AtmeE
8371A–AVR–08/12
Features
zHigh Performance, Low Power Atmel® AVR® 8-bit Microcontroller
zAdvanced RISC Architecture
z123 Powerful Instructions – Most Single Clock Cycle Execution
z32 x 8 General Purpose Working Registers
zFully Static Operation
zUp to 20 MIPS Throughput at 20 MHz
zNon-volatile Program and Data Memories
z8K Bytes of In-System Programmable Flash Program Memory
zEndurance: 10,000 Write/Erase Cycles
z256 Bytes of In-System Programmable EEPROM
zEndurance: 100,000 Write/Erase Cycles
z512 Bytes Internal SRAM
zOptional Boot Code Section with Independent Lock Bits
zData Retention: 20 Years at 85oC / 100 Years at 25oC
zPeripheral Features
zOne 8-bit and one 16-bit Timer/Counter with Two PWM Channels, Each
zProgrammable Ultra Low Power Watchdog Timer
zOn-chip Analog Comparator
z10-bit Analog to Digital Converter
z28 External and 4 Internal, Single-ended Input Channels
zFull Duplex USART with Start Frame Detection
zMaster/Slave SPI Serial Interface
zSlave I2C Serial Interface
zSpecial Microcontroller Features
zLow Power Idle, ADC Noise Reduction, and Power-down Modes
zEnhanced Power-on Reset Circuit
zProgrammable Brown-out Detection Circuit with Supply Voltage Sampling
zExternal and Internal Interrupt Sources
zPin Change Interrupt on 28 Pins
zCalibrated 8MHz Oscillator with Temperature Calibration Option
zCalibrated 32kHz Ultra Low Power Oscillator
zHigh-Current Drive Capability on 8 I/O Pins
zI/O and Packages
z32-lead TQFP, and 32-pad QFN/MLF: 28 Programmable I/O Lines
zSpeed Grade
z0 – 2 MHz @ 1.7 – 1.8V
z0 – 4 MHz @ 1.8 – 5.5V
z0 – 10 MHz @ 2.7 – 5.5V
z0 – 20 MHz @ 4.5 – 5.5V
ATtiny828
8-bit AVR Microcontroller with 8K Bytes In-System
Programmable Flash
DATASHEET
AtmeL
uuuuuuuu
m1»
m2»
mm
mm
2
ATtiny828 [DATASHEET]
8371A–AVR–08/12
zLow Power Consumption
zActive Mode: 0.2 mA at 1.8V and 1MHz
zIdle Mode: 30 µA at 1.8V and 1MHz
zPower-Down Mode (WDT Enabled): 1 µA at 1.8V
zPower-Down Mode (WDT Disabled): 100 nA at 1.8V
1. Pin Configurations
Figure 1. ATtiny828 Pinout in MLF32.
Figure 2. ATtiny828 Pinout in TQFP32.
1
2
3
4
5
6
7
8
24
23
22
21
20
19
18
17
32
31
30
29
28
27
26
25
9
10
11
12
13
14
15
16
(
PCINT18/ADC18/TOCC2/RXD/INT1) PC2
(PCINT19/ADC19/TOCC3/TXD) PC3
(PCINT20/ADC20/TOCC4) PC4
VCC
GND
(PCINT21/ADC21/TOCC5/ICP1/T0) PC5
(PCINT22/ ADC22/ CLKI/ TOCC6) PC6
(PCINT23/ADC23/TOCC7/T1) PC7
PB5 (PCINT13/ADC1
3)
PB4 (PCINT12/ADC1
2)
PB3 (PCINT11/ADC1
1)
GND
PB2 (PCINT10/ADC1
0)
PB1 (PCINT9/ADC9)
AVCC
PB0 (PCINT8/ADC8)
(PCINT0/ ADC0) PA0
(
PCINT1/ ADC1/ AIN0) PA1
(
PCINT2/ ADC2/ AIN1) PA2
(PCINT3/ ADC3) PA3
(PCINT4/ ADC4) PA4
(PCINT5/ ADC5) PA5
(PCINT6/ ADC6) PA6
(PCINT7/ ADC7) PA7
PC1 (PCINT17/ADC17/TOCC1/INT0/CLK
O)
PC0 (PCINT16/ADC16/TOCC0/SS/XCK)
PD3 (PCINT27/ADC27/SCL/SCK)
PD2 (PCINT26/ADC26/RESET/DW)
PD1 (PCINT25/ADC25/MISO)
PD0 (PCINT24/ADC24/SDA/MOSI)
PB7 (PCINT15/ADC15)
PB6 (PCINT14/ADC14)
NOTE: Bottom pad should be
soldered to ground
1
2
3
4
5
6
7
8
24
23
22
21
20
19
18
17
32
31
30
29
28
27
26
25
9
10
11
12
13
14
15
16
PC1 (PCINT17/ADC17/TOCC1/INT0/CLKO)
PC0 (PCINT16/ADC16/TOCC0/SS/XCK)
PD3 (PCINT27/ADC27/SCL/SCK)
PD2 (PCINT26/ADC26/RESET/DW)
PD1 (PCINT25/ADC25/MISO)
PD0 (PCINT24/ADC24/SDA/MOSI)
PB7 (PCINT15/ADC15)
PB6 (PCINT14/ADC14)
PB5 (PCINT13/ADC13)
PB4 (PCINT12/ADC12)
PB3 (PCINT11/ADC11)
GND
PB2 (PCINT10/ADC10)
PB1 (PCINT9/ADC9)
AVCC
PB0 (PCINT8/ADC8)
(PCINT0/ ADC0) PA0
(PCINT1/ ADC1/ AIN0) PA1
(PCINT2/ ADC2/ AIN1) PA2
(PCINT3/ ADC3) PA3
(PCINT4/ ADC4) PA4
(PCINT5/ ADC5) PA5
(PCINT6/ ADC6) PA6
(PCINT7/ ADC7) PA7
(PCINT18/ADC18/TOCC2/RXD/INT1) PC2
(PCINT19/ADC19/TOCC3/TXD) PC3
(PCINT20/ADC20/TOCC4) PC4
VCC
GND
(PCINT21/ADC21/TOCC5/ICP1/T0) PC5
(PCINT22/ ADC22/ CLKI/ TOCC6) PC6
(PCINT23/ADC23/TOCC7/T1) PC7
AtmeL
3
ATtiny828 [DATASHEET]
8371A–AVR–08/12
1.1 Pin Description
1.1.1 VCC
Supply voltage.
1.1.2 AVCC
AVCC is the supply voltage pin for the A/D converter and a selection of I/O pins. This pin should be externally connected
to VCC even if the ADC is not used. If the ADC is used, it is recommended this pin is connected to VCC through a low-pass
filter, as described in “Noise Canceling Techniques” on page 145.
All pins of Port A and Port B are powered by AVCC. All other I/O pins take their supply voltage from VCC.
1.1.3 GND
Ground.
1.1.4 RESET
Reset input. A low level on this pin for longer than the minimum pulse length will generate a reset, even if the clock is not
running and provided the reset pin has not been disabled. The minimum pulse length is given in Table 107 on page 250.
Shorter pulses are not guaranteed to generate a reset.
The reset pin can also be used as a (weak) I/O pin.
1.1.5 Port A (PA7:PA0)
This is an 8-bit, bi-directional I/O port with internal pull-up resistors (selected for each bit). Output buffers have high sink
and standard source capability. See Table 107 on page 250 for port drive strength.
As inputs, port pins that are externally pulled low will source current provided that pull-up resistors are activated. Port
pins are tri-stated when a reset condition becomes active, even if the clock is not running.
This port has alternative pin functions for pin change interrupts, the analog comparator, and ADC. See “Alternative Port
Functions” on page 63.
1.1.6 Port B (PB7:PB0)
This is an 8-bit, bi-directional I/O port with internal pull-up resistors (selected for each bit). Output buffers have high sink
and standard source capability. See Table 103 on page 247 for port drive strength.
As inputs, port pins that are externally pulled low will source current provided that pull-up resistors are activated. Port
pins are tri-stated when a reset condition becomes active, even if the clock is not running.
This port has alternative pin functions for pin change interrupts, and ADC. See “Alternative Port Functions” on page 63.
1.1.7 Port C (PC7:PC0)
This is an 8-bit, bi-directional I/O port with internal pull-up resistors (selected for each bit). Output buffers have high sink
and standard source capability. Optionally, extra high sink capability can be enabled. See Table 103 on page 247 for port
drive strength.
As inputs, port pins that are externally pulled low will source current provided that pull-up resistors are activated. Port
pins are tri-stated when a reset condition becomes active, even if the clock is not running.
This port has alternative pin functions for pin change interrupts, ADC, timer/counter, external interrupts, and serial
interfaces. See “Alternative Port Functions” on page 63.
1.1.8 Port D (PD3:PD0)
This is a 4-bit, bi-directional I/O port with internal pull-up resistors (selected for each bit). Output buffers of PD0 and PD3
have symmetrical drive characteristics, with both sink and source capability. Output buffer PD1 has high sink and
AtmeL
4
ATtiny828 [DATASHEET]
8371A–AVR–08/12
standard source capability, while PD2 only has weak drive characteristics due to its use as a reset pin. See Table 103 on
page 247 for port drive strength.
As inputs, port pins that are externally pulled low will source current provided that pull-up resistors are activated. Port
pins are tri-stated when a reset condition becomes active, even if the clock is not running.
This port has alternative pin functions for pin change interrupts, ADC, serial interfaces, and debugWire. See “Alternative
Port Functions” on page 63.
AtmeL
5
ATtiny828 [DATASHEET]
8371A–AVR–08/12
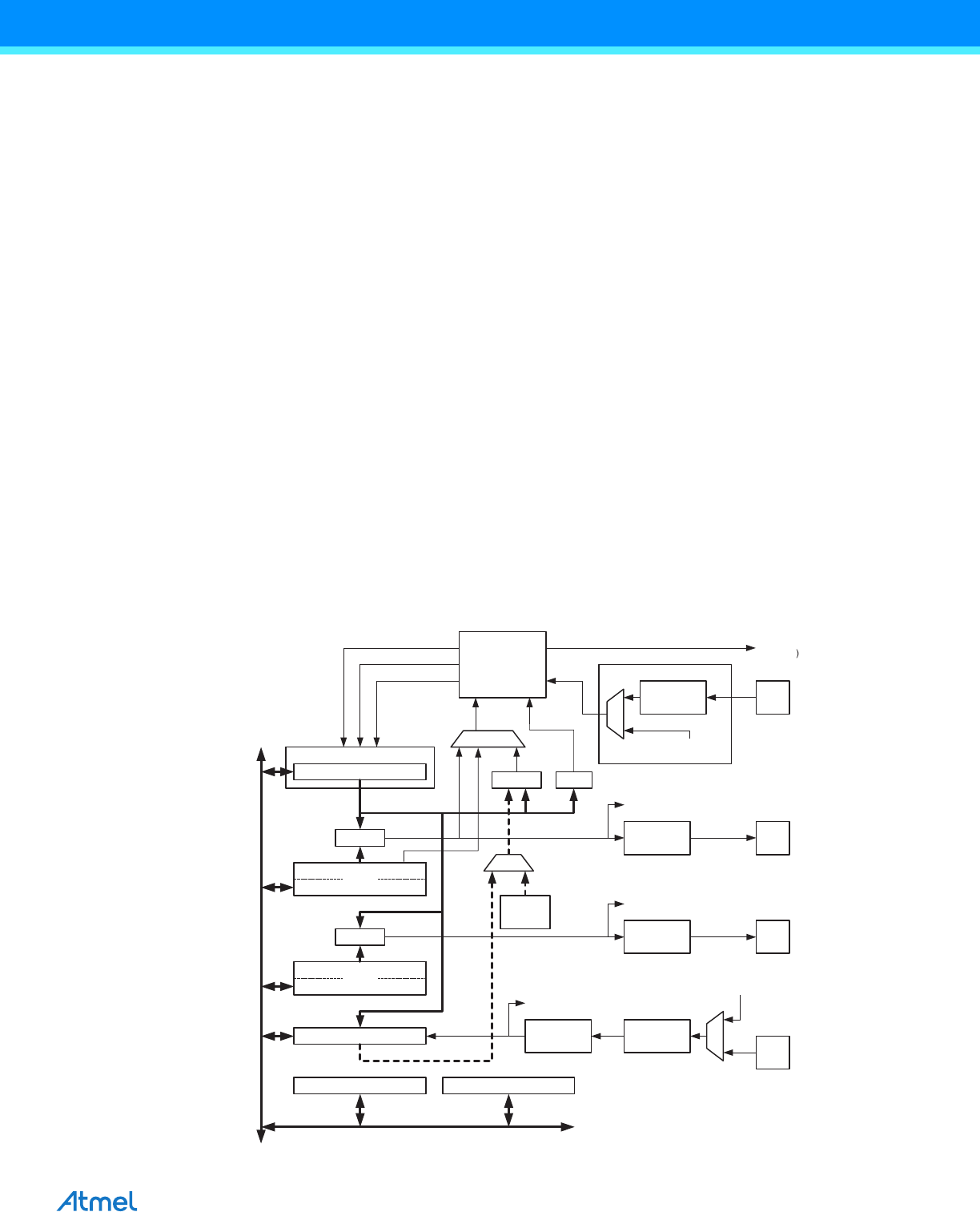
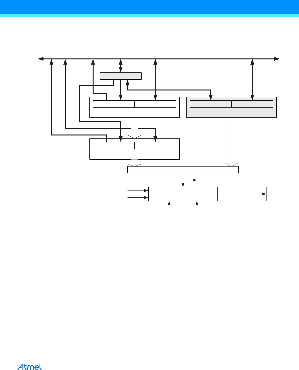
2. Overview
ATtiny828 is a low-power CMOS 8-bit microcontrollers based on the AVR enhanced RISC architecture. By executing
powerful instructions in a single clock cycle, the ATtiny828 achieves throughputs approaching 1 MIPS per MHz allowing
the system designer to optimize power consumption versus processing speed.
Figure 3. Block Diagram
The AVR core combines a rich instruction set with 32 general purpose working registers. All 32 registers are directly
connected to the Arithmetic Logic Unit (ALU), allowing two independent registers to be accessed in a single instruction,
executed in one clock cycle. The resulting architecture is compact and code efficient while achieving throughputs up to
ten times faster than conventional CISC microcontrollers.
DEBUG
INTERFACE
CALIBRATED ULP
OSCILLATOR
WATCHDOG
TIMER
CALIBRATED
OSCILLATOR
TIMING AND
CONTROL
VCC RESET GND
8-BIT DATA BUS
PD[3:0]
CPU CORE
PROGRAM
MEMORY
(FLASH)
DATA
MEMORY
(SRAM)
POWER
SUPERVISION:
POR
BOD
RESET
ISP
INTERFACE
PORT A PORT B PORT C PORT D
VOLTAGE
REFERENCE
MULTIPLEXER
ANALOG
COMPARATOR
ADC
TEMPERATURE
SENSOR
8-BIT
TIMER/COUNTER
16-BIT
TIMER/COUNTER
TWO-WIRE
INTERFACE USART
EEPROM
ON-CHIP
DEBUGGER
PC[7:0]PB[7:0]
PA[7:0]
AtmeL
6
ATtiny828 [DATASHEET]
8371A–AVR–08/12
ATtiny828 provides the following features:
z8K bytes of in-system programmable Flash
z512 bytes of SRAM data memory
z256 bytes of EEPROM data memory
z28 general purpose I/O lines
z32 general purpose working registers
zAn 8-bit timer/counter with two PWM channels
zA16-bit timer/counter with two PWM channels
zInternal and external interrupts
zA 10-bit ADC with 4 internal and 28 external chanels
zAn ultra-low power, programmable watchdog timer with internal oscillator
zA programmable USART with start frame detection
zA slave, I2C compliant Two-Wire Interface (TWI)
zA master/slave Serial Peripheral Interface (SPI)
zA calibrated 8MHz oscillator
zA calibrated 32kHz, ultra low power oscillator
zThree software selectable power saving modes.
The device includes the following modes for saving power:
zIdle mode: stops the CPU while allowing the timer/counter, ADC, analog comparator, SPI, TWI, and interrupt
system to continue functioning
zADC Noise Reduction mode: minimizes switching noise during ADC conversions by stopping the CPU and all I/O
modules except the ADC
zPower-down mode: registers keep their contents and all chip functions are disabled until the next interrupt or
hardware reset
The device is manufactured using Atmel’s high density non-volatile memory technology. The Flash program memory can
be re-programmed in-system through a serial interface, by a conventional non-volatile memory programmer or by an on-
chip boot code, running on the AVR core. The boot program can use any interface to download the application program
to the Flash memory. Software in the boot section of the Flash executes while the application section of the Flash is
updated, providing true read-while-write operation.
The ATtiny828 AVR is supported by a full suite of program and system development tools including: C compilers, macro
assemblers, program debugger/simulators and evaluation kits.
AtmeL
7
ATtiny828 [DATASHEET]
8371A–AVR–08/12
3. General Information
3.1 Resources
A comprehensive set of drivers, application notes, data sheets and descriptions on development tools are available for
download at http://www.atmel.com/avr.
3.2 Code Examples
This documentation contains simple code examples that briefly show how to use various parts of the device. These code
examples assume that the part specific header file is included before compilation. Be aware that not all C compiler
vendors include bit definitions in the header files and interrupt handling in C is compiler dependent. Please confirm with
the C compiler documentation for more details.
3.3 Data Retention
Reliability Qualification results show that the projected data retention failure rate is much less than 1 PPM over 20 years
at 85°C or 100 years at 25°C.
AtmeL
8
ATtiny828 [DATASHEET]
8371A–AVR–08/12
4. CPU Core
This section discusses the AVR core architecture in general. The main function of the CPU core is to ensure correct
program execution. The CPU must therefore be able to access memories, perform calculations, control peripherals, and
handle interrupts.
4.1 Architectural Overview
Figure 4. Block Diagram of the AVR Architecture
In order to maximize performance and parallelism, the AVR uses a Harvard architecture – with separate memories and
buses for program and data. Instructions in the Program memory are executed with a single level pipelining. While one
instruction is being executed, the next instruction is pre-fetched from the Program memory. This concept enables
instructions to be executed in every clock cycle. The Program memory is In-System Reprogrammable Flash memory.
The fast-access Register File contains 32 x 8-bit general purpose working registers with a single clock cycle access time.
This allows single-cycle Arithmetic Logic Unit (ALU) operation. In a typical ALU operation, two operands are output from
the Register File, the operation is executed, and the result is stored back in the Register File – in one clock cycle.
Six of the 32 registers can be used as three 16-bit indirect address register pointers for Data Space addressing –
enabling efficient address calculations. One of the these address pointers can also be used as an address pointer for
look up tables in Flash Program memory. These added function registers are the 16-bit X-, Y-, and Z-register, described
later in this section.
The ALU supports arithmetic and logic operations between registers or between a constant and a register. Single register
operations can also be executed in the ALU. After an arithmetic operation, the Status Register is updated to reflect
information about the result of the operation.
INTERRUPT
UNIT
STATUS AND
CONTROL
PROGRAM
MEMORY
(FLASH)
DATA
MEMORY
(SRAM)
PROGRAM
COUNTER
INSTRUCTION
REGISTER
INSTRUCTION
DECODER
CONTROL
LINES
GENERAL
PURPOSE
REGISTERS
X
Y
Z
ALU
DIRECT ADDRESSING
INDIRECT ADDRESSING
8-BIT DATA BUS
AtmeL
9
ATtiny828 [DATASHEET]
8371A–AVR–08/12
Program flow is provided by conditional and unconditional jump and call instructions, capable of directly addressing the
whole address space. Most AVR instructions have a single 16-bit word format but 32-bit wide instructions also exist. The
actual instruction set varies, as some devices only implement a part of the instruction set.
Program Flash memory is divided in two sections; the boot program section and the application program section. Both
sections have dedicated lock bits for write and read/write protection. The SPM instruction, which is used to write the
application memory section, must reside in the boot program section.
During interrupts and subroutine calls, the return address Program Counter (PC) is stored on the Stack. The Stack is
effectively allocated in the general data SRAM, and consequently the Stack size is only limited by the total SRAM size
and the usage of the SRAM. All user programs must initialize the SP in the Reset routine (before subroutines or
interrupts are executed). The Stack Pointer (SP) is read/write accessible in the I/O space. The data SRAM can easily be
accessed through the five different addressing modes supported in the AVR architecture.
The memory spaces in the AVR architecture are all linear and regular memory maps.
A flexible interrupt module has its control registers in the I/O space with an additional Global Interrupt Enable bit in the
Status Register. All interrupts have a separate Interrupt Vector in the Interrupt Vector table. The interrupts have priority in
accordance with their Interrupt Vector position. The lower the Interrupt Vector address, the higher the priority.
The I/O memory space contains 64 addresses for CPU peripheral functions as Control Registers, SPI, and other I/O
functions. The I/O memory can be accessed directly, or as the Data Space locations following those of the Register File,
0x20 - 0x5F. In addition, the ATtiny828 has Extended I/O Space from 0x60 - 0xFF in SRAM where only the ST/STS/STD
and LD/LDS/LDD instructions can be used.
4.2 ALU – Arithmetic Logic Unit
The high-performance AVR ALU operates in direct connection with all the 32 general purpose working registers. Within a
single clock cycle, arithmetic operations between general purpose registers or between a register and an immediate are
executed. The ALU operations are divided into three main categories – arithmetic, logical, and bit-functions. Some
implementations of the architecture also provide a powerful multiplier supporting both signed/unsigned multiplication and
fractional format. See external document “AVR Instruction Set” and “Instruction Set Summary” on page 301 section for
more information.
4.3 Status Register
The Status Register contains information about the result of the most recently executed arithmetic instruction. This
information can be used for altering program flow in order to perform conditional operations. Note that the Status
Register is updated after all ALU operations. This will in many cases remove the need for using the dedicated compare
instructions, resulting in faster and more compact code. See external document “AVR Instruction Set” and “Instruction
Set Summary” on page 301 section for more information.
The Status Register is neither automatically stored when entering an interrupt routine, nor restored when returning from
an interrupt. This must be handled by software.
4.4 General Purpose Register File
The Register File is optimized for the AVR Enhanced RISC instruction set. In order to achieve the required performance
and flexibility, the following input/output schemes are supported by the Register File:
zOne 8-bit output operand and one 8-bit result input
zTwo 8-bit output operands and one 8-bit result input
zTwo 8-bit output operands and one 16-bit result input
zOne 16-bit output operand and one 16-bit result input
Figure 5 below shows the structure of the 32 general purpose working registers in the CPU.
AtmeL
10
ATtiny828 [DATASHEET]
8371A–AVR–08/12
Figure 5. General Purpose Working Registers
Most of the instructions operating on the Register File are single cycle instructions with direct access to all registers.
As shown in Figure 5, each register is also assigned a Data memory address, mapping them directly into the first 32
locations of the user Data Space. Although not being physically implemented as SRAM locations, this memory
organization provides great flexibility in access of the registers, as the X-, Y- and Z-pointer registers can be set to index
any register in the file.
4.4.1 The X-register, Y-register, and Z-register
The registers R26..R31 have added functions to their general purpose usage. These registers are 16-bit address
pointers for indirect addressing of the data space. The three indirect address registers X, Y, and Z are defined as
described in Figure 6 below.
Figure 6. The X-, Y-, and Z-registers
70Addr. Special Function
R0 0x00
R1 0x01
R2 0x02
R3 0x03
…...
R12 0x0C
R13 0x0D
R14 0x0E
R15 0x0F
R16 0x10
R17 0x11
…...
R26 0x1A X-register Low Byte
R27 0x1B X-register High Byte
R28 0x1C Y-register Low Byte
R29 0x1D Y-register High Byte
R30 0x1E Z-register Low Byte
R31 0x1F Z-register High Byte
15 0
X-register 7XH 07 XL 0
R27 R26
15 0
Y-register 7YH 07 YL 0
R29 R28
15 0
Z-register 7ZH 07 ZL 0
R31 R30
AtmeL
11
ATtiny828 [DATASHEET]
8371A–AVR–08/12
In the different addressing modes these address registers have functions as fixed displacement, automatic increment,
and automatic decrement (see the instruction set reference for details).
4.5 Stack Pointer
The stack is mainly used for storing temporary data, local variables and return addresses after interrupts and subroutine
calls. The Stack Pointer registers (SPH and SPL) always point to the top of the stack. Note that the stack grows from
higher memory locations to lower memory locations. This means that the PUSH instructions decreases and the POP
instruction increases the stack pointer value.
The stack pointer points to the area of data memory where subroutine and interrupt stacks are located. This stack space
must be defined by the program before any subroutine calls are executed or interrupts are enabled.
The pointer is decremented by one when data is put on the stack with the PUSH instruction, and incremented by one
when data is fetched with the POP instruction. It is decremented by two when the return address is put on the stack by a
subroutine call or a jump to an interrupt service routine, and incremented by two when data is fetched by a return from
subroutine (the RET instruction) or a return from interrupt service routine (the RETI instruction).
The AVR stack pointer is typically implemented as two 8-bit registers in the I/O register file. The width of the stack pointer
and the number of bits implemented is device dependent. In some AVR devices all data memory can be addressed using
SPL, only. In this case, the SPH register is not implemented.
The stack pointer must be set to point above the I/O register areas, the minimum value being the lowest address of
SRAM. See Table 3 on page 17.
4.6 Instruction Execution Timing
This section describes the general access timing concepts for instruction execution. The AVR CPU is driven by the CPU
clock clkCPU, directly generated from the selected clock source for the chip. No internal clock division is used.
Figure 7 shows the parallel instruction fetches and instruction executions enabled by the Harvard architecture and the
fast access Register File concept. This is the basic pipelining concept to obtain up to 1 MIPS per MHz with the
corresponding unique results for functions per cost, functions per clocks, and functions per power-unit.
Figure 7. The Parallel Instruction Fetches and Instruction Executions
Figure 8 shows the internal timing concept for the Register File. In a single clock cycle an ALU operation using two
register operands is executed, and the result is stored back to the destination register.
clk
1st Instruction Fetch
1st Instruction Execute
2nd Instruction Fetch
2nd Instruction Execute
3rd Instruction Fetch
3rd Instruction Execute
4th Instruction Fetch
T1 T2 T3 T4
CPU
AtmeL
12
ATtiny828 [DATASHEET]
8371A–AVR–08/12
Figure 8. Single Cycle ALU Operation
4.7 Reset and Interrupt Handling
The AVR provides several different interrupt sources. These interrupts and the separate Reset Vector each have a
separate Program Vector in the Program memory space. All interrupts are assigned individual enable bits which must be
written logic one together with the Global Interrupt Enable bit in the Status Register in order to enable the interrupt.
Depending on the value of the program counter, interrupts may be automatically disabled when Boot Lock Bits (BLB02 or
BLB12) are programmed. This feature improves software security. See section “Lock Bits” on page 225 for details.
The lowest addresses in the Program memory space are by default defined as the Reset and Interrupt Vectors. The
complete list of vectors is shown in “Interrupts” on page 48. The list also determines the priority levels of the different
interrupts. The lower the address the higher is the priority level. RESET has the highest priority, and next is INT0 – the
External Interrupt Request 0.
The interrupt vector table can be moved to the start of Flash boot section by setting the IVSEL bit. For more information,
see “MCUCR – MCU Control Register” on page 53 and “Interrupts” on page 48. The reset vector can also be moved to
the start of Flash boot section by programming the BOOTRST fuse. See “Entering the Boot Loader Program” on page
216.
When an interrupt occurs, the Global Interrupt Enable I-bit is cleared and all interrupts are disabled. The user software
can write logic one to the I-bit to enable nested interrupts. All enabled interrupts can then interrupt the current interrupt
routine. The I-bit is automatically set when a Return from Interrupt instruction – RETI – is executed.
There are basically two types of interrupts. The first type is triggered by an event that sets the Interrupt Flag. For these
interrupts, the Program Counter is vectored to the actual Interrupt Vector in order to execute the interrupt handling
routine, and hardware clears the corresponding Interrupt Flag. Interrupt Flags can also be cleared by writing a logic one
to the flag bit position(s) to be cleared. If an interrupt condition occurs while the corresponding interrupt enable bit is
cleared, the Interrupt Flag will be set and remembered until the interrupt is enabled, or the flag is cleared by software.
Similarly, if one or more interrupt conditions occur while the Global Interrupt Enable bit is cleared, the corresponding
Interrupt Flag(s) will be set and remembered until the Global Interrupt Enable bit is set, and will then be executed by
order of priority.
The second type of interrupts will trigger as long as the interrupt condition is present. These interrupts do not necessarily
have Interrupt Flags. If the interrupt condition disappears before the interrupt is enabled, the interrupt will not be
triggered.
When the AVR exits from an interrupt, it will always return to the main program and execute one more instruction before
any pending interrupt is served.
Note that the Status Register is not automatically stored when entering an interrupt routine, nor restored when returning
from an interrupt routine. This must be handled by software.
Total Execution Time
Register Operands Fetch
ALU Operation Execute
Result Write Back
T1 T2 T3 T4
clkCPU
AtmeL
13
ATtiny828 [DATASHEET]
8371A–AVR–08/12
When using the CLI instruction to disable interrupts, the interrupts will be immediately disabled. No interrupt will be
executed after the CLI instruction, even if it occurs simultaneously with the CLI instruction. The following example shows
how this can be used to avoid interrupts during the timed EEPROM write sequence.
Note: See “Code Examples” on page 7.
When using the SEI instruction to enable interrupts, the instruction following SEI will be executed before any pending
interrupts, as shown in the following example.
Note: See “Code Examples” on page 7.
4.7.1 Interrupt Response Time
The interrupt execution response for all the enabled AVR interrupts is four clock cycles minimum. After four clock cycles
the Program Vector address for the actual interrupt handling routine is executed. During this four clock cycle period, the
Program Counter is pushed onto the Stack. The vector is normally a jump to the interrupt routine, and this jump takes
three clock cycles. If an interrupt occurs during execution of a multi-cycle instruction, this instruction is completed before
the interrupt is served. If an interrupt occurs when the MCU is in sleep mode, the interrupt execution response time is
increased by four clock cycles. This increase comes in addition to the start-up time from the selected sleep mode.
Assembly Code Example
in r16, SREG ; store SREG value
cli ; disable interrupts during timed sequence
sbi EECR, EEMPE ; start EEPROM write
sbi EECR, EEPE
out SREG, r16 ; restore SREG value (I-bit)
C Code Example
char cSREG;
cSREG = SREG; /* store SREG value */
_CLI(); /* disable interrupts during timed sequence */
EECR |= (1<<EEMPE); /* start EEPROM write */
EECR |= (1<<EEPE);
SREG = cSREG; /* restore SREG value (I-bit) */
Assembly Code Example
sei ; set Global Interrupt Enable
sleep ; enter sleep, waiting for interrupt
; note: will enter sleep before any pending interrupt(s)
C Code Example
_SEI(); /* set Global Interrupt Enable */
_SLEEP(); /* enter sleep, waiting for interrupt */
/* note: will enter sleep before any pending interrupt */
AtmeL
14
ATtiny828 [DATASHEET]
8371A–AVR–08/12
A return from an interrupt handling routine takes four clock cycles. During these four clock cycles, the Program Counter
(two bytes) is popped back from the Stack, the Stack Pointer is incremented by two, and the I-bit in SREG is set.
4.8 Register Description
4.8.1 CCP – Configuration Change Protection Register
zBits 7:0 – CCP[7:0]: Configuration Change Protection
In order to change the contents of a protected I/O register the CCP register must first be written with the correct
signature. After CCP is written the protected I/O registers may be written to during the next four CPU instruction cycles.
All interrupts are ignored during these cycles. After these cycles interrupts are automatically handled again by the CPU,
and any pending interrupts will be executed according to their priority.
When the protected I/O register signature is written, CCP0 will read as one as long as the protected feature is enabled,
while CCP[7:1] will always read as zero.
Table 1 shows the signatures that are recognised.
Table 1. Signatures Recognised by the Configuration Change Protection Register
Notes: 1. Only WDE and WDP[3:0] bits are protected in WDTCSR.
4.8.2 SPH and SPL — Stack Pointer Registers
zBits 9:0 – SP[9:0]: Stack Pointer
The Stack Pointer register points to the top of the stack, which is implemented growing from higher memory locations to
lower memory locations. Hence, a stack PUSH command decreases the Stack Pointer.
The stack space in the data SRAM must be defined by the program before any subroutine calls are executed or
interrupts are enabled.
Bit 76543210
0x36 (0x56) CCP[7:0] CCP
Read/WriteWWWWWWWR/W
Initial Value00000000
Signature Registers Description
0xD8 CLKPR, MCUCR, WDTCSR(1) Protected I/O register
Initial Value 000000RAMENDRAMEND
Read/Write RRRRRRR/WR/W
Bit 151413121110 9 8
0x3E (0x5E) ––––––SP9
SP8 SPH
0x3D (0x5D) SP7 SP6 SP5 SP4 SP3 SP2 SP1 SP0 SPL
Bit 76543210
Read/Write R/W R/W R/W R/W R/W R/W R/W R/W
Initial Value RAMEND RAMEND RAMEND RAMEND RAMEND RAMEND RAMEND RAMEND
AtmeL
15
ATtiny828 [DATASHEET]
8371A–AVR–08/12
4.8.3 SREG – Status Register
zBit 7 – I: Global Interrupt Enable
The Global Interrupt Enable bit must be set for the interrupts to be enabled. The individual interrupt enable control is then
performed in separate control registers. If the Global Interrupt Enable Register is cleared, none of the interrupts are
enabled independent of the individual interrupt enable settings. The I-bit is cleared by hardware after an interrupt has
occurred, and is set by the RETI instruction to enable subsequent interrupts. The I-bit can also be set and cleared by the
application with the SEI and CLI instructions, as described in the instruction set reference.
zBit 6 – T: Bit Copy Storage
The Bit Copy instructions BLD (Bit LoaD) and BST (Bit STore) use the T-bit as source or destination for the operated bit.
A bit from a register in the Register File can be copied into T by the BST instruction, and a bit in T can be copied into a bit
in a register in the Register File by the BLD instruction.
zBit 5 – H: Half Carry Flag
The Half Carry Flag H indicates a Half Carry in some arithmetic operations. Half Carry is useful in BCD arithmetic. See
the “Instruction Set Description” for detailed information.
zBit 4 – S: Sign Bit, S = N ⊕ V
The S-bit is always an exclusive or between the Negative Flag N and the Two’s Complement Overflow Flag V. See the
“Instruction Set Description” for detailed information.
zBit 3 – V: Two’s Complement Overflow Flag
The Two’s Complement Overflow Flag V supports two’s complement arithmetics. See the “Instruction Set Description” for
detailed information.
zBit 2 – N: Negative Flag
The Negative Flag N indicates a negative result in an arithmetic or logic operation. See the “Instruction Set Description”
for detailed information.
zBit 1 – Z: Zero Flag
The Zero Flag Z indicates a zero result in an arithmetic or logic operation. See the “Instruction Set Description” for
detailed information.
zBit 0 – C: Carry Flag
The Carry Flag C indicates a carry in an arithmetic or logic operation. See the “Instruction Set Description” for detailed
information.
Bit 76543210
0x3F (0x5F) I T H S V N Z C SREG
Read/Write R/W R/W R/W R/W R/W R/W R/W R/W
Initial Value00000000
AtmeL
16
ATtiny828 [DATASHEET]
8371A–AVR–08/12
5. Memories
The AVR architecture makes a distinction between program memory and data memory, locating each memory type in a
separate address space. Executable code is located in non-volatile program memory (Flash), whereas data can be
placed in either volatile (SRAM) or non-volatile memory (EEPROM). See Figure 9, below.
Figure 9. Memory Overview.
All memory spaces are linear and regular.
5.1 Program Memory (Flash)
ATtiny828 contains 8K byte of on-chip, in-system reprogrammable Flash memory for program storage. Flash memories
are non-volatile, i.e. they retain stored information even when not powered.
Since all AVR instructions are 16 or 32 bits wide, the Flash is organized as 4096 x 16 bits. The Program Counter (PC) is
12 bits wide, thus capable of addressing all 4096 locations of program memory, as illustrated in Table 1, below.
Table 2. Size of Program Memory (Flash)
For reasons of software security, the Flash program memory has been divided into two sections; the boot loader section
and the application program section. For more information, see “Self-Programming the Flash” on page 218, and
“Application and Boot Loader Flash Sections” on page 214.
Constant tables can be allocated within the entire address space of program memory. See instructions LPM (Load
Program Memory), and SPM (Store Program Memory) in “Instruction Set Summary” on page 301. Flash program
memory can also be programmed from an external device, as described in “External Programming” on page 232.
Timing diagrams for instruction fetch and execution are presented in “Instruction Execution Timing” on page 11.
The Flash memory has a minimum endurance of 10,000 write/erase cycles.
GENERAL PURPOSE
REGISTER FILE
I/O REGISTER FILE
EXTENDED
I/O REGISTER FILE
DATA MEMORY
DATA MEMORY
PROGRAM MEMORY
FLASH SRAM EEPROM
Device Flash Size Address Range
ATtiny828 8KB 4096 words 0x0000 – 0x0FFF
AtmeL
17
ATtiny828 [DATASHEET]
8371A–AVR–08/12
5.2 Data Memory (SRAM) and Register Files
Table 3 shows how the data memory and register files of ATtiny828 are organized. These memory areas are volatile, i.e.
they do not retain information when power is removed.
Table 3. Layout of Data Memory and Register Area
Note: 1. Also known as data address. This mode of addressing covers the entire data memory and register area. The
address is contained in a 16-bit area of two-word instructions.
2. Also known as direct I/O address. This mode of addressing covers part of the register area, only. It is used
by instructions where the address is embedded in the instruction word.
The 768 memory locations include the general purpose register file, I/O register file, extended I/O register file, and the
internal data memory.
For compatibility with future devices, reserved bits should be written to zero, if accessed. Reserved I/O memory
addresses should never be written.
5.2.1 General Purpose Register File
The first 32 locations are reserved for the general purpose register file. These registers are described in detail in “General
Purpose Register File” on page 9.
5.2.2 I/O Register File
Following the general purpose register file, the next 64 locations are reserved for I/O registers. Registers in this area are
used mainly for communicating with I/O and peripheral units of the device. Data can be transferred between I/O space
and the general purpose register file using instructions such as IN, OUT, LD, ST, and derivatives.
All I/O registers in this area can be accessed with the instructions IN and OUT. These I/O specific instructions address
the first location in the I/O register area as 0x00 and the last as 0x3F.
The low 32 registers (address range 0x00...0x1F) are accessible by some bit-specific instructions. In these registers, bits
are easily set and cleared using SBI and CBI, while bit-conditional branches are readily constructed using instructions
SBIC, SBIS, SBRC, and SBRS.
Registers in this area may also be accessed with instructions LD/LDD/LDI/LDS and ST/STD/STS. These instructions
treat the entire volatile memory as one data space and, therefore, address I/O registers starting at 0x20.
See “Instruction Set Summary” on page 301.
ATtiny828 also contains three general purpose I/O registers that can be used for storing any information. See GPIOR0,
GPIOR1 and GPIOR2 in “Register Summary” on page 297. These general purpose I/O registers are particularly useful
for storing global variables and status flags, since they are accessible to bit-specific instructions such as SBI, CBI, SBIC,
SBIS, SBRC, and SBRS.
Device Memory Area Size Long Address (1) Short Address (2)
ATtiny828
General purpose register file 32B 0x0000 – 0x001F n/a
I/O register file 64B 0x0020 – 0x005F 0x00 – 0x3F
Extended I/O register file 160B 0x0060 – 0x00FF n/a
Data SRAM 512B 0x0100 – 0x02FF n/a
AtmeL
18
ATtiny828 [DATASHEET]
8371A–AVR–08/12
5.2.3 Extended I/O Register File
Following the standard I/O register file, the next 160 locations are reserved for extended I/O registers. ATtiny828 is a
complex microcontroller with more peripheral units than can be addressed with the IN and OUT instructions. Registers in
the extended I/O area must be accessed using instructions LD/LDD/LDI/LDS and ST/STD/STS. See “Instruction Set
Summary” on page 301.
See “Register Summary” on page 297 for a list of I/O registers.
5.2.4 Data Memory (SRAM)
Following the general purpose register file and the I/O register files, the remaining 512 locations are reserved for the
internal data SRAM.
There are five addressing modes available:
zDirect. This mode of addressing reaches the entire data space.
zIndirect.
zIndirect with Displacement. This mode of addressing reaches 63 address locations from the base address given by
the Y- or Z-register.
zIndirect with Pre-decrement. In this mode the address register is automatically decremented before access.
Address pointer registers (X, Y, and Z) are located in the general purpose register file, in registers R26 to R31. See
“General Purpose Register File” on page 9.
zIndirect with Post-increment. In this mode the address register is automatically incremented after access. Address
pointer registers (X, Y, and Z) are located in the general purpose register file, in registers R26 to R31. See
“General Purpose Register File” on page 9.
All addressing modes can be used on the entire volatile memory, including the general purpose register file, the I/O
register files and the data memory.
Internal SRAM is accessed in two clkCPU cycles, as illustrated in Figure 10, below.
Figure 10. On-chip Data SRAM Access Cycles
clk
WR
RD
Data
Data
Address Address valid
T1 T2 T3
Compute Address
Read Write
CPU
Memory Access Instruction Next Instruction
AtmeL
19
ATtiny828 [DATASHEET]
8371A–AVR–08/12
5.3 Data Memory (EEPROM)
ATtiny828 contains 256 bytes of non-volatile data memory. This EEPROM is organized as a separate data space, in
which single bytes can be read and written. All access registers are located in the I/O space.
The EEPROM memory layout is summarised in Table 4, below.
Table 4. Size of Non-Volatile Data Memory (EEPROM)
The internal 8MHz oscillator is used to time EEPROM operations. The frequency of the oscillator must be within the
requirements described in “OSCCAL0 – Oscillator Calibration Register” on page 32.
When powered by heavily filtered supplies, the supply voltage, VCC, is likely to rise or fall slowly on power-up and power-
down. Slow rise and fall times may put the device in a state where it is running at supply voltages lower than specified. To
avoid problems in situations like this, see “Preventing EEPROM Corruption” on page 20.
The EEPROM has a minimum endurance of 100,000 write/erase cycles.
5.3.1 Programming Methods
There are two methods for EEPROM programming:
zAtomic byte programming. This is the simple mode of programming, where target locations are erased and written
in a single operation. In this mode of operation the target is guaranteed to always be erased before writing but
programmin times are longer.
zSplit byte programming. It is possible to split the erase and write cycle in two different operations. This is useful
when short access times are required, for example when supply voltage is falling. In order to take advantage of this
method target locations must be erased before writing to them. This can be done at times when the system allows
time-critical operations, typically at start-up and initialisation.
The programming method is selected using the EEPROM Programming Mode bits (EEPM1 and EEPM0) in EEPROM
Control Register (EECR). See Table 5 on page 24. Write and erase times are given in the same table.
Since EEPROM programming takes some time the application must wait for one operation to complete before starting
the next. This can be done by either polling the EEPROM Program Enable bit (EEPE) in EEPROM Control Register
(EECR), or via the EEPROM Ready Interrupt. The EEPROM interrupt is controlled by the EEPROM Ready Interrupt
Enable (EERIE) bit in EECR.
5.3.2 Read
To read an EEPROM memory location follow the procedure below:
zPoll the EEPROM Program Enable bit (EEPE) in EEPROM Control Register (EECR) to make sure no other
EEPROM operations are in process. If set, wait to clear.
zWrite target address to EEPROM Address Registers (EEARH/EEARL).
zStart the read operation by setting the EEPROM Read Enable bit (EERE) in the EEPROM Control Register
(EECR). During the read operation, the CPU is halted for four clock cycles before executing the next instruction.
zRead data from the EEPROM Data Register (EEDR).
Device EEPROM Size Address Range
ATtiny828 256B 0x00 – 0xFF
AtmeL
20
ATtiny828 [DATASHEET]
8371A–AVR–08/12
5.3.3 Erase
In order to prevent unintentional EEPROM writes, a specific procedure must be followed to erase memory locations. To
erase an EEPROM memory location follow the procedure below:
zPoll the EEPROM Program Enable bit (EEPE) in EEPROM Control Register (EECR) to make sure no other
EEPROM operations are in process. If set, wait to clear.
zPoll the SPMEN bit in Store Program Memory Control and Status Register (SPMCSR) to make sure no self-
programming opertaions are in process. If set, wait to clear. This step is relevant only if the application contains a
boot loader that programs the Flash memory. If not, this step can be omitted.
zSet mode of programming to erase by writing EEPROM Programming Mode bits (EEPM0 and EEPM1) in
EEPROM Control Register (EECR).
zWrite target address to EEPROM Address Registers (EEARH/EEARL).
zEnable erase by setting EEPROM Master Program Enable (EEMPE) in EEPROM Control Register (EECR). Within
four clock cycles, start the erase operation by setting the EEPROM Program Enable bit (EEPE) in the EEPROM
Control Register (EECR). During the erase operation, the CPU is halted for two clock cycles before executing the
next instruction.
The EEPE bit remains set until the erase operation has completed. While the device is busy programming, it is not
possible to perform any other EEPROM operations.
5.3.4 Write
In order to prevent unintentional EEPROM writes, a specific procedure must be followed to write to memory locations.
Before writing data to EEPROM the target location must be erased. This can be done either in the same operation or as
part of a split operation. Writing to an unerased EEPROM location will result in corrupted data.
To write an EEPROM memory location follow the procedure below:
zPoll the EEPROM Program Enable bit (EEPE) in EEPROM Control Register (EECR) to make sure no other
EEPROM operations are in process. If set, wait to clear.
zPoll the SPMEN bit in Store Program Memory Control and Status Register (SPMCSR) to make sure no self-
programming opertaions are in process. If set, wait to clear. This step is relevant only if the application contains a
boot loader that programs the Flash memory. If not, this step can be omitted.
zSet mode of programming by writing EEPROM Programming Mode bits (EEPM0 and EEPM1) in EEPROM Control
Register (EECR). Alternatively, data can be written in one operation or the write procedure can be split up in erase,
only, and write, only.
zWrite target address to EEPROM Address Registers (EEARH/EEARL).
zWrite target data to EEPROM Data Register (EEDR).
zEnable write by setting EEPROM Master Program Enable (EEMPE) in EEPROM Control Register (EECR). Within
four clock cycles, start the write operation by setting the EEPROM Program Enable bit (EEPE) in the EEPROM
Control Register (EECR). During the write operation, the CPU is halted for two clock cycles before executing the
next instruction.
The EEPE bit remains set until the write operation has completed. While the device is busy with programming, it is not
possible to do any other EEPROM operations.
5.3.5 Preventing EEPROM Corruption
During periods of low VCC, the EEPROM data can be corrupted because the supply voltage is too low for the CPU and
the EEPROM to operate properly. These issues are the same as for board level systems using EEPROM, and the same
design solutions should be applied.
AtmeL
21
ATtiny828 [DATASHEET]
8371A–AVR–08/12
At low supply voltages data in EEPROM can be corrupted in two ways:
zThe supply voltage is too low to maintain proper operation of an otherwise legitimate EEPROM program
sequence.
zThe supply voltage is too low for the CPU and instructions may be executed incorrectly.
EEPROM data corruption is avoided by keeping the device in reset during periods of insufficient power supply voltage.
This is easily done by enabling the internal Brown-Out Detector (BOD). If BOD detection levels are not sufficient for the
design, an external reset circuit for low VCC can be used.
Provided that supply voltage is sufficient, an EEPROM write operation will be completed even when a reset occurs.
5.3.6 Program Examples
The following code examples show one assembly and one C function for erase, write, or atomic write of the EEPROM.
The examples assume that interrupts are controlled (e.g., by disabling interrupts globally) so that no interrupts occur
during execution of these functions.
The examples also assume that a boot loader is not used. If a boot loader is present, the EEPROM write function must
be expanded to wait for any ongoing SPM operations to finish.
Note: See “Code Examples” on page 7.
Assembly Code Example
EEPROM_write:
sbic EECR, EEPE
rjmp EEPROM_write; Wait for completion of previous write
ldi r16, (0<<EEPM1)|(0<<EEPM0)
out EECR, r16 ; Set Programming mode
out EEARH, r18
out EEARL, r17 ; Set up address (r18:r17) in address registers
out EEDR, r19 ; Write data (r19) to data register
sbi EECR, EEMPE ; Write logical one to EEMPE
sbi EECR, EEPE ; Start eeprom write by setting EEPE
ret
AtmeL
22
ATtiny828 [DATASHEET]
8371A–AVR–08/12
Note: See “Code Examples” on page 7.
The next code examples show assembly and C functions for reading the EEPROM. The examples assume that
interrupts are controlled so that no interrupts will occur during execution of these functions.
Note: See “Code Examples” on page 7.
C Code Example
void EEPROM_write(unsigned int ucAddress, unsigned char ucData)
{
/* Wait for completion of previous write */
while(EECR & (1<<EEPE))
;
/* Set Programming mode */
EECR = (0<<EEPM1)|(0<<EEPM0)
/* Set up address and data registers */
EEAR = ucAddress;
EEDR = ucData;
/* Write logical one to EEMPE */
EECR |= (1<<EEMPE);
/* Start eeprom write by setting EEPE */
EECR |= (1<<EEPE);
}
Assembly Code Example
EEPROM_read:
sbic EECR, EEPE
rjmp EEPROM_read ; Wait for completion of previous write
out EEARH,r18
out EEARL,r17 ; Set up address (r18:r17) in address registers
sbi EECR, EERE ; Start eeprom read by writing EERE
in r16, EEDR ; Read data from data register
ret
AtmeL
23
ATtiny828 [DATASHEET]
8371A–AVR–08/12
Note: See “Code Examples” on page 7.
5.4 Register Description
5.4.1 EEARL – EEPROM Address Register Low
zBits 7:0 – EEAR[7:0]: EEPROM Address
The EEPROM address register is required by the read and write operations to indicate the memory location that is being
accessed.
EEPROM data bytes are addressed linearly over the entire memory range (0...[256-1]). The initial value of these bits is
undefined and a legitimate value must therefore be written to the register before EEPROM is accessed.
Devices with 256 bytes of EEPROM, or less, do not require a high address registers (EEARH). In such devices the high
address register is therefore left out but, for compatibility issues, the remaining register is still referred to as the low byte
of the EEPROM address register (EEARL).
Devices that to do not fill an entire address byte, i.e. devices with an EEPROM size not equal to 256, implement read-
only bits in the unused locations. Unused bits are located in the most significant end of the address register and they
always read zero.
C Code Example
unsigned char EEPROM_read(unsigned int ucAddress)
{
/* Wait for completion of previous write */
while(EECR & (1<<EEPE))
;
/* Set up address register */
EEAR = ucAddress;
/* Start eeprom read by writing EERE */
EECR |= (1<<EERE);
/* Return data from data register */
return EEDR;
}
Bit 76543210
0x21 (0x41) EEAR7 EEAR6 EEAR5 EEAR4 EEAR3 EEAR2 EEAR1 EEAR0 EEARL
Read/Write R/WR/WR/WR/WR/WR/WR/WR/W
Initial Value X X X X X X X X
AtmeL
24
ATtiny828 [DATASHEET]
8371A–AVR–08/12
5.4.2 EEDR – EEPROM Data Register
zBits 7:0 – EEDR[7:0]: EEPROM Data
For EEPROM write operations, EEDR contains the data to be written to the EEPROM address given in the EEAR
Register. For EEPROM read operations, EEDR contains the data read out from the EEPROM address given by EEAR.
5.4.3 EECR – EEPROM Control Register
zBits 7, 6 – Res: Reserved Bits
These bits are reserved and will always read zero.
zBits 5, 4 – EEPM1 and EEPM0: EEPROM Programming Mode Bits
EEPROM programming mode bits define the action that will be triggered when EEPE is written. Data can be
programmed in a single atomic operation, where the previous value is automatically erased before the new value is
programmed, or Erase and Write can be split in two different operations. The programming times for the different modes
are shown in Table 5.
Table 5. EEPROM Programming Mode Bits and Programming Times
When EEPE is set any write to EEPMn will be ignored.
During reset, the EEPMn bits will be reset to 0b00 unless the EEPROM is busy programming.
zBit 3 – EERIE: EEPROM Ready Interrupt Enable
Writing this bit to one enables the EEPROM Ready Interrupt. Provided the I-bit in SREG is set, the EEPROM Ready
Interrupt is triggered when non-volatile memory is ready for programming.
Writing this bit to zero disables the EEPROM Ready Interrupt.
Bit 76543210
0x20 (0x40) EEDR7 EEDR6 EEDR5 EEDR4 EEDR3 EEDR2 EEDR1 EEDR0 EEDR
Read/Write R/WR/WR/WR/WR/WR/WR/WR/W
Initial Value 0 0 0 0 0 0 0 0
Bit 76543210
0x1F (0x3F) – – EEPM1 EEPM0 EERIE EEMPE EEPE EERE EECR
Read/Write R R R/WR/WR/WR/WR/WR/W
Initial Value 0 0 X X 0 0 X 0
EEPM1 EEPM0 Programming Time Operation
0 0 3.4 ms Atomic (erase and write in one operation)
0 1 1.8 ms Erase, only
1 0 1.8 ms Write, only
1 1 – Reserved
AtmeL
25
ATtiny828 [DATASHEET]
8371A–AVR–08/12
zBit 2 – EEMPE: EEPROM Master Program Enable
The EEMPE bit determines whether writing EEPE to one will have effect or not.
When EEMPE is set and EEPE written within four clock cycles the EEPROM at the selected address will be
programmed. Hardware clears the EEMPE bit to zero after four clock cycles.
If EEMPE is zero the EEPE bit will have no effect.
zBit 1 – EEPE: EEPROM Program Enable
This is the programming enable signal of the EEPROM. The EEMPE bit must be set before EEPE is written, or EEPROM
will not be programmed.
When EEPE is written, the EEPROM will be programmed according to the EEPMn bit settings. When EEPE has been
set, the CPU is halted for two cycles before the next instruction is executed. After the write access time has elapsed, the
EEPE bit is cleared by hardware.
Note that an EEPROM write operation blocks all software programming of Flash, fuse bits, and lock bits.
zBit 0 – EERE: EEPROM Read Enable
This is the read strobe of the EEPROM. When the target address has been set up in the EEAR, the EERE bit must be
written to one to trigger the EEPROM read operation.
EEPROM read access takes one instruction, and the requested data is available immediately. When the EEPROM is
read, the CPU is halted for four cycles before the next instruction is executed.
The user should poll the EEPE bit before starting the read operation. If a write operation is in progress, it not possible to
read the EEPROM, or to change the address register (EEAR).
5.4.4 GPIOR2 – General Purpose I/O Register 2
This register may be used freely for storing any kind of data.
5.4.5 GPIOR1 – General Purpose I/O Register 1
This register may be used freely for storing any kind of data.
Bit 76543210
0x2B (0x4B) MSB LSB GPIOR2
Read/Write R/WR/WR/WR/WR/WR/WR/WR/W
Initial Value 0 0 0 0 0 0 0 0
Bit 76543210
0x2A (0x4A) MSB LSB GPIOR1
Read/Write R/WR/WR/WR/WR/WR/WR/WR/W
Initial Value 0 0 0 0 0 0 0 0
AAAAA
27
ATtiny828 [DATASHEET]
8371A–AVR–08/12
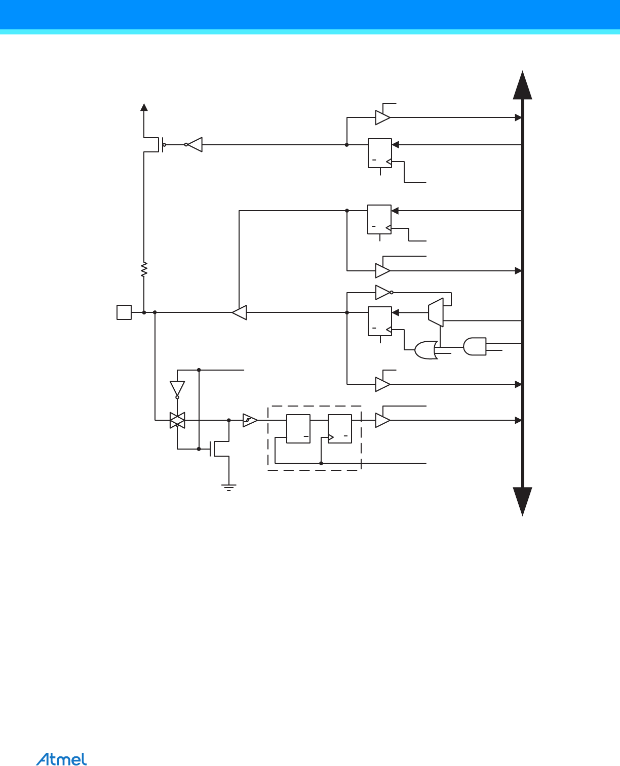
6. Clock System
Figure 11 presents the principal clock systems and their distribution in ATtiny828. All of the clocks need not be active at
a given time. In order to reduce power consumption, the clocks to modules not being used can be halted by using
different sleep modes and power reduction register bits, as described in “Power Management and Sleep Modes” on page
34. The clock systems is detailed below.
Figure 11. Clock Distribution
6.1 Clock Subsystems
The clock subsystems are detailed in the sections below.
6.1.1 CPU Clock – clkCPU
The CPU clock is routed to parts of the system concerned with operation of the AVR Core. Examples of such modules
are the General Purpose Register File, the System Registers and the SRAM data memory. Halting the CPU clock inhibits
the core from performing general operations and calculations.
6.1.2 I/O Clock – clkI/O
The I/O clock is used by the majority of the I/O modules, like Timer/Counter. The I/O clock is also used by the External
Interrupt module, but note that some external interrupts are detected by asynchronous logic, allowing such interrupts to
be detected even if the I/O clock is halted.
6.1.3 NVM clock - clkNVM
The NVM clock controls operation of the Non-Volatile Memory Controller. The NVM clock is usually active simultaneously
with the CPU clock.
CLOCK CONTROL UNIT
GENERAL
I/O MODULES
ANALOG-TO-DIGITAL
CONVERTER
CPU
CORE
WATCHDOG
TIMER
RESET
LOGIC
CLOCK
PRESCALER
RAM
CLOCK
SWITCH
NVM
CALIBRATED
OSCILLATOR
clk
ADC
SOURCE CLOCK
clk
I/O
clk
CPU
clk
NVM
WATCHDOG
CLOCK
ULTRA LOW POWER
OSCILLATOR
EXTERNAL
CLOCK
AtmeL
28
ATtiny828 [DATASHEET]
8371A–AVR–08/12
6.1.4 ADC Clock – clkADC
The ADC is provided with a dedicated clock domain. This allows halting the CPU and I/O clocks in order to reduce noise
generated by digital circuitry. This gives more accurate ADC conversion results.
6.2 Clock Sources
The device can use any of the following sources for the system clock:
zExternal Clock (see page 28)
zCalibrated Internal 8MHz Oscillator (see page 29)
zInternal 32kHz Ultra Low Power (ULP) Oscillator (see page 29)
The clock source is selected using CKSEL fuses, as shown in Table 6 below.
Table 6. CKSEL Fuse Bits and Device Clocking Options
Note: 1. For all fuses “1” means unprogrammed and “0” means programmed.
2. This is the default setting. The device is shipped with this fuse combination.
.
CKSEL fuse bits can be read by firmware (see “Reading Lock, Fuse and Signature Data from Software” on page 229),
but firmware can not write to fuse bits.
When the device wakes up from power-down the selected clock source is used to time the start-up, ensuring stable
oscillator operation before instruction execution starts. When the CPU starts from reset, the internal 32kHz oscillator is
used for generating an additional delay, allowing supply voltage to reach a stable level before normal device operation is
started.
System clock alternatives are discussed in the following sections.
6.2.1 External Clock
To drive the device from an external clock source, CLKI should be connected as shown in Figure 12, below.
Figure 12. External Clock Drive Configuration
Start-up time for this clock source is determined by the SUT fuse bit, as shown in Table 7 on page 30.
CKSEL[1:0] (1) Frequency Device Clocking Option
0X Any External Clock (see page 28)
10 8MHz Calibrated Internal 8MHz Oscillator (see page 29) (2)
11 32kHz Internal 32kHz Ultra Low Power (ULP) Oscillator (see page 29)
EXTERNAL
CLOCK
SIGNAL
CLKI
GND
AtmeL
29
ATtiny828 [DATASHEET]
8371A–AVR–08/12
To ensure stable operation of the MCU it is required to avoid sudden changes in the external clock frequency . A
variation in frequency of more than 2% from one clock cycle to the next can lead to unpredictable behavior. It is required
to ensure that the MCU is kept in Reset during such changes in the clock frequency.
Stable operation for large step changes in system clock frequency is guaranteed when using the system clock prescaler.
See “System Clock Prescaler” on page 30.
6.2.2 Calibrated Internal 8MHz Oscillator
The internal 8MHz oscillator operates with no external components and, by default, provides a clock source with an
approximate frequency of 8MHz. Though voltage and temperature dependent, this clock can be very accurately
calibrated by the user. See Table 104 on page 249 and “Internal Oscillator Speed” on page 293 for more details.
During reset, hardware loads the pre-programmed calibration value into the OSCCAL0 register and thereby
automatically calibrates the oscillator. The accuracy of this calibration is referred to as “Factory Calibration” in Table 104
on page 249. For more information on automatic loading of pre-programmed calibration value, see section “Calibration
Bytes” on page 229.
It is possible to reach higher accuracies than factory defaults, especially when the application allows temperature and
voltage ranges to be narrowed. The firmware can reprogram the calibration data in OSCCAL0 either at start-up or during
run-time. The continuous, run-time calibration method allows firmware to monitor voltage and temperature and
compensate for any detected variations. See “OSCCAL0 – Oscillator Calibration Register” on page 32, “Temperature
Measurement” on page 148, and Table 52 on page 150. The accuracy of this calibration is referred to as “User
Calibration” in Table 104 on page 249.
The oscillator temperature calibration registers, OSCTCAL0A and OSCTCAL0B, can be used for one-time temperature
calibration of oscillator frequency. See “OSCTCAL0A – Oscillator Temperature Calibration Register A” on page 33 and
“OSCTCAL0B – Oscillator Temperature Calibration Register B” on page 33.
When this oscillator is used as the chip clock, it will still be used for the Watchdog Timer and for the Reset Time-out.
Start-up time for this clock source is determined by the SUT fuse bit, as shown in Table 7 on page 30.
6.2.3 Internal 32kHz Ultra Low Power (ULP) Oscillator
The internal 32kHz oscillator is a low power oscillator that operates with no external components. It provides a clock
source with an approximate frequency of 32kHz. The frequency depends on supply voltage, temperature and batch
variations. See Table 105 on page 250 for accuracy details.
During reset, hardware loads the pre-programmed calibration value into the OSCCAL1 register and thereby
automatically calibrates the oscillator. The accuracy of this calibration is referred to as “Factory Calibration” in Table 105
on page 250. For more information on automatic loading of pre-programmed calibration value, see section “Calibration
Bytes” on page 229.
Start-up time for this clock source is determined by the SUT fuse bit, as shown in Table 7 on page 30.
6.2.4 Default Clock Settings
The device is shipped with following fuse settings:
zCalibrated Internal 8MHz Oscillator (see CKSEL fuse bits in Table 6 on page 28)
zLongest possible start-up time (see SUT fuse bits in Table 7 on page 30)
zSystem clock prescaler set to 8 (see CKDIV8 fuse bit on page 32)
The default setting gives a 1MHz system clock and ensures all users can make their desired clock source setting using
an in-system or high-voltage programmer.
AtmeL
30
ATtiny828 [DATASHEET]
8371A–AVR–08/12
6.3 System Clock Prescaler
The ATtiny828 system clock can be divided by setting the “CLKPR – Clock Prescale Register” on page 31. This feature
can be used to decrease power consumption when the requirement for processing power is low. This can be used with
all clock source options, and it will affect the clock frequency of the CPU and all synchronous peripherals. clkI/O, clkADC,
clkCPU, and clkFLASH are divided by a factor as shown in Table 8 on page 31.
6.3.1 Switching Prescaler Setting
When switching between prescaler settings, the System Clock Prescaler ensures that no glitch occurs in the clock
system and that no intermediate frequency is higher than neither the clock frequency corresponding to the previous
setting, nor the clock frequency corresponding to the new setting.
The ripple counter that implements the prescaler runs at the frequency of the undivided clock, which may be faster than
the CPU's clock frequency. Hence, it is not possible to determine the state of the prescaler - even if it were readable, and
the exact time it takes to switch from one clock division to another cannot be exactly predicted.
From the time the CLKPS values are written, it takes between T1 + T2 and T1 + 2*T2 before the new clock frequency is
active. In this interval, 2 active clock edges are produced. Here, T1 is the previous clock period, and T2 is the period
corresponding to the new prescaler setting.
6.4 Clock Output Buffer
The device can output the system clock on the CLKO pin. To enable the output, the CKOUT fuse has to be programmed.
This mode is suitable when the chip clock is used to drive other circuits on the system. Note that the clock will not be
output during reset and that the normal operation of the I/O pin will be overridden when the fuse is programmed. Any
clock source, including the internal oscillators, can be selected when the clock is output on CLKO. If the System Clock
Prescaler is used, it is the divided system clock that is output.
6.5 Start-Up Time
The CKSEL and SUT fuse bits define the start-up time of the device, as shown in Table 7 on page 30, below.
Table 7. CKSEL and SUT Fuse Bits vs. Device Start-up Time
Note: 1. Device start-up time from power-down sleep mode.
2. When BOD has been disabled by software, the wake-up time from sleep mode will be approximately 60µs to
ensure the BOD is working correctly before MCU continues executing code.
3. Device start-up time after reset.
4. The device is shipped with this option selected.
CKSEL SUT Clock From Power-Down (1)(2) From Reset (3)
0X
00
External 6 CK
20 CK
01 20 CK + 4ms
1X 20 CK + 64ms
10 (4)
00
Internal 8MHz
6 CK (5)
20 CK (5)
01 20 CK + 4ms
1X (4) 20 CK + 64ms
11
00
Internal 32kHz
20 CK (5)
01 20 CK + 4ms
1X 20 CK + 64ms
AtmeL
31
ATtiny828 [DATASHEET]
8371A–AVR–08/12
5. At least 4ms when reset is disabled.
6.6 Register Description
6.6.1 CLKPR – Clock Prescale Register
zBits 7:4 – Res: Reserved Bits
These bits are reserved and will always read zero.
zBits 3:0 – CLKPS[3:0]: Clock Prescaler Select Bits 3 - 0
These bits define the division factor between the selected clock source and the internal system clock. These bits can be
written run-time to vary the clock frequency to suit the application requirements. As the divider divides the master clock
input to the MCU, the speed of all synchronous peripherals is reduced when a division factor is used. The division factors
are given in Table 8.
Interrupts must be disabled when changing prescaler setting to make sure the write procedure is not interrupted.
Table 8. Clock Prescaler Select
Bit 76543210
(0x61) – – – – CLKPS3 CLKPS2 CLKPS1 CLKPS0 CLKPR
Read/Write R R R R R/W R/W R/W R/W
Initial Value 0 0 0 0 See Bit Description
CLKPS3 CLKPS2 CLKPS1 CLKPS0 Clock Division Factor
0 0 0 0 1 (1)
0 0 0 1 2
0 0 1 0 4
0 0 1 1 8 (2)
0 1 0 0 16
0 1 0 1 32
0 1 1 0 64
0 1 1 1 128
1 0 0 0 256
1 0 0 1 Reserved
1 0 1 0 Reserved
1 0 1 1 Reserved
1 1 0 0 Reserved
1 1 0 1 Reserved
1 1 1 0 Reserved
1 1 1 1 Reserved
AtmeL
32
ATtiny828 [DATASHEET]
8371A–AVR–08/12
Note: 1. This is the initial value when CKDIV8 fuse has been unprogrammed.
2. This is the initial value when CKDIV8 fuse has been programmed. The device is shipped with the CKDIV8
Fuse programmed.
The initial value of clock prescaler bits is determined by the CKDIV8 fuse (see Table 91 on page 227). When CKDIV8 is
unprogrammed, the system clock prescaler is set to one and, when programmed, to eight. Any value can be written to
the CLKPS bits regardless of the CKDIV8 fuse bit setting.
When CKDIV8 is programmed the initial value of CLKPS bits give a clock division factor of eight at start up. This is useful
when the selected clock source has a higher frequency than allowed under present operating conditions. See “Speed” on
page 249.
To avoid unintentional changes to clock frequency, the following sequence must be followed:
1. Write the required signature to the CCP register. See page 14.
2. Within four instruction cycles, write the desired value to CLKPS bits.
6.6.2 OSCCAL0 – Oscillator Calibration Register
zBits 7:0 – CAL0[7:0]: Oscillator Calibration Value
The oscillator calibration register is used to trim the internal 8MHz oscillator and to remove process variations from the
oscillator frequency. A pre-programmed calibration value is automatically written to this register during chip reset, giving
the factory calibrated frequency specified in Table 104 on page 249.
The application software can write this register to change the oscillator frequency. The oscillator can be calibrated to
frequencies specified in Table 104 on page 249. Calibration outside that range is not guaranteed.
The lowest oscillator frequency is reached by programming these bits to zero. Increasing the register value increases the
oscillator frequency. A typical frequency response curve is shown in “Calibrated Oscillator Frequency vs. OSCCAL0
Value” on page 295.
Note that this oscillator is used to time EEPROM and Flash write accesses, and write times will be affected accordingly.
Do not calibrate to more than 8.8MHz if EEPROM or Flash is to be written. Otherwise, the EEPROM or Flash write may
fail.
To ensure stable operation of the MCU the calibration value should be changed in small steps. A step change in
frequency of more than 2% from one cycle to the next can lead to unpredictable behavior. Also, the difference between
two consecutive register values should not exceed 0x20. If these limits are exceeded the MCU must be kept in reset
during changes to clock frequency.
Bit 76543210
(0x66) CAL07 CAL06 CAL05 CAL04 CAL03 CAL02 CAL01 CAL00 OSCCAL0
Read/Write R/WR/WR/WR/WR/WR/WR/WR/W
Initial Value Device Specific Calibration Value
AtmeL
33
ATtiny828 [DATASHEET]
8371A–AVR–08/12
6.6.3 OSCTCAL0A – Oscillator Temperature Calibration Register A
zBits 7:0 – Oscillator Temperature Calibration Value
The temperature calibration value can be used to trim the calibrated 8MHz oscillator and remove temperature variations
from the oscillator frequency.
6.6.4 OSCTCAL0B – Oscillator Temperature Calibration Register B
zBits 7:0 – Oscillator Temperature Calibration Value
The temperature calibration value can be used to trim the calibrated 8MHz oscillator and remove temperature variations
from the oscillator frequency.
6.6.5 OSCCAL1 – Oscillator Calibration Register
zBits 7:0 – CAL[11:10]: Oscillator Calibration Value
The oscillator calibration register is used to trim the internal 32kHz oscillator and to remove process variations from the
oscillator frequency. A pre-programmed calibration value is automatically written to this register during chip reset, giving
the factory calibrated frequency as specified in Table 105 on page 250.
The application software can write this register to change the oscillator frequency. The oscillator can be calibrated to
frequencies as specified in Table 105 on page 250. Calibration outside that range is not guaranteed.
The lowest oscillator frequency is reached by programming these bits to zero. Increasing the register value increases the
oscillator frequency. A typical frequency response curve is shown in “ULP Oscillator Frequency vs. OSCCAL1 Value” on
page 296.
To ensure stable operation of the MCU the calibration value should be changed in small steps. A step change in
frequency of more than 2% from one cycle to the next can lead to unpredictable behavior. Also, the difference between
two consecutive register values should not exceed 0x20. If these limits are exceeded the MCU must be kept in reset
during changes to clock frequency.
Bit 76543210
(0xF0) Oscillator Temperature Calibration Data OSCTCAL0A
Read/Write R/W R/W R/W R/W R/W R/W R/W R/W
Initial Value Device Specific Calibration Value
Bit 76543210
(0xF1) Oscillator Temperature Calibration Data OSCTCAL0B
Read/Write R/W R/W R/W R/W R/W R/W R/W R/W
Initial Value Device Specific Calibration Value
Bit 76543210
(0x67) – – – – – – CAL11 CAL10 OSCCAL1
Read/Write RRRRRRR/WR/W
Initial Value 0 0 0 0 0 0 Calibration Value
AtmeL
34
ATtiny828 [DATASHEET]
8371A–AVR–08/12
7. Power Management and Sleep Modes
The high performance and industry leading code efficiency makes the AVR microcontrollers an ideal choise for low
power applications. In addition, sleep modes enable the application to shut down unused modules in the MCU, thereby
saving power. The AVR provides various sleep modes allowing the user to tailor the power consumption to the
application’s requirements.
7.1 Sleep Modes
Figure 11 on page 27 presents the different clock systems and their distribution in ATtiny828. The figure is helpful in
selecting an appropriate sleep mode. Table 9 shows the different sleep modes and the sources that may be used for
wake up.
Table 9. Active Clock Domains and Wake-up Sources in Different Sleep Modes
Note: 1. Start frame detection, only.
2. Address match interrupt, only.
3. For INT0 level interrupt, only.
To enter a sleep mode, the SE bit in MCUCR must be set and a SLEEP instruction must be executed. The SMn bits in
MCUCR select which sleep mode will be activated by the SLEEP instruction. See Table 10 on page 37 for a summary.
If an enabled interrupt occurs while the MCU is in a sleep mode, the MCU wakes up. The MCU is then halted for four
cycles in addition to the start-up time, executes the interrupt routine, and resumes execution from the instruction
following SLEEP. The contents of the Register File and SRAM are unaltered when the device wakes up from sleep. If a
reset occurs during sleep mode, the MCU wakes up and executes from the Reset Vector.
Note that if a level triggered interrupt is used for wake-up the changed level must be held for some time to wake up the
MCU (and for the MCU to enter the interrupt service routine). See “External Interrupts” on page 51 for details.
7.1.1 Idle Mode
This sleep mode basically halts clkCPU and clkFLASH, while allowing other clocks to run. In Idle Mode, the CPU is stopped
but the following peripherals continue to operate:
zWatchdog and interrupt system
zAnalog comparator, and ADC
zUSART, TWI, and timer/counters
Idle mode allows the MCU to wake up from external triggered interrupts as well as internal ones, such as Timer Overflow.
If wake-up from the analog comparator interrupt is not required, the analog comparator can be powered down by setting
Sleep Mode
Oscillators Active Clock Domains Wake-up Sources
Main Clock
Source Enabled
clkCPU
clkFLASH
clkIO
clkADC
Watchdog
Interrupt
INT0 and
Pin Change
SPM/EEPROM
Ready Interrupt
ADC Interrupt
USART (1)
TWI Slave
Other I/O
Idle X XXXXXXXXX
ADC Noise Reduction X X X X(3) X X X X(2)
Power-down X X(3) X X(2)
AtmeL
35
ATtiny828 [DATASHEET]
8371A–AVR–08/12
the ACD bit in ACSRA. See “ACSRA – Analog Comparator Control and Status Register” on page 134. This will reduce
power consumption in Idle mode.
If the ADC is enabled, a conversion starts automatically when this mode is entered.
7.1.2 ADC Noise Reduction Mode
This sleep mode halts clkI/O, clkCPU, and clkFLASH, while allowing other clocks to run. In ADC Noise Reduction mode, the
CPU is stopped but the following peripherals continue to operate:
zWatchdog (if enabled), and external interrupts
zADC
zUSART start frame detector, and TWI
This improves the noise environment for the ADC, enabling higher resolution measurements. If the ADC is enabled, a
conversion starts automatically when this mode is entered.
The following events can wake up the MCU:
zWatchdog reset, external reset, and brown-out reset
zExternal level interrupt on INT0, and pin change interrupt
zADC conversion complete interrupt, and SPM/EEPROM ready interrupt
zUSART start frame detection, and TWI slave address match
7.1.3 Power-Down Mode
This sleep mode halts all generated clocks, allowing operation of asynchronous modules, only. In Power-down Mode the
oscillator is stopped, while the following peripherals continue to operate:
zWatchdog (if enabled), external interrupts
The following events can wake up the MCU:
zWatchdog reset, external reset, and brown-out reset
zExternal level interrupt on INT0, and pin change interrupt
zUSART start frame detection, and TWI slave address match
7.2 Power Reduction Register
The Power Reduction Register (PRR), see “PRR – Power Reduction Register” on page 37, provides a method to reduce
power consumption by stopping the clock to individual peripherals. When the clock for a peripheral is stopped then:
zThe current state of the peripheral is frozen.
zThe associated registers can not be read or written.
zResources used by the peripheral will remain occupied.
The peripheral should in most cases be disabled before stopping the clock. Clearing the PRR bit wakes up the peripheral
and puts it in the same state as before shutdown.
Peripheral shutdown can be used in Idle mode and Active mode to significantly reduce the overall power consumption.
See “Current Consumption of Peripheral Units” on page 266 for examples. In all other sleep modes, the clock is already
stopped.
7.3 Minimizing Power Consumption
There are several issues to consider when trying to minimize the power consumption in an AVR controlled system. In
general, sleep modes should be used as much as possible, and the sleep mode should be selected so that as few as
AtmeL
36
ATtiny828 [DATASHEET]
8371A–AVR–08/12
possible of the device’s functions are operating. All functions not needed should be disabled. In particular, the following
modules may need special consideration when trying to achieve the lowest possible power consumption.
7.3.1 Analog to Digital Converter
If enabled, the ADC will be enabled in all sleep modes. To save power, the ADC should be disabled before entering any
sleep mode. When the ADC is turned off and on again, the next conversion will be an extended conversion. See “Analog
to Digital Converter” on page 137 for details on ADC operation.
7.3.2 Analog Comparator
When entering Idle mode, the Analog Comparator should be disabled if not used. When entering ADC Noise Reduction
mode, the Analog Comparator should be disabled. In the other sleep modes, the Analog Comparator is automatically
disabled. However, if the Analog Comparator is set up to use the Internal Voltage Reference as input, the Analog
Comparator should be disabled in all sleep modes. Otherwise, the Internal Voltage Reference will be enabled,
independent of sleep mode. See “Analog Comparator” on page 133 for details on how to configure the Analog
Comparator.
7.3.3 Brown-out Detector
If the Brown-out Detector is not needed in the application, this module should be turned off. If the Brown-out Detector is
enabled by the BODPD Fuses, it will be enabled in all sleep modes, and hence, always consume power. In the deeper
sleep modes, this will contribute significantly to the total current consumption. If the Brown-out Detector is needed in the
application, this module can also be set to Sampled BOD mode to save power. See “Brown-out Detection” on page 41 for
details on how to configure the Brown-out Detector.
7.3.4 Internal Voltage Reference
The Internal Voltage Reference will be enabled when needed by the Brown-out Detection, the Analog Comparator or the
ADC. If these modules are disabled as described in the sections above, the internal voltage reference will be disabled
and it will not be consuming power. When turned on again, the user must allow the reference to start up before the output
is used. If the reference is kept on in sleep mode, the output can be used immediately. See Internal Bandgap Reference
in Table 107 on page 250 for details on the start-up time.
7.3.5 Watchdog Timer
If the Watchdog Timer is not needed in the application, this module should be turned off. If the Watchdog Timer is
enabled, it will be enabled in all sleep modes, and hence, always consume power. In the deeper sleep modes, this will
contribute to the total current consumption. See “Brown-out Detection” on page 41 for details on how to configure the
Watchdog Timer.
7.3.6 Port Pins
When entering a sleep mode, all port pins should be configured to use minimum power. The most important thing is then
to ensure that no pins drive resistive loads. In sleep modes where both the I/O clock (clkI/O) and the ADC clock (clkADC)
are stopped, the input buffers of the device will be disabled. This ensures that no power is consumed by the input logic
when not needed. In some cases, the input logic is needed for detecting wake-up conditions, and it will then be enabled.
See the section “Digital Input Enable and Sleep Modes” on page 62 for details on which pins are enabled. If the input
buffer is enabled and the input signal is left floating or has an analog signal level close to VCC/2, the input buffer will use
excessive power.
For analog input pins, the digital input buffer should be disabled at all times. An analog signal level close to VCC/2 on an
input pin can cause significant current even in active mode. Digital input buffers can be disabled by writing to the Digital
Input Disable Register (DIDR0). See “DIDR3 – Digital Input Disable Register 3” on page 154 for details.
AtmeL
37
ATtiny828 [DATASHEET]
8371A–AVR–08/12
7.4 Register Description
7.4.1 SMCR – Sleep Mode Control Register
The Sleep Mode Control Register contains control bits for power management.
zBits 7:3 – Res: Reserved Bits
These bits are reserved and will always read zero.
zBits 2:1 – SM[1:0]: Sleep Mode Select Bits 1 and 0
These bits select the sleep mode, as shown in Table 10.
Table 10. Sleep Mode Select
zBit 0 – SE: Sleep Enable
This bit must be written to logic one to make the MCU enter the sleep mode when the SLEEP instruction is executed. To
avoid the MCU entering sleep mode unintentionally, it is recommended to write the Sleep Enable (SE) bit to one just
before the execution of the SLEEP instruction and to clear it immediately after waking up.
7.4.2 PRR – Power Reduction Register
The Power Reduction Register provides a method to reduce power consumption by allowing peripheral clock signals to
be disabled.
zBit 7 – PRTWI: Power Reduction Two-Wire Interface
Writing a logic one to this bit shuts down the Two-Wire Interface module.
zBits 6, 4 – Res: Reserved Bits
These bits are reserved and will always read zero.
zBit 5 – PRTIM0: Power Reduction Timer/Counter0
Bit 76543210
0x33 (0x53) –––––SM1SM0SESMCR
Read/Write RRRRRR/WR/WR/W
Initial Value 0 0 0 0 0 0 0 0
SM1 SM0 Sleep Mode
0 0 Idle
0 1 ADC Noise Reduction
1 0 Power-down
1 1 Reserved
Bit 76543 2 1 0
(0x64) PRTWI – PRTIM0 – PRTIM1 PRSPI PRUSART0 PRADC PRR
Read/Write R/W R R/W R R/W R/W R/W R/W
Initial Value00000 0 0 0
AtmeL
38
ATtiny828 [DATASHEET]
8371A–AVR–08/12
Writing a logic one to this bit shuts down the Timer/Counter0 module. When the Timer/Counter0 is enabled, operation will
continue like before the shutdown.
zBit 3 – PRTIM1: Power Reduction Timer/Counter1
Writing a logic one to this bit shuts down the Timer/Counter1 module. When the Timer/Counter1 is enabled, operation will
continue like before the shutdown.
zBit 2 – PRSPI: Power Reduction SPI
Writing a logic one to this bit shuts down the SPI by stopping the clock to the module. When waking up the SPI again, the
SPI should be re-initialized to ensure proper operation.
zBit 1 – PRUSART0: Power Reduction USART0
Writing a logic one to this bit shuts down the USART0 module. When the USART0 is enabled, operation will continue like
before the shutdown.
zBit 0 – PRADC: Power Reduction ADC
Writing a logic one to this bit shuts down the ADC. The ADC must be disabled before shut down. The analog comparator
cannot be used when the ADC is shut down.
AtmeL
39
ATtiny828 [DATASHEET]
8371A–AVR–08/12
8. System Control and Reset
8.1 Resetting the AVR
During reset, all I/O registers are set to their initial values, and the program starts execution from the Reset Vector. The
instruction placed at the Reset Vector must be a RJMP – Relative Jump – instruction to the reset handling routine. If the
program never enables an interrupt source, the interrupt vectors are not used, and regular program code can be placed
at these locations. This is also the case if the reset vector is in the application section while the interrupt vectors are in the
boot section, or vice versa.
The circuit diagram in Figure 13 shows the reset logic. Electrical parameters of the reset circuitry are defined in section
“System and Reset Characteristics” on page 250.
Figure 13. Reset Logic
The I/O ports of the AVR are immediately reset to their initial state when a reset source goes active. This does not require
any clock source to be running.
After all reset sources have gone inactive, a delay counter is invoked, stretching the internal reset. This allows the power
to reach a stable level before normal operation starts.
8.2 Reset Sources
The ATtiny828 has four sources of reset:
zPower-on Reset. The MCU is reset when the supply voltage is below the Power-on Reset threshold (VPOT)
zExternal Reset. The MCU is reset when a low level is present on the RESET pin for longer than the minimum pulse
length
zWatchdog Reset. The MCU is reset when the Watchdog Timer period expires and the Watchdog is enabled
zBrown Out Reset. The MCU is reset when the Brown-Out Detector is enabled and supply voltage is below the
brown-out threshold (VBOT)
8.2.1 Power-on Reset
A Power-on Reset (POR) pulse is generated by an on-chip detection circuit. The detection level is defined in section
“System and Reset Characteristics” on page 250. The POR is activated whenever VCC is below the detection level. The
POR circuit can be used to trigger the Start-up Reset, as well as to detect a failure in supply voltage.
A Power-on Reset (POR) circuit ensures that the device is reset from Power-on. Reaching the Power-on Reset threshold
voltage invokes the delay counter, which determines how long the device is kept in reset after VCC rise. The reset signal
is activated again, without any delay, when VCC decreases below the detection level.
DATA BU S
RESET FLAG REGISTERRESET FLAG REGISTER
(RSTFLR)(RSTFLR)
POWER-ONPOWER-ON
RESET CIRCUITRESET CIRCUIT
PULL-UPPULL-UP
RESISTORRESISTOR
BODLEVEL2...0BODLEVEL2...0
VCCCC
SPIKESPIKE
FILTERFILTER
RESETRESET
EXTERNALEXTERNAL
RESET CIRCUITRESET CIRCUIT
BROWN OUTBROWN OUT
RESET CIRCUITRESET CIRCUIT
RSTDISBLRSTDISBL
WATCHDOGWATCHDOG
TIMERTIMER
DELAYDELAY
COUNTERSCOUNTERS
S
R
Q
WATCHDOGWATCHDOG
OSCILLATOROSCILLATOR
CLOCKCLOCK
GENERATORGENERATOR
BORF
PORF
EXTRF
WDRF
INTERNALINTERNAL
RESETRESET
CKCK
TIMEOUTTIMEOUT
COUNTER RESETCOUNTER RESET
AtmeL
40
ATtiny828 [DATASHEET]
8371A–AVR–08/12
Figure 14. MCU Start-up, RESET Tied to VCC
Figure 15. MCU Start-up, RESET Extended Externally
8.2.2 External Reset
An External Reset is generated by a low level on the RESET pin if enabled. Reset pulses longer than the minimum pulse
width (see section “System and Reset Characteristics” on page 250) will generate a reset, even if the clock is not
running. Shorter pulses are not guaranteed to generate a reset. When the applied signal reaches the Reset Threshold
Voltage – VRST – on its positive edge, the delay counter starts the MCU after the time-out period – tTOUT – has expired.
V
T
IME-OUT
RESET
RESET
TOUT
INTERNAL
t
VPOT
VRST
CC
V
TIME-OUT
TOUT
TOUT
INTERNAL
CC
t
VPOT
VRST
> t
RESET
RESET
RESET
TIME-OUT
INTERNAL
RESET
RESET
WDT
TIMErOUT
RESET
TIMErOUT
\NTERNAL
RESET
AtmeL
41
ATtiny828 [DATASHEET]
8371A–AVR–08/12
Figure 16. External Reset During Operation
8.2.3 Watchdog Reset
When the Watchdog times out, it will generate a short reset pulse. On the falling edge of this pulse, the delay timer starts
counting the time-out period tTOUT. See page 41 for details on operation of the Watchdog Timer.
Figure 17. Watchdog Reset During Operation
8.2.4 Brown-out Detection
The Brown-Out Detection (BOD) circuit monitors that the VCC level is kept above a configurable trigger level, VBOT. When
the BOD is enabled, a BOD reset will be given when VCC falls and remains below the trigger level for the length of the
detection time, tBOD. The reset is kept active until VCC again rises above the trigger level.
CC
CK
CC
AtmeL
42
ATtiny828 [DATASHEET]
8371A–AVR–08/12
Figure 18. Brown-out Reset During Operation
The BOD circuit will not detect a drop in VCC unless the voltage stays below the trigger level for the detection time, tBOD
(see “System and Reset Characteristics” on page 250).
The BOD circuit has three modes of operation:
zDisabled: In this mode of operation VCC is not monitored and, hence, it is recommended only for applications
where the power supply remains stable.
zEnabled: In this mode the VCC level is continuously monitored. If VCC drops below VBOT for at least tBOD a brown-
out reset will be generated.
zSampled: In this mode the VCC level is sampled on each negative edge of a 1kHz clock that has been derived
from the 32kHz ULP oscillator. Between each sample the BOD is turned off. Compared to the mode where BOD is
constantly enabled this mode of operation reduces power consumption but fails to detect drops in VCC between
two positive edges of the 1kHz clock. When a brown-out is detected in this mode, the BOD circuit is set to enabled
mode to ensure that the device is kept in reset until VCC has risen above VBOT . The BOD will return to sampled
mode after reset has been released and the fuses have been read in.
The BOD mode of operation is selected using BODACT and BODPD fuse bits. The BODACT fuse bits determine how
the BOD operates in active and idle mode, as shown in Table 11.
Table 11. Setting BOD Mode of Operation in Active and Idle Modes
The BODPD fuse bits determine the mode of operation in all sleep modes except idle mode, as shown in Table 12.
BODACT1 BODACT0 Mode of Operation
0 0 Reserved
0 1 Sampled
1 0 Enabled
1 1 Disabled
VCC
RESET
TIME-OUT
INTERNAL
RESET
VBOT- VBOT+
tTOUT
AtmeL
43
ATtiny828 [DATASHEET]
8371A–AVR–08/12
Table 12. Setting BOD Mode of Operation in Sleep Modes Other Than Idle
See “Fuse Bits” on page 226.
8.3 Internal Voltage Reference
ATtiny828 features an internal bandgap reference. This reference is used for Brown-out Detection, and it can be used as
an input to the Analog Comparator or the ADC. The bandgap voltage varies with supply voltage and temperature.
8.3.1 Voltage Reference Enable Signals and Start-up Time
The voltage reference has a start-up time that may influence the way it should be used. The start-up time is given in
“System and Reset Characteristics” on page 250. To save power, the reference is not always turned on. The reference is
on during the following situations:
zWhen the BOD is enabled.
zWhen the internal reference is connected to the Analog Comparator.
zWhen the ADC is enabled.
Thus, when the BOD is not enabled, after setting the ACBG bit or enabling the ADC, the user must always allow the
reference to start up before the output from the Analog Comparator or ADC is used. To reduce power consumption in
Power-down mode, the user can avoid the three conditions above to ensure that the reference is turned off before
entering Power-down mode.
8.4 Watchdog Timer
The Watchdog Timer is clocked from the internal 32kHz ultra low power oscillator (see page 29). By controlling the
Watchdog Timer prescaler, the Watchdog Reset interval can be adjusted as shown in Table 15 on page 47. The WDR –
Watchdog Reset – instruction resets the Watchdog Timer. The Watchdog Timer is also reset when it is disabled and
when a Chip Reset occurs. Ten different clock cycle periods can be selected to determine the reset period. If the reset
period expires without another Watchdog Reset, the ATtiny828 resets and executes from the Reset Vector.
The Wathdog Timer can also be configured to generate an interrupt instead of a reset. This can be very helpful when
using the Watchdog to wake-up from Power-down.
To prevent unintentional disabling of the Watchdog or unintentional change of time-out period, two different safety levels
are selected by the fuse WDTON as shown in Table 13 See “Timed Sequences for Changing the Configuration of the
Watchdog Timer” on page 44 for details.
Table 13. WDT Configuration as a Function of the Fuse Settings of WDTON
BODPD1 BODPD0 Mode of Operation
0 0 Reserved
0 1 Sampled
1 0 Enabled
1 1 Disabled
WDTON Safety
Level WDT Initial State How to Disable the WDT How to Change Time-out
Unprogrammed 1Disabled Timed sequence No limitations
Programmed 2Enabled Always enabled Timed sequence
AAAAA
+—
<— 1—-="" e="">—>44
ATtiny828 [DATASHEET]
8371A–AVR–08/12
Figure 19. Watchdog Timer
8.4.1 Timed Sequences for Changing the Configuration of the Watchdog Timer
The sequence for changing configuration differs slightly between the two safety levels. Separate procedures are
described for each level.
zSafety Level 1
In this mode, the Watchdog Timer is initially disabled, but can be enabled by writing the WDE bit to one without
any restriction. A timed sequence is needed when disabling an enabled Watchdog Timer. To disable an enabled
Watchdog Timer, the following procedure must be followed:
1. Write the signature for change enable of protected I/O registers to register CCP
2. Within four instruction cycles, in the same operation, write WDE and WDP bits
zSafety Level 2
In this mode, the Watchdog Timer is always enabled, and the WDE bit will always read as one. A timed sequence
is needed when changing the Watchdog Time-out period. To change the Watchdog Time-out, the following proce-
dure must be followed:
1. Write the signature for change enable of protected I/O registers to register CCP
2. Within four instruction cycles, write the WDP bit. The value written to WDE is irrelevant
8.4.2 Code Examples
The following code example shows how to turn off the WDT. The example assumes that interrupts are controlled (e.g., by
disabling interrupts globally) so that no interrupts will occur during execution of these functions.
OSC/512
OSC/1K
OSC/2K
OSC/4K
OSC/8K
OSC/16K
OSC/32K
OSC/64K
OSC/128K
OSC/256K
MCU RESET
WATCHDOG
PRESCALER
32 kHz
ULP OSCILLATOR
WATCHDOG
RESET
WDP0
WDP1
WDP2
WDP3
WDE
MUX
AtmeL
45
ATtiny828 [DATASHEET]
8371A–AVR–08/12
Note: See “Code Examples” on page 7.
8.5 Register Description
8.5.1 MCUSR – MCU Status Register
The MCU Status Register provides information on which reset source caused an MCU Reset.
zBits 7:4 – Res: Reserved Bits
These bits are reserved and will always read zero.
zBit 3 – WDRF: Watchdog Reset Flag
This bit is set if a Watchdog Reset occurs. The bit is reset by a Power-on Reset, or by writing a logic zero to the flag.
zBit 2 – BORF: Brown-out Reset Flag
This bit is set if a Brown-out Reset occurs. The bit is reset by a Power-on Reset, or by writing a logic zero to the flag.
zBit 1 – EXTRF: External Reset Flag
This bit is set if an External Reset occurs. The bit is reset by a Power-on Reset, or by writing a logic zero to the flag.
zBit 0 – PORF: Power-on Reset Flag
This bit is set if a Power-on Reset occurs. The bit is reset only by writing a logic zero to the flag.
Assembly Code Example
WDT_off:
wdr
; Clear WDRF in MCUSR
in r16, MCUSR
andi r16, ~(1<<WDRF)
out MCUSR, r16
; Write signature for change enable of protected I/O register
ldi r16, 0xD8
out CCP, r16
; Within four instruction cycles, turn off WDT
ldi r16, (0<<WDE)
out WDTCSR, r16
ret
Bit 76543210
0x35 (0x55) ––––WDRFBORFEXTRFPORFMCUSR
Read/Write R R R R R/W R/W R/W R/W
Initial Value 0000 See Bit Description
AtmeL
46
ATtiny828 [DATASHEET]
8371A–AVR–08/12
To make use of the Reset Flags to identify a reset condition, the user should read and then reset the MCUSR as early as
possible in the program. If the register is cleared before another reset occurs, the source of the reset can be found by
examining the Reset Flags.
8.5.2 WDTCSR – Watchdog Timer Control and Status Register
zBit 7 – WDIF: Watchdog Timeout Interrupt Flag
This bit is set when a time-out occurs in the Watchdog Timer and the Watchdog Timer is configured for interrupt. WDIF is
cleared by hardware when executing the corresponding interrupt handling vector. Alternatively, WDIF is cleared by
writing a logic one to the flag. When the I-bit in SREG and WDIE are set, the Watchdog Time-out Interrupt is executed.
zBit 6 – WDIE: Watchdog Timeout Interrupt Enable
When this bit is written to one, WDE is cleared, and the I-bit in the Status Register is set, the Watchdog Time-out
Interrupt is enabled. In this mode the corresponding interrupt is executed instead of a reset if a timeout in the Watchdog
Timer occurs.
If WDE is set, WDIE is automatically cleared by hardware when a time-out occurs. This is useful for keeping the
Watchdog Reset security while using the interrupt. After the WDIE bit is cleared, the next time-out will generate a reset.
To avoid the Watchdog Reset, WDIE must be set after each interrupt.
Table 14. Watchdog Timer Configuration
zBit 4 – Res: Reserved
This bit is reserved and will always read zero.
zBit 3 – WDE: Watchdog Enable
When the WDE is written to logic one, the Watchdog Timer is enabled, and if the WDE is written to logic zero, the
Watchdog Timer function is disabled.
In safety level 2, it is not possible to disable the Watchdog Timer, even with the algorithm described above. See “Timed
Sequences for Changing the Configuration of the Watchdog Timer” on page 44.
In safety level 1, WDE is overridden by WDRF in MCUSR. See “MCUSR – MCU Status Register” on page 45 for
description of WDRF. This means that WDE is always set when WDRF is set. To clear WDE, WDRF must be cleared
before disabling the Watchdog with the procedure described above. This feature ensures multiple resets during
conditions causing failure, and a safe start-up after the failure.
Bit 76543210
(0x60) WDIF WDIE WDP3 – WDE WDP2 WDP1 WDP0 WDTCSR
Read/Write R/WR/WR/WR/WR/WR/WR/WR/W
Initial Value 0 0 0 0 X 0 0 0
WDE WDIE Watchdog Timer State Action on Time-out
0 0 Stopped None
0 1 Running Interrupt
1 0 Running Reset
1 1 Running Interrupt
AtmeL
47
ATtiny828 [DATASHEET]
8371A–AVR–08/12
If the watchdog timer is not going to be used in the application, it is important to go through a watchdog disable procedure
in the initialization of the device. If the Watchdog is accidentally enabled, for example by a runaway pointer or brown-out
condition, the device will be reset, which in turn will lead to a new watchdog reset. To avoid this situation, the application
software should always clear the WDRF flag and the WDE control bit in the initialization routine.
zBits 5, 2:0 – WDP[3:0]: Watchdog Timer Prescaler 3 - 0
The WDP[3:0] bits determine the Watchdog Timer prescaling when the Watchdog Timer is enabled. The different
prescaling values and their corresponding Timeout Periods are shown in Table 15.
Table 15. Watchdog Timer Prescale Select
Note: 1. If selected, one of the valid settings below 0b1010 will be used.
To avoid unintentional changes of these bits, the following sequence must be followed:
1. Write the required signature to the CCP register. See page 14.
2. Within four instruction cycles, write the desired bit value.
WDP3 WDP2 WDP1 WDP0 Number of WDT Oscillator Cycles Typical Time-out at VCC = 5.0V
0 0 0 0 512 cycles 16 ms
0 0 0 1 1K cycles 32 ms
0 0 1 0 2K cycles 64 ms
0 0 1 1 4K cycles 0.125 s
0 1 0 0 8K cycles 0.25 s
0 1 0 1 16K cycles 0.5 s
0 1 1 0 32K cycles 1.0 s
0 1 1 1 64K cycles 2.0 s
1 0 0 0 128K cycles 4.0 s
1 0 0 1 256K cycles 8.0 s
1 0 1 0
Reserved(1)
1 0 1 1
1 1 0 0
1 1 0 1
1 1 1 0
1 1 1 1
AtmeL
48
ATtiny828 [DATASHEET]
8371A–AVR–08/12
9. Interrupts
This section describes the specifics of the interrupt handling. For a general explanation of the AVR interrupt handling,
see “Reset and Interrupt Handling” on page 12.
9.1 Interrupt Vectors
The interrupt vectors of ATtiny828 are described in Table 16 below.
Table 16. Reset and Interrupt Vectors
Vector No. Program Address (1) Label Interrupt Source
10x0000 (2) RESET External Pin, Power-on Reset,
Brown-out Reset, Watchdog Reset
20x0001 INT0 External Interrupt Request 0
30x0002 INT1 External Interrupt Request 1
40x0003 PCINT0 Pin Change Interrupt Request 0
50x0004 PCINT1 Pin Change Interrupt Request 1
60x0005 PCINT2 Pin Change Interrupt Request 2
70x0006 PCINT3 Pin Change Interrupt Request 3
80x0007 WDT Watchdog Time-out
90x0008 TIM1_CAPT Timer/Counter1 Input Capture
10 0x0009 TIM1_COMPA Timer/Counter1 Compare Match A
11 0x000A TIM1_COMPB Timer/Counter1 Compare Match B
12 0x000B TIM1_OVF Timer/Counter1 Overflow
13 0x000C TIM0_COMPA Timer/Counter0 Compare Match A
14 0x000D TIM0_COMPB Timer/Counter0 Compare Match B
15 0x000E TIM0_OVF Timer/Counter0 Overflow
16 0x000F SPI SPI Serial Transfer Complete
17 0x0010 USART0_RXS USART0 Rx Start
18 0x0011 USART0_RXC USART0 Rx Complete
19 0x0012 USART0_DRE USART0 Data Register Empty
20 0x0013 USART0_TXC USART0 Tx Complete
21 0x0014 ADC_READY ADC Conversion Complete
22 0x0015 EE_RDY EEPROM Ready
23 0x0016 ANA_COMP Analog Comparator
24 0x0017 TWI Two-Wire Interface
25 0x0018 SPM_RDY Store Program Memory Ready
26 0x0019 RESERVED Reserved
AtmeL
49
ATtiny828 [DATASHEET]
8371A–AVR–08/12
Note: 1. When the IVSEL bit in MCUCR is set, interrupt vectors are moved to the start of the Flash boot section. In
this case, the address of each interrupt vector will be the address in this table added to the start address of
the Flash boot section.
2. When the BOOTRST fuse is programmed, the device will jump to the boot loader address at reset. See
“Entering the Boot Loader Program” on page 216.
In case the program never enables an interrupt source, the interrupt vectors will not be used and, consequently, regular
program code can be placed at these locations. This is also the case if the reset vector is in the application section while
the interrupt vectors are in the boot section, or vice versa.
A typical and general setup for interrupt vector addresses in ATtiny828 is shown in the program example below.
Note: See “Code Examples” on page 7.
Table 17 shows reset and interrupt vector placement for combinations of BOOTRST and IVSEL settings.
Assembly Code Example
.org 0x0000 ; Set address of next
statement
rjmp RESET ; Address 0x0000
rjmp INT0_ISR ; Address 0x0001
rjmp INT1_ISR ; Address 0x0002
rjmp PCINT0_ISR ; Address 0x0003
rjmp PCINT1_ISR ; Address 0x0004
rjmp PCINT2_ISR ; Address 0x0005
rjmp PCINT3_ISR ; Address 0x0006
rjmp WDT_ISR ; Address 0x0007
rjmp TIM1_CAPT_ISR ; Address 0x0008
rjmp TIM1_COMPA_ISR ; Address 0x0009
rjmp TIM1_COMPB_ISR ; Address 0x000A
rjmp TIM1_OVF_ISR ; Address 0x000B
rjmp TIM0_COMPA_ISR ; Address 0x000C
rjmp TIM0_COMPB_ISR ; Address 0x000D
rjmp TIM0_OVF_ISR ; Address 0x000E
rjmp SPI_ISR ; Address 0x000F
rjmp USART0_RXS_ISR ; Address 0x0010
rjmp USART0_RXC_ISR ; Address 0x0011
rjmp USART0_DRE_ISR ; Address 0x0012
rjmp USART0_TXC_ISR ; Address 0x0013
rjmp ADC_ISR ; Address 0x0014
rjmp EE_RDY_ISR ; Address 0x0015
rjmp ANA_COMP_ISR ; Address 0x0016
rjmp TWI_ISR ; Address 0x0017
rjmp SPM_RDY_ISR ; Address 0x0018
rjmp RESERVED ; Address 0x0019
RESET: ; Main program start
<instr> ; Address 0x001A
...
AtmeL
50
ATtiny828 [DATASHEET]
8371A–AVR–08/12
Table 17. Reset and Interrupt Vector Placement
Note: 1. For the BOOTRST fuse “1” means unprogrammed while “0” means programmed.
2. The boot reset address is shown in Table 82 on page 217.
The following is a program example for the case where:
zThe BOOTRST fuse is unprogrammed
zBoot section size set to 2K bytes
zThe IVSEL bit in MCUCR is set before any interrupts are enabled
Note: See “Code Examples” on page 7.
The following is a program example for the case where:
zThe BOOTRST fuse is programmed
zBoot section size set to 2K bytes
BOOTRST (1) IVSEL Reset Address Start of Interrupt Vector Table
1 0 0x000 0x001
1 1 0x000 Boot reset address (2) + 0x001
0 0 Boot reset address (2) 0x001
0 1 Boot reset address (2) Boot reset address (2) + 0x001
Assembly Code Example
.org 0x0000 ; Set address of next statement
RESET: ; Main program start
<instr> ; Address 0x0000
...
.org 0x0C01 ; Set address of next statement
rjmp INT0_ISR ; Address 0x0C01
rjmp INT1_ISR ; Address 0x0C02
...
rjmp SPM_RDY_ISR ; Address 0x0C18
rjmp RESERVED ; Address 0x0C19
AtmeL
51
ATtiny828 [DATASHEET]
8371A–AVR–08/12
Note: See “Code Examples” on page 7.
The following is a program example for the case where:
zThe BOOTRST fuse is programmed
zBoot section size set to 2K bytes
zThe IVSEL bit in MCUCR is set before any interrupts are enabled
9.2 External Interrupts
External Interrupts are triggered by the INT0 and INT1 pins, or by any of the PCINTn pins. Note that, if enabled, the
interrupts will trigger even if the INTn or PCINTn pins are configured as outputs. This feature provides a way of
generating software interrupts.
Assembly Code Example
.org 0x0001 ; Set address of next statement
rjmp INT0_ISR ; Address 0x0001
rjmp INT1_ISR ; Address 0x0002
...
rjmp SPM_RDY_ISR ; Address 0x0018
rjmp RESERVED ; Address 0x0019
.org 0x0C00 ; Set address of next statement
RESET: ; Main program start
<instr> ; Address 0x0C00
...
Assembly Code Example
.org 0x0C00 ; Set address of next statement
rjmp RESET ; Address 0x0C00
rjmp INT0_ISR ; Address 0x0C01
rjmp INT1_ISR ; Address 0x0C02
...
rjmp SPM_RDY_ISR ; Address 0x0C18
rjmp RESERVED ; Address 0x0C19
RESET: ; Main program start
<instr> ; Address 0x0C1A
...
AtmeL
52
ATtiny828 [DATASHEET]
8371A–AVR–08/12
The pin change interrupts trigger as follows:
zPin Change Interrupt 0 (PCI0): triggers if any enabled PCINT[7:0] pin toggles
zPin Change Interrupt 1 (PCI1): triggers if any enabled PCINT[15:8] pin toggles
zPin Change Interrupt 2 (PCI2): triggers if any enabled PCINT[23:16] pin toggles
zPin Change Interrupt 3(PCI3): triggers if any enabled PCINT[27:24] pin toggles
Registers PCMSK0, PCMSK1, PCMSK2, and PCMSK3 control which pins contribute to the pin change interrupts.
Pin change interrupts on PCINT[27:0] are detected asynchronously, which means that these interrupts can be used for
waking the part also from sleep modes other than Idle mode.
In order for a pin change interrupt (PCINT) to be generated, the device must have an active I/O clock. As shown in Table
9 on page 34, the I/O clock domain is active in Idle Mode, but not in deeper sleep modes. In sleep modes deeper than
Idle Mode, a toggled pin must remain in its toggled state until the device has fully woken up. See Table 7 on page 30 for
wake up times. If the pin toggles back to its initial state during wake up the device will still complete the procedure but will
not generate an interrupt once awake.
External interrupts INT0 and INT1 can be triggered by a falling or rising edge, or a low level. When INT0 or INT1 is
enabled and configured as level triggered, the interrupt will trigger as long as the pin is held low.
Note that recognition of falling or rising edge interrupts on INT0 and INT1 requires the presence of an I/O clock, as
described in “Clock System” on page 27.
9.2.1 Low Level Interrupt
A low level interrupt on INT0 or INT1 is detected asynchronously. This means that the interrupt source can be used for
waking the part also from sleep modes other than Idle (the I/O clock is halted in all sleep modes except Idle).
Note that if a level triggered interrupt is used for wake-up from Power-down, the required level must be held long enough
for the MCU to complete the wake-up to trigger the level interrupt. If the level disappears before the end of the Start-up
Time, the MCU will still wake up, but no interrupt will be generated. The start-up time is defined as described in “Clock
System” on page 27.
If the low level on the interrupt pin is removed before the device has woken up then program execution will not be
diverted to the interrupt service routine but continue from the instruction following the SLEEP command.
9.2.2 Pin Change Interrupt Timing
A timing example of a pin change interrupt is shown in Figure 20.
AtmeL
53
ATtiny828 [DATASHEET]
8371A–AVR–08/12
Figure 20. Timing of pin change interrupts
9.3 Register Description
9.3.1 MCUCR – MCU Control Register
zBits 7:2, 0 – Res: Reserved Bits
These bits are reserved and will always read zero.
zBit 1 – IVSEL: Interrupt Vector Select
When this bit is cleared, interrupt vectors are placed at the start of Flash memory. When this bit is set, interrupt vectors
are moved to the beginning of the boot loader section.
The start address of the boot section is determined by the BOOTSZ Fuses. See “Configuring the Boot Loader” on page
216 for details.
If interrupt vectors are placed in the boot loader section and boot lock bit BLB02 is programmed, interrupts will be
disabled while executing from the application section.
If interrupt vectors are placed in the application section and boot lock bit BLB12 is programmed, interrupts will be
disabled while executing from the boot loader section.
clk
PCINT(0)
pin_lat
pin_sync
pcint_in_(0)
pcint_syn
pcint_setflag
PCIF
PCINT(0)
pin_sync pcint_syn
pin_lat
D Q
LE
pcint_setflag PCIF
clk
clk
PCINT(0) in PCMSK(x)
pcint_in_(0) 0
x
Bit 76543210
0x35 (0x55) ––––––IVSEL–MCUCR
Read/Write RRRRRRR/WR/W
Initial Value 0 0 0 0 0 0 0 0
AtmeL
54
ATtiny828 [DATASHEET]
8371A–AVR–08/12
To avoid unintentional changes to this bit, the following sequence must be followed:
1. Write the required signature to the CCP register. See page 14.
2. Within four instruction cycles, write the desired value to IVSEL.
9.3.2 PCMSK3 – Pin Change Mask Register 3
zBits 7:4 – Res: Reserved Bits
These bits are reserved and will always read zero.
zBits 3:0 – PCINT[27:24] : Pin Change Interrupt Mask Bits
Each PCINTn bit selects if the pin change interrupt of the corresponding I/O pin is enabled. Pin change interrupt on a pin
is enabled by setting the mask bit for the pin (PCINTn) and the corresponding group bit (PCIEn) in PCICR.
When this bit is cleared the pin change interrupt on the corresponding pin is disabled.
9.3.3 PCMSK2 – Pin Change Mask Register 2
zBits 7:0 – PCINT[23:16] : Pin Change Interrupt Mask Bits
Each PCINTn bit selects if the pin change interrupt of the corresponding I/O pin is enabled. Pin change interrupt on a pin
is enabled by setting the mask bit for the pin (PCINTn) and the corresponding group bit (PCIEn) in PCICR.
When this bit is cleared the pin change interrupt on the corresponding pin is disabled.
9.3.4 PCMSK1 – Pin Change Mask Register 1
zBits 7:0 – PCINT[15:8] : Pin Change Interrupt Mask Bits
Each PCINTn bit selects if the pin change interrupt of the corresponding I/O pin is enabled. Pin change interrupt on a pin
is enabled by setting the mask bit for the pin (PCINTn) and the corresponding group bit (PCIEn) in PCICR.
When this bit is cleared the pin change interrupt on the corresponding pin is disabled.
Bit 7 6 5 4 3 2 1 0
(0x73) – – – – PCINT27 PCINT26 PCINT25 PCINT24 PCMSK3
Read/Write R R R R R/W R/W R/W R/W
Initial Value 0 0 0 0 0 0 0 0
Bit 76543210
(0x6D) PCINT23 PCINT22 PCINT21 PCINT20 PCINT19 PCINT18 PCINT17 PCINT16 PCMSK2
Read/Write R/W R/W R/W R/W R/W R/W R/W R/W
Initial Value 0 0 0 0 0 0 0 0
Bit 76543210
(0x6C) PCINT15 PCINT14 PCINT13 PCINT12 PCINT11 PCINT10 PCINT9 PCINT8 PCMSK1
Read/Write R/W R/W R/W R/W R/W R/W R/W R/W
Initial Value 0 0 0 0 0 0 0 0
AtmeL
55
ATtiny828 [DATASHEET]
8371A–AVR–08/12
9.3.5 PCMSK0 – Pin Change Mask Register 0
zBits 7:0 – PCINT[7:0] : Pin Change Interrupt Mask Bits
Each PCINTn bit selects if the pin change interrupt of the corresponding I/O pin is enabled. Pin change interrupt on a pin
is enabled by setting the mask bit for the pin (PCINTn) and the corresponding group bit (PCIEn) in PCICR.
When this bit is cleared the pin change interrupt on the corresponding pin is disabled.
9.3.6 EICRA – External Interrupt Control Register A
The External Interrupt Control Register contains bits for controlling external interrupt sensing and power management.
zBits 3:2 – ISC11, ISC10: Interrupt Sense Control, INT1
zBits 1:0 – ISC01, ISC00: Interrupt Sense Control, INT0
External interrupts INT0 and INT1 are triggered by activity on pin INT0 and INT1, provided that the SREG I-flag and the
corresponding interrupt mask are set. The conditions required to trigger the interrupt are defined in Table 18.
Table 18. External Interrupt Sense Control
Note: 1. If low level interrupt is selected, the low level must be held until the completion of the currently executing
instruction to generate an interrupt.
2. The value on the INT0/INT1 pin is sampled before detecting edges. If edge or toggle interrupt is selected,
pulses that last longer than one clock period will generate an interrupt. Shorter pulses are not guaranteed to
generate an interrupt.
Bit 76543210
(0x6B) PCINT7 PCINT6 PCINT5 PCINT4 PCINT3 PCINT2 PCINT1 PCINT0 PCMSK0
Read/Write R/W R/W R/W R/W R/W R/W R/W R/W
Initial Value 0 0 0 0 0 0 0 0
Bit 76543210
(0x69) – – – – ISC11 ISC10 ISC01 ISC00 EICRA
Read/Write RRRRR/WR/WR/WR/W
Initial Value 00000000
ISCn1 ISCn0 Description
0 0 The low level of INT0/INT1 generates an interrupt request (1)
0 1 Any logical change on INT0/INT1 generates an interrupt request (2)
1 0 The falling edge of INT0/INT1 generates an interrupt request (2)
1 1 The rising edge of INT0/INT1 generates an interrupt request (2)
AtmeL
56
ATtiny828 [DATASHEET]
8371A–AVR–08/12
9.3.7 PCICR – Pin Change Interrupt Control Register
zBits 7:4 – Res: Reserved Bits
These bits are reserved and will always read zero.
zBit 3 – PCIE3: Pin Change Interrupt Enable 3
When this bit and the I-bit of SREG are set the Pin Change Interrupt 3 is enabled. Any change on an enabled
PCINT[27:24] pin will cause a PCINT3 interrupt. See Table 17 on page 50.
Each pin can be individually enabled. See “PCMSK3 – Pin Change Mask Register 3” on page 54.
zBit 2 – PCIE2: Pin Change Interrupt Enable 2
When this bit and the I-bit of SREG are set the Pin Change Interrupt 2 is enabled. Any change on an enabled
PCINT[23:16] pin will cause a PCINT2 interrupt. See Table 17 on page 50.
Each pin can be individually enabled. See “PCMSK2 – Pin Change Mask Register 2” on page 54.
zBit 1 – PCIE1: Pin Change Interrupt Enable 1
When this bit and the I-bit of SREG are set the Pin Change Interrupt 1 is enabled. Any change on an enabled
PCINT[15:8] pin will cause a PCINT1 interrupt. See Table 17 on page 50.
Each pin can be individually enabled. See “PCMSK1 – Pin Change Mask Register 1” on page 54.
zBit 0 – PCIE0: Pin Change Interrupt Enable 0
When this bit and the I-bit of SREG are set the Pin Change Interrupt 0 is enabled. Any change on an enabled PCINT[7:0]
pin will cause a PCINT0 interrupt. See Table 17 on page 50.
Each pin can be individually enabled. See “PCMSK0 – Pin Change Mask Register 0” on page 55.
9.3.8 EIMSK – External Interrupt Mask Register
zBits 7:2 – Res: Reserved Bits
These bits are reserved and will always read zero.
zBit 1 – INT1: External Interrupt Request 1 Enable
The external interrupt for pin INT1 is enabled when this bit and the I-bit in the Status Register (SREG) are set. The trigger
conditions are set with the ISC1n bits.
Activity on the pin will cause an interrupt request even if INT0 has been configured as an output.
Bit 76543210
(0x68) ––––PCIE3PCIE2PCIE1PCIE0PCICR
Read/Write R R R R R/W R/W R/W R/W
Initial Value 00000000
Bit 76543210
0x1D (0x3D) ––––––INT1INT0EIMSK
Read/Write RRRRRRR/WR/W
Initial Value 00000000
AtmeL
57
ATtiny828 [DATASHEET]
8371A–AVR–08/12
zBit 0 – INT0: External Interrupt Request 0 Enable
The external interrupt for pin INT0 is enabled when this bit and the I-bit in the Status Register (SREG) are set. The trigger
conditions are set with the ISC0n bits.
Activity on the pin will cause an interrupt request even if INT1 has been configured as an output.
9.3.9 EIFR – External Interrupt Flag Register
zBits 7:2 – Res: Reserved Bits
These bits are reserved and will always read zero.
zBit 1 – INTF1: External Interrupt Flag 0
This bit is set when activity on INT1 has triggered an interrupt request. Provided that the I-bit in SREG and the INT1 bit in
EIMSK are set, the MCU will jump to the corresponding interrupt vector.
The flag is cleared when the interrupt service routine is executed. Alternatively, the flag can be cleared by writing a
logical one to it.
This flag is always cleared when INT1 is configured as a level interrupt.
zBit 0 – INTF0: External Interrupt Flag 0
This bit is set when activity on INT0 has triggered an interrupt request. Provided that the I-bit in SREG and the INT0 bit in
EIMSK are set, the MCU will jump to the corresponding interrupt vector.
The flag is cleared when the interrupt service routine is executed. Alternatively, the flag can be cleared by writing a
logical one to it.
This flag is always cleared when INT0 is configured as a level interrupt.
9.3.10 PCIFR – Pin Change Interrupt Flag Register
zBits 7:4 – Res: Reserved Bits
These bits are reserved and will always read zero.
zBit 3 – PCIF3: Pin Change Interrupt Flag 3
This bit is set when a logic change on any PCINT[27:24] pin has triggered an interrupt request. Provided that the I-bit in
SREG and the PCIE3 bit in PCICR are set, the MCU will jump to the corresponding interrupt vector.
The flag is cleared when the interrupt routine is executed. Alternatively, the flag can be cleared by writing a logical one to
it.
Bit 76543210
0x1C (0x3C) ––––––INTF1INTF0EIFR
Read/Write RRRRRRR/WR/W
Initial Value 00000000
Bit 76543210
0x1B (0x3B) ––––PCIF3PCIF2PCIF1PCIF0PCIFR
Read/Write R R R R R/W R/W R/W R/W
Initial Value 00000000
AtmeL
58
ATtiny828 [DATASHEET]
8371A–AVR–08/12
zBit 2 – PCIF2: Pin Change Interrupt Flag 2
This bit is set when a logic change on any PCINT[23:16] pin has triggered an interrupt request. Provided that the I-bit in
SREG and the PCIE2 bit in PCICR are set, the MCU will jump to the corresponding interrupt vector.
The flag is cleared when the interrupt routine is executed. Alternatively, the flag can be cleared by writing a logical one to
it.
zBit 1 – PCIF1: Pin Change Interrupt Flag 1
This bit is set when a logic change on any PCINT[15:8] pin has triggered an interrupt request. Provided that the I-bit in
SREG and the PCIE1 bit in PCICR are set, the MCU will jump to the corresponding interrupt vector.
The flag is cleared when the interrupt routine is executed. Alternatively, the flag can be cleared by writing a logical one to
it.
zBit 0 – PCIF0: Pin Change Interrupt Flag 0
This bit is set when a logic change on any PCINT[7:0] pin has triggered an interrupt request. Provided that the I-bit in
SREG and the PCIE0 bit in PCICR are set, the MCU will jump to the corresponding interrupt vector.
The flag is cleared when the interrupt routine is executed. Alternatively, the flag can be cleared by writing a logical one to
it.

59
ATtiny828 [DATASHEET]
8371A–AVR–08/12
10. I/O Ports
10.1 Overview
All AVR ports have true Read-Modify-Write functionality when used as general digital I/O ports. This means that the
direction of one port pin can be changed without unintentionally changing the direction of any other pin with the SBI and
CBI instructions. The same applies when changing drive value (if configured as output) or enabling/disabling of pull-up
resistors.
The pin driver is strong enough to drive LED displays directly. All port pins have individually selectable pull-up resistors
with a supply-voltage invariant resistance. All I/O pins have protection diodes to both VCC and Ground as indicated in
Figure 21 on page 59. See “Electrical Characteristics” on page 247 for a complete list of parameters.
Figure 21. I/O Pin Equivalent Schematic
All registers and bit references in this section are written in general form. A lower case “x” represents the numbering letter
for the port, and a lower case “n” represents the bit number. However, when using the register or bit defines in a program,
the precise form must be used. For example, PORTB3 for bit no. 3 in Port B, here documented generally as PORTxn.
The physical I/O Registers and bit locations are listed in “Register Description” on page 81.
Four I/O memory address locations are allocated for each port, one each for the Data Register – PORTx, Data Direction
Register – DDRx, Pull-up Enable Register – PUEx, and the Port Input Pins – PINx. The Port Input Pins I/O location is
read only, while the Data Register, the Data Direction Register, and the Pull-up Enable Register are read/write. However,
writing a logic one to a bit in the PINx Register, will result in a toggle in the corresponding bit in the Data Register.
Using the I/O port as General Digital I/O is described in “Ports as General Digital I/O” on page 59. Most port pins are
multiplexed with alternative functions for the peripheral features on the device. How each alternative function interferes
with the port pin is described in “Alternative Port Functions” on page 63. Refer to the individual module sections for a full
description of the alternative functions.
Note that enabling the alternative function of some of the port pins does not affect the use of the other pins in the port as
general digital I/O.
10.2 Ports as General Digital I/O
The ports are bi-directional I/O ports with optional internal pull-ups. Figure 22 shows a functional description of one I/O-
port pin, here generically called Pxn.
Cpin
Logic
Rpu
See Figure
"General Digital I/O" for
Details
Pxn
TL
60
ATtiny828 [DATASHEET]
8371A–AVR–08/12
Figure 22. General Digital I/O(1)
Note: 1. WEx, WRx, WPx, WDx, REx, RRx, RPx, and RDx are common to all pins within the same port. clkI/O, and SLEEP
are common to all ports.
10.2.1 Configuring the Pin
Each port pin consists of four register bits: DDxn, PORTxn, PUExn, and PINxn. As shown in “Register Description” on
page 81, the DDxn bits are accessed at the DDRx I/O address, the PORTxn bits at the PORTx I/O address, the PUExn
bits at the PUEx I/O address, and the PINxn bits at the PINx I/O address.
The DDxn bit in the DDRx Register selects the direction of this pin. If DDxn is written logic one, Pxn is configured as an
output pin. If DDxn is written logic zero, Pxn is configured as an input pin.
If PORTxn is written logic one when the pin is configured as an output pin, the port pin is driven high (one). If PORTxn is
written logic zero when the pin is configured as an output pin, the port pin is driven low (zero).
clk
RPx
RRx
RDx
WDx
WEx
SYNCHRONIZER
WDx: WRITE DDRx
WRx: WRITE PORTx
RRx: READ PORTx REGISTER
RPx: READ PORTx PIN
clkI/O: I/O CLOCK
RDx: READ DDRx
WEx: WRITE PUEx
REx: READ PUEx
D
L
Q
Q
REx
RESET
RESET
Q
QD
Q
QD
CLR
PORTxn
Q
QD
CLR
DDxn
PINxn
DATA BUS
SLEEP
SLEEP: SLEEP CONTROL
Pxn
I/O
WPx
RESET
Q
QD
CLR
PUExn
0
1
WRx
WPx: WRITE PINx REGISTER
AtmeL
61
ATtiny828 [DATASHEET]
8371A–AVR–08/12
The pull-up resistor is activated, if the PUExn is written logic one. To switch the pull-up resistor off, PUExn has to be
written logic zero.
Table 19 summarizes the control signals for the pin value.
Table 19. Port Pin Configurations
Port pins are tri-stated when a reset condition becomes active, even when no clocks are running.
10.2.2 Toggling the Pin
Writing a logic one to PINxn toggles the value of PORTxn, independent on the value of DDRxn. Note that the SBI
instruction can be used to toggle one single bit in a port.
10.2.3 Reading the Pin Value
Independent of the setting of Data Direction bit DDxn, the port pin can be read through the PINxn Register bit. As shown
in Figure 22 on page 60, the PINxn Register bit and the preceding latch constitute a synchronizer. This is needed to
avoid metastability if the physical pin changes value near the edge of the internal clock, but it also introduces a delay.
Figure 23 shows a timing diagram of the synchronization when reading an externally applied pin value. The maximum
and minimum propagation delays are denoted tpd,max and tpd,min respectively.
Figure 23. Synchronization when Reading an Externally Applied Pin value
DDxn PORTxn PUExn I/O Pull-up Comment
0 X 0 Input No Tri-state (hi-Z)
0 X 1 Input Yes Sources current if pulled low externally
100Output No Output low (sink)
101Output Yes
NOT RECOMMENDED.
Output low (sink) and internal pull-up active. Sources
current through the internal pull-up resistor and consumes
power constantly
110Output No Output high (source)
111Output Yes Output high (source) and internal pull-up active
XXX in r17, PINx
0x00 0xFF
INSTRUCTIONS
SYNC LATCH
PINxn
r17
XXX
SYSTEM CLK
t
pd, max
t
pd, min
AtmeL
62
ATtiny828 [DATASHEET]
8371A–AVR–08/12
Consider the clock period starting shortly after the first falling edge of the system clock. The latch is closed when the
clock is low, and goes transparent when the clock is high, as indicated by the shaded region of the “SYNC LATCH”
signal. The signal value is latched when the system clock goes low. It is clocked into the PINxn Register at the
succeeding positive clock edge. As indicated by the two arrows tpd,max and tpd,min, a single signal transition on the pin
will be delayed between ½ and 1½ system clock period depending upon the time of assertion.
When reading back a software assigned pin value, a nop instruction must be inserted as indicated in Figure 24 on page
62. The out instruction sets the “SYNC LATCH” signal at the positive edge of the clock. In this case, the delay tpd through
the synchronizer is one system clock period.
Figure 24. Synchronization when Reading a Software Assigned Pin Value
10.2.4 Digital Input Enable and Sleep Modes
As shown in Figure 22 on page 60, the digital input signal can be clamped to ground at the input of the schmitt-trigger.
The signal denoted SLEEP in the figure, is set by the MCU sleep controller in Power-down and Standby modes to avoid
high power consumption if some input signals are left floating, or have an analog signal level close to VCC/2.
SLEEP is overridden for port pins enabled as external interrupt pins. If the external interrupt request is not enabled,
SLEEP is active also for these pins. SLEEP is also overridden by various other alternative functions as described in
“Alternative Port Functions” on page 63.
If a logic high level (“one”) is present on an asynchronous external interrupt pin configured as “Interrupt on Rising Edge,
Falling Edge, or Any Logic Change on Pin” while the external interrupt is not enabled, the corresponding External
Interrupt Flag will be set when resuming from the above mentioned Sleep mode, as the clamping in these sleep mode
produces the requested logic change.
10.2.5 Unconnected Pins
If some pins are unused, it is recommended to ensure that these pins have a defined level. Even though most of the
digital inputs are disabled in the deep sleep modes as described above, floating inputs should be avoided to reduce
current consumption in all other modes where the digital inputs are enabled (Reset, Active mode and Idle mode).
The simplest method to ensure a defined level of an unused pin, is to enable the internal pull-up. In this case, the pull-up
will be disabled during reset. If low power consumption during reset is important, it is recommended to use an external
pull-up or pulldown. Connecting unused pins directly to VCC or GND is not recommended, since this may cause
excessive currents if the pin is accidentally configured as an output.
out PORTx, r16 nop in r17, PINx
0xFF
0x00 0xFF
SYSTEM CLK
r16
INSTRUCTIONS
SYNC LATCH
PINxn
r17
t
pd
AtmeL
63
ATtiny828 [DATASHEET]
8371A–AVR–08/12
10.2.6 Program Example
The following code example shows how to set port B pin 0 high, pin 1 low, and define the port pins from 2 to 3 as input
with a pull-up assigned to port pin 2. The resulting pin values are read back again, but as previously discussed, a nop
instruction is included to be able to read back the value recently assigned to some of the pins.
Note: See “Code Examples” on page 7.
10.3 Alternative Port Functions
Most port pins have alternative functions in addition to being general digital I/Os. In Figure 25 below is shown how the
port pin control signals from the simplified Figure 22 on page 60 can be overridden by alternative functions.
Assembly Code Example
; Define pull-ups and set outputs high
; Define directions for port pins
ldi r16,(1<<PUEB2)
ldi r17,(1<<PB0)
ldi r18,(1<<DDB1)|(1<<DDB0)
out PUEB,r16
out PORTB,r17
out DDRB,r18
; Insert nop for synchronization
nop
; Read port pins
in r16,PINB
64
ATtiny828 [DATASHEET]
8371A–AVR–08/12
Figure 25. Alternative Port Functions
Note: WEx, WRx, WPx, WDx, REx, RRx, RPx, and RDx are common to all pins within the same port. clkI/O, and SLEEP are
common to all ports. All other signals are unique for each pin.
clk
RPx
RRx
WRx
RDx
WDx
SYNCHRONIZER
WDx: WRITE DDRx
WRx: WRITE PORTx
RRx: READ PORTx REGISTER
RPx: READ PORTx PIN
REx: READ PUEx
WEx: WRITE PUEx
clkI/O: I/O CLOCK
RDx: READ DDRx
D
L
Q
Q
SET
CLR
0
1
0
1
0
1
DIxn
AIOxn
DIEOExn
PVOVxn
PVOExn
DDOVxn
DDOExn
PUOExn
PUOVxn
PUOExn: Pxn PULL-UP OVERRIDE ENABLE
PUOVxn: Pxn PULL-UP OVERRIDE VALUE
DDOExn: Pxn DATA DIRECTION OVERRIDE ENABLE
DDOVxn: Pxn DATA DIRECTION OVERRIDE VALUE
PVOExn: Pxn PORT VALUE OVERRIDE ENABLE
PVOVxn: Pxn PORT VALUE OVERRIDE VALUE
DIxn: DIGITAL INPUT PIN n ON PORTx
AIOxn: ANALOG INPUT/OUTPUT PIN n ON PORTx
RESET
RESET
Q
QD
CLR
Q
QD
CLR
Q
QD
CLR
PINxn
PORTxn
DDxn
DATA BUS
0
1
DIEOVxn
SLEEP
DIEOExn: Pxn DIGITAL INPUT-ENABLE OVERRIDE ENABLE
DIEOVxn: Pxn DIGITAL INPUT-ENABLE OVERRIDE VALUE
SLEEP: SLEEP CONTROL
Pxn
I/O
0
1
PTOExn
PTOExn: Pxn, PORT TOGGLE OVERRIDE ENABLE
WPx: WRITE PINx
WPx
WEx
REx
RESET
Q
QD
CLR
PUExn
AtmeL
65
ATtiny828 [DATASHEET]
8371A–AVR–08/12
The illustration in the figure above serves as a generic description applicable to all port pins in the AVR microcontroller
family. Some overriding signals may not be present in all port pins.
Table 20 summarizes the function of the overriding signals. The pin and port indexes from Figure 25 on page 64 are not
shown in the succeeding tables. The overriding signals are generated internally in the modules having the alternative
function.
Table 20. Generic Description of Overriding Signals for Alternative Functions
The following subsections shortly describe the alternative functions for each port, and relate the overriding signals to the
alternative function. Refer to the alternative function description for further details.
10.3.1 Alternative Functions of Port A
The alternative functions of port A are shown in Table 21.
Signal Full Name Description
PUOE Pull-Up Override Enable If this signal is set, the pull-up enable is controlled by the PUOV signal. If
this signal is cleared, the pull-up is enabled when PUExn = 0b1.
PUOV Pull-Up Override Value If PUOE is set, the pull-up is enabled/disabled when PUOV is set/cleared,
regardless of the setting of the PUExn Register bit.
DDOE Data Direction Override
Enable
If this signal is set, the Output Driver Enable is controlled by the DDOV
signal. If this signal is cleared, the Output driver is enabled by the DDxn
Register bit.
DDOV Data Direction Override
Value If DDOE is set, the Output Driver is enabled/disabled when DDOV is
set/cleared, regardless of the setting of the DDxn Register bit.
PVOE Port Value Override Enable If this signal is set and the Output Driver is enabled, the port value is
controlled by the PVOV signal. If PVOE is cleared, and the Output Driver is
enabled, the port Value is controlled by the PORTxn Register bit.
PVOV Port Value Override Value If PVOE is set, the port value is set to PVOV, regardless of the setting of the
PORTxn Register bit.
PTOE Port Toggle Override
Enable If PTOE is set, the PORTxn Register bit is inverted.
DIEOE Digital Input Enable
Override Enable
If this bit is set, the Digital Input Enable is controlled by the DIEOV signal. If
this signal is cleared, the Digital Input Enable is determined by MCU state
(Normal mode, sleep mode).
DIEOV Digital Input Enable
Override Value If DIEOE is set, the Digital Input is enabled/disabled when DIEOV is
set/cleared, regardless of the MCU state (Normal mode, sleep mode).
DI Digital Input
This is the Digital Input to alternative functions. In the figure, the signal is
connected to the output of the schmitt-trigger but before the synchronizer.
Unless the Digital Input is used as a clock source, the module with the
alternative function will use its own synchronizer.
AIO Analog Input/Output This is the Analog Input/Output to/from alternative functions. The signal is
connected directly to the pad, and can be used bi-directionally.
AtmeL
66
ATtiny828 [DATASHEET]
8371A–AVR–08/12
Table 21. Alternative Functions of Port A
Note: 1. Configure port pin as input with the internal pull-up switched off to avoid the digital port function from inter-
fering with the function of the analog comparator.
Table 22, below, summarises the override signals used by the alternative functions of the port. For an illustration on how
signals are used, see Figure 25 on page 64.
Pin Function Description of Alternative Function
PA0 PCINT0 Pin change interrupt source
ADC0 Input channel for analog to digital converter (ADC)
PA1
PCINT1 Pin change interrupt source
ADC1 Input channel for analog to digital converter (ADC)
AIN0 Positive input of analog comparator (1)
PA2
PCINT2 Pin change interrupt source
ADC2 Input channel for analog to digital converter (ADC)
AIN1 Negative input channel of analog comparator (1)
PA3 PCINT3 Pin change interrupt source
ADC3 Input channel for analog to digital converter (ADC)
PA4 PCINT4 Pin change interrupt source
ADC4 Input channel for analog to digital converter (ADC)
PA5 PCINT5 Pin change interrupt source
ADC5 Input channel for analog to digital converter (ADC)
PA6 PCINT6 Pin change interrupt source
ADC6 Input channel for analog to digital converter (ADC)
PA7 PCINT7 Pin change interrupt source
ADC7 Input channel for analog to digital converter (ADC)
AtmeL
67
ATtiny828 [DATASHEET]
8371A–AVR–08/12
Table 22. Override Signals of Port A
Pin Signal Composition
PA0
PUOE 0
PUOV 0
DDOE 0
DDOV 0
PVOE 0
PVOV 0
PTOE 0
DIEOE (PCINT0 • PCIE0) + ADC0D
DIEOV PCINT0 • PCIE0
DI PCINT0 Input
AIO ADC0 Input
PA1
PUOE 0
PUOV 0
DDOE 0
DDOV 0
PVOE 0
PVOV 0
PTOE 0
DIEOE (PCINT1 • PCIE0) + ADC1D
DIEOV PCINT1 • PCIE0
DI PCINT1 Input
AIO ADC1 Input
PA2
PUOE 0
PUOV 0
DDOE 0
DDOV 0
PVOE 0
PVOV 0
PTOE 0
DIEOE (PCINT2 • PCIE0) + ADC2D
DIEOV PCINT2 • PCIE0
DI PCINT2 Input
AIO ADC2 Input
AtmeL
68
ATtiny828 [DATASHEET]
8371A–AVR–08/12
PA3
PUOE 0
PUOV 0
DDOE 0
DDOV 0
PVOE 0
PVOV 0
PTOE 0
DIEOE (PCINT3 • PCIE0) + ADC3D
DIEOV PCINT3 • PCIE0
DI PCINT3 Input
AIO ADC3 Input
PA4
PUOE 0
PUOV 0
DDOE 0
DDOV 0
PVOE 0
PVOV 0
PTOE 0
DIEOE (PCINT4 • PCIE0) + ADC4D
DIEOV PCINT4 • PCIE0
DI PCINT4 Input
AIO ADC4 Input
PA5
PUOE 0
PUOV 0
DDOE 0
DDOV 0
PVOE 0
PVOV 0
PTOE 0
DIEOE (PCINT5 • PCIE0) + ADC5D
DIEOV PCINT5 • PCIE0
DI PCINT5 Input
AIO ADC5 Input
Pin Signal Composition
AtmeL
69
ATtiny828 [DATASHEET]
8371A–AVR–08/12
10.3.2 Alternative Functions of Port B
The alternative functions of port B are shown in Table 23.
Table 23. Alternative Functions of Port B
PA6
PUOE 0
PUOV 0
DDOE 0
DDOV 0
PVOE 0
PVOV 0
PTOE 0
DIEOE (PCINT6 • PCIE0) + ADC6D
DIEOV PCINT6 • PCIE0
DI PCINT6 Input
AIO ADC6 Input
PA7
PUOE 0
PUOV 0
DDOE 0
DDOV 0
PVOE 0
PVOV 0
PTOE 0
DIEOE (PCINT7 • PCIE0) + ADC7D
DIEOV PCINT7 • PCIE0
DI PCINT7 Input
AIO ADC7 Input
Pin Signal Composition
Pin Function Description of Alternative Function
PB0 PCINT8 Pin change interrupt source
ADC8 Input channel for analog to digital converter (ADC)
PB1 PCINT9 Pin change interrupt source
ADC9 Input channel for analog to digital converter (ADC)
AtmeL
70
ATtiny828 [DATASHEET]
8371A–AVR–08/12
Table 24, below, summarises the override signals used by the alternative functions of the port. For an illustration on how
signals are used, see Figure 25 on page 64.
Table 24. Override Signals of Port B
PB2 PCINT10 Pin change interrupt source
ADC10 Input channel for analog to digital converter (ADC)
PB3 PCINT11 Pin change interrupt source
ADC11 Input channel for analog to digital converter (ADC)
PB4 PCINT12 Pin change interrupt source
ADC12 Input channel for analog to digital converter (ADC)
PB5 PCINT13 Pin change interrupt source
ADC13 Input channel for analog to digital converter (ADC)
PB6 PCINT14 Pin change interrupt source
ADC14 Input channel for analog to digital converter (ADC)
PB7 PCINT15 Pin change interrupt source
ADC15 Input channel for analog to digital converter (ADC)
Pin Signal Composition
PB0
PUOE 0
PUOV 0
DDOE 0
DDOV 0
PVOE 0
PVOV 0
PTOE 0
DIEOE (PCINT8 • PCIE1) + ADC8D
DIEOV PCINT8 • PCIE1
DI PCINT8 Input
AIO ADC8 Input
Pin Function Description of Alternative Function
AtmeL
71
ATtiny828 [DATASHEET]
8371A–AVR–08/12
PB1
PUOE 0
PUOV 0
DDOE 0
DDOV 0
PVOE 0
PVOV 0
PTOE 0
DIEOE (PCINT9 • PCIE1) + ADC9D
DIEOV PCINT9 • PCIE1
DI PCINT9 Input
AIO ADC9 Input
PB2
PUOE 0
PUOV 0
DDOE 0
DDOV 0
PVOE 0
PVOV 0
PTOE 0
DIEOE (PCINT10 • PCIE1) + ADC10D
DIEOV PCINT10 • PCIE1
DI PCINT10 Input
AIO ADC10 Input
Pin Signal Composition
AtmeL
72
ATtiny828 [DATASHEET]
8371A–AVR–08/12
PB3
PUOE 0
PUOV 0
DDOE 0
DDOV 0
PVOE 0
PVOV 0
PTOE 0
DIEOE (PCINT11 • PCIE1) + ADC11D
DIEOV PCINT11 • PCIE1
DI PCINT11 Input
AIO ADC11 Input
PB4
PUOE 0
PUOV 0
DDOE 0
DDOV 0
PVOE 0
PVOV 0
PTOE 0
DIEOE (PCINT12 • PCIE1) + ADC12D
DIEOV PCINT12 • PCIE1
DI PCINT12 Input
AIO ADC12 Input
PB5
PUOE 0
PUOV 0
DDOE 0
DDOV 0
PVOE 0
PVOV 0
PTOE 0
DIEOE (PCINT13 • PCIE1) + ADC13D
DIEOV PCINT13 • PCIE1
DI PCINT13 Input
AIO ADC13 Input
Pin Signal Composition
AtmeL
73
ATtiny828 [DATASHEET]
8371A–AVR–08/12
10.3.3 Alternative Functions of Port C
The alternative functions of port C are shown in Table 25.
Table 25. Alternative Functions of Port C
PB6
PUOE 0
PUOV 0
DDOE 0
DDOV 0
PVOE 0
PVOV 0
PTOE 0
DIEOE (PCINT14 • PCIE1) + ADC14D
DIEOV PCINT14 • PCIE1
DI PCINT14 Input
AIO ADC14 Input
PB7
PUOE 0
PUOV 0
DDOE 0
DDOV 0
PVOE 0
PVOV 0
PTOE 0
DIEOE (PCINT15 • PCIE1) + ADC15D
DIEOV PCINT15 • PCIE1
DI PCINT15 Input
AIO ADC15 Input
Pin Signal Composition
Pin Function Description of Alternative Function
PC0
PCINT16 Pin change interrupt source
ADC16 Input channel for analog to digital converter (ADC)
TOCC0 Timer/counter output compare, channel 0 (1)
SS SPI Slave Select input (2)
XCK USART transfer clock
AtmeL
74
ATtiny828 [DATASHEET]
8371A–AVR–08/12
Note: 1. See “TOCPMSA1 and TOCPMSA0 – Timer/Counter Output Compare Pin Mux Selection Registers” on
page 127.
PC1
PCINT17 Pin change interrupt source
ADC17 Input channel for analog to digital converter (ADC)
TOCC1 Timer/counter output compare, channel 1 (1)
INT0 External interrupt request 0
CLKO System clock output (3)
PC2
PCINT18 Pin change interrupt source
ADC18 Input channel for analog to digital converter (ADC)
TOCC2 Timer/counter output compare, channel 2 (1)
RXD USART serial data input
INT1 External interrupt request 1
PC3
PCINT19 Pin change interrupt source
ADC19 Input channel for analog to digital converter (ADC)
TOCC3 Timer/counter output compare, channel 3 (1)
TXD USART serial data output
PC4
PCINT20 Pin change interrupt source
ADC20 Input channel for analog to digital converter (ADC)
TOCC4 Timer/counter output compare, channel 4 (1)
PC5
PCINT21 Pin change interrupt source
ADC21 Input channel for analog to digital converter (ADC)
TOCC5 Timer/counter output compare, channel 5 (1)
ICP1 Input capture pin
T0 Timer/Counter0 Clock Source
PC6
PCINT22 Pin change interrupt source
ADC22 Input channel for analog to digital converter (ADC)
TOCC6 Timer/counter output compare, channel 6 (1)
CLKI Clock input from external source
PC7
PCINT23 Pin change interrupt source
ADC23 Input channel for analog to digital converter (ADC)
TOCC7 Timer/counter output compare, channel 7 (1)
T1 Timer/Counter1 Clock Source
Pin Function Description of Alternative Function
AtmeL
75
ATtiny828 [DATASHEET]
8371A–AVR–08/12
2. When SPI is enabled as a slave, this pin is automatically configured as an input, regardless of the data
direction bit of the pin. When SPI is enabled as a master normal pin control of data direction is resumed.
3. When the CKOUT fuse is programmed, the system clock is output on this pin, regardless of pin settings.
The clock is also output when the device is reset.
Table 26, below, summarises the override signals used by the alternative functions of the port. For an illustration on how
signals are used, see Figure 25 on page 64.
Table 26. Override Signals of Port C
Pin Signal Composition
PC0
PUOE 0
PUOV 0
DDOE SPE z MSTR
DDOV 0
PVOE TOCC0OE + XCK_MASTER (1)
PVOV XCK_MASTER z XCK_OUT + XCK_MASTER z TOCC0_OUT
PTOE 0
DIEOE (PCINT16 • PCIE2) + ADC16D + (XCK_SLAVE(2) z RXEN z SFDE)
DIEOV (PCINT16 • PCIE2) + (XCK_SLAVE(2) z RXEN z SFDE)
DI PCINT16 Input / XCK_IN / SS Input
AIO ADC16 Input
PC1
PUOE 0
PUOV 0
DDOE CKOUT(3)
DDOV CKOUT(3)
PVOE 0TOCC1E + CKOUT(3)
PVOV CKOUT(3) z SYSTEM_CLOCK + CKOUT z TOCC1_OUT
PTOE 0
DIEOE (PCINT17 • PCIE2) + ADC17D + INT0
DIEOV PCINT17 • PCIE2 + INT0
DI PCINT17 Input / INT0 Input
AIO ADC17 Input
AtmeL
76
ATtiny828 [DATASHEET]
8371A–AVR–08/12
PC2
PUOE 0
PUOV 0
DDOE RXEN
DDOV 0
PVOE TOCC2OE
PVOV TOCC2_OUT
PTOE 0
DIEOE (PCINT18 • PCIE2) + ADC18D + (RXEN z SFDE) + INT1
DIEOV PCINT18 • PCIE2 + (RXEN z SFDE) + INT1
DI PCINT18 Input / INT1 Input / RXD_IN
AIO ADC18 Input
Pin Signal Composition
AtmeL
77
ATtiny828 [DATASHEET]
8371A–AVR–08/12
PC3
PUOE TXEN
PUOV 0
DDOE TXEN
DDOV 0
PVOE TOCC3OE + TXEN
PVOV TXEN z TXD_OUT + TXEN z TOCC3_OUT
PTOE 0
DIEOE (PCINT19 • PCIE2) + ADC19D
DIEOV PCINT19 • PCIE2
DI PCINT19 Input
AIO ADC19 Input
PC4
PUOE 0
PUOV 0
DDOE 0
DDOV 0
PVOE TOCC4OE
PVOV TOCC4_OUT
PTOE 0
DIEOE (PCINT20 • PCIE2) + ADC20D
DIEOV PCINT20 • PCIE2
DI PCINT20 Input
AIO ADC20 Input
PC5
PUOE 0
PUOV 0
DDOE 0
DDOV 0
PVOE TOCC5OE
PVOV TOCC5_OUT
PTOE 0
DIEOE (PCINT21 • PCIE2) + ADC21D
DIEOV PCINT21 • PCIE2
DI PCINT21 Input / T0_IN / ICP1_IN
AIO ADC21 Input
Pin Signal Composition
AtmeL
78
ATtiny828 [DATASHEET]
8371A–AVR–08/12
Notes: 1. XCK_MASTER = UMSEL1 z UMSEL0 + UMSEL0 z DDRC0
2. XCK_SLAVE = UMSEL1 z UMSEL0 z DDRC0
3. CKOUT is 1 when the fuse bit is “0” (programmed)
4. EXT_CLOCK means that external clock is selected (by the CKSEL fuses)
10.3.4 Alternative Functions of Port D
The alternative functions of port D are shown in Table 27.
PC6
PUOE 0
PUOV 0
DDOE EXT_CLOCK(4)
DDOV 0
PVOE TOCC6OE + EXT_CLOCK(4)
PVOV TOCC6_OUT z EXT_CLOCK(4)
PTOE 0
DIEOE (PCINT22 • PCIE2) + ADC22D + EXT_CLOCK (4)
DIEOV (EXT_CLOCK(4) • PWR_DOWN) + (EXT_CLOCK z PCINT22 z PCIE2)
DI PCINT22 Input / CLOCK
AIO ADC22 Input
PC7
PUOE 0
PUOV 0
DDOE 0
DDOV 0
PVOE TOCC7OE
PVOV TOCC7_OUT
PTOE 0
DIEOE (PCINT23 • PCIE2) + ADC23D
DIEOV PCINT23 • PCIE2
DI PCINT23 Input
AIO ADC23 Input / T1_IN
Pin Signal Composition
AtmeL
79
ATtiny828 [DATASHEET]
8371A–AVR–08/12
Table 27. Alternative Functions of Port D
Note: 1. When TWEN in TWSCRA is set, this pin is disconnected from the port and becomes the serial data for the
TWI . In this mode of operation, the pin is driven by an open-drain circuit with slew rate limitation and spike
filter.
2. When SPI is enabled as a slave, this pin is automatically configured as an input, regardless of the data
direction bit of the pin. When SPI is enabled as a master normal pin control of data direction is resumed.
3. When SPI is enabled as a master, this pin is automatically configured as an input, regardless of the data
direction bit of the pin. When SPI is enabled as a slave normal pin control of data direction is resumed.
4. Enabled by unprogramming the RSTDISBL fuse. When used as a reset pin, the pin pullup resistor is acti-
vated and output driver and digital input are deactivated.
5. When TWEN in TWSCRA is set, this pin is disconnected from the port and becomes the serial clock for the
TWI. In this mode of operation, the pin is driven by an open-drain circuit with slew rate limitation and spike
filter.
Table 28, below, summarises the override signals used by the alternative functions of the port. For an illustration on how
signals are used, see Figure 25 on page 64.
Pin Function Description of Alternative Function
PD0
PCINT24 Pin change interrupt source
ADC24 Input channel for analog to digital converter (ADC)
SDA Two-Wire Interface (TWI) data (1)
MOSI Master Output / Slave Input of SPI (2)
PD1
PCINT25 Pin change interrupt source
ADC25 Input channel for analog to digital converter (ADC)
MISO Master Input / Slave Output of SPI (3)
PD2
PCINT26 Pin change interrupt source
ADC26 Input channel for analog to digital converter (ADC)
RESET External reset input, active low (4)
dW Input / Output of debugWire
PD3
PCINT27 Pin change interrupt source
ADC27 Input channel for analog to digital converter (ADC)
SCL Two-Wire Interface (TWI) clock (5)
SCK Master clock output / slave clock input of SPI (2)
AtmeL
80
ATtiny828 [DATASHEET]
8371A–AVR–08/12
Table 28. Override Signals of Port D
Pin Signal Composition
PD0
PUOE 0
PUOV 0
DDOE TWEN + (SPE z MSTR)
DDOV TWEN z SDA_OUT
PVOE TWEN + (SPE z MSTR)
PVOV TWEN z SPE z MSTR z SPI_MSTR_OUT
PTOE 0
DIEOE (PCINT24 • PCIE3) + ADC24D
DIEOV PCINT24 • PCIE3
DI PCINT24 Input / SPI_SLAVE_IN
AIO ADC24 Input / SDA_IN
PD1
PUOE 0
PUOV 0
DDOE SPE z MSTR
DDOV 0
PVOE SPE z MSTR
PVOV SPI_SLAVE_OUT
PTOE 0
DIEOE (PCINT25 • PCIE3) + ADC25D
DIEOV PCINT25 • PCIE3
DI PCINT25 Input / SPI_MASTER_IN
AIO ADC25 Input
PD2
PUOE RSTDISBL(1)
PUOV 1
DDOE RSTDISBL(1)
DDOV 0
PVOE RSTDISBL(1)
PVOV 0
PTOE 0
DIEOE (PCINT26 • PCIE3) + ADC26D + RSTDISBL(1)
DIEOV PCINT26 • PCIE3 z RSTDISBL(1)
DI PCINT26 Input
AIO ADC26 Input / RESET Input
AtmeL
81
ATtiny828 [DATASHEET]
8371A–AVR–08/12
Note: 1. RSTDISBL is 1 when the fuse bit is “0” (programmed)
10.4 Register Description
10.4.1 PHDE – Port High Drive Enable Register
zBits 7:3 – Res: Reserved Bits
These bits are reserved and will always read zero.
zBit 2 – PHDEC: Port C High Drive Enable
When this bit is set the extra high sink capability of port C is enabled.
zBits 1:0 – Res: Reserved Bits
These bits are reserved and will always read zero.
PD3
PUOE 0
PUOV 0
DDOE TWEN + (SPE z MSTR)
DDOV TWEN z SCL_OUT
PVOE TWEN + (SPE z MSTR)
PVOV TWEN z SPE z MSTR z SCK_OUT
PTOE 0
DIEOE (PCINT27 • PCIE3) + ADC27D
DIEOV PCINT27 • PCIE3
DI PCINT27 Input / SCK_IN
AIO ADC27 Input / SCL_IN
Pin Signal Composition
Bit 76543210
0x14 (0x34) –––– – PHDEC – – PHDE
Read/Write R R R R R R/W R R
Initial Value00000000
AtmeL
82
ATtiny828 [DATASHEET]
8371A–AVR–08/12
10.4.2 PUED – Port D Pull-Up Enable Control Register
zBits 7:4 – Res: Reserved Bits
These bits are reserved and will always read zero.
zBits 3:0 – PUED[3:0]: Pull-Up Enable Bits
When a pull-up enable bit, PUEDn, is set the pull-up resistor on the equivalent port pin, PDn, is enabled.
10.4.3 PORTD – Port D Data Register
zBits 7:4 – Res: Reserved Bits
These bits are reserved and will always read zero.
zBits 3:0 – PORTD[3:0]: Port Data Bits
When pin PDn is configured as an output, setting PORTDn will drive PDn high. Clearing PORTDn will drive PDn low.
When the pin is configured as an input the value of the PORTxn bit doesn’t matter. See Table 19 on page 61.
10.4.4 DDRD – Port D Data Direction Register
zBits 7:4 – Res: Reserved Bits
These bits are reserved and will always read zero.
zBits 3:0 – DDD[3:0]: Data Direction Bits
When DDDn is set, the pin PDn is configured as an output. When DDDn is cleared, the pin is configured as an input.
Bit 76543210
0x0F (0x2F) –––– PUED3 PUED2 PUED1 PUED0 PUED
Read/Write R R R R R/W R/W R/W R/W
Initial Value00000000
Bit 76543210
0x0E (0x2E) –––– PORTD3 PORTD2 PORTD1 PORTD0 PORTD
Read/Write R R R R R/W R/W R/W R/W
Initial Value00000000
Bit 76543210
0x0D (0x2D) –––– DDD3 DDD2 DDD1 DDD0 DDRD
Read/Write R R R R R/W R/W R/W R/W
Initial Value00000000
AtmeL
83
ATtiny828 [DATASHEET]
8371A–AVR–08/12
10.4.5 PIND – Port D Input Pins
zBits 7:4 – Res: Reserved Bits
These bits are reserved and will always read zero.
zBits 3:0 – PIND[3:0]: Port Input Data
Regardless of the setting of the data direction bit, the value of the port pin PDn can be read through the PINDn bit.
Writing a logic one to PINDn toggles the value of PORTDn, regardless of the value in DDDn.
10.4.6 PUEC – Port C Pull-Up Enable Control Register
zBits 7:0 – PUEC[7:0]: Pull-Up Enable Bits
When a pull-up enable bit, PUECn, is set the pull-up resistor on the equivalent port pin, PCn, is enabled.
10.4.7 PORTC – Port C Data Register
zBits 7:0 – PORTC[3:0]: Port Data Bits
When pin PCn is configured as an output, setting PORTCn will drive PCn high. Clearing PORTCn will drive PCn low.
When the pin is configured as an input the value of the PORTxn bit doesn’t matter. See Table 19 on page 61.
10.4.8 DDRC – Port C Data Direction Register
zBits 7:0 – DDC[7:0]: Data Direction Bits
When DDCn is set, the pin PCn is configured as an output. When DDCn is cleared, the pin is configured as an input.
Bit 76543210
0x0C (0x2C) –––– PIND3 PIND2 PIND1 PIND0 PIND
Read/Write R R R R R/W R/W R/W R/W
Initial Value N/A N/A N/A N/A N/A N/A N/A N/A
Bit 76543210
0x0B (0x2B) PUEC7 PUEC6 PUEC5 PUEC4 PUEC3 PUEC2 PUEC1 PUEC0 PUEC
Read/Write R/W R/W R/W R/W R/W R/W R/W R/W
Initial Value00000000
Bit 76543210
0x0A (0x2A) PORTC7 PORTC6 PORTC5 PORTC4 PORTC3 PORTC2 PORTC1 PORTC0 PORTC
Read/Write R/W R/W R/W R/W R/W R/W R/W R/W
Initial Value00000000
Bit 76543210
0x09 (0x29) DDC7 DDC6 DDC5 DDC4 DDC3 DDC2 DDC1 DDC0 DDRC
Read/Write R/W R/W R/W R/W R/W R/W R/W R/W
Initial Value00000000
AtmeL
84
ATtiny828 [DATASHEET]
8371A–AVR–08/12
10.4.9 PINC – Port C Input Pins
zBits 7:0 – PINC[7:0]: Port Input Data
Regardless of the setting of the data direction bit, the value of the port pin PCn can be read through the PINCn bit.
Writing a logic one to PINCn toggles the value of PORTCn, regardless of the value in DDCn.
10.4.10 PUEB – Port B Pull-Up Enable Control Register
zBits 7:0 – PUEB[7:0]: Pull-Up Enable Bits
When a pull-up enable bit, PUEBn, is set the pull-up resistor on the equivalent port pin, PBn, is enabled.
10.4.11 PORTB – Port B Data Register
zBits 7:0 – PORTB[3:0]: Port Data Bits
When pin PBn is configured as an output, setting PORTBn will drive PBn high. Clearing PORTBn will drive PBn low.
When the pin is configured as an input the value of the PORTxn bit doesn’t matter. See Table 19 on page 61.
10.4.12 DDRB – Port B Data Direction Register
zBits 7:0 – DDB[7:0]: Data Direction Bits
When DDBn is set, the pin PBn is configured as an output. When DDBn is cleared, the pin is configured as an input.
Bit 76543210
0x08 (0x28) PINC7 PINC6 PINC5 PINC4 PINC3 PINC2 PINC1 PINC0 PINC
Read/Write R/W R/W R/W R/W R/W R/W R/W R/W
Initial Value N/A N/A N/A N/A N/A N/A N/A N/A
Bit 76543210
0x07 (0x27) PUEB7 PUEB6 PUEB5 PUEB4 PUEB3 PUEB2 PUEB1 PUEB0 PUEB
Read/Write R/W R/W R/W R/W R/W R/W R/W R/W
Initial Value00000000
Bit 76543210
0x06 (0x26) PORTB7 PORTB6 PORTB5 PORTB4 PORTB3 PORTB2 PORTB1 PORTB0 PORTB
Read/Write R/W R/W R/W R/W R/W R/W R/W R/W
Initial Value00000000
Bit 76543210
0x06 (0x26) DDB7 DDB6 DDB5 DDB4 DDB3 DDB2 DDB1 DDB0 DDRB
Read/Write R/W R/W R/W R/W R/W R/W R/W R/W
Initial Value00000000
AtmeL
85
ATtiny828 [DATASHEET]
8371A–AVR–08/12
10.4.13 PINB – Port B Input Pins
zBits 7:0 – PINB[7:0]: Port Input Data
Regardless of the setting of the data direction bit, the value of the port pin PBn can be read through the PINBn bit.
Writing a logic one to PINBn toggles the value of PORTBn, regardless of the value in DDBn.
10.4.14 PUEA – Port A Pull-Up Enable Control Register
zBits 7:0 – PUEA[7:0]: Pull-Up Enable Bits
When a pull-up enable bit, PUEAn, is set the pull-up resistor on the equivalent port pin, PAn, is enabled.
10.4.15 PORTA – Port A Data Register
zBits 7:0 – PORTA[3:0]: Port Data Bits
When pin PAn is configured as an output, setting PORTAn will drive PAn high. Clearing PORTAn will drive PAn low.
When the pin is configured as an input the value of the PORTxn bit doesn’t matter. See Table 19 on page 61.
10.4.16 DDRA – Port A Data Direction Register
zBits 7:0 – DDA[7:0]: Data Direction Bits
When DDAn is set, the pin PAn is configured as an output. When DDAn is cleared, the pin is configured as an input.
Bit 76543210
0x04 (0x24) PINB7 PINB6 PINB5 PINB4 PINB3 PINB2 PINB1 PINB0 PINB
Read/Write R/W R/W R/W R/W R/W R/W R/W R/W
Initial Value N/A N/A N/A N/A N/A N/A N/A N/A
Bit 76543210
0x03 (0x23) PUEA7 PUEA6 PUEA5 PUEA4 PUEA3 PUEA2 PUEA1 PUEA0 PUEA
Read/Write R/W R/W R/W R/W R/W R/W R/W R/W
Initial Value00000000
Bit 76543210
0x02 (0x22) PORTA7 PORTA6 PORTA5 PORTA4 PORTA3 PORTA2 PORTA1 PORTA0 PORTA
Read/Write R/W R/W R/W R/W R/W R/W R/W R/W
Initial Value00000000
Bit 76543210
0x01 (0x21) DDA7 DDA6 DDA5 DDA4 DDA3 DDA2 DDA1 DDA0 DDRA
Read/Write R/W R/W R/W R/W R/W R/W R/W R/W
Initial Value00000000
AtmeL
86
ATtiny828 [DATASHEET]
8371A–AVR–08/12
10.4.17 PINA – Port A Input Pins
zBits 7:0 – PINA[7:0]: Port Input Data
Regardless of the setting of the data direction bit, the value of the port pin PAn can be read through the PINAn bit.
Writing a logic one to PINAn toggles the value of PORTAn, regardless of the value in DDAn.
Bit 76543210
0x00 (0x20) PINA7 PINA6 PINA5 PINA4 PINA3 PINA2 PINA1 PINA0 PINA
Read/Write R/W R/W R/W R/W R/W R/W R/W R/W
Initial Value N/A N/A N/A N/A N/A N/A N/A N/A
AtmeL
87
ATtiny828 [DATASHEET]
8371A–AVR–08/12
11. 8-bit Timer/Counter0 with PWM
11.1 Features
zTwo Independent Output Compare Units
zDouble Buffered Output Compare Registers
zClear Timer on Compare Match (Auto Reload)
zGlitch Free, Phase Correct Pulse Width Modulator (PWM)
zVariable PWM Period
zFrequency Generator
zThree Independent Interrupt Sources (TOV0, OCF0A, and OCF0B)
11.2 Overview
Timer/Counter0 is a general purpose 8-bit Timer/Counter module, with two independent Output Compare Units, and with
PWM support. It allows accurate program execution timing (event management) and wave generation.
A simplified block diagram of the 8-bit Timer/Counter is shown in Figure 26. CPU accessible I/O Registers, including I/O
bits and I/O pins, are shown in bold. The device-specific I/O Register and bit locations are listed in the “Register
Description” on page 97.
Figure 26. 8-bit Timer/Counter Block Diagram
Clock Select
Timer/Counter
DATA BUS
OCRnA
OCRnB
=
=
TCNTn
Waveform
Generation
Waveform
Generation
OCnA
OCnB
=
Fixed
TOP
Value
Control Logic
= 0
TOP BOTTOM
Count
Clear
Direction
TOVn
(Int.Req.)
OCnA
(Int.Req.)
OCnB
(Int.Req.)
TCCRnA TCCRnB
Tn
Edge
Detector
( From Prescaler )
clkTn
AtmeL
88
ATtiny828 [DATASHEET]
8371A–AVR–08/12
For actual placement of I/O pins, refer to Figure 1 on page 2 (MLF), and Figure 2 on page 2 (TQFP). Also, see
“TOCPMSA1 and TOCPMSA0 – Timer/Counter Output Compare Pin Mux Selection Registers” on page 127, and
“TOCPMCOE – Timer/Counter Output Compare Pin Mux Channel Output Enable” on page 128.
11.2.1 Registers
The Timer/Counter (TCNT0) and Output Compare Registers (OCR0A and OCR0B) are 8-bit registers. Interrupt request
(abbreviated to Int.Req. in Figure 26) signals are all visible in the Timer Interrupt Flag Register (TIFR). All interrupts are
individually masked with the Timer Interrupt Mask Register (TIMSK). TIFR and TIMSK are not shown in the figure.
The Timer/Counter can be clocked internally, via the prescaler, or by an external clock source on the T0 pin. The Clock
Select logic block controls which clock source and edge the Timer/Counter uses to increment (or decrement) its value.
The Timer/Counter is inactive when no clock source is selected. The output from the Clock Select logic is referred to as
the timer clock (clkT0).
The double buffered Output Compare Registers (OCR0A and OCR0B) is compared with the Timer/Counter value at all
times. The result of the compare can be used by the Waveform Generator to generate a PWM or variable frequency
output on the Output Compare pins (OC0A and OC0B). See “Output Compare Unit” on page 89 for details. The Compare
Match event will also set the Compare Flag (OCF0A or OCF0B) which can be used to generate an Output Compare
interrupt request.
11.2.2 Definitions
Many register and bit references in this section are written in general form. A lower case “n” replaces the Timer/Counter
number, in this case 0. A lower case “x” replaces the Output Compare Unit, in this case Compare Unit A or Compare Unit
B. However, when using the register or bit defines in a program, the precise form must be used, i.e., TCNT0 for
accessing Timer/Counter0 counter value and so on.
The definitions in Table 29 are also used extensively throughout the document.
Table 29. Definitions
11.3 Clock Sources
The Timer/Counter can be clocked by an internal or an external clock source. The clock source is selected by the Clock
Select logic which is controlled by the Clock Select (CS0[2:0]) bits located in the Timer/Counter Control Register
(TCCR0B). For details on clock sources and prescaler, see “Timer/Counter Prescaler” on page 131.
11.4 Counter Unit
The main part of the 8-bit Timer/Counter is the programmable bi-directional counter unit. Figure 27 on page 89 shows a
block diagram of the counter and its surroundings.
Constant Description
BOTTOM The counter reaches BOTTOM when it becomes 0x00
MAX The counter reaches its MAXimum when it becomes 0xFF (decimal 255)
TOP The counter reaches the TOP when it becomes equal to the highest value in the count
sequence. The TOP value can be assigned to be the fixed value 0xFF (MAX) or the
value stored in the OCR0A Register. The assignment depends on the mode of operation
AtmeL
89
ATtiny828 [DATASHEET]
8371A–AVR–08/12
Figure 27. Counter Unit Block Diagram
Signal description (internal signals):
count Increment or decrement TCNT0 by 1.
direction Select between increment and decrement.
clear Clear TCNT0 (set all bits to zero).
clkTnTimer/Counter clock, referred to as clkT0 in the following.
top Signalize that TCNT0 has reached maximum value.
bottom Signalize that TCNT0 has reached minimum value (zero).
Depending of the mode of operation used, the counter is cleared, incremented, or decremented at each timer clock
(clkT0). clkT0 can be generated from an external or internal clock source, selected by the Clock Select bits (CS0[2:0]).
When no clock source is selected (CS0[2:0] = 0) the timer is stopped. However, the TCNT0 value can be accessed by
the CPU, regardless of whether clkT0 is present or not. A CPU write overrides (has priority over) all counter clear or count
operations.
The counting sequence is determined by the setting of the WGM01 and WGM00 bits located in the Timer/Counter
Control Register (TCCR0A) and the WGM02 bit located in the Timer/Counter Control Register B (TCCR0B). There are
close connections between how the counter behaves (counts) and how waveforms are generated on the Output
Compare output OC0A. For more details about advanced counting sequences and waveform generation, see “Modes of
Operation” on page 92.
The Timer/Counter Overflow Flag (TOV0) is set according to the mode of operation selected by the WGM0[1:0] bits.
TOV0 can be used for generating a CPU interrupt.
11.5 Output Compare Unit
The 8-bit comparator continuously compares TCNT0 with the Output Compare Registers (OCR0A and OCR0B).
Whenever TCNT0 equals OCR0A or OCR0B, the comparator signals a match. A match will set the Output Compare Flag
(OCF0A or OCF0B) at the next timer clock cycle. If the corresponding interrupt is enabled, the Output Compare Flag
generates an Output Compare interrupt. The Output Compare Flag is automatically cleared when the interrupt is
executed. Alternatively, the flag can be cleared by software by writing a logical one to its I/O bit location. The Waveform
Generator uses the match signal to generate an output according to operating mode set by the WGM0[2:0] bits and
Compare Output mode (COM0x[1:0]) bits. The max and bottom signals are used by the Waveform Generator for
handling the special cases of the extreme values in some modes of operation. See “Modes of Operation” on page 92.
Figure 28 on page 90 shows a block diagram of the Output Compare unit.
DATA BUS
TCNTn Control Logic
count
TOVn
(Int.Req.)
Clock Select
top
Tn
Edge
Detector
( From Prescaler )
clkTn
bottom
direction
clear
AtmeL
90
ATtiny828 [DATASHEET]
8371A–AVR–08/12
Figure 28. Output Compare Unit, Block Diagram
The OCR0x Registers are double buffered when using any of the Pulse Width Modulation (PWM) modes. For the normal
and Clear Timer on Compare (CTC) modes of operation, the double buffering is disabled. The double buffering
synchronizes the update of the OCR0x Compare Registers to either top or bottom of the counting sequence. The
synchronization prevents the occurrence of odd-length, non-symmetrical PWM pulses, thereby making the output glitch-
free.
The OCR0x Register access may seem complex, but this is not case. When the double buffering is enabled, the CPU
has access to the OCR0x Buffer Register, and if double buffering is disabled the CPU will access the OCR0x directly.
11.5.1 Force Output Compare
In non-PWM waveform generation modes, the match output of the comparator can be forced by writing a one to the
Force Output Compare (0x) bit. Forcing Compare Match will not set the OCF0x Flag or reload/clear the timer, but the
OC0x pin will be updated as if a real Compare Match had occurred (the COM0x[1:0] bits settings define whether the
OC0x pin is set, cleared or toggled).
11.5.2 Compare Match Blocking by TCNT0 Write
All CPU write operations to the TCNT0 Register will block any Compare Match that occur in the next timer clock cycle,
even when the timer is stopped. This feature allows OCR0x to be initialized to the same value as TCNT0 without
triggering an interrupt when the Timer/Counter clock is enabled.
11.5.3 Using the Output Compare Unit
Since writing TCNT0 in any mode of operation will block all Compare Matches for one timer clock cycle, there are risks
involved when changing TCNT0 when using the Output Compare Unit, independently of whether the Timer/Counter is
running or not. If the value written to TCNT0 equals the OCR0x value, the Compare Match will be missed, resulting in
incorrect waveform generation. Similarly, do not write the TCNT0 value equal to BOTTOM when the counter is down-
counting.
The setup of the OC0x should be performed before setting the Data Direction Register for the port pin to output. The
easiest way of setting the OC0x value is to use the Force Output Compare (0x) strobe bits in Normal mode. The OC0x
Registers keep their values even when changing between Waveform Generation modes.
OCFnx (Int.Req.)
8-BIT COMPARATOR
OCRnx
OCnx
DATA BUS
TCNTn
WGMn[2:0]
WAVEFORM GENERATOR
top
FOCn
COMnX[1:0]
bottom
AtmeL
91
ATtiny828 [DATASHEET]
8371A–AVR–08/12
Be aware that the COM0x[1:0] bits are not double buffered together with the compare value. Changing the COM0x[1:0]
bits will take effect immediately.
11.6 Compare Match Output Unit
The Compare Output mode (COM0x[1:0]) bits have two functions. The Waveform Generator uses the COM0x[1:0] bits
for defining the Output Compare (OC0x) state at the next Compare Match. Also, the COM0x[1:0] bits control the OC0x
pin output source. Figure 29 on page 91 shows a simplified schematic of the logic affected by the COM0x[1:0] bit setting.
The I/O Registers, I/O bits, and I/O pins in the figure are shown in bold. Only the parts of the general I/O Port Control
Registers (DDR and PORT) that are affected by the COM0x[1:0] bits are shown. When referring to the OC0x state, the
reference is for the internal OC0x Register, not the OC0x pin. If a system reset occur, the OC0x Register is reset to “0”.
Figure 29. Compare Match Output Unit, Schematic
The general I/O port function is overridden by the Output Compare (OC0x) from the Waveform Generator if either of the
COM0x[1:0] bits are set. However, the OC0x pin direction (input or output) is still controlled by the Data Direction
Register (DDR) for the port pin. The Data Direction Register bit for the OC0x pin (DDR_OC0x) must be set as output
before the OC0x value is visible on the pin. The port override function is independent of the Waveform Generation mode.
The design of the Output Compare pin logic allows initialization of the OC0x state before the output is enabled. Note that
some COM0x[1:0] bit settings are reserved for certain modes of operation, see “Register Description” on page 97
11.6.1 Compare Output Mode and Waveform Generation
The Waveform Generator uses the COM0x[1:0] bits differently in Normal, CTC, and PWM modes. For all modes, setting
the COM0x[1:0] = 0 tells the Waveform Generator that no action on the OC0x Register is to be performed on the next
Compare Match. For compare output actions in the non-PWM modes refer to Table 30 on page 98. For fast PWM mode,
refer to Table 31 on page 98, and for phase correct PWM refer to Table 32 on page 98.
PORT
DDR
DQ
DQ
OCn
Pin
OCnx
DQ
Waveform
Generator
COMnx1
COMnx0
0
1
DATA BU S
FOCn
clkI/O
AtmeL
92
ATtiny828 [DATASHEET]
8371A–AVR–08/12
A change of the COM0x[1:0] bits state will have effect at the first Compare Match after the bits are written. For non-PWM
modes, the action can be forced to have immediate effect by using the Force Output Compare bits. See “TCCR0B –
Timer/Counter Control Register B” on page 100.
11.7 Modes of Operation
The mode of operation, i.e., the behavior of the Timer/Counter and the Output Compare pins, is defined by the
combination of the Waveform Generation mode (WGM[2:0]) and Compare Output mode (COM0x[1:0]) bits. The
Compare Output mode bits do not affect the counting sequence, while the Waveform Generation mode bits do. The
COM0x[1:0] bits control whether the PWM output generated should be inverted or not (inverted or non-inverted PWM).
For non-PWM modes the COM0x[1:0] bits control whether the output should be set, cleared, or toggled at a Compare
Match (See “Modes of Operation” on page 92).
For detailed timing information refer to Figure 33 on page 96, Figure 34 on page 96, Figure 35 on page 97 and Figure 36
on page 97 in “Timer/Counter Timing Diagrams” on page 96.
11.7.1 Normal Mode
The simplest mode of operation is the Normal mode (WGM0[2:0] = 0). In this mode the counting direction is always up
(incrementing), and no counter clear is performed. The counter simply overruns when it passes its maximum 8-bit value
(TOP = 0xFF) and then restarts from the bottom (0x00). In normal operation the Timer/Counter Overflow Flag (TOV0) will
be set in the same timer clock cycle as the TCNT0 becomes zero. The TOV0 Flag in this case behaves like a ninth bit,
except that it is only set, not cleared. However, combined with the timer overflow interrupt that automatically clears the
TOV0 Flag, the timer resolution can be increased by software. There are no special cases to consider in the Normal
mode, a new counter value can be written anytime.
The Output Compare Unit can be used to generate interrupts at some given time. Using the Output Compare to generate
waveforms in Normal mode is not recommended, since this will occupy too much of the CPU time.
11.7.2 Clear Timer on Compare Match (CTC) Mode
In Clear Timer on Compare or CTC mode (WGM0[2:0] = 2), the OCR0A Register is used to manipulate the counter
resolution. In CTC mode the counter is cleared to zero when the counter value (TCNT0) matches the OCR0A. The
OCR0A defines the top value for the counter, hence also its resolution. This mode allows greater control of the Compare
Match output frequency. It also simplifies the operation of counting external events.
The timing diagram for the CTC mode is shown in Figure 30 on page 92. The counter value (TCNT0) increases until a
Compare Match occurs between TCNT0 and OCR0A, and then counter (TCNT0) is cleared.
Figure 30. CTC Mode, Timing Diagram
An interrupt can be generated each time the counter value reaches the TOP value by using the OCF0A Flag. If the
interrupt is enabled, the interrupt handler routine can be used for updating the TOP value. However, changing TOP to a
value close to BOTTOM when the counter is running with none or a low prescaler value must be done with care since the
TCNTn
OCnA
(Toggle)
OCnx Interrupt Flag Set
1 4
Period
2 3
(COMnA[1:0] = 1)
AtmeL
:I |
:I |
93
ATtiny828 [DATASHEET]
8371A–AVR–08/12
CTC mode does not have the double buffering feature. If the new value written to OCR0A is lower than the current value
of TCNT0, the counter will miss the Compare Match. The counter will then have to count to its maximum value (0xFF)
and wrap around starting at 0x00 before the Compare Match can occur.
For generating a waveform output in CTC mode, the OC0A output can be set to toggle its logical level on each Compare
Match by setting the Compare Output mode bits to toggle mode (COM0A[1:0] = 1). The OC0A value will not be visible on
the port pin unless the data direction for the pin is set to output. When OCR0A is set to zero (0x00) the waveform
generated will have a maximum frequency of fclk_I/O/2. The waveform frequency is defined by the following equation:
The N variable represents the prescale factor (1, 8, 64, 256, or 1024).
As for the Normal mode of operation, the TOV0 Flag is set in the same timer clock cycle that the counter counts from
MAX to 0x00.
11.7.3 Fast PWM Mode
The fast Pulse Width Modulation or fast PWM mode (WGM0[2:0] = 3 or 7) provides a high frequency PWM waveform
generation option. The fast PWM differs from the other PWM option by its single-slope operation. The counter counts
from BOTTOM to TOP then restarts from BOTTOM. TOP is defined as 0xFF when WGM0[2:0] = 3, and OCR0A when
WGM0[2:0] = 7. In non-inverting Compare Output mode, the Output Compare (OC0x) is cleared on the Compare Match
between TCNT0 and OCR0x, and set at BOTTOM. In inverting Compare Output mode, the output is set on Compare
Match and cleared at BOTTOM. Due to the single-slope operation, the operating frequency of the fast PWM mode can
be twice as high as the phase correct PWM mode that use dual-slope operation. This high frequency makes the fast
PWM mode well suited for power regulation, rectification, and DAC applications. High frequency allows physically small
sized external components (coils, capacitors), and therefore reduces total system cost.
In fast PWM mode, the counter is incremented until the counter value matches the TOP value. The counter is then
cleared at the following timer clock cycle. The timing diagram for the fast PWM mode is shown in Figure 31 on page 93.
The TCNT0 value is in the timing diagram shown as a histogram for illustrating the single-slope operation. The diagram
includes non-inverted and inverted PWM outputs. The small horizontal line marks on the TCNT0 slopes represent
Compare Matches between OCR0x and TCNT0.
Figure 31. Fast PWM Mode, Timing Diagram
fOCnx
fclk_I/O
2N1OCRnA+()⋅⋅
--------------------------------------------------
=
TCNTn
OCRnx Update and
TOVn Interrupt Flag Set
1
Period 2 3
OCnx
OCnx
(COMnx[1:0] = 2)
(COMnx[1:0] = 3)
OCRnx Interrupt Flag Set
4 5 6 7
AtmeL
94
ATtiny828 [DATASHEET]
8371A–AVR–08/12
The Timer/Counter Overflow Flag (TOV0) is set each time the counter reaches TOP. If the interrupt is enabled, the
interrupt handler routine can be used for updating the compare value.
In fast PWM mode, the compare unit allows generation of PWM waveforms on the OC0x pins. Setting the COM0x[1:0]
bits to two will produce a non-inverted PWM and an inverted PWM output can be generated by setting the COM0x[1:0] to
three: Setting the COM0A[1:0] bits to one allowes the OC0A pin to toggle on Compare Matches if the WGM02 bit is set.
This option is not available for the OC0B pin (See Table 31 on page 98). The actual OC0x value will only be visible on the
port pin if the data direction for the port pin is set as output. The PWM waveform is generated by setting (or clearing) the
OC0x Register at the Compare Match between OCR0x and TCNT0, and clearing (or setting) the OC0x Register at the
timer clock cycle the counter is cleared (changes from TOP to BOTTOM).
The PWM frequency for the output can be calculated by the following equation:
The N variable represents the prescale factor (1, 8, 64, 256, or 1024).
The extreme values for the OCR0x Register represents special cases when generating a PWM waveform output in the
fast PWM mode. If OCR0x is set equal to BOTTOM, the output will be a narrow spike for each TOP+1 timer clock cycle.
Setting the OCR0x equal to TOP will result in a constantly high or low output (depending on the polarity of the output set
by the COM0x[1:0] bits.)
A frequency (with 50% duty cycle) waveform output in fast PWM mode can be achieved by setting OC0A to toggle its
logical level on each Compare Match (COM0A[1:0] = 1). The waveform generated will have a maximum frequency of 0 =
fclk_I/O/2 when OCR0A is set to zero. This feature is similar to the OC0A toggle in CTC mode, except the double buffer
feature of the Output Compare unit is enabled in the fast PWM mode.
11.7.4 Phase Correct PWM Mode
The phase correct PWM mode (WGM0[2:0] = 1 or 5) provides a high resolution phase correct PWM waveform generation
option. The phase correct PWM mode is based on a dual-slope operation. The counter counts repeatedly from BOTTOM
to TOP and then from TOP to BOTTOM. TOP is defined as 0xFF when WGM0[2:0] = 1, and OCR0A when WGM0[2:0] =
5. In non-inverting Compare Output mode, the Output Compare (OC0x) is cleared on the Compare Match between
TCNT0 and OCR0x while upcounting, and set on the Compare Match while down-counting. In inverting Output Compare
mode, the operation is inverted. The dual-slope operation has lower maximum operation frequency than single slope
operation. However, due to the symmetric feature of the dual-slope PWM modes, these modes are preferred for motor
control applications.
fOCnxPWM
fclk_I/O
NTOP1+()⋅
----------------------------------
=
$
Mm
um
95
ATtiny828 [DATASHEET]
8371A–AVR–08/12
Figure 32. Phase Correct PWM Mode, Timing Diagram
In phase correct PWM mode the counter is incremented until the counter value matches TOP. When the counter reaches
TOP, it changes the count direction. The TCNT0 value will be equal to TOP for one timer clock cycle. The timing diagram
for the phase correct PWM mode is shown on Figure 32. The TCNT0 value is in the timing diagram shown as a
histogram for illustrating the dual-slope operation. The diagram includes non-inverted and inverted PWM outputs. The
small horizontal line marks on the TCNT0 slopes represent Compare Matches between OCR0x and TCNT0.
The Timer/Counter Overflow Flag (TOV0) is set each time the counter reaches BOTTOM. The Interrupt Flag can be used
to generate an interrupt each time the counter reaches the BOTTOM value.
In phase correct PWM mode, the compare unit allows generation of PWM waveforms on the OC0x pins. Setting the
COM0x[1:0] bits to two will produce a non-inverted PWM. An inverted PWM output can be generated by setting the
COM0x[1:0] to three: Setting the COM0A0 bits to one allows the OC0A pin to toggle on Compare Matches if the WGM02
bit is set. This option is not available for the OC0B pin (See Table 33 on page 99). The actual OC0x value will only be
visible on the port pin if the data direction for the port pin is set as output. The PWM waveform is generated by clearing
(or setting) the OC0x Register at the Compare Match between OCR0x and TCNT0 when the counter increments, and
setting (or clearing) the OC0x Register at Compare Match between OCR0x and TCNT0 when the counter decrements.
The PWM frequency for the output when using phase correct PWM can be calculated by the following equation:
The N variable represents the prescale factor (1, 8, 64, 256, or 1024).
The extreme values for the OCR0x Register represent special cases when generating a PWM waveform output in the
phase correct PWM mode. If the OCR0x is set equal to BOTTOM, the output will be continuously low and if set equal to
TOP the output will be continuously high for non-inverted PWM mode. For inverted PWM the output will have the
opposite logic values.
TOVn Interrupt Flag Set
OCnx Interrupt Flag Set
1 2 3
TCNTn
Period
OCnx
OCxn
(COMnx[1:0] = 2)
(COMnx[1:0] = 3)
OCRnx Update
fOCnxPCPWM
fclk_I/O
2N×TOP×
-------------------------------
=
AtmeL
\l—IF
96
ATtiny828 [DATASHEET]
8371A–AVR–08/12
At the very start of period 2 in Figure 32 on page 95 OCnx has a transition from high to low even though there is no
Compare Match. The point of this transition is to guaratee symmetry around BOTTOM. There are two cases that give a
transition without Compare Match.
zOCR0x changes its value from TOP, like in Figure 32 on page 95. When the OCR0x value is TOP the OCnx pin
value is the same as the result of a down-counting Compare Match. To ensure symmetry around BOTTOM the
OCnx value at TOP must correspond to the result of an up-counting Compare Match.
zThe timer starts counting from a value higher than the one in OCR0x, and for that reason misses the Compare
Match and hence the OCnx change that would have happened on the way up.
11.8 Timer/Counter Timing Diagrams
The Timer/Counter is a synchronous design and the timer clock (clkT0) is therefore shown as a clock enable signal in the
following figures. The figures include information on when Interrupt Flags are set. Figure 33 on page 96 contains timing
data for basic Timer/Counter operation. The figure shows the count sequence close to the MAX value in all modes other
than phase correct PWM mode.
Figure 33. Timer/Counter Timing Diagram, no Prescaling
Figure 34 on page 96 shows the same timing data, but with the prescaler enabled.
Figure 34. Timer/Counter Timing Diagram, with Prescaler (fclk_I/O/8)
Figure 35 on page 97 shows the setting of OCF0B in all modes and OCF0A in all modes except CTC mode and PWM
mode, where OCR0A is TOP.
clkTn
(clkI/O/1)
TOVn
clkI/O
TCNTn MAX - 1 MAX BOTTOM BOTTOM + 1
TOVn
TCNTn MAX - 1 MAX BOTTOM BOTTOM + 1
clkI/O
clkTn
(clk
I/O
/8)
AtmeL
I l_\;'
J—l::'
97
ATtiny828 [DATASHEET]
8371A–AVR–08/12
Figure 35. Timer/Counter Timing Diagram, Setting of OCF0x, with Prescaler (fclk_I/O/8)
Figure 36 on page 97 shows the setting of OCF0A and the clearing of TCNT0 in CTC mode and fast PWM mode where
OCR0A is TOP.
Figure 36. Timer/Counter Timing Diagram, Clear Timer on Compare Match mode, with Prescaler (fclk_I/O/8)
11.9 Register Description
11.9.1 TCCR0A – Timer/Counter Control Register A
zBits 7:6 – COM0A[1:0] : Compare Match Output A Mode
These bits control the Output Compare pin (OC0A) behavior. If one or both of the COM0A[1:0] bits are set, the OC0A
output overrides the normal port functionality of the I/O pin it is connected to. However, note that the Data Direction
Register (DDR) bit corresponding to the OC0A pin must be set in order to enable the output driver.
OCFnx
OCRnx
TCNTn
OCRnx Value
OCRnx - 1 OCRnx OCRnx + 1 OCRnx + 2
clkI/O
clkTn
(clk
I/O
/8)
OCFnx
OCRnx
TCNTn
(CTC)
TOP
TOP - 1 TOP BOTTOM BOTTOM + 1
clkI/O
clkTn
(clkI/O/8)
Bit 7 6 5 4 3 2 1 0
0x24 (0x44) COM0A1 COM0A0 COM0B1 COM0B0 – – WGM01 WGM00 TCCR0A
Read/Write R/W R/W R/W R/W R R R/W R/W
Initial Value 0 0 0 0 0 0 0 0

98
ATtiny828 [DATASHEET]
8371A–AVR–08/12
When OC0A is connected to the pin, the function of the COM0A[1:0] bits depends on the WGM0[2:0] bit setting. Table 30
shows the COM0A[1:0] bit functionality when the WGM0[2:0] bits are set to a normal or CTC mode (non-PWM).
Table 30. Compare Output Mode, non-PWM Mode
Table 31 shows COM0A[1:0] bit functionality when WGM0[2:0] bits are set to fast PWM mode.
Table 31. Compare Output Mode, Fast PWM Mode
Note: 1. A special case occurs when OCR0A equals TOP and COM0A1 is set. In this case, the Compare Match is
ignored, but the set or clear is done at BOTTOM. See “Fast PWM Mode” on page 93 for more details.
Table 32 shows COM0A[1:0] bit functionality when WGM0[2:0] bits are set to phase correct PWM mode.
Table 32. Compare Output Mode, Phase Correct PWM Mode
Note: 1. When OCR0A equals TOP and COM0A1 is set, the Compare Match is ignored, but the set or clear is done
at TOP. See “Phase Correct PWM Mode” on page 94 for more details.
COM0A1 COM0A0 Description
0 0 Normal port operation, OC0A disconnected.
0 1 Toggle OC0A on Compare Match
1 0 Clear OC0A on Compare Match
1 1 Set OC0A on Compare Match
COM0A1 COM0A0 Description
0 0 Normal port operation, OC0A disconnected
0 1 WGM02 = 0: Normal Port Operation, OC0A Disconnected
WGM02 = 1: Toggle OC0A on Compare Match
1 0 Clear OC0A on Compare Match
Set OC0A at BOTTOM (non-inverting mode)
1 1 Set OC0A on Compare Match
Clear OC0A at BOTTOM (inverting mode)
COM0A1 COM0A0 Description
0 0 Normal port operation, OC0A disconnected.
0 1 WGM02 = 0: Normal Port Operation, OC0A Disconnected.
WGM02 = 1: Toggle OC0A on Compare Match.
1 0 Clear OC0A on Compare Match when up-counting. Set OC0A on Compare Match
when down-counting.
1 1 Set OC0A on Compare Match when up-counting. Clear OC0A on Compare Match
when down-counting.

99
ATtiny828 [DATASHEET]
8371A–AVR–08/12
zBits 5:4 – COM0B[1:0] : Compare Match Output B Mode
These bits control the Output Compare pin (OC0B) behavior. If one or both of COM0B[1:0] bits are set, the OC0B output
overrides the normal port functionality of the I/O pin it is connected to. The Data Direction Register (DDR) bit
corresponding to the OC0B pin must be set in order to enable the output driver.
When OC0B is connected to the pin, the function of COM0B[1:0] bits depend on WGM0[2:0] bit setting. Table 33 shows
COM0B[1:0] bit functionality when WGM0[2:0] bits are set to normal or CTC mode (non-PWM).
Table 33. Compare Output Mode, non-PWM Mode
Table 34 shows COM0B[1:0] bit functionality when WGM0[2:0] bits are set to fast PWM mode.
Table 34. Compare Output Mode, Fast PWM Mode
Note: 1. A special case occurs when OCR0B equals TOP and COM0B1 is set. In this case, the Compare Match is
ignored, but the set or clear is done at BOTTOM. See “Fast PWM Mode” on page 93 for more details.
Table 35 shows the COM0B[1:0] bit functionality when the WGM0[2:0] bits are set to phase correct PWM mode.
Table 35. Compare Output Mode, Phase Correct PWM Mode
Note: 1. A special case occurs when OCR0B equals TOP and COM0B1 is set. In this case, the Compare Match is
ignored, but the set or clear is done at TOP. See “Phase Correct PWM Mode” on page 94 for more details.
COM0B1 COM0B0 Description
0 0 Normal port operation, OC0B disconnected.
0 1 Toggle OC0B on Compare Match
1 0 Clear OC0B on Compare Match
1 1 Set OC0B on Compare Match
COM0B1 COM0B0 Description
0 0 Normal port operation, OC0B disconnected.
0 1 Reserved
1 0 Clear OC0B on Compare Match, set OC0B at BOTTOM
(non-inverting mode)
1 1 Set OC0B on Compare Match, clear OC0B at BOTTOM
(inverting mode)
COM0B1 COM0B0 Description
0 0 Normal port operation, OC0B disconnected.
0 1 Reserved
1 0 Clear OC0B on Compare Match when up-counting. Set OC0B on Compare Match
when down-counting.
1 1 Set OC0B on Compare Match when up-counting. Clear OC0B on Compare Match
when down-counting.
AtmeL
100
ATtiny828 [DATASHEET]
8371A–AVR–08/12
zBits 3:2 – Res: Reserved Bits
These bits are reserved and will always read zero.
zBits 1:0 – WGM0[1:0] : Waveform Generation Mode
Combined with the WGM02 bit found in the TCCR0B Register, these bits control the counting sequence of the counter,
the source for maximum (TOP) counter value, and what type of waveform generation to be used, see Table 36. Modes of
operation supported by the Timer/Counter unit are: Normal mode (counter), Clear Timer on Compare Match (CTC)
mode, and two types of Pulse Width Modulation (PWM) modes (see “Modes of Operation” on page 92).
Table 36. Waveform Generation Mode Bit Description
Note: 1. MAX = 0xFF
BOTTOM = 0x00
11.9.2 TCCR0B – Timer/Counter Control Register B
zBit 7 – FOC0A: Force Output Compare A
The FOC0A bit is only active when the WGM bits specify a non-PWM mode.
However, for ensuring compatibility with future devices, this bit must be set to zero when TCCR0B is written when
operating in PWM mode. When writing a logical one to the FOC0A bit, an immediate Compare Match is forced on the
Waveform Generation unit. The OC0A output is changed according to its COM0A[1:0] bits setting. Note that the FOC0A
bit is implemented as a strobe. Therefore it is the value present in the COM0A[1:0] bits that determines the effect of the
forced compare.
A FOC0A strobe will not generate any interrupt, nor will it clear the timer in CTC mode using OCR0A as TOP.
The FOC0A bit always reads as zero.
Mode WGM02 WGM01 WGM00 Mode of Operation TOP Update of
OCRx at TOV Flag
Set on(1)
0 0 0 0 Normal 0xFF Immediate MAX
1 0 0 1 PWM, Phase Correct 0xFF TOP BOTTOM
2 0 1 0 CTC OCRA Immediate MAX
3 0 1 1 Fast PWM 0xFF BOTTOM MAX
4 1 0 0 Reserved – – –
5 1 0 1 PWM, Phase Correct OCRA TOP BOTTOM
6 1 1 0 Reserved – – –
7 1 1 1 Fast PWM OCRA BOTTOM TOP
Bit 7 6 5 4 3 2 1 0
0x25 (0x45) FOC0A FOC0B – – WGM02 CS02 CS01 CS00 TCCR0B
Read/Write W W R R R/W R/W R/W R/W
Initial Value 0 0 0 0 0 0 0 0
AtmeL
101
ATtiny828 [DATASHEET]
8371A–AVR–08/12
zBit 6 – FOC0B: Force Output Compare B
The FOC0B bit is only active when the WGM bits specify a non-PWM mode.
However, for ensuring compatibility with future devices, this bit must be set to zero when TCCR0B is written when
operating in PWM mode. When writing a logical one to the FOC0B bit, an immediate Compare Match is forced on the
Waveform Generation unit. The OC0B output is changed according to its COM0B[1:0] bits setting. Note that the FOC0B
bit is implemented as a strobe. Therefore it is the value present in the COM0B[1:0] bits that determines the effect of the
forced compare.
A FOC0B strobe will not generate any interrupt, nor will it clear the timer in CTC mode using OCR0B as TOP.
The FOC0B bit always reads as zero.
zBits 5:4 – Res: Reserved Bits
These bits are reserved bits in the ATtiny828 and will always read as zero.
zBit 3 – WGM02: Waveform Generation Mode
See the description in the “TCCR0A – Timer/Counter Control Register A” on page 97.
zBits 2:0 – CS0[2:0]: Clock Select
The three Clock Select bits select the clock source to be used by the Timer/Counter.
Table 37. Clock Select Bit Description
If external pin modes are used for the Timer/Counter0, transitions on the T0 pin will clock the counter even if the pin is
configured as an output. This feature allows software control of the counting.
11.9.3 TCNT0 – Timer/Counter Register
The Timer/Counter Register gives direct access, both for read and write operations, to the Timer/Counter unit 8-bit
counter. Writing to the TCNT0 Register blocks (removes) the Compare Match on the following timer clock. Modifying the
CS02 CS01 CS00 Description
000No clock source (Timer/Counter stopped)
001clkI/O/(No prescaling)
010clkI/O/8 (From prescaler)
011clkI/O/64 (From prescaler)
100clkI/O/256 (From prescaler)
101clkI/O/1024 (From prescaler)
110External clock source on T0 pin. Clock on falling edge.
111External clock source on T0 pin. Clock on rising edge.
Bit 76543210
0x26 (0x46) TCNT0[7:0] TCNT0
Read/Write R/WR/WR/WR/WR/WR/WR/WR/W
Initial Value 0 0 0 0 0 0 0 0
AtmeL
102
ATtiny828 [DATASHEET]
8371A–AVR–08/12
counter (TCNT0) while the counter is running, introduces a risk of missing a Compare Match between TCNT0 and the
OCR0x Registers.
11.9.4 OCR0A – Output Compare Register A
The Output Compare Register A contains an 8-bit value that is continuously compared with the counter value (TCNT0). A
match can be used to generate an Output Compare interrupt, or to generate a waveform output on the OC0A pin.
11.9.5 OCR0B – Output Compare Register B
The Output Compare Register B contains an 8-bit value that is continuously compared with the counter value (TCNT0). A
match can be used to generate an Output Compare interrupt, or to generate a waveform output on the OC0B pin.
11.9.6 TIMSK0 – Timer/Counter Interrupt Mask Register
zBits 7:3 – Res: Reserved Bits
These bits are reserved and will always read zero.
zBit 2 – OCIE0B: Timer/Counter Output Compare Match B Interrupt Enable
When the OCIE0B bit is written to one, and the I-bit in the Status Register is set, the Timer/Counter Compare Match B
interrupt is enabled. The corresponding interrupt is executed if a Compare Match in Timer/Counter occurs, i.e., when the
OCF0B bit is set in the Timer/Counter Interrupt Flag Register – TIFR.
zBit 1 – OCIE0A: Timer/Counter0 Output Compare Match A Interrupt Enable
When the OCIE0A bit is written to one, and the I-bit in the Status Register is set, the Timer/Counter0 Compare Match A
interrupt is enabled. The corresponding interrupt is executed if a Compare Match in Timer/Counter0 occurs, i.e., when
the OCF0A bit is set in the Timer/Counter Interrupt Flag Register – TIFR.
zBit 0 – TOIE0: Timer/Counter0 Overflow Interrupt Enable
When the TOIE0 bit is written to one, and the I-bit in the Status Register is set, the Timer/Counter0 Overflow interrupt is
enabled. The corresponding interrupt is executed if an overflow in Timer/Counter0 occurs, i.e., when the TOV0 bit is set
in the Timer/Counter Interrupt Flag Register – TIFR.
Bit 76543210
0x27 (0x47) OCR0A[7:0] OCR0A
Read/Write R/WR/WR/WR/WR/WR/WR/WR/W
Initial Value 0 0 0 0 0 0 0 0
Bit 76543210
0x28 (0x48) OCR0B[7:0] OCR0B
Read/Write R/WR/WR/WR/WR/WR/WR/WR/W
Initial Value 0 0 0 0 0 0 0 0
Bit 7 6 5 4 3 2 1 0
(0x6E) – – – – – OCIE0B OCIE0A TOIE0 TIMSK0
Read/Write RRRRRR/WR/WR/W
Initial Value 0 0 0 0 0 0 0 0
AtmeL
103
ATtiny828 [DATASHEET]
8371A–AVR–08/12
11.9.7 TIFR0 – Timer/Counter Interrupt Flag Register
zBits 7:3 – Res: Reserved Bits
These bits are reserved and will always read zero.
zBit 2 – OCF0B: Output Compare Flag 0 B
The OCF0B bit is set when a Compare Match occurs between the Timer/Counter and the data in OCR0B. OCF0B is
cleared by hardware when executing the corresponding interrupt handling vector. Alternatively, OCF0B is cleared by
writing a logic one to the flag. When the I-bit in SREG, OCIE0B (Timer/Counter Compare B Match Interrupt Enable), and
OCF0B are set, the Timer/Counter Compare Match Interrupt is executed.
zBit 1 – OCF0A: Output Compare Flag 0 A
The OCF0A bit is set when a Compare Match occurs between the Timer/Counter0 and the data in OCR0A – Output
Compare Register0. OCF0A is cleared by hardware when executing the corresponding interrupt handling vector.
Alternatively, OCF0A is cleared by writing a logic one to the flag. When the I-bit in SREG, OCIE0A (Timer/Counter0
Compare Match Interrupt Enable), and OCF0A are set, the Timer/Counter0 Compare Match Interrupt is executed.
zBit 0 – TOV0: Timer/Counter0 Overflow Flag
The bit TOV0 is set when an overflow occurs in Timer/Counter0. TOV0 is cleared by hardware when executing the
corresponding interrupt handling vector. Alternatively, TOV0 is cleared by writing a logic one to the flag. When the SREG
I-bit, TOIE0 (Timer/Counter0 Overflow Interrupt Enable), and TOV0 are set, the Timer/Counter0 Overflow interrupt is
executed.
The setting of this flag is dependent of the WGM0[2:0] bit setting. See Table 36 on page 100.
Bit 76543210
0x15 (0x35) –––––OCF0BOCF0ATOV0TIFR0
Read/Write RRRRRR/WR/WR/W
Initial Value 0 0 0 0 0 0 0 0
AtmeL
104
ATtiny828 [DATASHEET]
8371A–AVR–08/12
12. 16-bit Timer/Counter1
12.1 Features
zTrue 16-bit Design (i.e., Allows 16-bit PWM)
zTwo independent Output Compare Units
zDouble Buffered Output Compare Registers
zOne Input Capture Unit
zInput Capture Noise Canceler
zClear Timer on Compare Match (Auto Reload)
zGlitch-free, Phase Correct Pulse Width Modulator (PWM)
zVariable PWM Period
zFrequency Generator
zExternal Event Counter
zFour independent interrupt Sources (TOV1, OCF1A, OCF1B, and ICF1)
12.2 Overview
The 16-bit Timer/Counter unit allows accurate program execution timing (event management), wave generation, and
signal timing measurement.
A simplified block diagram of the 16-bit Timer/Counter is shown in Figure 37. CPU accessible I/O Registers, including I/O
bits and I/O pins, are shown in bold. The device-specific I/O Register and bit locations are listed in section “Register
Description” on page 123.
Figure 37. 16-bit Timer/Counter Block Diagram
Clock Select
Timer/Counter
DATA BU S
OCRnA
OCRnB
ICRn
=
=
TCNTn
Waveform
Generation
Waveform
Generation
OCnA
OCnB
Noise
Canceler
ICPn
=
Fixed
TOP
Values
Edge
Detector
Control Logic
= 0
TOP BOTTOM
Count
Clear
Direction
TOVn
(Int.Req.)
OCnA
(Int.Req.)
OCnB
(Int.Req.)
ICFn (Int.Req.)
TCCRnA TCCRnB
( From Analog
Comparator Ouput )
Tn
Edge
Detector
( From Prescaler )
clkTn
AtmeL
105
ATtiny828 [DATASHEET]
8371A–AVR–08/12
For actual placement of I/O pins, refer to Figure 1 on page 2 (MLF), and Figure 2 on page 2 (TQFP). Also, see
“TOCPMSA1 and TOCPMSA0 – Timer/Counter Output Compare Pin Mux Selection Registers” on page 127, and
“TOCPMCOE – Timer/Counter Output Compare Pin Mux Channel Output Enable” on page 128.
Most register and bit references in this section are written in general form. A lower case “n” replaces the Timer/Counter
number, and a lower case “x” replaces the Output Compare unit channel. However, when using the register or bit defines
in a program, the precise form must be used, i.e., TCNT1 for accessing Timer/Counter1 counter value and so on.
12.2.1 Registers
The Timer/Counter (TCNT1), Output Compare Registers (OCR1A/B), and Input Capture Register (ICR1) are all 16-bit
registers. Special procedures must be followed when accessing the 16-bit registers. These procedures are described in
section “Accessing 16-bit Registers” on page 120. The Timer/Counter Control Registers (TCCR1A/B) are 8-bit registers
and have no CPU access restrictions. Interrupt requests (abbreviated to Int.Req. in the figure) signals are all visible in the
Timer Interrupt Flag Register (TIFR). All interrupts are individually masked with the Timer Interrupt Mask Register
(TIMSK). TIFR and TIMSK are not shown in the figure.
The Timer/Counter can be clocked internally, via the prescaler, or by an external clock source on the T1 pin. The Clock
Select logic block controls which clock source and edge the Timer/Counter uses to increment (or decrement) its value.
The Timer/Counter is inactive when no clock source is selected. The output from the Clock Select logic is referred to as
the timer clock (clkT1).
The double buffered Output Compare Registers (OCR1A/B) are compared with the Timer/Counter value at all time. The
result of the compare can be used by the Waveform Generator to generate a PWM or variable frequency output on the
Output Compare pin (OC1A/B). See “Output Compare Units” on page 108. The compare match event will also set the
Compare Match Flag (OCF1A/B) which can be used to generate an Output Compare interrupt request.
The Input Capture Register can capture the Timer/Counter value at a given external (edge triggered) event on either the
Input Capture pin (ICP1) or on the Analog Comparator pins (See “Analog Comparator” on page 133). The Input Capture
unit includes a digital filtering unit (Noise Canceler) for reducing the chance of capturing noise spikes.
The TOP value, or maximum Timer/Counter value, can in some modes of operation be defined by either the OCR1A
Register, the ICR1 Register, or by a set of fixed values. When using OCR1A as TOP value in a PWM mode, the OCR1A
Register can not be used for generating a PWM output. However, the TOP value will in this case be double buffered
allowing the TOP value to be changed in run time. If a fixed TOP value is required, the ICR1 Register can be used as an
alternative, freeing the OCR1A to be used as PWM output.
12.2.2 Definitions
The following definitions are used extensively throughout the section:
Table 38. Definitions
12.3 Timer/Counter Clock Sources
The Timer/Counter can be clocked by an internal or an external clock source. The clock source is selected by the Clock
Select logic which is controlled by the Clock Select (CS1[2:0]) bits located in the Timer/Counter control Register B
(TCCR1B). For details on clock sources and prescaler, see “Timer/Counter Prescaler” on page 131.
Constant Description
BOTTOM The counter reaches BOTTOM when it becomes 0x00
MAX The counter reaches its MAXimum when it becomes 0xFF (decimal 255)
TOP The counter reaches TOP when it becomes equal to the highest value in the count sequence. The TOP
value can be assigned to be the fixed value 0xFF (MAX), the value stored in the OCR1A register, or the
value stored in the ICR1 register. The assignment depends on the mode of operation
AtmeL
106
ATtiny828 [DATASHEET]
8371A–AVR–08/12
12.4 Counter Unit
The main part of the 16-bit Timer/Counter is the programmable 16-bit bi-directional counter unit. Figure 38 shows a block
diagram of the counter and its surroundings.
Figure 38. Counter Unit Block Diagram
Description of internal signals used in Figure 38:
Count Increment or decrement TCNT1 by 1.
Direction Select between increment and decrement.
Clear Clear TCNT1 (set all bits to zero).
clkT1 Timer/Counter1 clock.
TOP Signalize that TCNT1 has reached maximum value.
BOTTOM Signalize that TCNT1 has reached minimum value (zero).
The 16-bit counter is mapped into two 8-bit I/O memory locations: Counter High (TCNT1H) containing the upper eight
bits of the counter, and Counter Low (TCNT1L) containing the lower eight bits. The TCNT1H Register can only be
indirectly accessed by the CPU. When the CPU does an access to the TCNT1H I/O location, the CPU accesses the high
byte temporary register (TEMP). The temporary register is updated with the TCNT1H value when the TCNT1L is read,
and TCNT1H is updated with the temporary register value when TCNT1L is written. This allows the CPU to read or write
the entire 16-bit counter value within one clock cycle via the 8-bit data bus. It is important to notice that there are special
cases of writing to the TCNT1 Register when the counter is counting that will give unpredictable results. The special
cases are described in the sections where they are of importance.
Depending on the mode of operation the counter is cleared, incremented, or decremented at each timer clock (clkT1). The
clkT1 can be generated from an external or internal clock source, selected by the Clock Select bits (CS1[2:0]). When no
clock source is selected the timer is stopped. However, the TCNT1 value can be accessed by the CPU, independent of
whether clkT1 is present or not. A CPU write overrides (has priority over) all counter clear or count operations.
The counting sequence is determined by the setting of the Waveform Generation mode bits (WGM1[3:0]) located in the
Timer/Counter Control Registers A and B (TCCR1A and TCCR1B). There are close connections between how the
counter behaves (counts) and how waveforms are generated on the Output Compare outputs OC1x. For more details
about advanced counting sequences and waveform generation, see “Modes of Operation” on page 111.
The Timer/Counter Overflow Flag (TOV1) is set according to the mode of operation selected by the WGM1[3:0] bits.
TOV1 can be used for generating a CPU interrupt.
12.5 Input Capture Unit
The Timer/Counter incorporates an Input Capture unit that can capture external events and give them a time-stamp
indicating time of occurrence. The external signal indicating an event, or multiple events, can be applied via the ICP1 pin
TEMP (8-bit)
DATA BU S (8-bit)
TCNTn (16-bit Counter)
TCNTnH (8-bit) TCNTnL (8-bit) Control Logic
Count
Clear
Direction
TOVn
(Int.Req.)
Clock Select
TOP BOTTOM
Tn
Edge
Detector
( From Prescaler )
clkTn
AtmeL
107
ATtiny828 [DATASHEET]
8371A–AVR–08/12
or alternatively, via the analog-comparator unit. The time-stamps can then be used to calculate frequency, duty-cycle,
and other features of the signal applied. Alternatively the time-stamps can be used for creating a log of the events.
Figure 39. Input Capture Unit Block Diagram
The Input Capture unit is illustrated by the block diagram shown in Figure 39. The elements of the block diagram that are
not directly a part of the Input Capture unit are gray shaded. The small “n” in register and bit names indicates the
Timer/Counter number.
When a change of the logic level (an event) occurs on the Input Capture pin (ICP1), alternatively on the Analog
Comparator output (ACO), and this change confirms to the setting of the edge detector, a capture will be triggered. When
a capture is triggered, the 16-bit value of the counter (TCNT1) is written to the Input Capture Register (ICR1). The Input
Capture Flag (ICF1) is set at the same system clock as the TCNT1 value is copied into ICR1 Register. If enabled (ICIE1
= 1), the Input Capture Flag generates an Input Capture interrupt. The ICF1 flag is automatically cleared when the
interrupt is executed. Alternatively the ICF1 flag can be cleared by software by writing a logical one to its I/O bit location.
Reading the 16-bit value in the Input Capture Register (ICR1) is done by first reading the low byte (ICR1L) and then the
high byte (ICR1H). When the low byte is read the high byte is copied into the high byte temporary register (TEMP). When
the CPU reads the ICR1H I/O location it will access the TEMP Register.
The ICR1 Register can only be written when using a Waveform Generation mode that utilizes the ICR1 Register for
defining the counter’s TOP value. In these cases the Waveform Generation mode (WGM1[3:0]) bits must be set before
the TOP value can be written to the ICR1 Register. When writing the ICR1 Register the high byte must be written to the
ICR1H I/O location before the low byte is written to ICR1L.
For more information on how to access the 16-bit registers refer to “Accessing 16-bit Registers” on page 120.
12.5.1 Input Capture Trigger Source
The main trigger source for the Input Capture unit is the Input Capture pin (ICP1). Timer/Counter1 can alternatively use
the Analog Comparator output as trigger source for the Input Capture unit. The Analog Comparator is selected as trigger
source by setting the Analog Comparator Input Capture (ACIC) bit in the Analog Comparator Control and Status Register
(ACSR). Be aware that changing trigger source can trigger a capture. The Input Capture Flag must therefore be cleared
after the change.
ICFn (Int.Req.)
Analog
Comparator
WRITE ICRn (16-bit Register)
ICRnH (8-bit)
Noise
Canceler
ICPn
Edge
Detector
TEMP (8-bit)
DATA BUS (8-bit)
ICRnL (8-bit)
TCNTn (16-bit Counter)
TCNTnH (8-bit) TCNTnL (8-bit)
ACIC* ICNCn ICES1
ACO*
AtmeL
108
ATtiny828 [DATASHEET]
8371A–AVR–08/12
Both the Input Capture pin (ICP1) and the Analog Comparator output (ACO) inputs are sampled using the same
technique as for the T1 pin (Figure 50 on page 131). The edge detector is also identical. However, when the noise
canceler is enabled, additional logic is inserted before the edge detector, which increases the delay by four system clock
cycles. Note that the input of the noise canceler and edge detector is always enabled unless the Timer/Counter is set in
a Waveform Generation mode that uses ICR1 to define TOP.
An Input Capture can be triggered by software by controlling the port of the ICP1 pin.
12.5.2 Noise Canceler
The noise canceler uses a simple digital filtering technique to improve noise immunity. Consecutive samples are
monitored in a pipeline four units deep. The signal going to the edge detecter is allowed to change only when all four
samples are equal.
The noise canceler is enabled by setting the Input Capture Noise Canceler (ICNC1) bit in Timer/Counter Control Register
B (TCCR1B). When enabled, the noise canceler introduces an additional delay of four system clock cycles to a change
applied to the input and before ICR1 is updated.
The noise canceler uses the system clock directly and is therefore not affected by the prescaler.
12.5.3 Using the Input Capture Unit
The main challenge when using the Input Capture unit is to assign enough processor capacity for handling the incoming
events. The time between two events is critical. If the processor has not read the captured value in the ICR1 Register
before the next event occurs, the ICR1 will be overwritten with a new value. In this case the result of the capture will be
incorrect.
When using the Input Capture interrupt, the ICR1 Register should be read as early in the interrupt handler routine as
possible. Even though the Input Capture interrupt has relatively high priority, the maximum interrupt response time is
dependent on the maximum number of clock cycles it takes to handle any of the other interrupt requests.
Using the Input Capture unit in any mode of operation when the TOP value (resolution) is actively changed during
operation, is not recommended.
Measurement of an external signal’s duty cycle requires that the trigger edge is changed after each capture. Changing
the edge sensing must be done as early as possible after the ICR1 Register has been read. After a change of the edge,
the Input Capture Flag (ICF1) must be cleared by software (writing a logical one to the I/O bit location). For measuring
frequency only, the clearing of the ICF1 flag is not required (if an interrupt handler is used).
12.6 Output Compare Units
The 16-bit comparator continuously compares TCNT1 with the Output Compare Register (OCR1x). If TCNT equals
OCR1x the comparator signals a match. A match will set the Output Compare Flag (OCF1x) at the next timer clock cycle.
If enabled (OCIE1x = 1), the Output Compare Flag generates an Output Compare interrupt. The OCF1x flag is
automatically cleared when the interrupt is executed. Alternatively the OCF1x flag can be cleared by software by writing
a logical one to its I/O bit location. The Waveform Generator uses the match signal to generate an output according to
operating mode set by the Waveform Generation mode (WGM1[3:0]) bits and Compare Output mode (COM1x[1:0]) bits.
The TOP and BOTTOM signals are used by the Waveform Generator for handling the special cases of the extreme
values in some modes of operation (“Modes of Operation” on page 111).
A special feature of Output Compare unit A allows it to define the Timer/Counter TOP value (i.e., counter resolution). In
addition to the counter resolution, the TOP value defines the period time for waveforms generated by the Waveform
Generator.
Figure 40 on page 109 shows a block diagram of the Output Compare unit. The small “n” in the register and bit names
indicates the device number (n = 1 for Timer/Counter 1), and the “x” indicates Output Compare unit (A/B). The elements
of the block diagram that are not directly a part of the Output Compare unit are gray shaded.
The OCR1x Register is double buffered when using any of the twelve Pulse Width Modulation (PWM) modes. For the
Normal and Clear Timer on Compare (CTC) modes of operation, the double buffering is disabled. The double buffering
synchronizes the update of the OCR1x Compare Register to either TOP or BOTTOM of the counting sequence. The
%I'
E
109
ATtiny828 [DATASHEET]
8371A–AVR–08/12
synchronization prevents the occurrence of odd-length, non-symmetrical PWM pulses, thereby making the output glitch-
free.
Figure 40. Output Compare Unit, Block Diagram
The OCR1x Register access may seem complex, but this is not case. When the double buffering is enabled, the CPU
has access to the OCR1x Buffer Register, and if double buffering is disabled the CPU will access the OCR1x directly.
The content of the OCR1x (Buffer or Compare) Register is only changed by a write operation (the Timer/Counter does
not update this register automatically as the TCNT1 and ICR1 Register). Therefore OCR1x is not read via the high byte
temporary register (TEMP). However, it is a good practice to read the low byte first as when accessing other 16-bit
registers. Writing the OCR1x Registers must be done via the TEMP Register since the compare of all 16 bits is done
continuously. The high byte (OCR1xH) has to be written first. When the high byte I/O location is written by the CPU, the
TEMP Register will be updated by the value written. Then when the low byte (OCR1xL) is written to the lower eight bits,
the high byte will be copied into the upper 8-bits of either the OCR1x buffer or OCR1x Compare Register in the same
system clock cycle.
For more information of how to access the 16-bit registers refer to “Accessing 16-bit Registers” on page 120.
12.6.1 Force Output Compare
In non-PWM Waveform Generation modes, the match output of the comparator can be forced by writing a one to the
Force Output Compare (1x) bit. Forcing compare match will not set the OCF1x flag or reload/clear the timer, but the
OC1x pin will be updated as if a real compare match had occurred (the COM1[1:0] bits settings define whether the OC1x
pin is set, cleared or toggled).
OCFnx (Int.Req.)
= (16-bit Comparator )
OCRnx Buffer (16-bit Register)
OCRnxH Buf. (8-bit)
OCnx
TEMP (8-bit)
DATA BUS (8-bit)
OCRnxL Buf. (8-bit)
TCNTn (16-bit Counter)
TCNTnH (8-bit) TCNTnL (8-bit)
COMnx[1:0]WGMn[3:0]
OCRnx (16-bit Register)
OCRnxH (8-bit) OCRnxL (8-bit)
Waveform Generator
TOP
BOTTOM
AtmeL
110
ATtiny828 [DATASHEET]
8371A–AVR–08/12
12.6.2 Compare Match Blocking by TCNT1 Write
All CPU writes to the TCNT1 Register will block any compare match that occurs in the next timer clock cycle, even when
the timer is stopped. This feature allows OCR1x to be initialized to the same value as TCNT1 without triggering an
interrupt when the Timer/Counter clock is enabled.
12.6.3 Using the Output Compare Unit
Since writing TCNT1 in any mode of operation will block all compare matches for one timer clock cycle, there are risks
involved when changing TCNT1 when using any of the Output Compare channels, independent of whether the
Timer/Counter is running or not. If the value written to TCNT1 equals the OCR1x value, the compare match will be
missed, resulting in incorrect waveform generation. Do not write the TCNT1 equal to TOP in PWM modes with variable
TOP values. The compare match for the TOP will be ignored and the counter will continue to 0xFFFF. Similarly, do not
write the TCNT1 value equal to BOTTOM when the counter is downcounting.
The setup of the OC1x should be performed before setting the Data Direction Register for the port pin to output. The
easiest way of setting the OC1x value is to use the Force Output Compare (1x) strobe bits in Normal mode. The OC1x
Register keeps its value even when changing between Waveform Generation modes.
Be aware that the COM1x[1:0] bits are not double buffered together with the compare value. Changing the COM1x[1:0]
bits will take effect immediately.
12.7 Compare Match Output Unit
The Compare Output Mode (COM1x[1:0]) bits have two functions. The Waveform Generator uses the COM1x[1:0] bits
for defining the Output Compare (OC1x) state at the next compare match. Secondly the COM1x[1:0] bits control the
OC1x pin output source. Figure 41 shows a simplified schematic of the logic affected by the COM1x[1:0] bit setting.
Figure 41. Compare Match Output Unit, Schematic (non-PWM Mode)
PORT
DDR
DQ
DQ
OCnx
Pin
OCnx
DQ
Waveform
Generator
COMnx1
COMnx0
0
1
DATA BU S
FOCnx
clkI/O
AtmeL
111
ATtiny828 [DATASHEET]
8371A–AVR–08/12
The I/O Registers, I/O bits, and I/O pins in the figure are shown in bold. Only the parts of the general I/O port control
registers (DDR and PORT) that are affected by the COM1x[1:0] bits are shown. When referring to the OC1x state, the
reference is for the internal OC1x Register, not the OC1x pin. If a system reset occur, the OC1x Register is reset to “0”.
The general I/O port function is overridden by the Output Compare (OC1x) from the Waveform Generator if either of the
COM1x[1:0] bits are set. However, the OC1x pin direction (input or output) is still controlled by the Data Direction
Register (DDR) for the port pin. The Data Direction Register bit for the OC1x pin (DDR_OC1x) must be set as output
before the OC1x value is visible on the pin. The port override function is generally independent of the Waveform
Generation mode, but there are some exceptions. See Table 39 on page 124, Table 40 on page 124 and Table 41 on
page 124 for details.
The design of the Output Compare pin logic allows initialization of the OC1x state before the output is enabled. Note that
some COM1x[1:0] bit settings are reserved for certain modes of operation. See “Register Description” on page 123
The COM1x[1:0] bits have no effect on the Input Capture unit.
12.7.1 Compare Output Mode and Waveform Generation
The Waveform Generator uses the COM1x[1:0] bits differently in normal, CTC, and PWM modes. For all modes, setting
the COM1x[1:0] = 0 tells the Waveform Generator that no action on the OC1x Register is to be performed on the next
compare match. For compare output actions in the non-PWM modes refer to Table 39 on page 124. For fast PWM mode
refer to Table 40 on page 124, and for phase correct and phase and frequency correct PWM refer to Table 41 on page
124.
A change of the COM1x[1:0] bits state will have effect at the first compare match after the bits are written. For non-PWM
modes, the action can be forced to have immediate effect by using the FOC1x strobe bits.
12.8 Modes of Operation
The mode of operation, i.e., the behavior of the Timer/Counter and the Output Compare pins, is defined by the
combination of the Waveform Generation mode (WGM1[3:0]) and Compare Output mode (COM1x[1:0]) bits. The
Compare Output mode bits do not affect the counting sequence, while the Waveform Generation mode bits do. The
COM1x[1:0] bits control whether the PWM output generated should be inverted or not (inverted or non-inverted PWM).
For non-PWM modes the COM1x[1:0] bits control whether the output should be set, cleared or toggle at a compare
match (“Compare Match Output Unit” on page 110)
For detailed timing information refer to “Timer/Counter Timing Diagrams” on page 118.
12.8.1 Normal Mode
The simplest mode of operation is the Normal mode (WGM1[3:0] = 0). In this mode the counting direction is always up
(incrementing), and no counter clear is performed. The counter simply overruns when it passes its maximum 16-bit value
(MAX = 0xFFFF) and then restarts from the BOTTOM (0x0000). In normal operation the Timer/Counter Overflow Flag
(TOV1) will be set in the same timer clock cycle as the TCNT1 becomes zero. The TOV1 flag in this case behaves like a
17th bit, except that it is only set, not cleared. However, combined with the timer overflow interrupt that automatically
clears the TOV1 flag, the timer resolution can be increased by software. There are no special cases to consider in the
Normal mode, a new counter value can be written anytime.
The Input Capture unit is easy to use in Normal mode. However, observe that the maximum interval between the external
events must not exceed the resolution of the counter. If the interval between events are too long, the timer overflow
interrupt or the prescaler must be used to extend the resolution for the capture unit.
The Output Compare units can be used to generate interrupts at some given time. Using the Output Compare to
generate waveforms in Normal mode is not recommended, since this will occupy too much of the CPU time.
12.8.2 Clear Timer on Compare Match (CTC) Mode
In Clear Timer on Compare or CTC mode (WGM1[3:0] = 4 or 12), the OCR1A or ICR1 Register are used to manipulate
the counter resolution. In CTC mode the counter is cleared to zero when the counter value (TCNT1) matches either the
OCR1A (WGM1[3:0] = 4) or the ICR1 (WGM1[3:0] = 12). The OCR1A or ICR1 define the top value for the counter, hence
AtmeL
112
ATtiny828 [DATASHEET]
8371A–AVR–08/12
also its resolution. This mode allows greater control of the compare match output frequency. It also simplifies the
operation of counting external events.
The timing diagram for the CTC mode is shown in Figure 42 on page 112. The counter value (TCNT1) increases until a
compare match occurs with either OCR1A or ICR1, and then counter (TCNT1) is cleared.
Figure 42. CTC Mode, Timing Diagram
An interrupt can be generated at each time the counter value reaches the TOP value by either using the OCF1A or ICF1
flag according to the register used to define the TOP value. If the interrupt is enabled, the interrupt handler routine can be
used for updating the TOP value. However, changing the TOP to a value close to BOTTOM when the counter is running
with none or a low prescaler value must be done with care since the CTC mode does not have the double buffering
feature. If the new value written to OCR1A or ICR1 is lower than the current value of TCNT1, the counter will miss the
compare match. The counter will then have to count to its maximum value (0xFFFF) and wrap around starting at 0x0000
before the compare match can occur. In many cases this feature is not desirable. An alternative will then be to use the
fast PWM mode using OCR1A for defining TOP (WGM1[3:0] = 15) since the OCR1A then will be double buffered.
For generating a waveform output in CTC mode, the OC1A output can be set to toggle its logical level on each compare
match by setting the Compare Output mode bits to toggle mode (COM1A[1:0] = 1). The OC1A value will not be visible on
the port pin unless the data direction for the pin is set to output (DDR_OC1A = 1). The waveform generated will have a
maximum frequency of 1A = fclk_I/O/2 when OCR1A is set to zero (0x0000). The waveform frequency is defined by the
following equation:
The N variable represents the prescaler factor (1, 8, 64, 256, or 1024).
As for the Normal mode of operation, the TOV1 flag is set in the same timer clock cycle that the counter counts from MAX
to 0x0000.
12.8.3 Fast PWM Mode
The fast Pulse Width Modulation or fast PWM mode (WGM1[3:0] = 5, 6, 7, 14, or 15) provides a high frequency PWM
waveform generation option. The fast PWM differs from the other PWM options by its single-slope operation. The counter
counts from BOTTOM to TOP then restarts from BOTTOM. In non-inverting Compare Output mode, the Output Compare
(OC1x) is cleared on the compare match between TCNT1 and OCR1x, and set at BOTTOM. In inverting Compare
Output mode output is set on compare match and cleared at BOTTOM. Due to the single-slope operation, the operating
frequency of the fast PWM mode can be twice as high as the phase correct and phase and frequency correct PWM
modes that use dual-slope operation. This high frequency makes the fast PWM mode well suited for power regulation,
TCNTn
OCnA
(Toggle)
OCnA Interrupt Flag Set
or ICFn Interrupt Flag Set
(Interrupt on TOP)
1 4
Period 2 3
(COMnA[1:0] = 1)
fOCnA
fclk_I/O
2 N 1 OCRnA+()⋅⋅
--------------------------------------------------
=
AtmeL
113
ATtiny828 [DATASHEET]
8371A–AVR–08/12
rectification, and DAC applications. High frequency allows physically small sized external components (coils, capacitors),
hence reduces total system cost.
The PWM resolution for fast PWM can be fixed to 8-, 9-, or 10-bit, or defined by either ICR1 or OCR1A. The minimum
resolution allowed is 2-bit (ICR1 or OCR1A set to 0x0003), and the maximum resolution is 16-bit (ICR1 or OCR1A set to
MAX). The PWM resolution in bits can be calculated by using the following equation:
In fast PWM mode the counter is incremented until the counter value matches either one of the fixed values 0x00FF,
0x01FF, or 0x03FF (WGM1[3:0] = 5, 6, or 7), the value in ICR1 (WGM1[3:0] = 14), or the value in OCR1A (WGM1[3:0] =
15). The counter is then cleared at the following timer clock cycle. The timing diagram for the fast PWM mode is shown in
Figure 43 on page 113. The figure shows fast PWM mode when OCR1A or ICR1 is used to define TOP. The TCNT1
value is in the timing diagram shown as a histogram for illustrating the single-slope operation. The diagram includes non-
inverted and inverted PWM outputs. The small horizontal line marks on the TCNT1 slopes represent compare matches
between OCR1x and TCNT1. The OC1x interrupt flag will be set when a compare match occurs.
Figure 43. Fast PWM Mode, Timing Diagram
The Timer/Counter Overflow Flag (TOV1) is set each time the counter reaches TOP. In addition the OC1A or ICF1 flag is
set at the same timer clock cycle as TOV1 is set when either OCR1A or ICR1 is used for defining the TOP value. If one
of the interrupts are enabled, the interrupt handler routine can be used for updating the TOP and compare values.
When changing the TOP value the program must ensure that the new TOP value is higher or equal to the value of all of
the Compare Registers. If the TOP value is lower than any of the Compare Registers, a compare match will never occur
between the TCNT1 and the OCR1x. Note that when using fixed TOP values the unused bits are masked to zero when
any of the OCR1x Registers are written.
The procedure for updating ICR1 differs from updating OCR1A when used for defining the TOP value. The ICR1 Register
is not double buffered. This means that if ICR1 is changed to a low value when the counter is running with none or a low
prescaler value, there is a risk that the new ICR1 value written is lower than the current value of TCNT1. The result will
then be that the counter will miss the compare match at the TOP value. The counter will then have to count to the MAX
value (0xFFFF) and wrap around starting at 0x0000 before the compare match can occur. The OCR1A Register
however, is double buffered. This feature allows the OCR1A I/O location to be written anytime. When the OCR1A I/O
location is written the value written will be put into the OCR1A Buffer Register. The OCR1A Compare Register will then
RFPWM TOP 1+()log 2()log
----------------------------------
=
TCNTn
OCRnx/TOP Update and
TOVn Interrupt Flag Set and
OCnA Interrupt Flag Set
or ICFn Interrupt Flag Set
(Interrupt on TOP)
1 7
Period 2 3 4 5 6 8
OCnx
OCnx
(COMnx[1:0] = 2)
(COMnx[1:0] = 3)
AtmeL
114
ATtiny828 [DATASHEET]
8371A–AVR–08/12
be updated with the value in the Buffer Register at the next timer clock cycle the TCNT1 matches TOP. The update is
done at the same timer clock cycle as the TCNT1 is cleared and the TOV1 flag is set.
Using the ICR1 Register for defining TOP works well when using fixed TOP values. By using ICR1, the OCR1A Register
is free to be used for generating a PWM output on OC1A. However, if the base PWM frequency is actively changed (by
changing the TOP value), using the OCR1A as TOP is clearly a better choice due to its double buffer feature.
In fast PWM mode, the compare units allow generation of PWM waveforms on the OC1x pins. Setting the COM1x[1:0]
bits to two will produce a non-inverted PWM and an inverted PWM output can be generated by setting the COM1x[1:0] to
three (see Table 40 on page 124). The actual OC1x value will only be visible on the port pin if the data direction for the
port pin is set as output (DDR_OC1x). The PWM waveform is generated by setting (or clearing) the OC1x Register at the
compare match between OCR1x and TCNT1, and clearing (or setting) the OC1x Register at the timer clock cycle the
counter is cleared (changes from TOP to BOTTOM).
The PWM frequency for the output can be calculated by the following equation:
The N variable represents the prescaler divider (1, 8, 64, 256, or 1024).
The extreme values for the OCR1x Register represents special cases when generating a PWM waveform output in the
fast PWM mode. If the OCR1x is set equal to BOTTOM (0x0000) the output will be a narrow spike for each TOP+1 timer
clock cycle. Setting the OCR1x equal to TOP will result in a constant high or low output (depending on the polarity of the
output set by the COM1x[1:0] bits.)
A frequency (with 50% duty cycle) waveform output in fast PWM mode can be achieved by setting OC1A to toggle its
logical level on each compare match (COM1A[1:0] = 1). The waveform generated will have a maximum frequency of 1A =
fclk_I/O/2 when OCR1A is set to zero (0x0000). This feature is similar to the OC1A toggle in CTC mode, except the double
buffer feature of the Output Compare unit is enabled in the fast PWM mode.
12.8.4 Phase Correct PWM Mode
The phase correct Pulse Width Modulation or phase correct PWM mode (WGM1[3:0] = 1, 2, 3, 10, or 11) provides a high
resolution phase correct PWM waveform generation option. The phase correct PWM mode is, like the phase and
frequency correct PWM mode, based on a dual-slope operation. The counter counts repeatedly from BOTTOM (0x0000)
to TOP and then from TOP to BOTTOM. In non-inverting Compare Output mode, the Output Compare (OC1x) is cleared
on the compare match between TCNT1 and OCR1x while upcounting, and set on the compare match while
downcounting. In inverting Output Compare mode, the operation is inverted. The dual-slope operation has lower
maximum operation frequency than single slope operation. However, due to the symmetric feature of the dual-slope
PWM modes, these modes are preferred for motor control applications.
The PWM resolution for the phase correct PWM mode can be fixed to 8-, 9-, or 10-bit, or defined by either ICR1 or
OCR1A. The minimum resolution allowed is 2-bit (ICR1 or OCR1A set to 0x0003), and the maximum resolution is 16-bit
(ICR1 or OCR1A set to MAX). The PWM resolution in bits can be calculated by using the following equation:
In phase correct PWM mode the counter is incremented until the counter value matches either one of the fixed values
0x00FF, 0x01FF, or 0x03FF (WGM1[3:0] = 1, 2, or 3), the value in ICR1 (WGM1[3:0] = 10), or the value in OCR1A
(WGM1[3:0] = 11). The counter has then reached the TOP and changes the count direction. The TCNT1 value will be
equal to TOP for one timer clock cycle. The timing diagram for the phase correct PWM mode is shown on Figure 44. The
figure shows phase correct PWM mode when OCR1A or ICR1 is used to define TOP. The TCNT1 value is in the timing
diagram shown as a histogram for illustrating the dual-slope operation. The diagram includes non-inverted and inverted
PWM outputs. The small horizontal line marks on the TCNT1 slopes represent compare matches between OCR1x and
TCNT1. The OC1x interrupt flag will be set when a compare match occurs.
fOCnxPWM
fclk_I/O
N1TOP+()⋅
----------------------------------
=
RPCPWM TOP 1+()log 2()log
----------------------------------
=
AAAAA
115
ATtiny828 [DATASHEET]
8371A–AVR–08/12
Figure 44. Phase Correct PWM Mode, Timing Diagram
The Timer/Counter Overflow Flag (TOV1) is set each time the counter reaches BOTTOM. When either OCR1A or ICR1
is used for defining the TOP value, the OC1A or ICF1 flag is set accordingly at the same timer clock cycle as the OCR1x
Registers are updated with the double buffer value (at TOP). The interrupt flags can be used to generate an interrupt
each time the counter reaches the TOP or BOTTOM value.
When changing the TOP value the program must ensure that the new TOP value is higher or equal to the value of all of
the Compare Registers. If the TOP value is lower than any of the Compare Registers, a compare match will never occur
between the TCNT1 and the OCR1x. Note that when using fixed TOP values, the unused bits are masked to zero when
any of the OCR1x Registers are written. As the third period shown in Figure 44 illustrates, changing the TOP actively
while the Timer/Counter is running in the phase correct mode can result in an unsymmetrical output. The reason for this
can be found in the time of update of the OCR1x Register. Since the OCR1x update occurs at TOP, the PWM period
starts and ends at TOP. This implies that the length of the falling slope is determined by the previous TOP value, while
the length of the rising slope is determined by the new TOP value. When these two values differ the two slopes of the
period will differ in length. The difference in length gives the unsymmetrical result on the output.
It is recommended to use the phase and frequency correct mode instead of the phase correct mode when changing the
TOP value while the Timer/Counter is running. When using a static TOP value there are practically no differences
between the two modes of operation.
In phase correct PWM mode, the compare units allow generation of PWM waveforms on the OC1x pins. Setting the
COM1x[1:0] bits to two will produce a non-inverted PWM and an inverted PWM output can be generated by setting the
COM1x[1:0] to three (See Table 41 on page 124). The actual OC1x value will only be visible on the port pin if the data
direction for the port pin is set as output (DDR_OC1x). The PWM waveform is generated by setting (or clearing) the
OC1x Register at the compare match between OCR1x and TCNT1 when the counter increments, and clearing (or
setting) the OC1x Register at compare match between OCR1x and TCNT1 when the counter decrements. The PWM
frequency for the output when using phase correct PWM can be calculated by the following equation:
The N variable represents the prescaler divider (1, 8, 64, 256, or 1024).
OCRnx/TOP Update and
OCnA Interrupt Flag Set
or ICFn Interrupt Flag Set
(Interrupt on TOP)
1 2 3 4
TOVn Interrupt Flag Set
(Interrupt on Bottom)
TCNTn
Period
OCnx
OCnx
(COMnx[1:0] = 2)
(COMnx[1:0] = 3)
fOCnxPCPWM
fclk_I/O
2NTOP⋅⋅
----------------------------
=
AtmeL
116
ATtiny828 [DATASHEET]
8371A–AVR–08/12
The extreme values for the OCR1x Register represent special cases when generating a PWM waveform output in the
phase correct PWM mode. If the OCR1x is set equal to BOTTOM the output will be continuously low and if set equal to
TOP the output will be continuously high for non-inverted PWM mode. For inverted PWM the output will have the
opposite logic values.
12.8.5 Phase and Frequency Correct PWM Mode
The phase and frequency correct Pulse Width Modulation, or phase and frequency correct PWM mode (WGM1[3:0] = 8
or 9) provides a high resolution phase and frequency correct PWM waveform generation option. The phase and
frequency correct PWM mode is, like the phase correct PWM mode, based on a dual-slope operation. The counter
counts repeatedly from BOTTOM (0x0000) to TOP and then from TOP to BOTTOM. In non-inverting Compare Output
mode, the Output Compare (OC1x) is cleared on the compare match between TCNT1 and OCR1x while upcounting, and
set on the compare match while downcounting. In inverting Compare Output mode, the operation is inverted. The dual-
slope operation gives a lower maximum operation frequency compared to the single-slope operation. However, due to
the symmetric feature of the dual-slope PWM modes, these modes are preferred for motor control applications.
The main difference between the phase correct, and the phase and frequency correct PWM mode is the time the OCR1x
Register is updated by the OCR1x Buffer Register, (see Figure 44 on page 115 and Figure 45 on page 117).
The PWM resolution for the phase and frequency correct PWM mode can be defined by either ICR1 or OCR1A. The
minimum resolution allowed is 2-bit (ICR1 or OCR1A set to 0x0003), and the maximum resolution is 16-bit (ICR1 or
OCR1A set to MAX). The PWM resolution in bits can be calculated using the following equation:
In phase and frequency correct PWM mode the counter is incremented until the counter value matches either the value
in ICR1 (WGM1[3:0] = 8), or the value in OCR1A (WGM1[3:0] = 9). The counter has then reached the TOP and changes
the count direction. The TCNT1 value will be equal to TOP for one timer clock cycle. The timing diagram for the phase
correct and frequency correct PWM mode is shown on Figure 45. The figure shows phase and frequency correct PWM
mode when OCR1A or ICR1 is used to define TOP. The TCNT1 value is in the timing diagram shown as a histogram for
illustrating the dual-slope operation. The diagram includes non-inverted and inverted PWM outputs. The small horizontal
line marks on the TCNT1 slopes represent compare matches between OCR1x and TCNT1. The OC1x interrupt flag will
be set when a compare match occurs.
RPFCPWM TOP 1+()log 2()log
----------------------------------
=
AAAAA
117
ATtiny828 [DATASHEET]
8371A–AVR–08/12
Figure 45. Phase and Frequency Correct PWM Mode, Timing Diagram
The Timer/Counter Overflow Flag (TOV1) is set at the same timer clock cycle as the OCR1x Registers are updated with
the double buffer value (at BOTTOM). When either OCR1A or ICR1 is used for defining the TOP value, the OC1A or
ICF1 flag set when TCNT1 has reached TOP. The interrupt flags can then be used to generate an interrupt each time the
counter reaches the TOP or BOTTOM value.
When changing the TOP value the program must ensure that the new TOP value is higher or equal to the value of all of
the Compare Registers. If the TOP value is lower than any of the Compare Registers, a compare match will never occur
between the TCNT1 and the OCR1x.
As Figure 45 shows the output generated is, in contrast to the phase correct mode, symmetrical in all periods. Since the
OCR1x Registers are updated at BOTTOM, the length of the rising and the falling slopes will always be equal. This gives
symmetrical output pulses and is therefore frequency correct.
Using the ICR1 Register for defining TOP works well when using fixed TOP values. By using ICR1, the OCR1A Register
is free to be used for generating a PWM output on OC1A. However, if the base PWM frequency is actively changed by
changing the TOP value, using the OCR1A as TOP is clearly a better choice due to its double buffer feature.
In phase and frequency correct PWM mode, the compare units allow generation of PWM waveforms on the OC1x pins.
Setting the COM1x[1:0] bits to two will produce a non-inverted PWM and an inverted PWM output can be generated by
setting the COM1x[1:0] to three (See Table 41 on page 124). The actual OC1x value will only be visible on the port pin if
the data direction for the port pin is set as output (DDR_OC1x). The PWM waveform is generated by setting (or clearing)
the OC1x Register at the compare match between OCR1x and TCNT1 when the counter increments, and clearing (or
setting) the OC1x Register at compare match between OCR1x and TCNT1 when the counter decrements. The PWM
frequency for the output when using phase and frequency correct PWM can be calculated by the following equation:
The N variable represents the prescaler divider (1, 8, 64, 256, or 1024).
The extreme values for the OCR1x Register represents special cases when generating a PWM waveform output in the
phase correct PWM mode. If the OCR1x is set equal to BOTTOM the output will be continuously low and if set equal to
OCRnx/TOP Updateand
TOVn Interrupt Flag Set
(Interrupt on Bottom)
OCnA Interrupt Flag Set
or ICFn Interrupt Flag Se
t
(Interrupt on TOP)
1 2 3 4
T
CNTn
P
eriod
O
Cnx
O
Cnx
(COMnx[1:0] = 2)
(COMnx[1:0] = 3)
fOCnxPFCPWM
fclk_I/O
2NTOP⋅⋅
----------------------------
=
AtmeL
118
ATtiny828 [DATASHEET]
8371A–AVR–08/12
TOP the output will be set to high for non-inverted PWM mode. For inverted PWM the output will have the opposite logic
values.
12.9 Timer/Counter Timing Diagrams
The Timer/Counter is a synchronous design and the timer clock (clkT1) is therefore shown as a clock enable signal in the
following figures. The figures include information on when interrupt flags are set, and when the OCR1x Register is
updated with the OCR1x buffer value (only for modes utilizing double buffering). Figure 46 shows a timing diagram for
the setting of OCF1x.
Figure 46. Timer/Counter Timing Diagram, Setting of OCF1x, no Prescaling
Figure 47 shows the same timing data, but with the prescaler enabled.
TOVn (FPWM)
and ICFn (if used
as TOP)
OCRnx
(Update at TOP)
TCNTn
(CTC and FPWM)
TCNTn
(PC and PFC PWM) TOP - 1 TOP TOP - 1 TOP - 2
Old OCRnx Value New OCRnx Value
TOP - 1 TOP BOTTOM BOTTOM + 1
clkTn
(clkI/O/1)
clkI/O
AtmeL
I l—||:'
119
ATtiny828 [DATASHEET]
8371A–AVR–08/12
Figure 47. Timer/Counter Timing Diagram, Setting of OCF1x, with Prescaler (fclk_I/O/8)
Figure 48 shows the count sequence close to TOP in various modes. When using phase and frequency correct PWM
mode the OCR1x Register is updated at BOTTOM. The timing diagrams will be the same, but TOP should be replaced
by BOTTOM, TOP-1 by BOTTOM+1 and so on. The same renaming applies for modes that set the TOV1 flag at
BOTTOM.
Figure 48. Timer/Counter Timing Diagram, no Prescaling
Figure 49 shows the same timing data, but with the prescaler enabled.
OCFnx
OCRnx
TCNTn
OCRnx Value
OCRnx - 1 OCRnx OCRnx + 1 OCRnx + 2
clkI/O
clkTn
(clkI/O/8)
clkTn
(clk
I/O
/1)
OCFnx
clkI/O
OCRnx
TCNTn
OCRnx Value
OCRnx - 1 OCRnx OCRnx + 1 OCRnx + 2
AtmeL
I J—l::'
120
ATtiny828 [DATASHEET]
8371A–AVR–08/12
Figure 49. Timer/Counter Timing Diagram, with Prescaler (fclk_I/O/8)
12.10 Accessing 16-bit Registers
The TCNT1, OCR1A/B, and ICR1 are 16-bit registers that can be accessed by the AVR CPU via the 8-bit data bus. The
16-bit register must be byte accessed using two read or write operations. Each 16-bit timer has a single 8-bit register for
temporary storing of the high byte of the 16-bit access. The same temporary register is shared between all 16-bit
registers within each 16-bit timer. Accessing the low byte triggers the 16-bit read or write operation. When the low byte of
a 16-bit register is written by the CPU, the high byte stored in the temporary register, and the low byte written are both
copied into the 16-bit register in the same clock cycle. When the low byte of a 16-bit register is read by the CPU, the high
byte of the 16-bit register is copied into the temporary register in the same clock cycle as the low byte is read.
Not all 16-bit accesses uses the temporary register for the high byte. Reading the OCR1A/B 16-bit registers does not
involve using the temporary register.
To do a 16-bit write, the high byte must be written before the low byte. For a 16-bit read, the low byte must be read before
the high byte.
The following code examples show how to access the 16-bit timer registers assuming that no interrupts updates the
temporary register. The same principle can be used directly for accessing the OCR1A/B and ICR1 Registers. Note that
when using “C”, the compiler handles the 16-bit access.
OCFnx
OCRnx
TCNTn
OCRnx Value
OCRnx - 1 OCRnx OCRnx + 1 OCRnx + 2
clkI/O
clkTn
(clk
I/O
/8)
AtmeL
121
ATtiny828 [DATASHEET]
8371A–AVR–08/12
Note: See “Code Examples” on page 7.
The assembly code example returns the TCNT1 value in the r17:r16 register pair.
It is important to notice that accessing 16-bit registers are atomic operations. If an interrupt occurs between the two
instructions accessing the 16-bit register, and the interrupt code updates the temporary register by accessing the same
or any other of the 16-bit timer registers, then the result of the access outside the interrupt will be corrupted. Therefore,
when both the main code and the interrupt code update the temporary register, the main code must disable the interrupts
during the 16-bit access.
The following code examples show how to do an atomic read of the TCNT1 Register contents. Reading any of the
OCR1A/B or ICR1 Registers can be done by using the same principle.
Assembly Code Example
...
; Set TCNT1 to 0x01FF
ldi r17,0x01
ldi r16,0xFF
out TCNT1H,r17
out TCNT1L,r16
; Read TCNT1 into r17:r16
in r16,TCNT1L
in r17,TCNT1H
...
C Code Example
unsigned int i;
...
/* Set TCNT1 to 0x01FF */
TCNT1 = 0x1FF;
/* Read TCNT1 into i */
i = TCNT1;
...
Assembly Code Example
TIM16_ReadTCNT1:
; Save global interrupt flag
in r18,SREG
; Disable interrupts
cli
; Read TCNT1 into r17:r16
in r16,TCNT1L
in r17,TCNT1H
; Restore global interrupt flag
out SREG,r18
ret
AtmeL
122
ATtiny828 [DATASHEET]
8371A–AVR–08/12
Note: See “Code Examples” on page 7.
The assembly code example returns the TCNT1 value in the r17:r16 register pair.
The following code examples show how to do an atomic write of the TCNT1 Register contents. Writing any of the
OCR1A/B or ICR1 Registers can be done by using the same principle.
C Code Example
unsigned int TIM16_ReadTCNT1( void )
{unsigned char sreg;
unsigned int i;
/* Save global interrupt flag */
sreg = SREG;
/* Disable interrupts */
_CLI();
/* Read TCNT1 into i */
i = TCNT1;
/* Restore global interrupt flag */
SREG = sreg;
return i;
}
Assembly Code Example
TIM16_WriteTCNT1:
; Save global interrupt flag
in r18,SREG
; Disable interrupts
cli
; Set TCNT1 to r17:r16
out TCNT1H,r17
out TCNT1L,r16
; Restore global interrupt flag
out SREG,r18
ret
AtmeL
123
ATtiny828 [DATASHEET]
8371A–AVR–08/12
Note: See “Code Examples” on page 7.
The assembly code example requires that the r17:r16 register pair contains the value to be written to TCNT1.
12.10.1 Reusing the Temporary High Byte Register
If writing to more than one 16-bit register where the high byte is the same for all registers written, then the high byte only
needs to be written once. However, note that the same rule of atomic operation described previously also applies in this
case.
12.11 Register Description
12.11.1 TCCR1A – Timer/Counter1 Control Register A
zBits 7:6 – COM1A[1:0] : Compare Output Mode for Channel A
zBits 5:4 – COM1B[1:0] : Compare Output Mode for Channel B
The COM1A[1:0] and COM1B[1:0] control the Output Compare pins (OC1A and OC1B respectively) behavior. If one or
both of the COM1A[1:0] bits are written to one, the OC1A output overrides the normal port functionality of the I/O pin it is
connected to. If one or both of the COM1B[1:0] bit are written to one, the OC1B output overrides the normal port
functionality of the I/O pin it is connected to. However, note that the Data Direction Register (DDR) bit corresponding to
the OC1A or OC1B pin must be set in order to enable the output driver.
When the OC1A or OC1B is connected to the pin, the function of the COM1x[1:0] bits is dependent of the WGM1[3:0] bits
setting.
Table 39 shows COM1x[1:0] bit functionality when WGM1[3:0] bits are set to a Normal or a CTC mode (non-PWM).
C Code Example
void TIM16_WriteTCNT1( unsigned int i )
{unsigned char sreg;
unsigned int i;
/* Save global interrupt flag */
sreg = SREG;
/* Disable interrupts */
_CLI();
/* Set TCNT1 to i */
TCNT1 = i;
/* Restore global interrupt flag */
SREG = sreg;
}
Bit 76543210
(0x80) COM1A1 COM1A0 COM1B1 COM1B0 – – WGM11 WGM10 TCCR1A
Read/Write R/W R/W R/W R/W R R R/W R/W
Initial Value 00000000

124
ATtiny828 [DATASHEET]
8371A–AVR–08/12
Table 39. Compare Output Mode, non-PWM
Table 40 shows COM1x[1:0] bit functionality when WGM1[3:0] bits are set to fast PWM mode.
Table 40. Compare Output Mode, Fast PWM
Note: A special case occurs when OCR1A/OCR1B equals TOP and COM1A1/COM1B1 is set. In this case the com-
pare match is ignored, but the set or clear is done at BOTTOM. See “Fast PWM Mode” on page 112 for more
details.
Table 41 shows COM1x[1:0] bit functionality when WGM1[3:0] bits are set to phase correct or phase and frequency
correct PWM mode.
Table 41. Compare Output Mode, Phase Correct and Phase & Frequency Correct PWM
Note: A special case occurs when OCR1A/OCR1B equals TOP and COM1A1/COM1B1 is set. “Phase Correct PWM
Mode” on page 114 for more details.
COM1A1
COM1B1 COM1A0
COM1B0 Description
0 0 Normal port operation, OC1A/OC1B disconnected
0 1 Toggle OC1A/OC1B on Compare Match
1 0 Clear OC1A/OC1B on Compare Match
(Set output to low level)
1 1 Set OC1A/OC1B on Compare Match
(Set output to high level).
COM1A1
COM1B1 COM1A0
COM1B0 Description
0 0 Normal port operation, OC1A/OC1B disconnected
0 1 WGM13=0: Normal port operation, OC1A/OC1B disconnected
WGM13=1: Toggle OC1A on Compare Match, OC1B reserved
1 0 Clear OC1A/OC1B on Compare Match, set OC1A/OC1B at BOTTOM (non-
inverting mode)
1 1 Set OC1A/OC1B on Compare Match, clear OC1A/OC1B at BOTTOM
(inverting mode)
COM1A1
COM1B1 COM1A0
COM1B0 Description
0 0 Normal port operation, OC1A/OC1B disconnected
0 1 WGM13=0: Normal port operation, OC1A/OC1B disconnected
WGM13=1: Toggle OC1A on Compare Match, OC1B reserved
1 0 Clear OC1A/OC1B on Compare Match when up-counting
Set OC1A/OC1B on Compare Match when downcounting
1 1 Set OC1A/OC1B on Compare Match when up-counting
Clear OC1A/OC1B on Compare Match when downcounting
AtmeL
125
ATtiny828 [DATASHEET]
8371A–AVR–08/12
zBits 1:0 – WGM1[1:0]: Waveform Generation Mode
Combined with the WGM1[3:2] bits found in the TCCR1B Register, these bits control the counting sequence of the
counter, the source for maximum (TOP) counter value, and what type of waveform generation to be used, see Table 42.
Modes of operation supported by the Timer/Counter unit are: Normal mode (counter), Clear Timer on Compare match
(CTC) mode, and three types of Pulse Width Modulation (PWM) modes. (“Modes of Operation” on page 111).
Table 42. Waveform Generation Modes
12.11.2 TCCR1B – Timer/Counter1 Control Register B
zBit 7 – ICNC1: Input Capture Noise Canceler
Setting this bit (to one) activates the Input Capture Noise Canceler. When the noise canceler is activated, the input from
the Input Capture pin (ICP1) is filtered. The filter function requires four successive equal valued samples of the ICP1 pin
for changing its output. The Input Capture is therefore delayed by four Oscillator cycles when the noise canceler is
enabled.
Mode WGM1[3
:0] Mode of
Operation TOP Update of
OCR1x at TOV1 Flag Set
on
00000 Normal 0xFFFF Immediate MAX
10001 PWM, Phase Correct, 8-bit 0x00FF TOP BOTTOM
20010 PWM, Phase Correct, 9-bit 0x01FF TOP BOTTOM
30011 PWM, Phase Correct, 10-bit 0x03FF TOP BOTTOM
40100 CTC (Clear Timer on Compare)OCR1A Immediate MAX
50101 Fast PWM, 8-bit 0x00FF TOP TOP
60110 Fast PWM, 9-bit 0x01FF TOP TOP
70111 Fast PWM, 10-bit 0x03FF TOP TOP
81000 PWM, Phase & Freq. Correct ICR1 BOTTOM BOTTOM
91001 PWM, Phase & Freq. Correct OCR1A BOTTOM BOTTOM
10 1010 PWM, Phase Correct ICR1 TOP BOTTOM
11 1011 PWM, Phase Correct OCR1A TOP BOTTOM
12 1100 CTC (Clear Timer on Compare) ICR1 Immediate MAX
13 1101 (Reserved) – – –
14 1110 Fast PWM ICR1 TOP TOP
15 1111 Fast PWM OCR1A TOP TOP
Bit 7 6 5 4 3 2 1 0
(0x81) ICNC1 ICES1 – WGM13 WGM12 CS12 CS11 CS10 TCCR1B
Read/Write R/W R/W R R/W R/W R/W R/W R/W
Initial Value 0 0 0 0 0 0 0 0
AtmeL
126
ATtiny828 [DATASHEET]
8371A–AVR–08/12
zBit 6 – ICES1: Input Capture Edge Select
This bit selects which edge on the Input Capture pin (ICP1) that is used to trigger a capture event. When the ICES1 bit is
written to zero, a falling (negative) edge is used as trigger, and when the ICES1 bit is written to one, a rising (positive)
edge will trigger the capture.
When a capture is triggered according to the ICES1 setting, the counter value is copied into the Input Capture Register
(ICR1). The event will also set the Input Capture Flag (ICF1), and this can be used to cause an Input Capture Interrupt, if
this interrupt is enabled.
When the ICR1 is used as TOP value (see description of the WGM1[3:0] bits located in the TCCR1A and the TCCR1B
Register), the ICP1 is disconnected and consequently the Input Capture function is disabled.
zBit 5 – Res: Reserved Bit
This bit is reserved for future use. For ensuring compatibility with future devices, this bit must be written to zero when
register is written.
zBits 4:3 – WGM1[3:2] : Waveform Generation Mode
See TCCR1A Register description.
zBits 2:0 – CS1[2:0]: Clock Select
The three Clock Select bits select the clock source to be used by the Timer/Counter, see Figure 46 on page 118 and
Figure 47 on page 119.
Table 43. Clock Select Bit Description
If external pin modes are used for the Timer/Counter1, transitions on the T1 pin will clock the counter even if the pin is
configured as an output. This feature allows software control of the counting.
CS12 CS11 CS10 Description
000No clock source (Timer/Counter stopped).
001clkI/O/1 (No prescaling)
010clkI/O/8 (From prescaler)
011clkI/O/64 (From prescaler)
100clkI/O/256 (From prescaler)
101clkI/O/1024 (From prescaler)
110External clock source on T1 pin. Clock on falling edge.
111External clock source on T1 pin. Clock on rising edge.
AtmeL
127
ATtiny828 [DATASHEET]
8371A–AVR–08/12
12.11.3 TCCR1C – Timer/Counter1 Control Register C
zBit 7 – FOC1A: Force Output Compare for Channel A
zBit 6 – FOC1B: Force Output Compare for Channel B
The FOC1A/FOC1B bits are only active when the WGM1[3:0] bits specifies a non-PWM mode. However, for ensuring
compatibility with future devices, these bits must be set to zero when TCCR1A is written when operating in a PWM mode.
When writing a logical one to the FOC1A/FOC1B bit, an immediate compare match is forced on the Waveform
Generation unit. The OC1A/OC1B output is changed according to its COM1x[1:0] bits setting. Note that the
FOC1A/FOC1B bits are implemented as strobes. Therefore it is the value present in the COM1x[1:0] bits that determine
the effect of the forced compare.
A FOC1A/FOC1B strobe will not generate any interrupt nor will it clear the timer in Clear Timer on Compare match (CTC)
mode using OCR1A as TOP.
The FOC1A/FOC1B bits are always read as zero.
zBits 5:0 – Res: Reserved Bit
These bits are reserved for future use. To ensure compatibility with future devices, these bits must be set to zero when
the register is written.
12.11.4 TOCPMSA1 and TOCPMSA0 – Timer/Counter Output Compare Pin Mux Selection Registers
zBits 7:0 – TOCCnS1 and TOCCnS0: Timer/Counter Output Compare Channel Select
TOCCnS1 and TOCCnS bits select which Timer/Counter compare output is routed to the corresponding TOCCn pin. The
two timer/counters provide four possible compare outputs that can be routed to output pins, as shown in the table below.
Table 44. Selecting Timer/Counter Compare Output for TOCCn Pins
Note: 1. See “Alternative Functions of Port C” on page 73.
Bit 7 6 5 4 3 2 1 0
(0x82) FOC1A FOC1B – – – – – – TCCR1C
Read/Write W W R R R R R R
Initial Value 0 0 0 0 0 0 0 0
Bit 7 6 5 4 3 2 1 0
(0xE9) TOCC7S1 TOCC7S0 TOCC6S1 TOCC6S0 TOCC5S1 TOCC5S0 TOCC4S1 TOCC4S0 TOCPMSA1
(0xE8) TOCC3S1 TOCC3S0 TOCC2S1 TOCC2S0 TOCC1S1 TOCC1S0 TOCC0S1 TOCC0S0 TOCPMSA0
Read/Write R/W R/W R/W R/W R/W R/W R/W R/W
Initial Value 0 0 0 0 0 0 0 0
TOCCnS1 TOCCnS0 TOCCn Output (1)
0 0 OC0A
0 1 OC0B
1 0 OC1A
1 1 OC1B
AtmeL
128
ATtiny828 [DATASHEET]
8371A–AVR–08/12
12.11.5 TOCPMCOE – Timer/Counter Output Compare Pin Mux Channel Output Enable
zBits 7:0 – TOCCnOE: Timer/Counter Output Compare Channel Output Enable
These bits enable the selected output compare channel on the corresponding TOCCn pin, regardless if the output
compare mode is selected, or not.
12.11.6 TCNT1H and TCNT1L – Timer/Counter1
The two Timer/Counter I/O locations (TCNT1H and TCNT1L, combined TCNT1) give direct access, both for read and for
write operations, to the Timer/Counter unit 16-bit counter. To ensure that both the high and low bytes are read and
written simultaneously when the CPU accesses these registers, the access is performed using an 8-bit temporary high
byte register (TEMP). This temporary register is shared by all the other 16-bit registers. See “Accessing 16-bit Registers”
on page 120.
Modifying the counter (TCNT1) while the counter is running introduces a risk of missing a compare match between
TCNT1 and one of the OCR1x Registers.
Writing to the TCNT1 Register blocks (removes) the compare match on the following timer clock for all compare units.
12.11.7 OCR1AH and OCR1AL – Output Compare Register 1 A
12.11.8 OCR1BH and OCR1BL – Output Compare Register 1 B
The Output Compare Registers contain a 16-bit value that is continuously compared with the counter value (TCNT1). A
match can be used to generate an Output Compare interrupt, or to generate a waveform output on the OC1x pin.
Bit 7 6 5 4 3 2 1 0
(0xE2) TOCC7OE TOCC6OE TOCC5OE TOCC4OE TOCC3OE TOCC2OE TOCC1OE TOCC0OE TOCPMCOE
Read/Write R/W R/W R/W R/W R/W R/W R/W R/W
Initial Value 0 0 0 0 0 0 0 0
Bit 76543210
(0x85) TCNT1[15:8] TCNT1H
(0x84) TCNT1[7:0] TCNT1L
Read/Write R/WR/WR/WR/WR/WR/WR/WR/W
Initial Value 0 0 0 0 0 0 0 0
Bit 76543210
(0x89) OCR1A[15:8] OCR1AH
(0x88) OCR1A[7:0] OCR1AL
Read/Write R/WR/WR/WR/WR/WR/WR/WR/W
Initial Value 0 0 0 0 0 0 0 0
Bit 76543210
(0x8B) OCR1B[15:8] OCR1BH
(0x8A) OCR1B[7:0] OCR1BL
Read/Write R/WR/WR/WR/WR/WR/WR/WR/W
Initial Value 0 0 0 0 0 0 0 0
AtmeL
129
ATtiny828 [DATASHEET]
8371A–AVR–08/12
The Output Compare Registers are 16-bit in size. To ensure that both the high and low bytes are written simultaneously
when the CPU writes to these registers, the access is performed using an 8-bit temporary high byte register (TEMP). This
temporary register is shared by all the other 16-bit registers. See “Accessing 16-bit Registers” on page 120.
12.11.9 ICR1H and ICR1L – Input Capture Register 1
The Input Capture is updated with the counter (TCNT1) value each time an event occurs on the ICP1 pin (or optionally on
the Analog Comparator output for Timer/Counter1). The Input Capture can be used for defining the counter TOP value.
The Input Capture Register is 16-bit in size. To ensure that both the high and low bytes are read simultaneously when the
CPU accesses these registers, the access is performed using an 8-bit temporary high byte register (TEMP). This
temporary register is shared by all the other 16-bit registers. “Accessing 16-bit Registers” on page 120.
12.11.10TIMSK1 – Timer/Counter Interrupt Mask Register
zBits 7, 6, 4, 3 – Res: Reserved Bit
These bits are reserved for future use. To ensure compatibility with future devices, these bits must be set to zero when
the register is written.
zBit 5 – ICIE1: Timer/Counter1, Input Capture Interrupt Enable
When this bit is written to one, and the I-flag in the Status Register is set (interrupts globally enabled), the
Timer/Countern Input Capture interrupt is enabled. The corresponding Interrupt Vector (See “Interrupts” on page
66.) is executed when the ICF1 Flag, located in TIFR, is set.
zBit 2 – OCIE1B: Timer/Counter1, Output Compare B Match Interrupt Enable
When this bit is written to one, and the I-flag in the Status Register is set (interrupts globally enabled), the
Timer/Counter1 Output Compare B Match interrupt is enabled. The corresponding Interrupt Vector (see “Interrupts” on
page 48) is executed when the OCF1B flag, located in TIFR, is set.
zBit 1 – OCIE1A: Timer/Counter1, Output Compare A Match Interrupt Enable
When this bit is written to one, and the I-flag in the Status Register is set (interrupts globally enabled), the
Timer/Counter1 Output Compare A Match interrupt is enabled. The corresponding Interrupt Vector (see “Interrupts” on
page 48) is executed when the OCF1A flag, located in TIFR, is set.
zBit 0 – TOIE1: Timer/Counter1, Overflow Interrupt Enable
When this bit is written to one, and the I-flag in the Status Register is set (interrupts globally enabled), the
Timer/Counter1 Overflow interrupt is enabled. The corresponding Interrupt Vector (see “Interrupts” on page 48) is
executed when the TOV1 flag, located in TIFR, is set.
Bit 76543210
(0x87) ICR1[15:8] ICR1H
(0x86) ICR1[7:0] ICR1L
Read/Write R/WR/WR/WR/WR/WR/WR/WR/W
Initial Value 0 0 0 0 0 0 0 0
Bit 7 6 5 4 3 2 1 0
(0x6F) – – ICIE1 – – OCIE1B OCIE1A TOIE1 TIMSK1
Read/Write R R R/W R R R/W R/W R/W
Initial Value 0 0 0 0 0 0 0 0
AtmeL
130
ATtiny828 [DATASHEET]
8371A–AVR–08/12
12.11.11TIFR1 – Timer/Counter Interrupt Flag Register
zBits 7, 6, 4, 3 – Res: Reserved Bit
These bits are reserved for future use. To ensure compatibility with future devices, these bits must be set to zero when
the register is written.
zBit 5 – ICF1: Timer/Counter1, Input Capture Flag
This flag is set when a capture event occurs on the ICP1 pin. When the Input Capture Register (ICR1) is set by the
WGM1[3:0] to be used as the TOP value, the ICF1 flag is set when the counter reaches the TOP value.
ICF1 is automatically cleared when the Input Capture Interrupt Vector is executed. Alternatively, ICF1 can be cleared by
writing a logic one to its bit location.
zBit 2 – OCF1B: Timer/Counter1, Output Compare B Match Flag
This flag is set in the timer clock cycle after the counter (TCNT1) value matches the Output Compare Register B
(OCR1B).
Note that a Forced Output Compare (1B) strobe will not set the OCF1B flag.
OCF1B is automatically cleared when the Output Compare Match B Interrupt Vector is executed. Alternatively, OCF1B
can be cleared by writing a logic one to its bit location.
zBit 1 – OCF1A: Timer/Counter1, Output Compare A Match Flag
This flag is set in the timer clock cycle after the counter (TCNT1) value matches the Output Compare Register A
(OCR1A).
Note that a Forced Output Compare (1A) strobe will not set the OCF1A flag.
OCF1A is automatically cleared when the Output Compare Match A Interrupt Vector is executed. Alternatively, OCF1A
can be cleared by writing a logic one to its bit location.
zBit 0 – TOV1: Timer/Counter1, Overflow Flag
The setting of this flag is dependent of the WGM1[3:0] bits setting. In Normal and CTC modes, the TOV1 flag is set when
the timer overflows. See Table 42 on page 125 for the TOV1 flag behavior when using another WGM1[3:0] bit setting.
TOV1 is automatically cleared when the Timer/Counter1 Overflow Interrupt Vector is executed. Alternatively, TOV1 can
be cleared by writing a logic one to its bit location.
Bit 765432 10
0x16 (0x36) – – ICF1 – – OCF1B OCF1A TOV1 TIFR1
Read/Write R R R/W R R R/W R/W R/W
Initial Value 000000 00
AtmeL
131
ATtiny828 [DATASHEET]
8371A–AVR–08/12
13. Timer/Counter Prescaler
Timer/Counter0 and Timer/Counter1 share the same prescaler module, but the Timer/Counters can have different
prescaler settings. The description below applies to both Timer/Counters. Tn is used as a general name, n = 0, 1.
The Timer/Counter can be clocked directly by the system clock (by setting the CSn[2:0] = 1). This provides the fastest
operation, with a maximum Timer/Counter clock frequency equal to system clock frequency (fCLK_I/O). Alternatively, one
of four taps from the prescaler can be used as a clock source. The prescaled clock has a frequency of either fCLK_I/O/8,
fCLK_I/O/64, fCLK_I/O/256, or fCLK_I/O/1024.
13.1 Prescaler Reset
The prescaler is free running, i.e., operates independently of the Clock Select logic of the Timer/CounterCounter, and it is
shared by the Timer/Counter Tn. Since the prescaler is not affected by the Timer/Counter’s clock select, the state of the
prescaler will have implications for situations where a prescaled clock is used. One example of prescaling artifacts occurs
when the timer is enabled and clocked by the prescaler (CSn[2:0] = 2, 3, 4, or 5). The number of system clock cycles
from when the timer is enabled to the first count occurs can be from 1 to N+1 system clock cycles, where N equals the
prescaler divisor (8, 64, 256, or 1024).
It is possible to use the Prescaler Reset for synchronizing the Timer/Counter to program execution.
13.2 External Clock Source
An external clock source applied to the Tn pin can be used as Timer/Counter clock (clkTn). The Tn pin is sampled once
every system clock cycle by the pin synchronization logic. The synchronized (sampled) signal is then passed through the
edge detector. Figure 50 shows a functional equivalent block diagram of the Tn synchronization and edge detector logic.
The registers are clocked at the positive edge of the internal system clock (clkI/O). The latch is transparent in the high
period of the internal system clock.
The edge detector generates one clkT0 pulse for each positive (CSn[2:0] = 7) or negative (CSn[2:0] = 6) edge it detects.
Figure 50. T0 Pin Sampling
The synchronization and edge detector logic introduces a delay of 2.5 to 3.5 system clock cycles from an edge has been
applied to the Tn pin to the counter is updated.
Enabling and disabling of the clock input must be done when Tn has been stable for at least one system clock cycle,
otherwise it is a risk that a false Timer/Counter clock pulse is generated.
Each half period of the external clock applied must be longer than one system clock cycle to ensure correct sampling.
The external clock must be guaranteed to have less than half the system clock frequency (fExtClk < fclk_I/O/2) given a
50/50% duty cycle. Since the edge detector uses sampling, the maximum frequency of an external clock it can detect is
half the sampling frequency (Nyquist sampling theorem). However, due to variation of the system clock frequency and
duty cycle caused by oscillator source tolerances, it is recommended that maximum frequency of an external clock
source is less than fclk_I/O/2.5.
An external clock source can not be prescaled.
Tn_sync
(To Clock
Select Logic)
Edge DetectorSynchronization
DQDQ
LE
DQ
Tn
clkI/O
c —.—> 1D—BIT T/C PRESCALER
n, ,
§ 5 § a
0 V
o 5
(*5
1
C500
0801
CSOZ
i
T‘MERICOUNTERO CLOCK SOURCE
AtmeL
132
ATtiny828 [DATASHEET]
8371A–AVR–08/12
Figure 51. Prescaler for Timer/Counter0
Note: 1. The synchronization logic on the input pins (T0) is shown in Figure 50 on page 131.
13.3 Register Description
13.3.1 GTCCR – General Timer/Counter Control Register
zBit 7 – TSM: Timer/Counter Synchronization Mode
Writing the TSM bit to one activates the Timer/Counter Synchronization mode. In this mode, the value that is written to
the PSR bit is kept, hence keeping the Prescaler Reset signal asserted. This ensures that the Timer/Counter is halted
and can be configured without the risk of advancing during configuration.
When the TSM bit is written to zero, the PSR bit is cleared by hardware, and the Timer/Counter starts counting.
zBit 0 – PSR: Prescaler Reset
When this bit is one, the Timer/Counter prescaler will be Reset. This bit is normally cleared immediately by hardware,
except if the TSM bit is set.
PSR
Clear
clkT0
Tn
clkI/O
Synchronization
Bit 7 6 5 4 3 2 1 0
0x23 (0x43) TSM – – – – – – PSR GTCCR
Read/Write R/W R R R R R R R/W
Initial Value 0 0 0 0 0 0 0 0
AtmeL
/L\
\
INTERRUPT
SELECT
T 1‘
133
ATtiny828 [DATASHEET]
8371A–AVR–08/12
14. Analog Comparator
The analog comparator compares the input values on the positive pin (AIN0) and negative pin (AIN1). When the voltage
on AIN0 is higher than the voltage on AIN1, the Analog Comparator Output, ACO, is set. The comparator can trigger a
separate interrupt, exclusive to the analog comparator. The user can select Interrupt triggering on comparator output
rise, fall or toggle.
A block diagram of the comparator and its surrounding logic is shown in Figure 52.
Figure 52. Analog Comparator Block Diagram
Notes: 1. See Table 51 on page 149.
For pin placements, see Figure 1 on page 2.
The following options are available for positive input signals to the analog comparator:
zAIN0 pin
zBandgap reference voltage
The following options are available for negative input signals to the analog comparator:
zAIN1 pin
zADC multiplexer output
The ADC Power Reduction bit must be disabled in order to use the ADC input multiplexer. This is done by clearing the
PRADC bit in the Power Reduction Register. See “PRR – Power Reduction Register” on page 37 for more details.
HSEL
HLEV
AIN0
ACPMUX[2:0]
BANDGAP
REFERENCE
AIN1
ACNMUX[1:0]
ADC MUX
OUTPUT
VCC
ACD
ACIS1 ACIS0
ANALOG
COMPARATOR
IRQ
ACI
ACIC
ACO
TO T/C CAPTURE
TRIGGER MUX
ACIE
AtmeL
134
ATtiny828 [DATASHEET]
8371A–AVR–08/12
14.1 Register Description
14.1.1 ACSRA – Analog Comparator Control and Status Register
zBit 7 – ACD: Analog Comparator Disable
When this bit is written logic one, the power to the analog comparator is switched off. This bit can be set at any time to
turn off the analog comparator. This will reduce power consumption in Active and Idle mode.
When changing this bit, the analog comparator Interrupt must be disabled (see ACIE bit). Otherwise, an interrupt can
occur when the bit is changed.
zBit 6 – ACPMUX2: Analog Comparator Positive Input Multiplexer
Together with ACPMUX1 and ACPMUX0, these bits select the source for the positive input of the analog converter. See
“ACSRB – Analog Comparator Control and Status Register B” on page 135.
zBit 5 – ACO: Analog Comparator Output
The output of the analog comparator is synchronized and then directly connected to this bit. The synchronization
introduces a delay of 1 - 2 clock cycles.
zBit 4 – ACI: Analog Comparator Interrupt Flag
This bit is set by hardware when a comparator output event triggers the interrupt mode defined by ACIS1 and ACIS0.
The analog comparator interrupt routine is executed if the ACIE bit is set and the I-bit in SREG is set. ACI is cleared by
hardware when executing the corresponding interrupt handling vector. Alternatively, ACI is cleared by writing a logic one
to the flag.
zBit 3 – ACIE: Analog Comparator Interrupt Enable
When this bit is set and the I-bit in the Status Register is set, the analog comparator interrupt is activated. When this bit is
cleared the interrupt is disabled.
zBit 2 – ACIC: Analog Comparator Input Capture Enable
When this bit is set the input capture function of Timer/Counter1 can be triggered by the analog comparator. The
comparator output is then directly connected to the input capture front-end logic, making the comparator utilize the noise
canceler and edge select features of the Timer/Counter1 input capture interrupt. To make the comparator trigger the
Timer/Counter1 Input Capture interrupt the ICIE1 bit must be set (see “TIMSK1 – Timer/Counter Interrupt Mask Register”
on page 129).
When this bit is cleared, no connection between the analog comparator and the input capture function exists.
zBits 1:0 – ACIS[1:0]: Analog Comparator Interrupt Mode Select
These bits determine which comparator events that trigger the analog comparator interrupt. The different settings are
shown in Table 45.
Bit 76543210
0x30 (0x50) ACD ACPMUX2 ACO ACI ACIE ACIC ACIS1 ACIS0 ACSRA
Read/Write R/W R/W R R/W R/W R/W R/W R/W
Initial Value 0 0 N/A 0 0 0 0 0
AtmeL
135
ATtiny828 [DATASHEET]
8371A–AVR–08/12
Table 45. ACIS1/ACIS0 Settings
When changing these bits, the analog comparator interrupt must be disabled. Otherwise, an interrupt can occur when the
bits are changed.
14.1.2 ACSRB – Analog Comparator Control and Status Register B
zBit 7 – HSEL: Hysteresis Select
When this bit is written logic one, the hysteresis of the analog comparator is enabled. The level of hysteresis is selected
by the HLEV bit.
zBit 6 – HLEV: Hysteresis Level
When enabled via the HSEL bit, the level of hysteresis can be set using the HLEV bit, as shown in Table 46.
Table 46. Selecting Level of Analog Comparator Hysteresis
zBit 4 – Res: Reserved Bit
This bit is reserved and will always read as zero.
zBits 3:2 – ACNMUX[1:0]: Analog Comparator Negative Input Multiplexer
These bits select the source for the negative input of the analog comparator, as shown in Table 47, below.
ACIS1 ACIS0 Interrupt Mode
0 0 Comparator Interrupt on Output Toggle.
0 1 Reserved
1 0 Comparator Interrupt on Falling Output Edge.
1 1 Comparator Interrupt on Rising Output Edge.
Bit 7 6543210
0x2F (0x4F) HSEL HLEV – – ACNMUX1 ACNMUX0 ACPMUX1 ACPMUX0 ACSRB
Read/Write R/W R/W R R R/W R/W R/W R/W
Initial Value 0 0000000
HSEL HLEV Hysteresis of Analog Comparator
0 X Not enabled
1020 mV
150 mV
AtmeL
136
ATtiny828 [DATASHEET]
8371A–AVR–08/12
Table 47. Source Selection for Analog Comparator Negative Input
zBits 1:0 – ACPMUX[1:0]: Analog Comparator Positive Input Multiplexer
Together with ACPMUX2, these bits select the source for the positive input of the analog comparator, as shown in Table
48, below.
Table 48. Source Selection for Analog Comparator Positive Input
14.1.3 DIDR0 – Digital Input Disable Register 0
zBit 2 – ADC2D: ADC2/AIN1 Digital input buffer disable
When used as an analog input but not required as a digital input the power consumption of the digital input buffer can be
reduced by writing this bit to logic one. When this bit is set, the digital input buffer on the AIN1 pin is disabled and the
corresponding pin register bit (PA2) will always read zero.
zBits 1 – ADC1D: ADC1/AIN0 Digital input buffer disable
When used as an analog input but not required as a digital input the power consumption of the digital input buffer can be
reduced by writing this bit to logic one. When this bit is set, the digital input buffer on the AIN0 pin is disabled and the
corresponding pin register bit (PA1) will always read zero.
ACNMUX1 ACNMUX0 Analog Comparator Negative Input
0 0 AIN1 pin
0 1 Output of ADC multiplexer
1 0 Reserved
1 1
ACPMUX2 ACPMUX1 ACPMUX0 Analog Comparator Positive Input
0 0 0 AIN0 pin
0 0 1 Reserved
0 1 0 Reserved
0 1 1 Reserved
1 0 0 Internal bandgap reference voltage
1 0 1 Reserved
1 1 0 Reserved
1 1 1 Reserved
Bit 76543210
(0x7E) ADC7D ADC6D ADC5D ADC4D ADC3D ADC2D ADC1D ADC0D DIDR0
Read/Write R/WR/WR/WR/WR/WR/WR/WR/W
Initial Value 0 0 0 0 0 0 0 0
AtmeL
137
ATtiny828 [DATASHEET]
8371A–AVR–08/12
15. Analog to Digital Converter
15.1 Features
z10-bit Resolution
z1 LSB Integral Non-linearity
z± 2 LSB Absolute Accuracy
z15µs Conversion Time
z15 kSPS at Maximum Resolution
z28 Multiplexed Single Ended Input Channels
zTemperature Sensor Input Channel
zOptional Left Adjustment for ADC Result Readout
z0 - VCC ADC Input Voltage Range
z1.1V ADC Reference Voltage
zFree Running or Single Conversion Mode
zADC Start Conversion by Auto Triggering on Interrupt Sources
zInterrupt on ADC Conversion Complete
zSleep Mode Noise Canceler
15.2 Overview
ATtiny828 features a 10-bit, successive approximation Analog-to-Digital Converter (ADC). The ADC is wired to a 32-
channel analog multiplexer, which allows the ADC to measure the voltage at 28 single-ended input pins, or from four
internal, single-ended voltage channels coming from the internal temperature sensor, internal voltage reference, analog
ground, or supply voltage. Voltage inputs are referred to 0V (GND).
The ADC contains a Sample and Hold circuit which ensures that the input voltage to the ADC is held at a constant level
during conversion. A block diagram of the ADC is shown in Figure 53 on page 138.
Internal reference voltage of nominally 1.1V is provided on-chip. Alternatively, VCC can be used as reference voltage for
single ended channels.
W5
H
Th L
f%j
a m
138
ATtiny828 [DATASHEET]
8371A–AVR–08/12
Figure 53. Analog to Digital Converter Block Schematic
15.3 Operation
In order to be able to use the ADC the Power Reduction bit, PRADC, in the Power Reduction Register must be disabled.
This is done by clearing the PRADC bit. See “PRR – Power Reduction Register” on page 37 for more details.
ADMUXAADMUXA
DECODERDECODER
8-BIT DATA BUS
MUX[4:0]
ADCSRAADCSRA ADCH+ADCLADCH+ADCL
ADPS0
ADEN
ADPS1
ADPS2
ADATE
ADIF
ADSC
TRIGGERTRIGGER
SELECTSELECT
ADTS[2:0]
START
PRESCALERPRESCALER
ADC9:0
CONVERSION LOGICCONVERSION LOGIC
10-BIT DAC10-BIT DAC
ADCSRBADCSRB
-
+
ADC3ADC3
ADC2ADC2
ADC1ADC1
ADC0ADC0
VCCCC
INPUTINPUT
MUXMUX
CHANNEL
ADIE
ADC IRQADC IRQ
SAMPLE & HOLDSAMPLE & HOLD
COMPARATORCOMPARATOR
INTERNALINTERNAL
REFERENCEREFERENCE
TEMPERATURETEMPERATURE
SENSORSENSOR
AGND
ADC MUX OUTPUTADC MUX OUTPUT
REFS
INTERRUPT FLAGS
ADLAR
ADC7ADC7
ADC6ADC6
ADC5ADC5
ADC4ADC4
ADMUXBADMUXB
MUX5
AtmeL
139
ATtiny828 [DATASHEET]
8371A–AVR–08/12
The ADC is enabled by setting the ADC Enable bit, ADEN in ADCSRA. Voltage reference and input channel selections
will not go into effect until ADEN is set. The ADC does not consume power when ADEN is cleared, so it is recommended
to switch off the ADC before entering power saving sleep modes.
The ADC converts an analog input voltage to a 10-bit digital value using successive approximation. The minimum value
represents GND and the maximum value represents the reference voltage. The ADC voltage reference is selected by
writing the REFS bit. Alternatives are the VCC supply pin and the internal 1.1V voltage reference.
The analog input channel is selected by writing to the MUX bits. Any of the ADC input pins can be selected as single
ended inputs to the ADC.
The ADC generates a 10-bit result which is presented in the ADC Data Registers, ADCH and ADCL. By default, the
result is presented right adjusted, but can optionally be presented left adjusted by setting the ADLAR bit in ADCSRB.
If the result is left adjusted and no more than 8-bit precision is required, it is sufficient to read ADCH, only. Otherwise,
ADCL must be read first, then ADCH, to ensure that the content of the data registers belongs to the same conversion.
Once ADCL is read, ADC access to data registers is blocked. This means that if ADCL has been read, and a conversion
completes before ADCH is read, neither register is updated and the result from the conversion is lost. When ADCH is
read, ADC access to the ADCH and ADCL Registers is re-enabled.
The ADC has its own interrupt which can be triggered when a conversion completes. When ADC access to the data
registers is prohibited between reading of ADCH and ADCL, the interrupt will trigger even if the result is lost.
15.4 Starting a Conversion
Make sure the ADC is powered by clearing the ADC Power Reduction bit, PRADC, in the Power Reduction Register,
PRR (see “PRR – Power Reduction Register” on page 37).
A single conversion is started by writing a logical one to the ADC Start Conversion bit, ADSC. This bit stays high as long
as the conversion is in progress and will be cleared by hardware when the conversion is completed. If a different data
channel is selected while a conversion is in progress, the ADC will finish the current conversion before performing the
channel change.
Alternatively, a conversion can be triggered automatically by various sources. Auto Triggering is enabled by setting the
ADC Auto Trigger Enable bit, ADATE. The trigger source is selected by setting the ADC Trigger Select bits, ADTS in
ADCSRB (see description of the ADTS bits for a list of the trigger sources). When a positive edge occurs on the selected
trigger signal, the ADC prescaler is reset and a conversion is started. This provides a method of starting conversions at
fixed intervals. If the trigger signal still is set when the conversion completes, a new conversion will not be started. If
another positive edge occurs on the trigger signal during conversion, the edge will be ignored. Note that an Interrupt Flag
will be set even if the specific interrupt is disabled or the Global Interrupt Enable bit in SREG is cleared. A conversion can
thus be triggered without causing an interrupt. However, the Interrupt Flag must be cleared in order to trigger a new
conversion at the next interrupt event.
Figure 54. ADC Auto Trigger Logic
ADSC
ADIF
SOURCE 1
SOURCE n
ADTS[2:0]
CONVERSION
LOGIC
PRESCALER
START CLKADC
.
.
.
.EDGE
DETECTOR
ADATE
AtmeL
140
ATtiny828 [DATASHEET]
8371A–AVR–08/12
Using the ADC Interrupt Flag as a trigger source makes the ADC start a new conversion as soon as the ongoing
conversion has finished. The ADC then operates in Free Running mode, constantly sampling and updating the ADC Data
Register. The first conversion must be started by writing a logical one to the ADSC bit in ADCSRA. In this mode the ADC
will perform successive conversions independently of whether the ADC Interrupt Flag, ADIF is cleared or not.
If Auto Triggering is enabled, single conversions can be started by writing ADSC in ADCSRA to one. ADSC can also be
used to determine if a conversion is in progress. The ADSC bit will be read as one during a conversion, independently of
how the conversion was started.
15.5 Prescaling and Conversion Timing
By default, the successive approximation circuitry requires an input clock frequency between 50 kHz and 200 kHz to get
maximum resolution. If a lower resolution than 10 bits is needed, the input clock frequency to the ADC can be higher than
200 kHz to get a higher sample rate. It is not recommended to use a higher input clock frequency than 1 MHz.
Figure 55. ADC Prescaler
The ADC module contains a prescaler, as illustrated in Figure 55 on page 140, which generates an acceptable ADC
clock frequency from any CPU frequency above 100 kHz. The prescaling is set by the ADPS bits in ADCSRA. The
prescaler starts counting from the moment the ADC is switched on by setting the ADEN bit in ADCSRA. The prescaler
keeps running for as long as the ADEN bit is set, and is continuously reset when ADEN is low.
When initiating a single ended conversion by setting the ADSC bit in ADCSRA, the conversion starts at the following
rising edge of the ADC clock cycle.
A normal conversion takes 15 ADC clock cycles, as summarised in Table 49 on page 143. The first conversion after the
ADC is switched on (ADEN in ADCSRA is set) takes 26 ADC clock cycles in order to initialize the analog circuitry, as
shown in Figure 56 below.
7-BIT ADC PRESCALER
ADC CLOCK SOURCE
CK
ADPS0
ADPS1
ADPS2
CK/128
CK/2
CK/4
CK/8
CK/16
CK/32
CK/64
Reset
ADEN
START
9
//////z< ‘////////="">‘<>141
ATtiny828 [DATASHEET]
8371A–AVR–08/12
Figure 56. ADC Timing Diagram, First Conversion (Single Conversion Mode)
The actual sample-and-hold takes place 4 ADC clock cycles after the start of a normal conversion and 15 ADC clock
cycles after the start of a first conversion. See Figure 57. When a conversion is complete, the result is written to the ADC
Data Registers, and ADIF is set. In Single Conversion mode, ADSC is cleared simultaneously. The software may then
set ADSC again, and a new conversion will be initiated on the first rising ADC clock edge.
Figure 57. ADC Timing Diagram, Single Conversion
When Auto Triggering is used, the prescaler is reset when the trigger event occurs, as shown in Figure 58 below. This
assures a fixed delay from the trigger event to the start of conversion. In this mode, the sample-and-hold takes place 4.5
ADC clock cycles after the rising edge on the trigger source signal. Two additional CPU clock cycles are used for
synchronization logic.
Sign and MSB of Result
LSB of Result
ADC Clock
ADSC
Sample & Hold
ADIF
ADCH
ADCL
Cycle Number
ADEN
1213
14 15 16 17 18 19 20 21 22 23 24 25 26 1 2
First Conversion Next
Conversion
3
MUX and REFS
Update MUX and REFS
Update
Conversion
Complete
1234567811 12 13 14 15
Sign and MSB of Result
LSB of Result
ADC Clock
ADSC
ADIF
ADCH
ADCL
Cycle Number 12
One Conversion Next Conversion
3
Sample & Hold
MUX and REFS
Update
Conversion
Complete MUX and REFS
Update
V/
w
IIII1.|
’ ///// /////>.<>'<>142
ATtiny828 [DATASHEET]
8371A–AVR–08/12
Figure 58. ADC Timing Diagram, Auto Triggered Conversion
In Free Running mode, a new conversion will be started immediately after the conversion completes, while ADSC
remains high. See Figure 59.
Figure 59. ADC Timing Diagram, Free Running Conversion
For a summary of conversion times, see Table 49 on page 143.
1 2 3 4 5 6 7 8 913 14 15
Sign and MSB of Result
LSB of Result
ADC Clock
Trigger
Source
ADIF
ADCH
ADCL
Cycle Number 12
One Conversion Next Conversion
Conversion
Complete
Prescaler
Reset
ADATE
Prescaler
Reset
Sample &
Hold
MUX and REFS
Update
13 14 15
Sign and MSB of Result
LSB of Result
ADC Clock
ADSC
ADIF
ADCH
ADCL
Cycle Number 12
One Conversion Next Conversion
34
Conversion
Complete
Sample & Hold
MUX and REFS
Update
5
AtmeL
143
ATtiny828 [DATASHEET]
8371A–AVR–08/12
Table 49. ADC Conversion Time
15.6 Changing Channel or Reference Selection
The MUX and REFS bits are single buffered through a temporary register to which the CPU has random access. This
ensures that the channels and reference selection only takes place at a safe point during the conversion. The channel
and reference selection is continuously updated until a conversion is started. Once the conversion starts, the channel
and reference selection is locked to ensure a sufficient sampling time for the ADC. Continuous updating resumes in the
last ADC clock cycle before the conversion completes (ADIF in ADCSRA is set). Note that the conversion starts on the
following rising ADC clock edge after ADSC is written. The user is thus advised not to write new channel or reference
selection values until one ADC clock cycle after ADSC is written.
If Auto Triggering is used, the exact time of the triggering event can be indeterministic. Special care must be taken when
updating the ADMUXA and ADMUXB registers, in order to control which conversion will be affected by the new settings.
If both ADATE and ADEN are written to one, an interrupt event can occur at any time. If the ADCSRA register is changed
in this period, the user cannot tell if the next conversion is based on the old or the new settings. ADCSRA can be safely
updated under the following conditions:
zWhen ADATE or ADEN is cleared.
zDuring conversion: at least one ADC clock cycle after the trigger event.
zAfter a conversion: before the Interrupt flag used as trigger source is cleared.
When updating in one of these conditions, the new settings will affect the next ADC conversion.
15.6.1 ADC Input Channels
When changing channel selections, the user should observe the following guidelines to ensure that the correct channel is
selected:
zIn Single Conversion mode, always select the channel before starting the conversion. The channel selection may
be changed one ADC clock cycle after writing one to ADSC. However, the simplest method is to wait for the
conversion to complete before changing the channel selection.
zIn Free Running mode, always select the channel before starting the first conversion. The channel selection may
be changed one ADC clock cycle after writing one to ADSC. However, the simplest method is to wait for the first
conversion to complete, and then change the channel selection. Since the next conversion has already started
automatically, the next result will reflect the previous channel selection. Subsequent conversions will reflect the
new channel selection.
15.6.2 ADC Voltage Reference
The ADC reference voltage (VREF) indicates the conversion range for the ADC. Single ended channels that exceed VREF
will result in codes close to 0x3FF. VREF can be selected as either VCC, or internal 1.1V reference. The internal 1.1V
reference is generated from the internal bandgap reference (VBG) through an internal amplifier.
The first ADC conversion result after switching reference voltage source may be inaccurate, and the user is advised to
discard this result.
Condition Sample & Hold
(Cycles from Start of Conversion) Conversion Time
(Cycles)
First conversion 15 26
Normal conversions 415
Auto Triggered conversions 4.5 15.5
Free Running conversion 415
AtmeL
144
ATtiny828 [DATASHEET]
8371A–AVR–08/12
15.7 ADC Noise Canceler
The ADC features a noise canceler that enables conversion during sleep mode. This reduces noise induced from the
CPU core and other I/O peripherals. The noise canceler can be used with ADC Noise Reduction and Idle mode. To make
use of this feature, the following procedure should be used:
zMake sure that the ADC is enabled and is not busy converting. Single Conversion mode must be selected and the
ADC conversion complete interrupt must be enabled.
zEnter ADC Noise Reduction mode (or Idle mode). The ADC will start a conversion once the CPU has been halted.
zIf no other interrupts occur before the ADC conversion completes, the ADC interrupt will wake up the CPU and
execute the ADC Conversion Complete interrupt routine. If another interrupt wakes up the CPU before the ADC
conversion is complete, that interrupt will be executed, and an ADC Conversion Complete interrupt request will be
generated when the ADC conversion completes. The CPU will remain in active mode until a new sleep command
is executed.
Note that the ADC will not automatically be turned off when entering other sleep modes than Idle mode and ADC Noise
Reduction mode. The user is advised to write zero to ADEN before entering such sleep modes to avoid excessive power
consumption.
15.8 Analog Input Circuitry
The analog input circuitry for single ended channels is illustrated in Figure 60. An analog source applied to ADCn is
subjected to the pin capacitance and input leakage of that pin, regardless of whether that channel is selected as input for
the ADC. When the channel is selected, the source must drive the S/H capacitor through the series resistance (combined
resistance in the input path).
The ADC is optimized for analog signals with an output impedance of approximately 10kΩ or less. If such a source is
used, the sampling time will be negligible. If a source with higher impedance is used, the sampling time will depend on
how long time the source needs to charge the S/H capacitor, which can vary widely. The user is recommended to only
use low impedance sources with slowly varying signals, since this minimizes the required charge transfer to the S/H
capacitor.
In order to avoid distortion from unpredictable signal convolution, signal components higher than the Nyquist frequency
(fADC/2) should not be present. The user is advised to remove high frequency components with a low-pass filter before
applying the signals as inputs to the ADC.
Figure 60. Analog Input Circuitry
Note: The capacitor in the figure depicts the total capacitance, including the sample/hold capacitor and any stray or parasitic
capacitance inside the device. The value given is worst case.
ADCn
IIH
1..100 kohm
CS/H= 14 pF
VCC/2
IIL
flflflflflfllflfl i
2 2 2
2 2 2
3 j l
flflflflflflflfl
,,,,,,,,,,,,,,,,,,,,,,,,,,,,,,,,,,,
AtmeL
145
ATtiny828 [DATASHEET]
8371A–AVR–08/12
15.9 Noise Canceling Techniques
Digital circuitry inside and outside the device generates EMI which might affect the accuracy of analog measurements.
When conversion accuracy is critical, the noise level can be reduced by applying the following techniques:
zKeep analog signal paths as short as possible.
zMake sure analog tracks run over the analog ground plane.
zKeep analog tracks well away from high-speed switching digital tracks.
zIf any port pin is used as a digital output, it mustn’t switch while a conversion is in progress.
zPlace bypass capacitors as close to VCC and GND pins as possible.
zThe analog supply voltage pin (AVCC) should be connected to the digital supply voltage pin (VCC) via an LC
network as shown in Figure 61.
Figure 61. ADC Power Connections
Where high ADC accuracy is required it is recommended to use ADC Noise Reduction Mode, as described in Section
15.7 on page 144. This is especially the case when system clock frequency is above 1 MHz, or when the ADC is used for
reading the internal temperature sensor, as described in Section 15.12 on page 148. A good system design with properly
placed, external bypass capacitors does reduce the need for using ADC Noise Reduction Mode
15.10 ADC Accuracy Definitions
An n-bit single-ended ADC converts a voltage linearly between GND and VREF in 2n steps (LSBs). The lowest code is
read as 0, and the highest code is read as 2n-1.
Several parameters describe the deviation from the ideal behavior, as follows:
PB7
PB6
PB5
PB4
PB3
GND
PB2
AVCC
PB1
PB0
10mH
Analog Ground Plane
100nF
VCC
PA2
PA3
PA4
PA5
PA6
PA7
PA0
PA1
AtmeL
146
ATtiny828 [DATASHEET]
8371A–AVR–08/12
zOffset: The deviation of the first transition (0x000 to 0x001) compared to the ideal transition (at 0.5 LSB). Ideal
value: 0 LSB.
Figure 62. Offset Error
zGain Error: After adjusting for offset, the Gain Error is found as the deviation of the last transition (0x3FE to 0x3FF)
compared to the ideal transition (at 1.5 LSB below maximum). Ideal value: 0 LSB
Figure 63. Gain Error
Output Code
VREF Input Voltage
Ideal ADC
Actual ADC
Offset
Error
Output Code
VREF Input Voltage
Ideal ADC
Actual ADC
Gain
Error
147
ATtiny828 [DATASHEET]
8371A–AVR–08/12
zIntegral Non-linearity (INL): After adjusting for offset and gain error, the INL is the maximum deviation of an actual
transition compared to an ideal transition for any code. Ideal value: 0 LSB.
Figure 64. Integral Non-linearity (INL)
zDifferential Non-linearity (DNL): The maximum deviation of the actual code width (the interval between two
adjacent transitions) from the ideal code width (1 LSB). Ideal value: 0 LSB.
Figure 65. Differential Non-linearity (DNL)
Output Code
VREF Input Voltage
Ideal ADC
Actual ADC
INL
Output Code
0xFF
0x00
0VREF Input Voltage
DNL
1 LSB
AtmeL
148
ATtiny828 [DATASHEET]
8371A–AVR–08/12
zQuantization Error: Due to the quantization of the input voltage into a finite number of codes, a range of input
voltages (1 LSB wide) will code to the same value. Always ± 0.5 LSB.
zAbsolute Accuracy: The maximum deviation of an actual (unadjusted) transition compared to an ideal transition for
any code. This is the compound effect of offset, gain error, differential error, non-linearity, and quantization error.
Ideal value: ± 0.5 LSB.
15.11 ADC Conversion Result
After the conversion is complete (ADIF is high), the conversion result can be found in the ADC Data Registers (ADCL,
ADCH). The result is, as follows:
where VIN is the voltage on the selected input pin and VREF the selected voltage reference (see Table 52 on page 150).
0x000 represents analog ground, and 0x3FF represents the selected reference voltage minus one LSB. The result is
presented in one-sided form, from 0x3FF to 0x000.
15.12 Temperature Measurement
The temperature measurement is based on an on-chip temperature sensor that is coupled to a single ended ADC
channel. The temperature sensor is enabled by writing MUX bits. The internal 1.1V reference must also be selected for
the ADC reference source in the temperature sensor measurement. When the temperature sensor is enabled, the ADC
converter can be used in single conversion mode to measure the voltage over the temperature sensor.
The measured voltage has a linear relationship to the temperature as described in Table 50 The sensitivity is
approximately 1 LSB / °C and the accuracy depends on the method of user calibration. Typically, the measurement
accuracy after a single temperature calibration is ±10°C, assuming calibration at room temperature. Better accuracies
are achieved by using two temperature points for calibration.
Table 50. Temperature vs. Sensor Output Voltage (Typical Case)
The values described in Table 50 are typical values. However, due to process variation the temperature sensor output
voltage varies from one chip to another. To be capable of achieving more accurate results the temperature measurement
can be calibrated in the application software. The sofware calibration can be done using the formula:
T = k * [(ADCH << 8) | ADCL] + TOS
where ADCH and ADCL are the ADC data registers, k is the fixed slope coefficient and TOS is the temperature sensor
offset. Typically, k is very close to 1.0 and in single-point calibration the coefficient may be omitted. Where higher
accuracy is required the slope coefficient should be evaluated based on measurements at two temperatures.
ADC VIN 1024⋅
VREF
-------------------------
=
Temperature -40°C+25°C+85°C
ADC 235 LSB 300 LSB 360 LSB
AtmeL
149
ATtiny828 [DATASHEET]
8371A–AVR–08/12
15.13 Register Description
15.13.1 ADMUXA – ADC Multiplexer Selection Register A
zBits 4:0 – MUX[4:0] : Analog Channel and Gain Selection Bits
These bits together with MUX5 in ADMUXB select which analog input is connected to the ADC. See Table 51.
Table 51. Single-Ended Input channel Selections
Bit 76543210
(0x7C) – – – MUX4 MUX3 MUX2 MUX1 MUX0 ADMUXA
Read/Write R R R/W R/W R/W R/W R/W R/W
Initial Value 0 0 0 0 0 0 0 0
MUX[5:0] Single Ended Input Pin
000000 ADC0 PA0
000001 ADC1 PA1
000010 ADC2 PA2
000011 ADC3 PA3
000100 ADC4 PA4
000101 ADC5 PA5
000110 ADC6 PA6
000111 ADC7 PA7
001000 ADC8 PB0
001001 ADC9 PB1
001010 ADC10 PB2
001011 ADC11 PB3
001100 ADC12 PB4
001101 ADC13 PB5
001110 ADC14 PB6
001111 ADC15 PB7
010000 ADC16 PC0
010001 ADC17 PC1
010010 ADC18 PC2
010011 ADC19 PC3
010100 ADC20 PC4
010101 ADC21 PC5
010110 ADC22 PC6
010111 ADC23 PC7
AtmeL
150
ATtiny828 [DATASHEET]
8371A–AVR–08/12
Notes: 1. After switching to internal voltage reference the ADC requires a settling time of 1ms before measurements
are stable. Conversions starting before this may not be reliable. The ADC must be enabled during the set-
tling time.
2. See “Temperature Measurement” on page 148.
If these bits are changed during a conversion, the change will not go into effect until the conversion is complete (ADIF in
ADCSRA is set).
15.13.2 ADMUXB – ADC Multiplexer Selection Register
zBits 7, 6, 2, 1 – Res: Reserved Bits
These bits are reserved and will always read zero.
zBit 5 – REFS: Reference Selection Bit
This bits selects the voltage reference for the ADC, as shown in Table 52.
Table 52. Voltage Reference Selections for ADC
If this bit is changed during a conversion, the change will not go in effect until this conversion is complete (ADIF in
ADCSR is set).
011000 ADC24 PD0
011001 ADC25 PD1
011010 ADC26 PD2
011011 ADC27 PD3
011100 Ground GND
011101 Internal 1.1V reference (1) (internal)
011110 Temperature sensor (2) (internal)
011111 Supply voltage VCC
100000 – 111111 Reserved (not connected)
MUX[5:0] Single Ended Input Pin
Bit 76543210
(0x7D) ––REFS
–– – – MUX5 ADMUXB
Read/Write R R R/W R R R R R/W
Initial Value 0 0 0 0 0 0 0 0
REFS Voltage Reference Selection
0 VCC used as analog reference
1Internal 1.1V voltage reference
AtmeL
151
ATtiny828 [DATASHEET]
8371A–AVR–08/12
zBit 0 – MUX5: Analog Channel and Gain Selection Bit
This bit together with MUX[4:0] in ADMUXA select which analog input is connected to the ADC. See Table 51 on page
149.
15.13.3 ADCL and ADCH – ADC Data Register
15.13.3.1ADLAR = 0
15.13.3.2ADLAR = 1
When an ADC conversion is complete, the result is found in these two registers.
When ADCL is read, the ADC Data Register is not updated until ADCH is read. Consequently, if the result is left adjusted
and no more than 8-bit precision is required, it is sufficient to read ADCH. Otherwise, ADCL must be read first, then
ADCH.
The ADLAR bit and the MUX bits affect the way the result is read from the registers. If ADLAR is set, the result is left
adjusted. If ADLAR is cleared (default), the result is right adjusted.
zADC[9:0]: ADC Conversion Result
These bits represent the result from the conversion, as detailed in “ADC Conversion Result” on page 148.
15.13.4 ADCSRA – ADC Control and Status Register A
zBit 7 – ADEN: ADC Enable
Writing this bit to one enables the ADC. By writing it to zero, the ADC is turned off. Turning the ADC off while a
conversion is in progress, will terminate this conversion.
Bit 151413121110 9 8
(0x79) ––––––ADC9ADC8ADCH
(0x78) ADC7 ADC6 ADC5 ADC4 ADC3 ADC2 ADC1 ADC0 ADCL
76543210
Read/Write RRRRRRRR
RRRRRRRR
Initial Value 00000000
00000000
Bit 151413121110 9 8
(0x79) ADC9 ADC8 ADC7 ADC6 ADC5 ADC4 ADC3 ADC2 ADCH
(0x78) ADC1 ADC0 ––––––ADCL
76543210
Read/Write RRRRRRRR
RRRRRRRR
Initial Value 00000000
00000000
Bit 76543210
(0x7A) ADEN ADSC ADATE ADIF ADIE ADPS2 ADPS1 ADPS0 ADCSRA
Read/Write R/WR/WR/WR/WR/WR/WR/WR/W
Initial Value 0 0 0 0 0 0 0 0
AtmeL
152
ATtiny828 [DATASHEET]
8371A–AVR–08/12
zBit 6 – ADSC: ADC Start Conversion
In Single Conversion mode, write this bit to one to start each conversion. In Free Running mode, write this bit to one to
start the first conversion. The first conversion after ADSC has been written after the ADC has been enabled, or if ADSC
is written at the same time as the ADC is enabled, will take 26 ADC clock cycles instead of the normal 15. This first
conversion performs initialization of the ADC.
ADSC will read as one as long as a conversion is in progress. When the conversion is complete, it returns to zero.
Writing zero to this bit has no effect.
zBit 5 – ADATE: ADC Auto Trigger Enable
When this bit is written to one, Auto Triggering of the ADC is enabled. The ADC will start a conversion on a positive edge
of the selected trigger signal. The trigger source is selected by setting the ADC Trigger Select bits, ADTS in ADCSRB.
zBit 4 – ADIF: ADC Interrupt Flag
This bit is set when an ADC conversion completes and the data registers are updated. The ADC Conversion Complete
Interrupt is executed if the ADIE bit and the I-bit in SREG are set. ADIF is cleared by hardware when executing the
corresponding interrupt handling vector. Alternatively, ADIF is cleared by writing a logical one to the flag.
Beware that if doing a Read-Modify-Write on ADCSRA, a pending interrupt can be disabled.
zBit 3 – ADIE: ADC Interrupt Enable
When this bit is written to one and the I-bit in SREG is set, the ADC Conversion Complete Interrupt is activated.
zBits 2:0 – ADPS[2:0]: ADC Prescaler Select Bits
These bits determine the division factor between the system clock frequency and the input clock to the ADC.
Table 53. ADC Prescaler Selections
ADPS2 ADPS1 ADPS0 Division Factor
0 0 0 2
0 0 1 2
0 1 0 4
0 1 1 8
100 16
101 32
110 64
111 128
AtmeL
153
ATtiny828 [DATASHEET]
8371A–AVR–08/12
15.13.5 ADCSRB – ADC Control and Status Register B
zBit 5 – Res: Reserved Bit
Thisis a reserved bit. For compatibility with future devices always write this bit to zero.
zBit 3 – ADLAR: ADC Left Adjust Result
The ADLAR bit affects the presentation of the ADC conversion result in the ADC Data Register. Write one to ADLAR to
left adjust the result. Otherwise, the result is right adjusted. Changing the ADLAR bit will affect the ADC Data Register
immediately, regardless of any ongoing conversions. For a comple the description of this bit, see “ADCL and ADCH –
ADC Data Register” on page 151.
zBits 2:0 – ADTS[2:0] : ADC Auto Trigger Source
If ADATE in ADCSRA is written to one, the value of these bits selects which source will trigger an ADC conversion. If
ADATE is cleared, the ADTS[2:0] settings will have no effect. A conversion will be triggered by the rising edge of the
selected Interrupt Flag. Note that switching from a trigger source that is cleared to a trigger source that is set, will
generate a positive edge on the trigger signal. If ADEN in ADCSRA is set, this will start a conversion. Switching to Free
Running mode (ADTS[2:0]=0) will not cause a trigger event, even if the ADC Interrupt Flag is set.
Table 54. ADC Auto Trigger Source Selections
Bit 76543210
(0x7B) –––– ADLAR ADTS2 ADTS1 ADTS0 ADCSRB
Read/Write R R R R R/W R/W R/W R/W
Initial Value 00000000
ADTS2 ADTS1 ADTS0 Trigger Source
000Free Running mode
001Analog Comparator
010External Interrupt Request 0
011Timer/Counter0 Compare Match A
100Timer/Counter0 Overflow
101Timer/Counter1 Compare Match B
110Timer/Counter1 Overflow
111Timer/Counter1 Capture Event
AtmeL
154
ATtiny828 [DATASHEET]
8371A–AVR–08/12
15.13.6 DIDR0 – Digital Input Disable Register 0
zBits 7:0 – ADC7D:ADC0D : ADC[7:0] Digital Input Disable
When an analog signal is applied to ADCn and the digital input of the pin is not needed, the ADCnD bit should be set to
reduce power consumption. Setting ADCnD disables the digital input buffer on the corresponding pin (ADCn). When
ADCnD is set the corresponding bit in the PINxn register will always read zero.
15.13.7 DIDR1 – Digital Input Disable Register 1
zBits 7:0 – ADC15D:ADC8D : ADC[15:8] Digital Input Disable
When an analog signal is applied to ADCn and the digital input of the pin is not needed, the ADCnD bit should be set to
reduce power consumption. Setting ADCnD disables the digital input buffer on the corresponding pin (ADCn). When
ADCnD is set the corresponding bit in the PINxn register will always read zero.
15.13.8 DIDR2 – Digital Input Disable Register 2
zBits 7:0 – ADC23D:ADC16D : ADC[23:16] Digital Input Disable
When an analog signal is applied to ADCn and the digital input of the pin is not needed, the ADCnD bit should be set to
reduce power consumption. Setting ADCnD disables the digital input buffer on the corresponding pin (ADCn). When
ADCnD is set the corresponding bit in the PINxn register will always read zero.
15.13.9 DIDR3 – Digital Input Disable Register 3
zBits 27:24 – ADC27D:ADC24D : ADC[27:24] Digital Input Disable
When an analog signal is applied to ADCn and the digital input of the pin is not needed, the ADCnD bit should be set to
reduce power consumption. Setting ADCnD disables the digital input buffer on the corresponding pin (ADCn). When
ADCnD is set the corresponding bit in the PINxn register will always read zero.
Bit 76543210
(0x7E) ADC7D ADC6D ADC5D ADC4D ADC3D ADC2D ADC1D ADC0D DIDR0
Read/Write R/WR/WR/WR/WR/WR/WR/WR/W
Initial Value 0 0 0 0 0 0 0 0
Bit 76543210
(0x7F) ADC15D ADC14D ADC13D ADC12D ADC11D ADC10D ADC9D ADC8D DIDR1
Read/Write R/WR/WR/WR/WR/WR/WR/WR/W
Initial Value 0 0 0 0 0 0 0 0
Bit 76543210
(0xDE) ADC23D ADC22D ADC21D ADC20D ADC19D ADC18D ADC17D ADC16D DIDR2
Read/Write R/WR/WR/WR/WR/WR/WR/WR/W
Initial Value 0 0 0 0 0 0 0 0
Bit 76543210
(0xDF) – – – – ADC27D ADC26D ADC25D ADC24D DIDR3
Read/Write R R R R R/W R/W R/W R/W
Initial Value 0 0 0 0 0 0 0 0
AtmeL
Mwso
a
SCK
s
M
M
SB L83 9
4 ¢ 5 0
l B BIT SHIFT REG‘STER g
READ DATA BUFFER 5:
M
p—
Z
O
0
Z
SPI CLOCK (MASTER CLO K E
SELECT CLOCK s
LOGIC M
_ a
M M
n. n.
u) U;
K El
’— w I
2 5‘, 8
MSTR .
PE
SPI CONTROL
0 K _I ( r O
E m n: >— o I n: n:
\\\T 8%%8§5$%5§
REGISTER SPI CONTROL REGISTER
a a
SPI INTERRUPT INTERNAL
REQUEST
DATA BUS
155
ATtiny828 [DATASHEET]
8371A–AVR–08/12
16. SPI – Serial Peripheral Interface
16.1 Features
zFull-duplex, Three-wire Synchronous Data Transfer
zMaster or Slave Operation
zLSB First or MSB First Data Transfer
zSeven Programmable Bit Rates
zEnd of Transmission Interrupt Flag
zWrite Collision Flag Protection
zWake-up from Idle Mode
zDouble Speed (CK/2) Master SPI Mode
16.2 Overview
The Serial Peripheral Interface (SPI) allows high-speed synchronous data transfer between ATtiny828 and peripheral
devices, or between several AVR devices. The SPI module is illustrated in Figure 66.
Figure 66. SPI Block Diagram
Note: For SPI pin placement, see Figure 1 on page 2, and Table 55 on page 157.
SPI2X
SPI2X
CLKIO
SS
DIVIDER
/2/4/8/16/32/64/128
AtmeL
MSB MASTER LSB
MSB SLAVE LSB
MISO MISO
8 BIT SHIFT REGISTER 8 BIT SHIFT REGISTER?
MOSI MOSI
Sp‘ SCK SCK
CLOCK GENERATOR 7 7
53 SS
156
ATtiny828 [DATASHEET]
8371A–AVR–08/12
To enable the SPI module, the PRSPI bit in the Power Reduction Register must be written to zero. See “PRR – Power
Reduction Register” on page 37.
The interconnection between Master and Slave CPUs with SPI is shown in Figure 67 on page 156. The system consists
of two shift Registers, and a Master clock generator. The SPI Master initiates the communication cycle when pulling low
the Slave Select SS pin of the desired Slave. Master and Slave prepare the data to be sent in their respective shift
Registers, and the Master generates the required clock pulses on the SCK line to interchange data. Data is always
shifted from Master to Slave on the Master Out – Slave In, MOSI, line, and from Slave to Master on the Master In – Slave
Out, MISO, line. After each data packet, the Master will synchronize the Slave by pulling high the Slave Select, SS, line.
When configured as a Master, the SPI interface has no automatic control of the SS line. This must be handled by user
software before communication can start. When this is done, writing a byte to the SPI Data Register starts the SPI clock
generator, and the hardware shifts the eight bits into the Slave. After shifting one byte, the SPI clock generator stops,
setting the end of Transmission Flag (SPIF). If the SPI Interrupt Enable bit (SPIE) in the SPCR Register is set, an
interrupt is requested. The Master may continue to shift the next byte by writing it into SPDR, or signal the end of packet
by pulling high the Slave Select, SS line. The last incoming byte will be kept in the Buffer Register for later use.
When configured as a Slave, the SPI interface will remain sleeping with MISO tri-stated as long as the SS pin is driven
high. In this state, software may update the contents of the SPI Data Register, SPDR, but the data will not be shifted out
by incoming clock pulses on the SCK pin until the SS pin is driven low. As one byte has been completely shifted, the end
of Transmission Flag, SPIF is set. If the SPI Interrupt Enable bit, SPIE, in the SPCR Register is set, an interrupt is
requested. The Slave may continue to place new data to be sent into SPDR before reading the incoming data. The last
incoming byte will be kept in the Buffer Register for later use.
Figure 67. SPI Master-Slave Interconnection
The system is single buffered in the transmit direction and double buffered in the receive direction. This means that bytes
to be transmitted cannot be written to the SPI Data Register before the entire shift cycle is completed. When receiving
data, however, a received character must be read from the SPI Data Register before the next character has been
completely shifted in. Otherwise, the first byte is lost.
In SPI Slave mode, the control logic will sample the incoming signal of the SCK pin. To ensure correct sampling of the
clock signal, the minimum low and high periods should be:
zLow periods: Longer than 2 CPU clock cycles.
zHigh periods: Longer than 2 CPU clock cycles.
When the SPI is enabled, the data direction of the MOSI, MISO, SCK, and SS pins is overridden according to Table 55
on page 157. For more details on automatic port overrides, refer to “Alternative Port Functions” on page 63.
SHIFT
ENABLE
AtmeL
157
ATtiny828 [DATASHEET]
8371A–AVR–08/12
Table 55. SPI Pin Overrides
Note: See “Alternative Port Functions” on page 63 for a detailed description of how to define the direction of the user
defined SPI pins.
The following code examples show how to initialize the SPI as a Master and how to perform a simple transmission.
DDR_SPI in the examples must be replaced by the actual Data Direction Register controlling the SPI pins. DD_MOSI,
DD_MISO and DD_SCK must be replaced by the actual data direction bits for these pins. E.g. if MOSI is placed on pin
PB5, replace DD_MOSI with DDB5 and DDR_SPI with DDRB.
Pin Direction, Master SPI Direction, Slave SPI
MOSI User Defined Input
MISO Input User Defined
SCK User Defined Input
SS User Defined Input
Assembly Code Example
SPI_MasterInit:
; Set MOSI and SCK output, all others input
ldi r17,(1<<DD_MOSI)|(1<<DD_SCK)
out DDR_SPI,r17
; Enable SPI, Master, set clock rate fck/16
ldi r17,(1<<SPE)|(1<<MSTR)|(1<<SPR0)
out SPCR,r17
ret
SPI_MasterTransmit:
; Start transmission of data (r16)
out SPDR,r16
Wait_Transmit:
; Wait for transmission complete
in r16, SPSR
sbrs r16, SPIF
rjmp Wait_Transmit
ret
AtmeL
158
ATtiny828 [DATASHEET]
8371A–AVR–08/12
Note: See ”Code Examples” on page 7.
The following code examples show how to initialize the SPI as a Slave and how to perform a simple reception.
C Code Example
void SPI_MasterInit(void)
{
/* Set MOSI and SCK output, all others input */
DDR_SPI = (1<<DD_MOSI)|(1<<DD_SCK);
/* Enable SPI, Master, set clock rate fck/16 */
SPCR = (1<<SPE)|(1<<MSTR)|(1<<SPR0);
}
void SPI_MasterTransmit(char cData)
{
/* Start transmission */
SPDR = cData;
/* Wait for transmission complete */
while(!(SPSR & (1<<SPIF)))
;
}
Assembly Code Example
SPI_SlaveInit:
; Set MISO output, all others input
ldi r17,(1<<DD_MISO)
out DDR_SPI,r17
; Enable SPI
ldi r17,(1<<SPE)
out SPCR,r17
ret
SPI_SlaveReceive:
; Wait for reception complete
in r16, SPSR
sbrs r16, SPIF
rjmp SPI_SlaveReceive
; Read received data and return
in r16,SPDR
ret
AtmeL
159
ATtiny828 [DATASHEET]
8371A–AVR–08/12
Note: See ”Code Examples” on page 7.
16.3 SS Pin Functionality
16.3.1 Slave Mode
When the SPI is configured as a Slave, the Slave Select (SS) pin is always input. When SS is held low, the SPI is
activated, and MISO becomes an output if configured so by the user. All other pins are inputs. When SS is driven high, all
pins are inputs, and the SPI is passive, which means that it will not receive incoming data. Note that the SPI logic will be
reset once the SS pin is driven high.
The SS pin is useful for packet/byte synchronization to keep the slave bit counter synchronous with the master clock
generator. When the SS pin is driven high, the SPI slave will immediately reset the send and receive logic, and drop any
partially received data in the Shift Register.
16.3.2 Master Mode
When the SPI is configured as a Master (MSTR in SPCR is set), the user can determine the direction of the SS pin.
If SS is configured as an output, the pin is a general output pin which does not affect the SPI system. Typically, the pin
will be driving the SS pin of the SPI Slave.
If SS is configured as an input, it must be held high to ensure Master SPI operation. If the SS pin is driven low by
peripheral circuitry when the SPI is configured as a Master with the SS pin defined as an input, the SPI system interprets
this as another master selecting the SPI as a slave and starting to send data to it. To avoid bus contention, the SPI
system takes the following actions:
1. The MSTR bit in SPCR is cleared and the SPI system becomes a Slave. As a result of the SPI becoming a Slave,
the MOSI and SCK pins become inputs.
2. The SPIF Flag in SPSR is set, and if the SPI interrupt is enabled, and the I-bit in SREG is set, the interrupt routine
will be executed.
Thus, when interrupt-driven SPI transmission is used in Master mode, and there exists a possibility that SS is driven low,
the interrupt should always check that the MSTR bit is still set. If the MSTR bit has been cleared by a slave select, it must
be set by the user to re-enable SPI Master mode.
C Code Example
void SPI_SlaveInit(void)
{
/* Set MISO output, all others input */
DDR_SPI = (1<<DD_MISO);
/* Enable SPI */
SPCR = (1<<SPE);
}
char SPI_SlaveReceive(void)
{
/* Wait for reception complete */
while(!(SPSR & (1<<SPIF)))
;
/* Return Data Register */
return SPDR;
}
>_/
/
y
/
160
ATtiny828 [DATASHEET]
8371A–AVR–08/12
16.4 Data Modes
There are four combinations of SCK phase and polarity with respect to serial data, which are determined by control bits
CPHA and CPOL. The SPI data transfer formats are shown in Figure 68 on page 160 and Figure 69 on page 160.
Figure 68. SPI Transfer Format with CPHA = 0
Figure 69. SPI Transfer Format with CPHA = 1
Data bits are shifted out and latched in on opposite edges of the SCK signal, ensuring sufficient time for data signals to
stabilize. This is shown in Table 56, which is a summary of Table 57 on page 161 and Table 58 on page 162.
Bit 1
Bit 6
LSB
MSB
SCK (CPOL = 0)
mode 0
SAMPLE I
MOSI/MISO
CHANGE 0
MOSI PIN
CHANGE 0
MISO PIN
SCK (CPOL = 1)
mode 2
SS
MSB
LSB
Bit 6
Bit 1
Bit 5
Bit 2
Bit 4
Bit 3Bit 3
Bit 4
Bit 2
Bit 5
MSB first (DORD = 0)
LSB first (DORD = 1)
SCK (CPOL = 0)
mode 1
SAMPLE I
MOSI/MISO
CHANGE 0
MOSI PIN
CHANGE 0
MISO PIN
SCK (CPOL = 1)
mode 3
SS
MSB
LSB
Bit 6
Bit 1
Bit 5
Bit 2
Bit 4
Bit 3Bit 3
Bit 4
Bit 2
Bit 5
Bit 1
Bit 6
LSB
MSB
MSB first (DORD = 0)
LSB first (DORD = 1)
AtmeL
161
ATtiny828 [DATASHEET]
8371A–AVR–08/12
Table 56. SPI Modes
16.5 Register Description
16.5.1 SPCR – SPI Control Register
zBit 7 – SPIE: SPI Interrupt Enable
When this bit is set, the SPI interrupt is enabled. Provided the Global Interrupt Enable bit in SREG is set, the SPI interrupt
service routine will be executed when the SPIF bit in SPSR is set.
zBit 6 – SPE: SPI Enable
When this bit is set, the SPI is enabled. This bit must be set to enable any SPI operations.
zBit 5 – DORD: Data Order
When this bit is set, the LSB of the data word is transmitted first.
When this bit is cleared, the MSB of the data word is transmitted first.
zBit 4 – MSTR: Master/Slave Select
This bit selects Master SPI mode when written to one, and Slave SPI mode when written logic zero. If SS is configured as
an input and is driven low while MSTR is set, MSTR will be cleared, and SPIF in SPSR will become set. The user will
then have to set MSTR to re-enable SPI Master mode.
zBit 3 – CPOL: Clock Polarity
When this bit is set, SCK is high when idle. When this bit is cleared, SCK is low when idle. Refer to Figure 68 and Figure
69 for an example. The CPOL functionality is summarized below:
Table 57. CPOL Functionality
SPI Mode Conditions Leading Edge Trailing eDge
0CPOL=0, CPHA=0 Sample (Rising) Setup (Falling)
1CPOL=0, CPHA=1 Setup (Rising) Sample (Falling)
2CPOL=1, CPHA=0 Sample (Falling) Setup (Rising)
3CPOL=1, CPHA=1 Setup (Falling) Sample (Rising)
Bit 76543210
0x2C (0x4C) SPIE SPE DORD MSTR CPOL CPHA SPR1 SPR0 SPCR
Read/Write R/WR/WR/WR/WR/WR/WR/WR/W
Initial Value 0 0 0 0 0 0 0 0
CPOL Leading Edge Trailing Edge
0Rising Falling
1Falling Rising
folk l/O
folk |/0
folk l/O
folk |/0
folk l/O
folk |/0
folk l/O
folk |/0
AtmeL
162
ATtiny828 [DATASHEET]
8371A–AVR–08/12
zBit 2 – CPHA: Clock Phase
The settings of the Clock Phase bit (CPHA) determine if data is sampled on the leading (first) or trailing (last) edge of
SCK. Refer to Figure 68 and Figure 69 for an example. The CPOL functionality is summarized below:
Table 58. CPHA Functionality
zBits 1:0 – SPR[1:0]: SPI Clock Rate Select 1 and 0
These two bits control the SCK rate of the device configured as a Master. SPR1 and SPR0 have no effect on the Slave.
The relationship between SCK and the I/O clock frequency fclk_I/O is shown in the following table:
Table 59. Relationship Between SCK and the I/O Clock Frequency
16.5.2 SPSR – SPI Status Register
zBit 7 – SPIF: SPI Interrupt Flag
This bit is set when a serial transfer is complete. An interrupt is generated if SPIE in SPCR is set and global interrupts are
enabled. If SS is an input and is driven low when the SPI is in Master mode, this will also set the SPIF Flag. SPIF is
cleared by hardware when executing the corresponding interrupt handling vector. Alternatively, the SPIF bit is cleared by
first reading the SPI Status Register with SPIF set, then accessing the SPI Data Register (SPDR).
zBit 6 – WCOL: Write COLlision Flag
This bit is set if the SPI Data Register (SPDR) is written during a data transfer. The WCOL bit (and the SPIF bit) are
cleared by first reading the SPI Status Register with WCOL set, and then accessing the SPI Data Register.
CPHA Leading Edge Trailing Edge
0Sample Setup
1Setup Sample
SPI2X SPR1 SPR0 SCK Frequency
0 0 0 fclk_I/O/4
0 0 1 fclk_I/O/16
0 1 0 fclk_I/O/64
0 1 1 fclk_I/O/128
1 0 0 fclk_I/O/2
1 0 1 fclk_I/O/8
1 1 0 fclk_I/O/32
1 1 1 fclk_I/O/64
Bit 76543210
0x2D (0x4D) SPIF WCOL – – – – – SPI2X SPSR
Read/Write R/W R/W R R R R R R/W
Initial Value 0 0 0 0 0 0 0 0
AtmeL
163
ATtiny828 [DATASHEET]
8371A–AVR–08/12
zBits 5:1 – Res: Reserved Bits
These bits are reserved and will always read as zero.
zBit 0 – SPI2X: Double SPI Speed Bit
When this bit is set the SPI speed (SCK Frequency) will be doubled when the SPI is in Master mode (see Table 59 on
page 162). This means that the minimum SCK period will be two I/O clock periods. When the SPI is configured as Slave,
the SPI is only guaranteed to work at fclk_I/O/4 or lower.
16.5.3 SPDR – SPI Data Register
The SPI Data Register is a read/write register used for data transfer between the Register File and the SPI Shift Register.
Writing to the register initiates data transmission. Reading the register causes the Shift Register Receive buffer to be
read.
Bit 76543210
0x2E (0x4E) MSB LSB SPDR
Read/Write R/W R/W R/W R/W R/W R/W R/W R/W
Initial Value XXXXXXXXUndefined
AtmeL
164
ATtiny828 [DATASHEET]
8371A–AVR–08/12
17. USART
17.1 Features
zFull Duplex Operation (Independent Serial Receive and Transmit Registers)
zAsynchronous or Synchronous Operation
zMaster or Slave Clocked Synchronous Operation
zHigh Resolution Baud Rate Generator
zSupports Serial Frames with 5, 6, 7, 8, or 9 Data Bits and 1 or 2 Stop Bits
zOdd or Even Parity Generation and Parity Check Supported by Hardware
zData OverRun Detection
zFraming Error Detection
zNoise Filtering Includes False Start Bit Detection and Digital Low Pass Filter
zThree Separate Interrupts on TX Complete, TX Data Register Empty and RX Complete
zMulti-processor Communication Mode
zDouble Speed Asynchronous Communication Mode
zStart Frame Detection
17.2 Overview
The Universal Synchronous and Asynchronous serial Receiver and Transmitter (USART) is a highly flexible serial
communication device. A simplified block diagram of the USART transmitter is shown in Figure 70. CPU accessible I/O
registers and I/O pins are shown in bold.
Figure 70. USART Block Diagram
PARITY
GENERATOR
UBRR[H:L]
UDR (Transmit)
UCSRA UCSRB UCSRC
BAUD RATE GENERATOR
TRANSMIT SHIFT REGISTER
RECEIVE SHIFT REGISTER RxD
TxD
PIN
CONTROL
UDR (Receive)
PIN
CONTROL
XCK
DATA
RECOVERY
CLOCK
RECOVERY
PIN
CONTROL
TX
CONTROL
RX
CONTROL
PARITY
CHECKER
UCSRD
DATA BUS
OSC
SYNC LOGIC
Clock Generator
Transmitter
Receiver
AtmeL
165
ATtiny828 [DATASHEET]
8371A–AVR–08/12
For USART pin placement, see Figure 1 on page 2 and “Alternative Port Functions” on page 63.
The dashed boxes in the block diagram of Figure 70 illustrate the three main parts of the USART, as follows(listed from
the top):
zClock generator
zTransmitter
zReceiver
The clock generation logic consists of synchronization logic (for external clock input in synchronous slave operation), and
the baud rate generator. The transfer clock pin (XCK) is only used in synchronous transfer mode.
The transmitter consists of a single write buffer, a serial shift register, a parity generator and control logic for handling
different serial frame formats. The write buffer allows a continuous transfer of data without delay between frames.
The receiver is the most complex part of the USART module due to its clock and data recovery units. The recovery units
are used for asynchronous data reception. In addition to the recovery units, the receiver includes a parity checker, control
logic, a ahift register and a two level receive buffer (UDR). The receiver supports the same frame formats as the
transmitter, and can detect the following errors:
zFrame Error
zData Overrun Error
zParity Errors.
In order for the USART to be operative the USART power reducion bit must be disabled. See “PRR – Power Reduction
Register” on page 37.
17.3 Clock Generation
The clock generation logic creates the base clock for the transmitter and receiver. A block diagram of the clock
generation logic is shown in Figure 71.
Figure 71. Clock Generation Logic, Block Diagram
Signal description for Figure 71:
txclk Transmitter clock (Internal Signal)
rxclk Receiver base clock (Internal Signal)
xcki Input from XCK pin (internal Signal). Used for synchronous slave operation
xcko Clock output to XCK pin (Internal Signal). Used for synchronous master operation
fOSC XTAL pin frequency (System Clock)
The USART supports four modes of clock operation, as follows:
Prescaling
Down-Counter /2
UBRR
/4 /2
fosc
UBRR+1
Sync
Register
OSC
XCK
Pin
txclk
U2X
UMSEL
DDR_XCK
0
1
0
1
xcki
xcko
DDR_XCK rxclk
0
1
1
0
Edge
Detector
UCPOL
AtmeL
166
ATtiny828 [DATASHEET]
8371A–AVR–08/12
zNormal asynchronous mode
zDouble speed asynchronous mode
zMaster synchronous mode
zSlave synchronous mode
The UMSEL bit (see “UCSRC – USART Control and Status Register C” on page 186) selects between asynchronous
and synchronous operation. In asynchronous mode, the speed is controlled by the U2X bit (see “UCSRA – USART
Control and Status Register A” on page 184).
In synchronous mode (UMSEL = 1), the direction bit of the XCK pin (DDR_XCK) in the Data Direction Register where the
XCK pin is located (DDRx) controls whether the clock source is internal (master mode), or external (slave mode). The
XCK pin is active in synchronous mode, only.
17.3.1 Internal Clock Generation – The Baud Rate Generator
Internal clock generation is used in asynchronous and synchronous master modes of operation. The description in this
section refers to Figure 71 on page 165.
The USART Baud Rate Register (UBRR) and the down-counter connected to it function as a programmable prescaler, or
baud rate generator. The down-counter, running at system clock (fosc) is loaded with the UBRR value each time the
counter has counted down to zero, or when UBRR0L is written.
A clock is generated each time the counter reaches zero. This is the baud rate generator clock output and has a
frequency of fosc/(UBRR+1). Depending on the mode of operation the transmitter divides the baud rate generator clock
output by 2, 8 or 16. The baud rate generator output is used directly by the receiver’s clock and data recovery units.
However, the recovery units use a state machine that uses 2, 8 or 16 states, depending on mode set by UMSEL, U2X
and DDR_XCK bits.
Table 60 contains equations for calculating the baud rate (in bits per second) and for calculating the UBRR value for each
mode of operation using an internally generated clock source.
Table 60. Equations for Calculating Baud Rate Register Setting
Note: 1. Baud rate is defined as the transfer rate in bits per second (bps)
Signal description for Table 60:
BAUD Baud rate (in bits per second, bps)
fOSC System Oscillator clock frequency
UBRR Contents of the UBRRH and UBRRL Registers, (0-4095)
Some examples of UBRR values for selected system clock frequencies are shown in Table 63 on page 181.
Operating Mode Baud Rate(1) UBRR Value
Asynchronous Normal
mode (U2Xn = 0)
Asynchronous Double Speed
mode (U2Xn = 1)
Synchronous Master
mode
BAUD fOSC
16 UBRR 1+()×
-------------------------------------------
=
UBRR fOSC
16 BAUD×
-----------------------------1–=
BAUD fOSC
8UBRR 1+()×
----------------------------------------
=
UBRR fOSC
8BAUD×
--------------------------1–=
BAUD fOSC
2UBRR 1+()×
----------------------------------------
=
UBRR fOSC
2BAUD×
--------------------------1–=
AtmeL
167
ATtiny828 [DATASHEET]
8371A–AVR–08/12
17.3.2 Double Speed Operation (U2X)
The transfer rate can be doubled by setting the U2X bit ( see “UCSRA – USART MSPIM Control and Status Register A”
on page 196). Setting this bit only has effect in asynchronous mode of operation. In synchronous mode of operation this
bit should be cleared.
Setting this bit will reduce the divisor of the baud rate divider from 16 to 8, effectively doubling the transfer rate for
asynchronous communication. Note, however, that in this case the receiver will use half the number of samples, only. In
double speed mode, the number of data and clock recovery sampels are reduced from 16 to 8, and therefore a more
accurate baud rate setting and system clock are required.
There are no downsides for the transmitter.
17.3.3 External Clock
External clocking is used in synchronous slave modes of operation. To minimize the chance of meta-stability, the
external clock input from the XCK pin is sampled by a synchronization register. The output from the synchronization
register then passes through an edge detector before it is used by the transmitter and receiver. This process introduces
a delay of two CPU clocks, and therefore the maximum external clock frequency is limited by the following equation:
Note that fosc depends on the stability of the system clock source. It is therefore recommended to add some margin to
avoid possible data loss due to frequency variations.
17.3.4 Synchronous Clock Operation
In synchronous mode (UMSEL = 1), the XCK is used as either clock input (slave mode) or clock output (master mode).
The dependency between clock edges and data sampling or data change is the same. The basic principle is that data
input (on RxD) is sampled on the opposite XCK clock edge when data output (TxDn) is changed.
Which XCK clock edge is used for data sampling and which is used for data change can be changed with the UCPOL bit
(see “UCSRC – USART MSPIM Control and Status Register C” on page 197).
Figure 72. Synchronous Mode XCK Timing.
As shown in Figure 72, when UCPOL is set, the data is changed at falling XCK edge and sampled at rising XCK edge.
When UCPOL is cleared, the data is changed at rising XCK edge and sampled at falling XCK edge.
fXCK
fOSC
4
-----------
<
RxD / TxD
XCK
RxD / TxD
XCK
UCPOL = 0
UCPOL = 1
Sample
Sample
+——+
\/XXXXXXXXX]I\
AtmeL
168
ATtiny828 [DATASHEET]
8371A–AVR–08/12
17.4 Frame Formats
A serial frame is defined to be one character of data bits with synchronization bits (start and stop bits), and optionally a
parity bit for error checking. The USART accepts all 30 combinations of the following as valid frame formats:
zStart bit: 1
zData bits: 5, 6, 7, 8, or 9
zParity bit: no, even, or odd parity
zStop bits: 1, or 2
A frame begins with the start bit followed by the least significant data bit. Then follows the other data bits, the last one
being the most significant bit. If enabled, the parity bit is inserted after the data bits, before the stop bits. When a
complete frame has been transmitted it can be directly followed by a new frame, or the communication line can be set to
an idle (high) state.
Figure 73 illustrates the possible combinations of the frame formats. Bits inside brackets are optional.
Figure 73. Frame Formats
Signal description for Figure 73:
St Start bit (always low)
(n) Data bits (0 to 4/5/6/7/8)
PParity bit, if enabled (odd or even)
Sp Stop bit (always high)
IDLE No transfers on the communication line (RxDn or TxDn). (high)
The frame format used by the USART is set by the UCSZ, UPM and USBS bits (see “UCSRB – USART Control and
Status Register B” on page 185 and “UCSRC – USART Control and Status Register C” on page 186), as follows:
zThe USART Character SiZe bits (UCSZ) select the number of data bits in the frame
zThe USART Parity Mode bits (UPM) choose the type of parity bit
zThe selection between one or two stop bits is done by the USART Stop Bit Select bit (USBS). The receiver ignores
the second stop bit. An FE (Frame Error) will therefore only be detected in the cases where the first stop bit is zero.
The receiver and transmitter use the same setting. Note that changing the setting of any of these bits will corrupt all
ongoing communication for both the receiver and transmitter.
17.4.1 Parity Bit Calculation
The parity bit is calculated by doing an exclusive-or of all the data bits. If odd parity is used, the result of the exclusive or
is inverted. The relation between the parity bit and data bits is as follows:
... where:
10 2 3 4 [5] [6] [7] [8] [P]St Sp1 [Sp2] (St / IDLE)(IDLE)
FRAME
PEVEN dn1– …d3d2d1d00⊕⊕⊕⊕⊕⊕=
PODD dn1– …d3d2d1d01⊕⊕⊕⊕⊕⊕=
AtmeL
169
ATtiny828 [DATASHEET]
8371A–AVR–08/12
PEVEN Parity bit using even parity
PODD Parity bit using odd parity
dnData bit n of the character
If used, the parity bit is located between the last data bit and the first stop bit of a serial frame.
17.5 USART Initialization
The USART has to be initialized before any communication can take place. The initialization process normally consists of
setting the baud rate, setting frame format and, depending on the method of use, enabling the transmitter or the receiver.
For interrupt driven USART operation, the global interrupt flag should be cleared and the USART interrupts should be
disabled.
Before re-initializating baud rate or frame format, it should be checked that there are no ongoing transmissions during the
period the registers are changed. The TXC flag can be used to check that the transmitter has completed all transfers, and
the RXC flag can be used to check that there are no unread data in the receive buffer. Note that, if used, the TXC flag
must be cleared before each transmission (before UDR is written).
The following simple USART initialization code examples show one assembly and one C function that are equal in
functionality. The examples assume asynchronous operation using polling (no interrupts enabled) and a fixed frame
format. The baud rate is given as a function parameter. For the assembly code, the baud rate parameter is assumed to
be stored in registers R17:R16.
Assembly Code Example(1)
USART_Init:
; Set baud rate
out UBRRH, r17
out UBRRL, r16
; Enable receiver and transmitter
ldi r16, (1<<RXEN)|(1<<TXEN)
out UCSRB,r16
; Set frame format: 8 data bits, 2 stop bits
ldi r16, (1<<USBS)|(3<<UCSZ0)
out UCSRC,r16
ret
AtmeL
170
ATtiny828 [DATASHEET]
8371A–AVR–08/12
Note: 1. See “Code Examples” on page 7.
More advanced initialization routines can be made that include frame format as parameters, disable interrupts and so on.
However, many applications use a fixed setting of the baud and control registers, and for these types of applications the
initialization code can be placed directly in the main routine, or be combined with initialization code for other I/O modules.
17.6 Data Transmission – The USART Transmitter
The USART transmitter is enabled by setting the Transmit Enable bit (TXEN) (see “UCSRB – USART Control and Status
Register B” on page 185). When the transmitter is enabled, the normal port operation of the TxDn pin is overridden by the
USART and given the function as the transmitter’s serial output. The baud rate, mode of operation and frame format
must be set up once before doing any transmissions. If synchronous operation is used, the clock on the XCK pin will be
overridden and used as transmission clock.
17.6.1 Sending Frames with 5 to 8 Data Bits
A data transmission is initiated by loading the transmit buffer with the data to be transmitted. The CPU can load the
transmit buffer by writing to the UDR register. The buffered data in the transmit buffer will be moved to the shift register
when the it is ready to send a new frame. The shift register is loaded with new data if it is in idle state (no ongoing
transmission), or immediately after the last stop bit of the previous frame is transmitted. When the shift register is loaded
with new data, it will transfer one complete frame at the rate given by the Baud Rate Register, the U2X bit or by XCK,
depending on the mode of operation.
The following code examples show a simple USART transmit function based on polling of the Data Register Empty flag
(UDRE). When using frames with less than eight bits, the most significant bits written to UDR are ignored. The USART
has to be initialized before the function can be used. For the assembly code, the data to be sent is assumed to be stored
in register R16
C Code Example(1)
void USART_Init( unsigned int baud )
{
/* Set baud rate */
UBRRH = (unsigned char)(baud>>8);
UBRRL = (unsigned char)baud;
/* Enable receiver and transmitter */
UCSRB = (1<<RXEN)|(1<<TXEN);
/* Set frame format: 8 data bits, 2 stop bits */
UCSRC = (1<<USBS)|(3<<UCSZ0);
}
Assembly Code Example(1)
USART_Transmit:
; Wait for empty transmit buffer
sbis UCSRA,UDRE
rjmp USART_Transmit
; Put data (r16) into buffer, sends the data
out UDR,r16
ret
AtmeL
171
ATtiny828 [DATASHEET]
8371A–AVR–08/12
Note: 1. See “Code Examples” on page 7.
The function simply waits for the transmit buffer to be empty by checking the UDRE flag, before loading it with new data
to be transmitted. If the Data Register Empty interrupt is utilized, the interrupt routine writes the data into the buffer.
17.6.2 Sending Frames with 9 Data Bit
If 9-bit characters are used (UCSZ = 7), the ninth bit must be written to the TXB8 bit in UCSRB before the low byte of the
character is written to UDR. The following code examples show a transmit function that handles 9-bit characters. For the
assembly code, the data to be sent is assumed to be stored in registers R17:R16.
C Code Example(1)
void USART_Transmit( unsigned char data )
{
/* Wait for empty transmit buffer */
while ( !( UCSRA & (1<<UDRE)) )
;
/* Put data into buffer, sends the data */
UDR = data;
}
Assembly Code Example(1)(2)
USART_Transmit:
; Wait for empty transmit buffer
sbis UCSRA,UDRE
rjmp USART_Transmit
; Copy 9th bit from r17 to TXB8
cbi UCSRB,TXB8
sbrc r17,0
sbi UCSRB,TXB8
; Put LSB data (r16) into buffer, sends the data
out UDR,r16
ret
AtmeL
172
ATtiny828 [DATASHEET]
8371A–AVR–08/12
Notes: 1. These transmit functions are written to be general functions. They can be optimized if the contents of the
UCSRB is static. For example, only the TXB8 bit of UCSRB is used after initialization.
2. See “Code Examples” on page 7.
The ninth bit can be used for indicating an address frame when using multi processor communication mode or for other
protocol handling as for example synchronization.
17.6.3 Transmitter Flags and Interrupts
The USART transmitter has two flags that indicate its state: USART Data Register Empty (UDRE) and Transmit
Complete (TXC). Both flags can be used for generating interrupts.
The Data Register Empty flag (UDRE) indicates whether the transmit buffer is ready to receive new data. This bit is set
when the transmit buffer is empty, and cleared when the transmit buffer contains data to be transmitted that has not yet
been moved into the shift register. For compatibility with future devices, always write this bit to zero when writing UCSRA.
When the Data Register Empty Interrupt Enable bit (UDRIE) is set, the USART Data Register Empty Interrupt will be
executed as long as UDRE is set (and provided that global interrupts are enabled). UDRE is cleared by writing UDR.
When interrupt-driven data transmission is used, the Data Register Empty interrupt routine must either write new data to
UDR in order to clear UDRE or disable the Data Register Empty interrupt, otherwise a new interrupt will occur once the
interrupt routine terminates.
The Transmit Complete flag (TXC) is set when the entire frame in the transmit shift register has been shifted out and
there are no new data currently present in the transmit buffer. The TXC flag is automatically cleared when a transmit
complete interrupt is executed, or it can be cleared by writing a one to its location. The TXC flag is useful in half-duplex
communication interfaces (like the RS-485 standard), where a transmitting application must enter receive mode and free
the communication bus immediately after completing the transmission.
When the Transmit Compete Interrupt Enable bit (TXCIE) is set, the USART Transmit Complete Interrupt will be
executed when the TXC flag becomes set (and provided that global interrupts are enabled). When the transmit complete
interrupt is used, the interrupt handling routine does not have to clear the TXC flag, since this is done automatically when
the interrupt is executed.
17.6.4 Parity Generator
The parity generator calculates the parity bit for the serial frame data. When parity bit is enabled (UPM1 = 1), the
transmitter control logic inserts the parity bit between the last data bit and the first stop bit of the frame that is sent.
C Code Example(1)(2)
void USART_Transmit( unsigned int data )
{
/* Wait for empty transmit buffer */
while ( !( UCSRA & (1<<UDRE))) )
;
/* Copy 9th bit to TXB8 */
UCSRB &= ~(1<<TXB8);
if ( data & 0x0100 )
UCSRB |= (1<<TXB8);
/* Put data into buffer, sends the data */
UDR = data;
}
AtmeL
173
ATtiny828 [DATASHEET]
8371A–AVR–08/12
17.6.5 Disabling the Transmitter
Clearing TXEN will disable the transmitter but the change will not become effective before any ongoing and pending
transmissions are completed, i.e. not before the transmit shift register and transmit buffer register are cleared of data to
be transmitted. When disabled, the transmitter will no longer override the TxD pin.
17.7 Data Reception – The USART Receiver
The USART receiver is enabled by writing the Receive Enable bit (RXEN) (see “UCSRB – USART Control and Status
Register B” on page 185). When the receiver is enabled, the normal operation of the RxD pin is overridden by the
USART and given the function as the receiver’s serial input. The baud rate, mode of operation and frame format must be
set up once before any serial reception can be done. If synchronous operation is used, the clock on the XCK pin will be
used as transfer clock.
17.7.1 Receiving Frames with 5 to 8 Data Bits
The receiver starts data reception when it detects a valid start bit. Each bit that follows the start bit will be sampled at the
baud rate, or XCK clock, and then shifted into the receive shift register until the first stop bit of a frame is received. A
second stop bit will be ignored by the receiver. When the first stop bit is received, i.e., a complete serial frame is present
in the receive shift register, the contents of it will be moved into the receive buffer. The receive buffer can then be read by
reading UDR.
The following code example shows a simple USART receive function based on polling of the Receive Complete flag
(RXC). When using frames with less than eight bits the most significant bits of the data read from the UDR will be
masked to zero. The USART has to be initialized before the function can be used.
Note: 1. See “Code Examples” on page 7.
The function simply waits for data to be present in the receive buffer by checking the RXC flag, before reading the buffer
and returning the value.
Assembly Code Example(1)
USART_Receive:
; Wait for data to be received
sbis UCSRA, RXC
rjmp USART_Receive
; Get and return received data from buffer
in r16, UDR
ret
C Code Example(1)
unsigned char USART_Receive( void )
{
/* Wait for data to be received */
while ( !(UCSRA & (1<<RXC)) )
;
/* Get and return received data from buffer */
return UDR;
}
AtmeL
174
ATtiny828 [DATASHEET]
8371A–AVR–08/12
17.7.2 Receiving Frames with 9 Data Bits
If 9-bit characters are used (UCSZ = 7) the ninth bit must be read from the RXB8 bit before reading the low bits from
UDR. This rule applies to the FE, DOR and UPE status flags, as well. Status bits must be read before data from UDR,
since reading UDR will change the state of the receive buffer FIFO and, consequently, state of TXB8, FE, DOR and UPE
bits.
The following code example shows a simple USART receive function that handles both nine bit characters and the status
bits.
Assembly Code Example(1)
USART_Receive:
; Wait for data to be received
sbis UCSRA, RXC
rjmp USART_Receive
; Get status and 9th bit, then data from buffer
in r18, UCSRA
in r17, UCSRB
in r16, UDR
; If error, return -1
andi r18,(1<<FE)|(1<<DOR)|(1<<UPE)
breq USART_ReceiveNoError
ldi r17, HIGH(-1)
ldi r16, LOW(-1)
USART_ReceiveNoError:
; Filter the 9th bit, then return
lsr r17
andi r17, 0x01
ret
AtmeL
175
ATtiny828 [DATASHEET]
8371A–AVR–08/12
Note: 1. See “Code Examples” on page 7.
The receive function example reads all the I/O registers into the register file before any computation is done. This gives
an optimal receive buffer utilization since the buffer location read will be free to accept new data as early as possible.
17.7.3 Receive Complete Flag and Interrupt
The USART receiver has one flag that indicates the receiver state.
The Receive Complete flag (RXC) indicates if there are unread data present in the receive buffer. This flag is set when
unread data exist in the receive buffer, and cleared when the receive buffer is empty (i.e., it does not contain any unread
data). If the receiver is disabled (RXEN = 0), the receive buffer will be flushed and, consequently, the RXC bit will
become zero.
When the Receive Complete Interrupt Enable (RXCIE) is set, the USART Receive Complete interrupt will be executed as
long as the RXC flag is set (and provided that global interrupts are enabled). When interrupt-driven data reception is
used, the receive complete routine must read the received data from UDR in order to clear the RXC flag, otherwise a new
interrupt will occur once the interrupt routine terminates.
17.7.4 Receiver Error Flags
The USART receiver has three error flags: Frame Error (FE), Data OverRun Error (DOR) and Parity Error (UPE). All error
flags are located in the receive buffer together with the frame for which they indicate the error status, and they can be
accessed via UCSRA. Due to the buffering of error flags, they must be read before the receive buffer (UDR), since
reading UDR changes the buffer.
Error flags can not be changed by software, however, for upward compatibility of future USART implementations all flags
must be cleared when UCSRA is written . None of the error flags can generate an interrupt.
zThe Frame Error flag (FE) indicates the state of the first stop bit of the next readable frame stored in the receive
buffer. The flag is zero when the stop bit was correctly read (as one), and the flag is one when the stop bit was
incorrect (zero). This flag can be used for detecting out-of-sync conditions,for detecting break conditions and for
C Code Example(1)
unsigned int USART_Receive( void )
{unsigned char status, resh, resl;
/* Wait for data to be received */
while ( !(UCSRA & (1<<RXC)) )
;
/* Get status and 9th bit, then data from buffer */
status = UCSRA;
resh = UCSRB;
resl = UDR;
/* If error, return -1 */
if ( status & (1<<FE)|(1<<DOR)|(1<<UPE) )
return -1;
/* Filter the 9th bit, then return */
resh = (resh >> 1) & 0x01;
return ((resh << 8) | resl);
}
AtmeL
176
ATtiny828 [DATASHEET]
8371A–AVR–08/12
protocol handling. The flag is not affected by the USBS bit, since the receiver ignores all stop bits, except the first.
For compatibility with future devices, this bit must always be cleared when writing UCSRA.
zThe Data OverRun flag (DOR) indicates data loss due to a receiver buffer full condition. A data overrun situation
occurs when the receive buffer is full (two characters), there is a new character waiting in the receive shift register,
and a new start bit is detected. If the flag is set there was one or more serial frames lost between the frame last
and the next frame read from UDR. For compatibility with future devices, this bit must always be cleared when
writing to UCSRA. The flag is cleared when the frame received was successfully moved from the shift register to
the receive buffer.
zThe Parity Error flag (UPE) indicates that the next frame in the receive buffer had a parity error. If parity check is
not enabled the flag will always be zero. For compatibility with future devices, this bit must always be cleared when
writing UCSRA. For more details, see “Parity Bit Calculation” on page 168 and “Parity Checker” on page 176.
17.7.5 Parity Checker
The parity checker is active when the high USART Parity Mode bit (UPM1) is set. The type of parity check to be
performed (odd or even) is selected by the UPM0 bit. When enabled, the parity checker calculates the parity of the data
bits in incoming frames and compares the result with the parity bit from the serial frame. The result of the check is stored
in the receive buffer together with the received data and stop bits. The Parity Error flag (UPE) can then be read by
software to check if the frame had a parity error.
If parity checking is enabled (UPM = 1), the UPE bit is set if the next character that can be read from the receive buffer
had a parity error when received. This bit is valid until the receive buffer (UDR) is read.
17.7.6 Disabling the Receiver
Unlike the transmitter, the receiver is disabled immediately and any data from ongoing receptions will be lost. When
disabled (RXEN = 0), the receiver will no longer override the normal function of the RxD port pin and the FIFO buffer is
flushed, with any remaining data in the buffer lost.
17.7.7 Flushing the Receive Buffer
The receiver buffer FIFO will be flushed when the receiver is disabled, i.e., the buffer will be emptied of its contents.
Unread data will be lost. To flush the buffer during normal operation, due to for instance an error condition, read the UDR
until the RXC flag is cleared. The following code example shows how to flush the receive buffer.
Note: 1. See “Code Examples” on page 7.
Assembly Code Example(1)
USART_Flush:
sbis UCSRA, RXC
ret
in r16, UDR
rjmp USART_Flush
C Code Example(1)
void USART_Flush( void )
{unsigned char dummy;
while ( UCSRA & (1<<RXC) ) dummy = UDR;
}

177
ATtiny828 [DATASHEET]
8371A–AVR–08/12
17.8 Asynchronous Data Reception
The USART includes a clock recovery and a data recovery unit for handling asynchronous data reception. The clock
recovery logic is used for synchronizing the internally generated baud rate clock to the incoming asynchronous serial
frames at the RxD pin. The data recovery logic samples and low pass filters each incoming bit, thereby improving the
noise immunity of the receiver. The asynchronous reception operational range depends on the accuracy of the internal
baud rate clock, the rate of the incoming frames, and the frame size in number of bits.
17.8.1 Asynchronous Clock Recovery
The clock recovery logic synchronizes the internal clock to the incoming serial frames. Figure 74 illustrates the sampling
process of the start bit of an incoming frame. In normal mode the sample rate is 16 times the baud rate, in double speed
mode eight times. The horizontal arrows illustrate the synchronization variation due to the sampling process. Note the
larger time variation when using the double speed mode of operation (U2X = 1). Samples denoted zero are samples
done when the RxD line is idle (i.e., no communication activity).
Figure 74. Start Bit Sampling
When the clock recovery logic detects a high (idle) to low (start) transition on the RxD line, the start bit detection
sequence is initiated. In Figure 74, samples are indicated with numbers inside boxes and sample number 1 denotes the
first zero-sample. The clock recovery logic then uses samples 8, 9, and 10 (in normal mode), or samples 4, 5, and 6 (in
double speed mode), to decide if a valid start bit is received. If two or more of these three samples have logical high
levels (the majority wins), the start bit is rejected as a noise spike and the receiver starts looking for the next high to low-
transition. If, however, a valid start bit is detected, the clock recovery logic is synchronized and the data recovery can
begin. The synchronization process is repeated for each start bit.
17.8.2 Asynchronous Data Recovery
When the receiver clock is synchronized to the start bit, the data recovery can begin. The data recovery unit uses a state
machine that has 16 states for each bit in normal mode and eight states for each bit in double speed mode. Figure 75
shows the sampling of the data bits and the parity bit. Each of the samples is given a number that is equal to the state of
the recovery unit.
Figure 75. Sampling of Data and Parity Bit
The decision of the logic level of the received bit is taken by doing a majority voting of the logic value to the three samples
in the center of the received bit. In the figure, the center samples are emphasized by having the sample number inside
12345678 9 10 11 12 13 14 15 16 12
STARTIDLE
00
BIT 0
3
1234 5 678120
RxD
Sample
(U2X = 0)
Sample
(U2X = 1)
12345678 9 10 11 12 13 14 15 16 1
BIT n
1234 5 6781
RxD
Sample
(U2X = 0)
Sample
(U2X = 1)
AtmeL
178
ATtiny828 [DATASHEET]
8371A–AVR–08/12
boxes. The majority voting process is done as follows: If two or all three samples have high levels, the received bit is
registered to be a logic one. If two, or all three samples have low levels, the received bit is registered to be a logic zero.
This majority voting process acts as a low pass filter for the incoming signal on the RxD pin. The recovery process is then
repeated until a complete frame is received. Including the first stop bit.
Note that the receiver only uses the first stop bit of a frame.
Figure 76 shows the sampling of the stop bit and the earliest possible beginning of the start bit of the next frame.
Figure 76. Stop Bit Sampling and Next Start Bit Sampling
The stop bit is subject to the same majority voting as the other bits in the frame. If the stop bit is registered to have a logic
low value, the Frame Error flag (FE) will be set.
A new high to low transition indicating the start bit of a new frame can come right after the last of the bits used for majority
voting. In normal speed mode, the first low level sample can be at point marked (A) in Figure 76. In double speed mode
the first low level must be delayed to (B). Point (C) marks the full length of a stop bit.
The early start bit detection influences the operational range of the receiver.
17.8.3 Asynchronous Operational Range
The operational range of the receiver depends on the mismatch between the received bit rate and the internally
generated baud rate. If the transmitter is sending frames at too fast or too slow bit rates, or the internally generated baud
rate of the receiver does not have a similar base frequency (see Table 61 on page 179), the receiver will not be able to
synchronize the frames to the start bit.
The following equations can be used to calculate the ratio of the incoming data rate and internal receiver baud rate.
... where:
DSum of character size and parity size (D = 5 to 10 bit)
SSamples per bit, 16 for normal speed mode, or 8 for double speed mode.
SFFirst sample number used for majority voting, 8 (normal speed), or 4 (double)
SMMiddle sample number for majority voting, 9 (normal speed), or 5 (double speed)
Rslow The ratio of the slowest incoming data rate that can be accepted with respect to
the receiver baud rate.
Rfast The ratio of the fastest incoming data rate that can be accepted with respect to
the receiver baud rate.
Table 61 on page 179 and Table 62 on page 179 list the maximum receiver baud rate error that can be tolerated. Note
that normal speed mode has higher toleration of baud rate variations.
12345678 9 10 0/1 0/1 0/1
STOP 1
1234 5 6 0/1
RxD
Sample
(U2X = 0)
Sample
(U2X = 1)
(A) (B) (C)
Rslow D1+()S
S1– DS⋅SF
++
------------------------------------------
=
Rfast D2+()S
D1+()SS
M
+
-----------------------------------
=
AtmeL
179
ATtiny828 [DATASHEET]
8371A–AVR–08/12
Table 61. Recommended Maximum Receiver Baud Rate Error in Normal Speed Mode
Table 62. Recommended Maximum Receiver Baud Rate Error in Double Speed Mode
The recommendations of the maximum receiver baud rate error are made under the assumption that the receiver and
transmitter divide the maximum total error equally.
There are two possible sources for the receivers baud rate error:
zThe system clock of the receiver will always have some minor instability over the supply voltage range and the
temperature range
zThe second source for error is more controllable. The baud rate generator can not always do an exact division of
the system frequency to get the baud rate wanted. In this case an UBRR value that gives an acceptable low error
should be used, if possible
17.8.4 Start Frame Detection
The USART start frame detector can wake up the MCU when it detects a start bit. See Table 9 on page 34.
When a high-to-low transition is detected on RxDn, the internal 8 MHz oscillator is powered up and the USART clock is
enabled. After start-up the rest of the data frame can be received, provided that the baud rate is slow enough in relation
to the internal 8 MHz oscillator start-up time. Start-up time of the internal 8 MHz oscillator varies with supply voltage and
temperature.
The USART start frame detection works both in asynchronous and synchronous modes. It is enabled by writing the Start
Frame Detection Enable bit (SFDE) in “UCSRD – USART Control and Status Register D” . If the USART Start Interrupt
Enable (RXSIE) bit is set, the USART Receive Start Interrupt is generated immediately when start is detected.
D
# (Data+Parity Bit) Rslow
(%) Rfast
(%) Max Total Error
(%) Recommended Max
Receiver Error (%)
593.20 106.67 +6.67 / -6.8 ± 3.0
694.12 105.79 +5.79 / -5.88 ± 2.5
794.81 105.11 +5.11 / -5.19 ± 2.0
895.36 104.58 +4.58 / -4.54 ± 2.0
995.81 104.14 +4.14 / -4.19 ± 1.5
10 96.17 103.78 +3.78 / -3.83 ± 1.5
D
# (Data+Parity Bit) Rslow
(%) Rfast
(%) Max Total Error
(%) Recommended Max Receiver
Error (%)
594.12 105.66 +5.66 / -5.88 ± 2.5
694.92 104.92 +4.92 / -5.08 ± 2.0
795.52 104,35 +4.35 / -4.48 ± 1.5
896.00 103.90 +3.90 / -4.00 ± 1.5
996.39 103.53 +3.53 / -3.61 ± 1.5
10 96.70 103.23 +3.23 / -3.30 ± 1.0
AtmeL
180
ATtiny828 [DATASHEET]
8371A–AVR–08/12
When using the feature without start interrupt, the start detection logic activates the internal 8 MHz oscillator and the
USART clock while the frame is being received, only. Other clocks remain stopped until the Receive Complete Interrupt
wakes up the MCU.
For more details, see “UCSRD – USART Control and Status Register D” on page 188.
17.9 Multi-processor Communication Mode
Setting the Multi-processor Communication Mode bit (MPCM) enables a filtering function of incoming frames received by
the USART receiver. Frames that do not contain address information will be ignored and not put into the receive buffer. In
a system with multiple MCUs that communicate via the same serial bus this effectively reduces the number of incoming
frames that has to be handled by the CPU. The transmitter is unaffected by the MPCM bit, but has to be used differently
when it is a part of a system utilizing the multi-processor communication mode.
If the receiver is set up to receive frames that contain 5 to 8 data bits, then the first stop bit indicates if the frame contains
data or address information. If the receiver is set up for frames with nine data bits, then the ninth bit (RXB8) is used for
identifying address and data frames. When the frame type bit (the first stop or the ninth bit) is one, the frame contains an
address. When the frame type bit is zero the frame is a data frame.
The multi-processor communication mode enables several slave MCUs to receive data from a master MCU. This is done
by first decoding an address frame to find out which MCU has been addressed. If a particular slave MCU has been
addressed, it will receive the following data frames as normal, while the other slave MCUs will ignore the received frames
until another address frame is received.
17.9.1 Using MPCM
For an MCU to act as a master MCU, it can use a 9-bit character frame format (UCSZ = 7). The ninth bit (TXB8) must be
set when an address frame is transmitted (TXB8 = 1), and cleared when a data frame is transmitted (TXB = 0) . In this
case, the slave MCUs must be set to use a 9-bit character frame format.
The following procedure should be used to exchange data in multi-processor communication mode:
1. All slave MCUs are set to multi-processor communication mode (MPCM = 1)
2. The master MCU sends an address frame, and all slaves receive and read this frame. In the slave MCUs, the RXC
flag is set as normal
3. Each slave MCU reads UDR and determines if it has been selected. If so, it clears the MPCM bit. Else, it waits for
the next address byte and keeps the MPCM setting
4. The addressed MCU will receive all data frames until a new address frame is received. The other slave MCUs,
which still have the MPCM bit set, will ignore the data frames
5. When the last data frame is received by the addressed MCU it sets the MPCM bit and waits for a new address
frame from master. The process then repeats from step 2
It is possible to use any of the 5- to 8-bit character frame formats, but impractical since the receiver must change
between using n and n+1 character frame formats. This makes full-duplex operation difficult since the transmitter and
receiver use the same character size setting. If 5- to 8-bit character frames are used, the transmitter must be set to use
two stop bits (USBS = 1), since the first stop bit is used for indicating the frame type.
Do not use Read-Modify-Write instructions (SBI and CBI) to set or clear the MPCM bit. The MPCM bit shares the same
I/O location as the TXC flag and this might accidentally be cleared when using SBI or CBI instructions.
17.10 Examples of Baud Rate Setting
Commonly used baud rates for asynchronous operation can be generated by using the UBRR settings in Table 63 to
Table 66. UBRR values which yield an actual baud rate differing less than 0.5% from the target baud rate, are shown in
bold. Higher error ratings are acceptable, but the receiver will have less noise resistance when the error ratings are high,
AAAAA
181
ATtiny828 [DATASHEET]
8371A–AVR–08/12
especially for large serial frames (see “Asynchronous Operational Range” on page 178). The error values are calculated
using the following equation:
Table 63. Examples of UBRR Settings for Commonly Used Oscillator Frequencies
Table 64. Examples of UBRR Settings for Commonly Used Oscillator Frequencies
Error[%] BaudRateClosest Match
BaudRate
-------------------------------------------------- 1–
⎝⎠
⎛⎞
100%•=
Baud
Rate
(bps)
fosc = 1.0000MHz fosc = 1.8432MHz fosc = 2.0000MHz
U2Xn = 0 U2Xn = 1 U2Xn = 0 U2Xn = 1 U2Xn = 0 U2Xn = 1
UBRR Error UBRR Error UBRR Error UBRR Error UBRR Error UBRR Error
2400 25 0.2% 51 0.2% 47 0.0% 95 0.0% 51 0.2% 103 0.2%
4800 12 0.2% 25 0.2% 23 0.0% 47 0.0% 25 0.2% 51 0.2%
9600 6-7.0% 12 0.2% 11 0.0% 23 0.0% 12 0.2% 25 0.2%
14.4k 38.5% 8-3.5% 70.0% 15 0.0% 8-3.5% 16 2.1%
19.2k 28.5% 6-7.0% 50.0% 11 0.0% 6-7.0% 12 0.2%
28.8k 18.5% 38.5% 30.0% 70.0% 38.5% 8-3.5%
38.4k 1-18.6% 28.5% 20.0% 50.0% 28.5% 6-7.0%
57.6k 08.5% 18.5% 10.0% 30.0% 18.5% 38.5%
76.8k – – 1 -18.6% 1-25.0% 20.0% 1-18.6% 28.5%
115.2k – – 0 8.5% 00.0% 10.0% 08.5% 18.5%
230.4k ––––––00.0% – – – –
250k ––––––––––00.0%
Max. (1) 62.5 kbps 125 kbps 115.2 kbps 230.4 kbps 125 kbps 250 kbps
1. UBRR = 0, Error = 0.0%
Baud
Rate
(bps)
fosc = 3.6864MHz fosc = 4.0000MHz fosc = 7.3728MHz
U2Xn = 0 U2Xn = 1 U2Xn = 0 U2Xn = 1 U2Xn = 0 U2Xn = 1
UBRR Error UBRR Error UBRR Error UBRR Error UBRR Error UBRR Error
2400 95 0.0% 191 0.0% 103 0.2% 207 0.2% 191 0.0% 383 0.0%
4800 47 0.0% 95 0.0% 51 0.2% 103 0.2% 95 0.0% 191 0.0%
9600 23 0.0% 47 0.0% 25 0.2% 51 0.2% 47 0.0% 95 0.0%
14.4k 15 0.0% 31 0.0% 16 2.1% 34 -0.8% 31 0.0% 63 0.0%
AAAAA
182
ATtiny828 [DATASHEET]
8371A–AVR–08/12
Table 65. Examples of UBRR Settings for Commonly Used Oscillator Frequencies
19.2k 11 0.0% 23 0.0% 12 0.2% 25 0.2% 23 0.0% 47 0.0%
28.8k 70.0% 15 0.0% 8-3.5% 16 2.1% 15 0.0% 31 0.0%
38.4k 50.0% 11 0.0% 6-7.0% 12 0.2% 11 0.0% 23 0.0%
57.6k 30.0% 70.0% 38.5% 8-3.5% 70.0% 15 0.0%
76.8k 20.0% 50.0% 28.5% 6-7.0% 50.0% 11 0.0%
115.2k 10.0% 30.0% 18.5% 38.5% 30.0% 70.0%
230.4k 00.0% 10.0% 08.5% 18.5% 10.0% 30.0%
250k 0-7.8% 1-7.8% 00.0% 10.0% 1-7.8% 3-7.8%
0.5M – – 0 -7.8% – – 0 0.0% 0-7.8% 1-7.8%
1M ––––––––––0-7.8%
Max. (1) 230.4 kbps 460.8 kbps 250 kbps 0.5 Mbps 460.8 kbps 921.6 kbps
1. UBRR = 0, Error = 0.0%
Baud
Rate
(bps)
fosc = 3.6864MHz fosc = 4.0000MHz fosc = 7.3728MHz
U2Xn = 0 U2Xn = 1 U2Xn = 0 U2Xn = 1 U2Xn = 0 U2Xn = 1
UBRR Error UBRR Error UBRR Error UBRR Error UBRR Error UBRR Error
Baud
Rate
(bps)
fosc = 8.0000MHz fosc = 11.0592MHz fosc = 14.7456MHz
U2Xn = 0 U2Xn = 1 U2Xn = 0 U2Xn = 1 U2Xn = 0 U2Xn = 1
UBRR Error UBRR Error UBRR Error UBRR Error UBRR Error UBRR Error
2400 207 0.2% 416 -0.1% 287 0.0% 575 0.0% 383 0.0% 767 0.0%
4800 103 0.2% 207 0.2% 143 0.0% 287 0.0% 191 0.0% 383 0.0%
9600 51 0.2% 103 0.2% 71 0.0% 143 0.0% 95 0.0% 191 0.0%
14.4k 34 -0.8% 68 0.6% 47 0.0% 95 0.0% 63 0.0% 127 0.0%
19.2k 25 0.2% 51 0.2% 35 0.0% 71 0.0% 47 0.0% 95 0.0%
28.8k 16 2.1% 34 -0.8% 23 0.0% 47 0.0% 31 0.0% 63 0.0%
38.4k 12 0.2% 25 0.2% 17 0.0% 35 0.0% 23 0.0% 47 0.0%
57.6k 8-3.5% 16 2.1% 11 0.0% 23 0.0% 15 0.0% 31 0.0%
76.8k 6-7.0% 12 0.2% 80.0% 17 0.0% 11 0.0% 23 0.0%
115.2k 38.5% 8-3.5% 50.0% 11 0.0% 70.0% 15 0.0%
230.4k 18.5% 38.5% 20.0% 50.0% 30.0% 70.0%
250k 10.0% 30.0% 2-7.8% 5-7.8% 3-7.8% 65.3%
183
ATtiny828 [DATASHEET]
8371A–AVR–08/12
Table 66. Examples of UBRR Settings for Commonly Used Oscillator Frequencies
0.5M 00.0% 10.0% – – 2 -7.8% 1-7.8% 3-7.8%
1M – – 0 0.0% – – – – 0 -7.8% 1-7.8%
Max. (1) 0.5 Mbps 1 Mbps 691.2 kbps 1.3824 Mbps 921.6 kbps 1.8432 Mbps
1. UBRR = 0, Error = 0.0%
Baud
Rate
(bps)
fosc = 8.0000MHz fosc = 11.0592MHz fosc = 14.7456MHz
U2Xn = 0 U2Xn = 1 U2Xn = 0 U2Xn = 1 U2Xn = 0 U2Xn = 1
UBRR Error UBRR Error UBRR Error UBRR Error UBRR Error UBRR Error
Baud
Rate
(bps)
fosc = 16.0000MHz fosc = 18.4320MHz fosc = 20.0000MHz
U2Xn = 0 U2Xn = 1 U2Xn = 0 U2Xn = 1 U2Xn = 0 U2Xn = 1
UBRR Error UBRR Error UBRR Error UBRR Error UBRR Error UBRR Error
2400 416 -0.1% 832 0.0% 479 0.0% 959 0.0% 520 0.0% 1041 0.0%
4800 207 0.2% 416 -0.1% 239 0.0% 479 0.0% 259 0.2% 520 0.0%
9600 103 0.2% 207 0.2% 119 0.0% 239 0.0% 129 0.2% 259 0.2%
14.4k 68 0.6% 138 -0.1% 79 0.0% 159 0.0% 86 -0.2% 173 -0.2%
19.2k 51 0.2% 103 0.2% 59 0.0% 119 0.0% 64 0.2% 129 0.2%
28.8k 34 -0.8% 68 0.6% 39 0.0% 79 0.0% 42 0.9% 86 -0.2%
38.4k 25 0.2% 51 0.2% 29 0.0% 59 0.0% 32 -1.4% 64 0.2%
57.6k 16 2.1% 34 -0.8% 19 0.0% 39 0.0% 21 -1.4% 42 0.9%
76.8k 12 0.2% 25 0.2% 14 0.0% 29 0.0% 15 1.7% 32 -1.4%
115.2k 8-3.5% 16 2.1% 90.0% 19 0.0% 10 -1.4% 21 -1.4%
230.4k 38.5% 8-3.5% 40.0% 90.0% 48.5% 10 -1.4%
250k 30.0% 70.0% 4-7.8% 82.4% 40.0% 90.0%
0.5M 10.0% 30.0% – – 4 -7.8% ––40.0%
1M 00.0% 10.0% – – – – – – – –
Max. (1) 1 Mbps 2 Mbps 1.152 Mbps 2.304 Mbps 1.25 Mbps 2.5 Mbps
1. UBRR = 0, Error = 0.0%
AtmeL
184
ATtiny828 [DATASHEET]
8371A–AVR–08/12
17.11 Register Description
17.11.1 UDR – USART I/O Data Register
The USART transmit data buffer and USART receive data buffer registers share the same I/O address, referred to as
USART Data Register, or UDR. Data written to UDR goes to the Transmit Data Buffer register (TXB). Reading UDR
returns the contents of the Receive Data Buffer register (RXB).
For 5-, 6-, or 7-bit characters the upper, unused bits will be ignored by the transmitter and set to zero by the receiver.
The transmit buffer can only be written when the UDRE flag is set. Data written to UDR when the UDRE flag is not set will
be ignored. When the transmitter is enabled and data is written to the transmit buffer, the transmitter will load the data
into the transmit shift register when it is empty. The data is then serially transmitted on the TxD pin.
The receive buffer consists of a two level FIFO. The FIFO will change its state whenever the receive buffer is accessed.
Due to this behavior of the receive buffer, Read-Modify-Write instructions (SBI and CBI) should not be used to access
this location. Care should also be taken when using bit test instructions (SBIC and SBIS), since these also change the
state of the FIFO.
17.11.2 UCSRA – USART Control and Status Register A
zBit 7 – RXC: USART Receive Complete
This flag is set when there is unread data in the receive buffer, and cleared when the receive buffer is empty (i.e., does
not contain any unread data). If the receiver is disabled, the receive buffer will be flushed and consequently the RXC flag
will become zero. The flag can be used to generate a Receive Complete interrupt (see RXCIE bit).
zBit 6 – TXC: USART Transmit Complete
This flag is set when the entire frame in the transmit shift register has been shifted out and there is no new data currently
present in the transmit buffer (UDR). The TXC flag bit is automatically cleared when a transmit complete interrupt is
executed, or it can be cleared by writing a one to its bit location. The flag can generate a Transmit Complete interrupt
(see TXCIE bit).
zBit 5 – UDRE: USART Data Register Empty
The UDRE flag indicates the transmit buffer (UDR) is ready to receive new data. If UDRE is one, the buffer is empty, and
therefore ready to be written. The UDRE flag can generate a Data Register Empty interrupt (see UDRIE bit).
The UDRE flag is set after a reset to indicate that the transmitter is ready.
Bit 76543210
(0xC6) RXB[7:0] UDR (Read)
(0xC6) TXB[7:0] UDR (Write)
Read/Write R/WR/WR/WR/WR/WR/WR/WR/W
Initial Value 0 0 0 0 0 0 0 0
Bit 76543210
(0xC0) RXC TXC UDRE FE DOR UPE U2X MPCM UCSRA
Read/Write R R/W R R R R R/W R/W
Initial Value00100000
AtmeL
185
ATtiny828 [DATASHEET]
8371A–AVR–08/12
zBit 4 – FE: Frame Error
This bit is set if the next character in the receive buffer had a frame error when received (i.e. when the first stop bit of the
next character in the receive buffer is zero). This bit is valid until the receive buffer (UDR) is read. The FE bit is zero when
the stop bit of received data is one.
Always set this bit to zero when writing the register.
zBit 3 – DOR: Data OverRun
This bit is set if a Data OverRun condition is detected. A data overrun occurs when the receive buffer is full (two
characters), there is a new character waiting in the receive shift register, and a new start bit is detected. This bit is valid
until the receive buffer (UDR) is read.
Always set this bit to zero when writing the register.
zBit 2 – UPE: USART Parity Error
This bit is set if the next character in the receive buffer had a parity error when received and the parity checking was
enabled at that point (UPM1 = 1). This bit is valid until the receive buffer (UDR) is read.
Always set this bit to zero when writing the register.
zBit 1 – U2X: Double the USART Transmission Speed
This bit only has effect for the asynchronous operation. Write this bit to zero when using synchronous operation.
Writing this bit to one will reduce the divisor of the baud rate divider from 16 to 8, effectively doubling the transfer rate for
asynchronous communication.
zBit 0 – MPCM: Multi-processor Communication Mode
This bit enables the Multi-processor Communication Mode. When the bit is written to one, all the incoming frames
received by the USART receiver that do not contain address information will be ignored. The transmitter is unaffected by
the MPCM bit. For more detailed information, see “Multi-processor Communication Mode” on page 180.
17.11.3 UCSRB – USART Control and Status Register B
zBit 7 – RXCIE: RX Complete Interrupt Enable
Writing this bit to one enables interrupt on the RXC flag. A USART Receive Complete interrupt will be generated only if
the RXCIE bit, the Global Interrupt Flag, and the RXC bits are set.
zBit 6 – TXCIE: TX Complete Interrupt Enable
Writing this bit to one enables interrupt on the TXC flag. A USART Transmit Complete interrupt will be generated only if
the TXCIE bit, the Global Interrupt Flag, and the TXC bit are set.
zBit 5 – UDRIE: USART Data Register Empty Interrupt Enable
Writing this bit to one enables interrupt on the UDRE flag. A Data Register Empty interrupt will be generated only if the
UDRIE bit, the Global Interrupt Flag, and the TXC bit are set.
Bit 76543210
(0xC1) RXCIE TXCIE UDRIE RXEN TXEN UCSZ2 RXB8 TXB8 UCSRB
Read/Write R/W R/W R/W R/W R/W R/W R R/W
Initial Value00000000
AtmeL
186
ATtiny828 [DATASHEET]
8371A–AVR–08/12
zBit 4 – RXEN: Receiver Enable
Writing this bit to one enables the USART Receiver. When enabled, the receiver will override normal port operation for
the RxD pin. Disabling the receiver will flush the receive buffer, invalidating FE, DOR, and UPE Flags.
zBit 3 – TXEN: Transmitter Enable
Writing this bit to one enables the USART Transmitter. When enabled, the transmitter will override normal port operation
for the TxD pin. Disabling the transmitter (writing TXENn to zero) will not become effective until ongoing and pending
transmissions are completed, i.e., when the transmit shift register and transmit buffer register do not contain data to be
transmitted. When disabled, the transmitter will no longer override the TxD port.
zBit 2 – UCSZ2: Character Size
The UCSZ2 bit combined with the UCSZ[1:0] bits sets the number of data bits (Character SiZe) in a frame the receiver
and transmitter use.
zBit 1 – RXB8: Receive Data Bit 8
RXB8 is the ninth data bit of the received character when operating with serial frames with nine data bits. It must be read
before reading the low bits from UDR.
zBit 0 – TXB8: Transmit Data Bit 8
TXB8 is the ninth data bit in the character to be transmitted when operating with serial frames with nine data bits. It must
be written before writing the low bits to UDR.
17.11.4 UCSRC – USART Control and Status Register C
zBits 7:6 – UMSEL[1:0]: USART Mode Select
These bits select the mode of operation of the USART, as shown in Table 67.
Table 67. USART Mode of Operation
Note: 1. For full description of the Master SPI Mode (MSPIM) Operation, see “USART in SPI Mode” on page 190.
Bit 7 6 543210
(0xC2) UMSEL1 UMSEL0 UPM1 UPM0 USBS UCSZ1 UCSZ0 UCPOL UCSRC
Read/Write R R/W R/W R/W R/W R/W R/W R/W
Initial Value 0 0 0 0 0 1 1 0
UMSEL1 UMSEL0 Mode
0 0 Asynchronous USART
0 1 Synchronous USART
1 0 Reserved
1 1 Master SPI (MSPIM)(1)

187
ATtiny828 [DATASHEET]
8371A–AVR–08/12
zBits 5:4 – UPM1:0: Parity Mode
These bits enable and set type of parity generation and check. If enabled, the transmitter will automatically generate and
send the parity of the transmitted data bits within each frame. The receiver will generate a parity value for the incoming
data and compare it to the UPM setting. If a mismatch is detected, the UPE flag is set.
Table 68. Parity Mode Selection
zBit 3 – USBS: Stop Bit Select
This bit selects the number of stop bits to be inserted by the transmitter. The receiver ignores this setting.
Table 69. Stop Bit Selection
zBits 2:1 – UCSZ[1:0]: Character Size
Together with the UCSZ2 bit, the UCSZ[1:0] bits sets the number of data bits (Character Size) in a frame the receiver
and transmitter use. See Table 70.
Table 70. Character Size Settings
UPM1 UPM0 Parity Mode
0 0 Disabled
0 1 Reserved
1 0 Enabled, Even Parity
1 1 Enabled, Odd Parity
USBS Stop Bit(s)
01-bit
12-bit
UCSZ2 UCSZ1 UCSZ0 Character Size
0005-bit
0016-bit
0107-bit
0118-bit
100Reserved
101Reserved
110Reserved
1119-bit
AtmeL
188
ATtiny828 [DATASHEET]
8371A–AVR–08/12
zBit 0 – UCPOL: Clock Polarity
This bit is used for synchronous mode only. Write this bit to zero when asynchronous mode is used. The UCPOL bit sets
the relationship between data output change and data input sample, and the synchronous clock (XCK).
Table 71. Clock Polarity Settings
17.11.5 UCSRD – USART Control and Status Register D
zBit 7 – RXSIE: USART RX Start Interrupt Enable
Writing this bit to one enables the interrupt on the RXS flag. In sleep modes this bit enables start frame detector that can
wake up the MCU when a start condition is detected on the RxD line. The USART RX Start Interrupt is generated only, if
the RXSIE bit, the Global Interrupt Enable flag, and RXS are set.
zBit 6 – RXS: USART RX Start
The RXS flag is set when a start condition is detected on the RxD line. If the RXSIE bit and the Global Interrupt Enable
flag are set, an RX Start Interrupt will be generated when this flag is set. The flag can only be cleared by writing a logical
one to the RXS bit location.
If the start frame detector is enabled (RXSIE = 1) and the Global Interrupt Enable Flag is set, the RX Start Interrupt will
wake up the MCU from all sleep modes.
zBit 5 – SFDE: Start Frame Detection Enable
Writing this bit to one enables the USART Start Frame Detection mode. The start frame detector is able to wake up the
MCU from sleep mode when a start condition, i.e. a high (IDLE) to low (START) transition, is detected on the RxD line.
Table 72. USART Start Frame Detection modes
UCPOL Transmitted Data Changed
(Output of TxD Pin) Received Data Sampled
(Input on RxD Pin)
0Rising XCK Edge Falling XCK Edge
1Falling XCK Edge Rising XCK Edge
Bit 76543210
(0xC3) RXSIERXSSFDE–––––UCSRD
Read/Write R/W R/W R R R R R R
Initial Value00100000
SFDE RXSIE RXCIE Description
0 X X Start frame detector disabled
1 0 0 Reserved
1 0 1 Start frame detector enabled. RXC flag wakes up
MCU from all sleep modes
1 1 0 Start frame detector enabled. RXS flag wakes up
MCU from all sleep modes
1 1 1 Start frame detector enabled. Both RXC and
RXS wake up the MCU from all sleep modes
AtmeL
189
ATtiny828 [DATASHEET]
8371A–AVR–08/12
For more information, see “Start Frame Detection” on page 179.
zBits 4:0 – Res: Reserved Bits
These bits are reserved and will always read zero.
17.11.6 UBRRL and UBRRH – USART Baud Rate Registers
zBits 15:12 – Res: Reserved Bits
These bits are reserved for future use. For compatibility with future devices, these bits must be cleared when UBRRH is
written.
zBits 11:0 – UBRR[11:0]: USART Baud Rate Register
This is a 12-bit register which contains the USART baud rate. UBRRH contains the four most significant bits, and UBRRL
contains the eight least significant bits of the USART baud rate. Ongoing transmissions by the transmitter and receiver
will be corrupted if the baud rate is changed. Writing UBRRL will trigger an immediate update of the baud rate prescaler.
Initial Value 0 0 0 0 0 0 0 0
Read/Write R R R R R/W R/W R/W R/W
Bit 151413121110 9 8
(0xC5) – – – – UBRR[11:8] UBRRH
(0xC4) UBRR[7:0] UBRRL
Bit 76543210
Read/Write R/WR/WR/WR/WR/WR/WR/WR/W
Initial Value 0 0 0 0 0 0 0 0
AtmeL
190
ATtiny828 [DATASHEET]
8371A–AVR–08/12
18. USART in SPI Mode
18.1 Features
zFull Duplex, Three-wire Synchronous Data Transfer
zMaster Operation
zSupports all four SPI Modes of Operation (Mode 0, 1, 2, and 3)
zLSB First or MSB First Data Transfer (Configurable Data Order)
zQueued Operation (Double Buffered)
zHigh Resolution Baud Rate Generator
zHigh Speed Operation (fXCKmax = fCK/2)
zFlexible Interrupt Generation
18.2 Overview
The Universal Synchronous and Asynchronous serial Receiver and Transmitter (USART) can be set to a master SPI
compliant mode of operation.
Setting both UMSEL[1:0] bits to one enables the USART in MSPIM logic. In this mode of operation the SPI master
control logic takes direct control over the USART resources. These resources include the transmitter and receiver shift
register and buffers, and the baud rate generator. The parity generator and checker, the data and clock recovery logic,
and the RX and TX control logic is disabled. The USART RX and TX control logic is replaced by a common SPI transfer
control logic. However, the pin control logic and interrupt generation logic is identical in both modes of operation.
The I/O register locations are the same in both modes. However, some of the functionality of the control registers
changes when using MSPIM.
18.3 Clock Generation
The clock generation logic generates the base clock for the transmitter and receiver. For USART MSPIM mode of
operation only internal clock generation (i.e. master operation) is supported. Therefore, for the USART in MSPIM to
operate correctly, the Data Direction Register (DDRx) where the XCK pin is located must be configured to set the pin as
output (DDR_XCK = 1) . Preferably the DDR_XCK should be set up before the USART in MSPIM is enabled (i.e. before
TXEN and RXEN bits are set).
The internal clock generation used in MSPIM mode is identical to the USART synchronous master mode. The baud rate
or UBRR setting can therefore be calculated using the same equations, see Table 73:
Table 73. Equations for Calculating Baud Rate Register Setting
Note: 1. The baud rate is defined as the transfer rate in bits per second (bps)
BAUD Baud rate (in bits per second, bps)
fOSC System oscillator clock frequency
UBRRn Contents of UBRRH and UBRRL, (0-4095)
Operating Mode Calculating Baud Rate(1) Calculating UBRR Value
Synchronous Master mode
BAUD fOSC
2UBRR 1+()
-----------------------------------
=
UBRR fOSC
2BAUD
--------------------1–=
AtmeL
191
ATtiny828 [DATASHEET]
8371A–AVR–08/12
18.4 SPI Data Modes and Timing
There are four combinations of XCK (SCK) phase and polarity with respect to serial data, which are determined by
control bits UCPHA and UCPOL. The data transfer timing diagrams are shown in Figure 77. Data bits are shifted out and
latched in on opposite edges of the XCK signal, ensuring sufficient time for data signals to stabilize. The UCPOL and
UCPHA functionality is summarized in Table 74. Note that changing the setting of any of these bits will corrupt all
ongoing communication for both the receiver and transmitter.
Table 74. UCPOLn and UCPHAn Functionality
Figure 77. UCPHA and UCPOL data transfer timing diagrams.
18.5 Frame Formats
A serial frame for the MSPIM is defined to be one character of 8 data bits. The USART in MSPIM mode has two valid
frame formats:
z8-bit data with MSB first
z8-bit data with LSB first
A frame starts with the least or most significant data bit. Then follows the next data bits, up to a total of eight, ending with
the most or least significant bit, accordingly. When a complete frame is transmitted, a new frame can directly follow it, or
the communication line can be set to an idle (high) state.
The UDORD bit sets the frame format used by the USART in MSPIM mode. The receiver and transmitter use the same
setting. Note that changing the setting of any of these bits will corrupt all ongoing communication for both the receiver
and transmitter.
UCPOL UCPHA SPI Mode Leading Edge Trailing Edge
0 0 0 Sample (Rising) Setup (Falling)
0 1 1 Setup (Rising) Sample (Falling)
1 0 2 Sample (Falling) Setup (Rising)
1 1 3 Setup (Falling) Sample (Rising)
XCK
Data setup (TXD)
Data sample (RXD)
XCK
Data setup (TXD)
Data sample (RXD)
XCK
Data setup (TXD)
Data sample (RXD)
XCK
Data setup (TXD)
Data sample (RXD)
UCPOL=0 UCPOL=1
UCPHA=0 UCPHA=1
AtmeL
192
ATtiny828 [DATASHEET]
8371A–AVR–08/12
16-bit data transfer can be achieved by writing two data bytes to UDR. A USART Transmit Complete interrupt will then
signal that the 16-bit value has been shifted out.
18.5.1 USART MSPIM Initialization
The USART in MSPIM mode has to be initialized before any communication can take place. The initialization process
normally consists of setting the baud rate, setting master mode of operation, setting frame format and enabling the
transmitter and the receiver. Only the transmitter can operate independently. For interrupt driven USART operation, the
Global Interrupt Flag should be cleared (and thus interrupts globally disabled) when doing the initialization.
Note: To ensure immediate initialization of the XCK output the baud-rate register (UBRR) must be zero at the time the
transmitter is enabled. Contrary to the normal mode USART operation the UBRR must then be written to the
desired value after the transmitter is enabled, but before the first transmission is started. Setting UBRR to zero
before enabling the transmitter is not necessary if the initialization is done immediately after a reset since UBRR
is reset to zero.
Before doing a re-initialization with changed baud rate, data mode, or frame format, be sure that there is no ongoing
transmissions during the period the registers are changed. The TXC flag can be used to check that the transmitter has
completed all transfers, and the RXC flag can be used to check that there are no unread data in the receive buffer. Note
that the TXC flag must be cleared before each transmission (before UDR is written), if it is used for this purpose.
The following simple USART initialization code examples show one assembly and one C function that are equal in
functionality. The examples assume polling (no interrupts enabled). The baud rate is given as a function parameter. For
the assembly code, the baud rate parameter is assumed to be stored in registers R17:R16.
Assembly Code Example(1)
USART_Init:
clr r18
out UBRRH,r18
out UBRRL,r18
; Setting the XCK port pin as output, enables master mode.
sbi XCK_DDR, XCK
; Set MSPI mode of operation and SPI data mode 0.
ldi r18, (1<<UMSEL1)|(1<<UMSEL0)|(0<<UCPHA)|(0<<UCPOL)
out UCSRC,r18
; Enable receiver and transmitter.
ldi r18, (1<<RXEN)|(1<<TXEN)
out UCSRB,r18
; Set baud rate.
; IMPORTANT: Baud Rate must be set after the transmitter is enabled!
out UBRRH, r17
out UBRRL, r18
ret
AtmeL
193
ATtiny828 [DATASHEET]
8371A–AVR–08/12
Note: 1. See “Code Examples” on page 7.
18.6 Data Transfer
Using the USART in MSPI mode requires the transmitter to be enabled, i.e. the TXEN bit to be set. When the transmitter
is enabled, the normal port operation of the TxD pin is overridden and given the function as the transmitter's serial output.
Enabling the receiver is optional and is done by setting the RXEN bit. When the receiver is enabled, the normal pin
operation of the RxD pin is overridden and given the function as the receiver's serial input. The XCK will in both cases be
used as the transfer clock.
After initialization the USART is ready for doing data transfers. A data transfer is initiated by writing to UDR. This is the
case for both sending and receiving data since the transmitter controls the transfer clock. The data written to UDR is
moved from the transmit buffer to the shift register when the shift register is ready to send a new frame.
Note: To keep the input buffer in sync with the number of data bytes transmitted, UDR must be read once for each byte trans-
mitted. The input buffer operation is identical to normal USART mode, i.e. if an overflow occurs the character last
received will be lost, not the first data in the buffer. This means that if four bytes are transferred, byte 1 first, then byte
2, 3, and 4, and the UDR is not read before all transfers are completed, then byte 3 to be received will be lost, and not
byte 1.
The following code examples show a simple USART in MSPIM mode transfer function based on polling of the Data
Register Empty flag (UDRE) and the Receive Complete flag (RXC). The USART has to be initialized before the function
can be used. For the assembly code, the data to be sent is assumed to be stored in register R16 and the data received
will be available in the same register (R16) after the function returns.
The function simply waits for the transmit buffer to be empty by checking the UDRE flag, before loading it with new data
to be transmitted. The function then waits for data to be present in the receive buffer by checking the RXC flag, before
reading the buffer and returning the value..
C Code Example(1)
void USART_Init( unsigned int baud )
{
UBRR = 0;
/* Setting the XCK port pin as output, enables master mode. */
XCK_DDR |= (1<<XCK);
/* Set MSPI mode of operation and SPI data mode 0. */
UCSRC = (1<<UMSEL1)|(1<<UMSEL0)|(0<<UCPHA)|(0<<UCPOL);
/* Enable receiver and transmitter. */
UCSRB = (1<<RXEN)|(1<<TXEN);
/* Set baud rate. */
/* IMPORTANT: Baud Rate must be set after transmitter is enabled */
UBRR = baud;
}
AtmeL
194
ATtiny828 [DATASHEET]
8371A–AVR–08/12
Note: 1. See “Code Examples” on page 7.
18.6.1 Transmitter and Receiver Flags and Interrupts
The RXC, TXC, and UDRE flags and corresponding interrupts in USART in MSPIM mode are identical in function to the
normal USART operation. However, the receiver error status flags (FE, DOR, and PE) are not in use and always read
zero.
18.6.2 Disabling the Transmitter or Receiver
The disabling of the transmitter or receiver in USART in MSPIM mode is identical in function to the normal USART
operation.
Assembly Code Example(1)
USART_MSPIM_Transfer:
; Wait for empty transmit buffer
sbis UCSRA, UDRE
rjmp USART_MSPIM_Transfer
; Put data (r16) into buffer, sends the data
out UDR,r16
USART_MSPIM_Wait_RXC:
; Wait for data to be received
sbis UCSRA, RXC
rjmp USART_MSPIM_Wait_RXC
; Get and return received data from buffer
in r16, UDR
ret
C Code Example(1)
unsigned char USART_Receive( void )
{
/* Wait for empty transmit buffer */
while ( !( UCSRA & (1<<UDRE)) );
/* Put data into buffer, sends the data */
UDR = data;
/* Wait for data to be received */
while ( !(UCSRA & (1<<RXC)) );
/* Get and return received data from buffer */
return UDR;
}
AtmeL
195
ATtiny828 [DATASHEET]
8371A–AVR–08/12
18.7 AVR USART MSPIM vs. AVR SPI
The USART in MSPIM mode is fully compatible with the AVR SPI regarding:
zMaster mode timing diagram
zThe UCPOL bit functionality is identical to the SPI CPOL bit
zThe UCPHA bit functionality is identical to the SPI CPHA bit
zThe UDORD bit functionality is identical to the SPI DORD bit
However, since the USART in MSPIM mode reuses the USART resources, the use of the USART in MSPIM mode is
somewhat different compared to the SPI. In addition to differences of the control register bits, and that only master
operation is supported by the USART in MSPIM mode, the following features differ between the two modules:
zThe USART in MSPIM mode includes (double) buffering of the transmitter. The SPI has no buffer.
zThe USART in MSPIM mode receiver includes an additional buffer level.
zThe SPI WCOL (Write Collision) bit is not included in USART in MSPIM mode.
zThe SPI double speed mode (SPI2X) bit is not included. However, the same effect is achieved by setting UBRR
accordingly.
zInterrupt timing is not compatible.
zPin control differs due to the master only operation of the USART in MSPIM mode.
A comparison of the USART in MSPIM mode and the SPI pins is shown in Table 75.
Table 75. Comparison of USART in MSPIM mode and SPI pins
18.8 Register Description
The following section describes the registers used for SPI operation using the USART.
18.8.1 UDR – USART MSPIM I/O Data Register
The function and bit description of the USART data register (UDR) in MSPI mode is identical to normal USART operation.
See “UDR – USART I/O Data Register” on page 184.
USART_MSPIM SPI Comment
TxD MOSI Master Out only
RxD MISO Master In only
XCK SCK (Functionally identical)
(N/A) SS Not supported by USART in MSPIM
AtmeL
196
ATtiny828 [DATASHEET]
8371A–AVR–08/12
18.8.2 UCSRA – USART MSPIM Control and Status Register A
zBit 7 – RXC: USART Receive Complete
This flag bit is set when there are unread data in the receive buffer and cleared when the receive buffer is empty (i.e.,
does not contain any unread data). If the receiver is disabled, the receive buffer will be flushed and consequently the
RXC bit will become zero. The RXC flag can be used to generate a Receive Complete interrupt (see RXCIE bit).
zBit 6 – TXC: USART Transmit Complete
This flag bit is set when the entire frame in the transmit shift register has been shifted out and there are no new data
currently present in the transmit buffer (UDR). The TXC flag bit is automatically cleared when a transmit complete
interrupt is executed, or it can be cleared by writing a one to its bit location. The TXC flag can generate a Transmit
Complete interrupt (see TXCIE bit).
zBit 5 – UDRE: USART Data Register Empty
The UDRE flag indicates if the transmit buffer (UDR) is ready to receive new data. If UDRE is one, the buffer is empty,
and therefore ready to be written. The UDRE flag can generate a Data Register Empty interrupt (see UDRIE bit). UDRE
is set after a reset to indicate that the transmitter is ready.
zBits 4:0 – Reserved Bits in MSPI mode
When in MSPI mode, these bits are reserved for future use. For compatibility with future devices, these bits must be
written to zero when UCSRA is written.
18.8.3 UCSRB – USART MSPIM Control and Status Register n B
zBit 7 – RXCIE: RX Complete Interrupt Enable
Writing this bit to one enables interrupt on the RXC flag. A USART Receive Complete interrupt will be generated only if
the RXCIE bit is written to one, the Global Interrupt Flag in SREG is written to one and the RXC bit in UCSRA is set.
zBit 6 – TXCIE: TX Complete Interrupt Enable
Writing this bit to one enables interrupt on the TXC flag. A USART Transmit Complete interrupt will be generated only if
the TXCIE bit is written to one, the Global Interrupt Flag in SREG is written to one and the TXC bit in UCSRA is set.
zBit 5 – UDRIE: USART Data Register Empty Interrupt Enable
Writing this bit to one enables interrupt on the UDRE flag. A Data Register Empty interrupt will be generated only if the
UDRIE bit is written to one, the Global Interrupt Flag in SREG is written to one and the UDRE bit in UCSRA is set.
Bit 7 6 5 4 3 2 1 0
(0xC0) RXC TXC UDRE – – – – – UCSRA
Read/Write R/W R/W R/W R R R R R
Initial Value 0 0 0 0 0 1 1 0
Bit 7 6543210
(0xC1) RXCIE TXCIE UDRIE RXEN TXEN – – – UCSRB
Read/Write R/W R/W R/W R/W R/W R R R
Initial Value 0 0 0 0 0 1 1 0
AtmeL
197
ATtiny828 [DATASHEET]
8371A–AVR–08/12
zBit 4 – RXEN: Receiver Enable
Writing this bit to one enables the USART Receiver in MSPIM mode. The receiver will override normal port operation for
the RxD pin when enabled. Disabling the receiver will flush the receive buffer. Only enabling the receiver in MSPI mode
(i.e. setting RXEN=1 and TXEN=0) has no meaning since it is the transmitter that controls the transfer clock and since
only master mode is supported.
zBit 3 – TXEN: Transmitter Enable
Writing this bit to one enables the USART Transmitter. The transmitter will override normal port operation for the TxD pin
when enabled. The disabling of the transmitter (writing TXEN to zero) will not become effective until ongoing and pending
transmissions are completed, i.e., when the transmit shift register and transmit buffer register do not contain data to be
transmitted. When disabled, the transmitter will no longer override the TxD port.
zBits 2:0 – Reserved Bits in MSPI mode
When in MSPI mode, these bits are reserved for future use. For compatibility with future devices, these bits must be
written to zero when UCSRB is written.
18.8.4 UCSRC – USART MSPIM Control and Status Register C
zBits 7:6 – UMSEL[1:0]: USART Mode Select
These bits select the mode of operation of the USART as shown in Table 76. See “UCSRC – USART Control and Status
Register C” on page 186 for full description of the normal USART operation. The MSPIM is enabled when both UMSEL
bits are set to one. The UDORD, UCPHA, and UCPOL can be set in the same write operation where the MSPIM is
enabled.
Table 76. UMSEL Bits Settings
zBits 5:3 – Reserved Bits in MSPI mode
When in MSPI mode, these bits are reserved for future use. For compatibility with future devices, these bits must be
written to zero when UCSRC is written.
zBit 2 – UDORD: Data Order
When set to one the LSB of the data word is transmitted first. When set to zero the MSB of the data word is transmitted
first. See “Frame Formats” on page 191 for details.
Bit 7 6 543 2 1 0
(0xC2) UMSEL1 UMSEL0 - - - UDORD UCPHA UCPOL UCSRC
Read/Write R/W R/W R R R R/W R/W R/W
Initial Value 0 0 0 0 0 1 1 0
UMSEL1 UMSEL0 Mode
0 0 Asynchronous USART
0 1 Synchronous USART
1 0 (Reserved)
1 1 Master SPI (MSPIM)
AtmeL
198
ATtiny828 [DATASHEET]
8371A–AVR–08/12
zBit 1 – UCPHA: Clock Phase
The UCPHA bit setting determine if data is sampled on the leasing edge (first) or tailing (last) edge of XCK. See “SPI
Data Modes and Timing” on page 191 for details.
zBit 0 – UCPOL: Clock Polarity
The UCPOL bit sets the polarity of the XCK clock. The combination of the UCPOL and UCPHA bit settings determine the
timing of the data transfer. See “SPI Data Modes and Timing” on page 191 for details.
18.8.5 UBRRL and UBRRH – USART MSPIM Baud Rate Registers
The function and bit description of the baud rate registers in MSPI mode is identical to normal USART operation. See
“UBRRL and UBRRH – USART Baud Rate Registers” on page 189.
AtmeL
199
ATtiny828 [DATASHEET]
8371A–AVR–08/12
19. I2C Compatible, Two-Wire Slave Interface
19.1 Features
zI2C compatible
zSMBus compatible (with reservations)
z100kHz and 400kHz support at low system clock frequencies
zSlew-Rate Limited Output Drivers
zInput Filter provides noise suppression
z7-bit, and General Call Address Recognition in Hardware
zAddress mask register for address masking or dual address match
z10-bit addressing supported
zOptional Software Address Recognition Provides Unlimited Number of Slave Addresses
zOperates in all sleep modes, including Power Down
zSlave Arbitration allows support for SMBus Address Resolve Protocol (ARP)
19.2 Overview
The Two Wire Interface (TWI) is a bi-directional, bus communication interface, which uses only two wires. The TWI is I2C
compatible and, with reservations, SMBus compatible (see “Compatibility with SMBus” on page 205).
A device connected to the bus must act as a master or slave.The master initiates a data transaction by addressing a
slave on the bus, and telling whether it wants to transmit or receive data. One bus can have several masters, and an
arbitration process handles priority if two or more masters try to transmit at the same time.
The TWI module in ATtiny828 implements slave functionality, only. Lost arbitration, errors, collisions and clock holds on
the bus are detected in hardware and indicated in separate status flags.
Both 7-bit and general address call recognition is implemented in hardware. 10-bit addressing is also supported. A
dedicated address mask register can act as a second address match register or as a mask register for the slave address
to match on a range of addresses. The slave logic continues to operate in all sleep modes, including Power down. This
enables the slave to wake up from sleep on TWI address match. It is possible to disable the address matching and let
this be handled in software instead. This allows the slave to detect and respond to several addresses. Smart Mode can
be enabled to auto trigger operations and reduce software complexity.
The TWI module includes bus state logic that collects information to detect START and STOP conditions, bus collision
and bus errors. The bus state logic continues to operate in all sleep modes including Power down.
19.3 General TWI Bus Concepts
The Two-Wire Interface (TWI) provides a simple two-wire bi-directional bus consisting of a serial clock line (SCL) and a
serial data line (SDA). The two lines are open collector lines (wired-AND), and pull-up resistors (Rp) are the only external
components needed to drive the bus. The pull-up resistors will provide a high level on the lines when none of the
connected devices are driving the bus. A constant current source can be used as an alternative to the pull-up resistors.
The TWI bus is a simple and efficient method of interconnecting multiple devices on a serial bus. A device connected to
the bus can be a master or slave, where the master controls the bus and all communication.
Figure 78 illustrates the TWI bus topology.
"°° r r r
RF Rp TWI TWI . . . TWI
DEVICE #1 DEVICE #2 DEVICE #N
SDA
SCL
Note: Fe is optional
SDA X : : X
SCL 7fu 7:9
9; 4 a,7 ‘fik‘ «fli «7AA %4 EVA
R/W ACK DATA ACK DATA ACK/NACK
\ / ‘ ‘r x
I r’ r I I I
s ADDRlss RIW A DATA A DATA AIA
I—DirediengI—4I
“Mess Packet Data Packet #0 Dab Packet #1
mnsacflor
I: The master provides dala on the bus
D The master or slave can provide data on the bus
|:| The slave provides data on the bus
AtmeL
200
ATtiny828 [DATASHEET]
8371A–AVR–08/12
Figure 78. TWI Bus Topology
A unique address is assigned to all slave devices connected to the bus, and the master will use this to address a slave
and initiate a data transaction. 7-bit or 10-bit addressing can be used.
Several masters can be connected to the same bus, and this is called a multi-master environment. An arbitration
mechanism is provided for resolving bus ownership between masters since only one master device may own the bus at
any given time.
A device can contain both master and slave logic, and can emulate multiple slave devices by responding to more than
one address.
A master indicates the start of transaction by issuing a START condition (S) on the bus. An address packet with a slave
address (ADDRESS) and an indication whether the master wishes to read or write data (R/W), is then sent. After all data
packets (DATA) are transferred, the master issues a STOP condition (P) on the bus to end the transaction. The receiver
must acknowledge (A) or not-acknowledge (A) each byte received.
Figure 79 shows a TWI transaction.
Figure 79. Basic TWI Transaction Diagram Topology
WSTOPW‘
Condition Condition
W X X
/—\ r ‘ ‘
DATA Cha nge , >
Valid Allowed
AtmeL
201
ATtiny828 [DATASHEET]
8371A–AVR–08/12
The master provides the clock signal for the transaction, but a device connected to the bus is allowed to stretch the low
level period of the clock to decrease the clock speed.
19.3.1 Electrical Characteristics
The TWI follows the electrical specifications and timing of I2C and SMBus. See “Two-Wire Serial Interface
Characteristics” on page 252 and “Compatibility with SMBus” on page 205.
19.3.2 START and STOP Conditions
Two unique bus conditions are used for marking the beginning (START) and end (STOP) of a transaction. The master
issues a START condition(S) by indicating a high to low transition on the SDA line while the SCL line is kept high. The
master completes the transaction by issuing a STOP condition (P), indicated by a low to high transition on the SDA line
while SCL line is kept high.
Figure 80. START and STOP Conditions
Multiple START conditions can be issued during a single transaction. A START condition not directly following a STOP
condition, are named a Repeated START condition (Sr).
19.3.3 Bit Transfer
As illustrated by Figure 81 a bit transferred on the SDA line must be stable for the entire high period of the SCL line.
Consequently the SDA value can only be changed during the low period of the clock. This is ensured in hardware by the
TWI module.
Figure 81. Data Validity
Combining bit transfers results in the formation of address and data packets. These packets consist of 8 data bits (one
byte) with the most significant bit transferred first, plus a single bit not-acknowledge (NACK) or acknowledge (ACK)
response. The addressed device signals ACK by pulling the SCL line low, and NACK by leaving the line SCL high during
the ninth clock cycle.
N data packets
Transacfio
Address Packet—"703$ Pack
A DATA DATA
N data packets
AtmeL
202
ATtiny828 [DATASHEET]
8371A–AVR–08/12
19.3.4 Address Packet
After the START condition, a 7-bit address followed by a read/write (R/W) bit is sent. This is always transmitted by the
Master. A slave recognizing its address will ACK the address by pulling the data line low the next SCL cycle, while all
other slaves should keep the TWI lines released, and wait for the next START and address. The 7-bit address, the R/W
bit and the acknowledge bit combined is the address packet. Only one address packet for each START condition is
given, also when 10-bit addressing is used.
The R/W specifies the direction of the transaction. If the R/W bit is low, it indicates a Master Write transaction, and the
master will transmit its data after the slave has acknowledged its address. Opposite, for a Master Read operation the
slave will start to transmit data after acknowledging its address.
19.3.5 Data Packet
Data packets succeed an address packet or another data packet. All data packets are nine bits long, consisting of one
data byte and an acknowledge bit. The direction bit in the previous address packet determines the direction in which the
data is transferred.
19.3.6 Transaction
A transaction is the complete transfer from a START to a STOP condition, including any Repeated START conditions in
between. The TWI standard defines three fundamental transaction modes: Master Write, Master Read, and combined
transaction.
Figure 82 illustrates the Master Write transaction. The master initiates the transaction by issuing a START condition (S)
followed by an address packet with direction bit set to zero (ADDRESS+W).
Figure 82. Master Write Transaction
Given that the slave acknowledges the address, the master can start transmitting data (DATA) and the slave will ACK or
NACK (A/A) each byte. If no data packets are to be transmitted, the master terminates the transaction by issuing a STOP
condition (P) directly after the address packet. There are no limitations to the number of data packets that can be
transferred. If the slave signal a NACK to the data, the master must assume that the slave cannot receive any more data
and terminate the transaction.
Figure 83 illustrates the Master Read transaction. The master initiates the transaction by issuing a START condition
followed by an address packet with direction bit set to one (ADRESS+R). The addressed slave must acknowledge the
address for the master to be allowed to continue the transaction.
Figure 83. Master Read Transaction
mum
RAMS Packet #14»wa Dam Plank!» film Packs! #24»me Padres!»
S ADDRESS RIW A DATA Ali Sr ADDRESS RIW A DATA AIA P
|—Dineul\ongA K*Direcliung4
SDA / bil7 X bits X bilO XACKINACK X
SCL
Wakeup clock Periodic clock Random clock
stretching sketching stretching
AtmeL
203
ATtiny828 [DATASHEET]
8371A–AVR–08/12
Given that the slave acknowledges the address, the master can start receiving data from the slave. There are no
limitations to the number of data packets that can be transferred. The slave transmits the data while the master signals
ACK or NACK after each data byte. The master terminates the transfer with a NACK before issuing a STOP condition.
Figure 84 illustrates a combined transaction. A combined transaction consists of several read and write transactions
separated by a Repeated START conditions (Sr).
Figure 84. Combined Transaction
19.3.7 Clock and Clock Stretching
All devices connected to the bus are allowed to stretch the low period of the clock to slow down the overall clock
frequency or to insert wait states while processing data. A device that needs to stretch the clock can do this by
holding/forcing the SCL line low after it detects a low level on the line.
Three types of clock stretching can be defined as shown in Figure 85.
Figure 85. Clock Stretching
If the device is in a sleep mode and a START condition is detected the clock is stretched during the wake-up period for
the device.
A slave device can slow down the bus frequency by stretching the clock periodically on a bit level. This allows the slave
to run at a lower system clock frequency. However, the overall performance of the bus will be reduced accordingly. Both
the master and slave device can randomly stretch the clock on a byte level basis before and after the ACK/NACK bit.
This provides time to process incoming or prepare outgoing data, or performing other time critical tasks.
In the case where the slave is stretching the clock the master will be forced into a wait-state until the slave is ready and
vice versa.
19.3.8 Arbitration
A master can only start a bus transaction if it has detected that the bus is idle. As the TWI bus is a multi master bus, it is
possible that two devices initiate a transaction at the same time. This results in multiple masters owning the bus
simultaneously. This is solved using an arbitration scheme where the master loses control of the bus if it is not able to
transmit a high level on the SDA line. The masters who lose arbitration must then wait until the bus becomes idle (i.e.
wait for a STOP condition) before attempting to reacquire bus ownership. Slave devices are not involved in the arbitration
procedure.
DEVICE1 Loses arbitration
DEVICE1_SDA
DEVICE2_SDA fl /——\ f
ibit7§bit6ibi15 W
/\ /\ /\ /\
SDA
(wired-AND)
SCL
Law Period Wait aHHigh Period
Count Counl
DEVICE2_SCL
SOL
(wired-AND)
AtmeL
204
ATtiny828 [DATASHEET]
8371A–AVR–08/12
Figure 86. TWI Arbitration
Figure 86 shows an example where two TWI masters are contending for bus ownership. Both devices are able to issue a
START condition, but DEVICE1 loses arbitration when attempting to transmit a high level (bit 5) while DEVICE2 is
transmitting a low level.
Arbitration between a repeated START condition and a data bit, a STOP condition and a data bit, or a repeated START
condition and STOP condition are not allowed and will require special handling by software.
19.3.9 Synchronization
A clock synchronization algorithm is necessary for solving situations where more than one master is trying to control the
SCL line at the same time. The algorithm is based on the same principles used for clock stretching previously described.
Figure 87 shows an example where two masters are competing for the control over the bus clock. The SCL line is the
wired-AND result of the two masters clock outputs.
Figure 87. Clock Synchronization
A high to low transition on the SCL line will force the line low for all masters on the bus and they start timing their low
clock period. The timing length of the low clock period can vary between the masters. When a master (DEVICE1 in this
m mmu Wm m
cm in: as
sm- pm: n21: an
ms us
\sp/ mamm mmmans
AtmeL
205
ATtiny828 [DATASHEET]
8371A–AVR–08/12
case) has completed its low period it releases the SCL line. However, the SCL line will not go high before all masters
have released it. Consequently the SCL line will be held low by the device with the longest low period (DEVICE2).
Devices with shorter low periods must insert a wait-state until the clock is released. All masters start their high period
when the SCL line is released by all devices and has become high. The device which first completes its high period
(DEVICE1) forces the clock line low and the procedure are then repeated. The result of this is that the device with the
shortest clock period determines the high period while the low period of the clock is determined by the longest clock
period.
19.3.10 Compatibility with SMBus
As with any other I2C-compliant interface there are known compatibility issues the designer should be aware of before
connecting a TWI device to SMBus devices. For use in SMBus environments, the following should be noted:
zAll I/O pins of an AVR, including those of the two-wire interface, have protection diodes to both supply voltage and
ground. See Figure 21 on page 59. This is in contradiction to the requirements of the SMBus specifications. As a
result, supply voltage mustn’t be removed from the AVR or the protection diodes will pull the bus lines down.
Power down and sleep modes is not a problem, provided supply voltages remain.
zThe data hold time of the TWI is lower than specified for SMBus. The TWSHE bit of TWSCRA can be used to
increase the hold time. See “TWSCRA – TWI Slave Control Register A” on page 207.
zSMBus has a low speed limit, while I2C hasn’t. As a master in an SMBus environment, the AVR must make sure
bus speed does not drop below specifications, since lower bus speeds trigger timeouts in SMBus slaves. If the
AVR is configured a slave there is a possibility of a bus lockup, since the TWI module doesn't identify timeouts.
19.4 TWI Slave Operation
The TWI slave is byte-oriented with optional interrupts after each byte. There are separate interrupt flags for Data
Interrupt and Address/Stop Interrupt. Interrupt flags can be set to trigger the TWI interrupt, or be used for polled
operation. There are dedicated status flags for indicating ACK/NACK received, clock hold, collision, bus error and
read/write direction.
When an interrupt flag is set, the SCL line is forced low. This will give the slave time to respond or handle any data, and
will in most cases require software interaction. Figure 88. shows the TWI slave operation. The diamond shapes symbols
(SW) indicate where software interaction is required.
Figure 88. TWI Slave Operation
The number of interrupts generated is kept at a minimum by automatic handling of most conditions. Quick Command can
be enabled to auto trigger operations and reduce software complexity.
Promiscuous Mode can be enabled to allow the slave to respond to all received addresses.
AtmeL
206
ATtiny828 [DATASHEET]
8371A–AVR–08/12
19.4.1 Receiving Address Packets
When the TWI slave is properly configured, it will wait for a START condition to be detected. When this happens, the
successive address byte will be received and checked by the address match logic, and the slave will ACK the correct
address. If the received address is not a match, the slave will not acknowledge the address and wait for a new START
condition.
The slave Address/Stop Interrupt Flag is set when a START condition succeeded by a valid address packet is detected.
A general call address will also set the interrupt flag.
A START condition immediately followed by a STOP condition, is an illegal operation and the Bus Error flag is set.
The R/W Direction flag reflects the direction bit received with the address. This can be read by software to determine the
type of operation currently in progress.
Depending on the R/W direction bit and bus condition one of four distinct cases (1 to 4) arises following the address
packet. The different cases must be handled in software.
19.4.1.1 Case 1: Address packet accepted - Direction bit set
If the R/W Direction flag is set, this indicates a master read operation. The SCL line is forced low, stretching the bus
clock. If ACK is sent by the slave, the slave hardware will set the Data Interrupt Flag indicating data is needed for
transmit. If NACK is sent by the slave, the slave will wait for a new START condition and address match.
19.4.1.2 Case 2: Address packet accepted - Direction bit cleared
If the R/W Direction flag is cleared this indicates a master write operation. The SCL line is forced low, stretching the bus
clock. If ACK is sent by the slave, the slave will wait for data to be received. Data, Repeated START or STOP can be
received after this. If NACK is indicated the slave will wait for a new START condition and address match.
19.4.1.3 Case 3: Collision
If the slave is not able to send a high level or NACK, the Collision flag is set and it will disable the data and acknowledge
output from the slave logic. The clock hold is released. A START or repeated START condition will be accepted.
19.4.1.4 Case 4: STOP condition received.
Operation is the same as case 1 or 2 above with one exception. When the STOP condition is received, the Slave
Address/Stop flag will be set indicating that a STOP condition and not an address match occurred.
19.4.2 Receiving Data Packets
The slave will know when an address packet with R/W direction bit cleared has been successfully received. After
acknowledging this, the slave must be ready to receive data. When a data packet is received the Data Interrupt Flag is
set, and the slave must indicate ACK or NACK. After indicating a NACK, the slave must expect a STOP or Repeated
START condition.
19.4.3 Transmitting Data Packets
The slave will know when an address packet, with R/W direction bit set, has been successfully received. It can then start
sending data by writing to the Slave Data register. When a data packet transmission is completed, the Data Interrupt Flag
is set. If the master indicates NACK, the slave must stop transmitting data, and expect a STOP or Repeated START
condition.
AtmeL
207
ATtiny828 [DATASHEET]
8371A–AVR–08/12
19.5 Register Description
19.5.1 TWSCRA – TWI Slave Control Register A
zBit 7 – TWSHE: TWI SDA Hold Time Enable
When this bit is set the internal hold time on SDA with respect to the negative edge on SCL is enabled.
zBit 6 – Res: Reserved Bit
This bit is reserved and will always read as zero.
zBit 5 – TWDIE: TWI Data Interrupt Enable
When this bit is set and interrupts are enabled, a TWI interrupt will be generated when the data interrupt flag (TWDIF) in
TWSSRA is set.
zBit 4 – TWASIE: TWI Address/Stop Interrupt Enable
When this bit is set and interrupts are enabled, a TWI interrupt will be generated when the address/stop interrupt flag
(TWASIF) in TWSSRA is set.
zBit 3 – TWEN: Two-Wire Interface Enable
When this bit is set the slave Two-Wire Interface is enabled.
zBit 2 – TWSIE: TWI Stop Interrupt Enable
Setting the Stop Interrupt Enable (TWSIE) bit will set the TWASIF in the TWSSRA register when a STOP condition is
detected.
zBit 1 – TWPME: TWI Promiscuous Mode Enable
When this bit is set the address match logic of the slave TWI responds to all received addresses. When this bit is cleared
the address match logic uses the TWSA register to determine which address to recognize as its own.
zBit 0 – TWSME: TWI Smart Mode Enable
When this bit is set the TWI slave enters Smart Mode, where the Acknowledge Action is sent immediately after the TWI
data register (TWSD) has been read. Acknowledge Action is defined by the TWAA bit in TWSCRB.
When this bit is cleared the Acknowledge Action is sent after TWCMDn bits in TWSCRB are written to 1X.
Bit 76543210
(0xB8) TWSHE – TWDIE TWASIE TWEN TWSIE TWPME TWSME TWSCRA
Read/Write R/W R R/W R/W R/W R/W R/W R/W
Initial Value 0 0 0 0 0 0 0 0
AtmeL
208
ATtiny828 [DATASHEET]
8371A–AVR–08/12
19.5.2 TWSCRB – TWI Slave Control Register B
zBits 7:3 – Res: Reserved Bits
These bits are reserved and will always read as zero.
zBit 2 – TWAA: TWI Acknowledge Action
This bit defines the slave's acknowledge behavior after an address or data byte has been received from the master.
Depending on the TWSME bit in TWSCRA the Acknowledge Action is executed either when a valid command has been
written to TWCMDn bits, or when the data register has been read. Acknowledge action is also executed if clearing
TWAIF flag after address match or TWDIF flag during master transmit. See Table 77 for details.
Table 77. Acknowledge Action of TWI Slave
zBits 1:0 – TWCMD[1:0]: TWI Command
Writing these bits triggers the slave operation as defined by Table 78. The type of operation depends on the TWI slave
interrupt flags, TWDIF and TWASIF. The Acknowledge Action is only executed when the slave receives data bytes or
address byte from the master.
Table 78. TWI Slave Command
Bit 76543210
(0xB9) – – – – – TWAA TWCMD1 TWCMD0 TWSCRB
Read/Write RRRRRR/WWW
Initial Value 0 0 0 0 0 0 0 0
TWAA Action TWSME When
0Send ACK 0When TWCMDn bits are written to 10 or 11
1When TWSD is read
1Send NACK 0When TWCMDn bits are written to 10 or 11
1When TWSD is read
TWCMD[1:0] TWDIR Operation
00 XNo action
01 XReserved
10
Used to complete transaction
0Execute Acknowledge Action, then wait for any START (S/Sr) condition
1Wait for any START (S/Sr) condition
AtmeL
209
ATtiny828 [DATASHEET]
8371A–AVR–08/12
Writing the TWCMD bits will automatically release the SCL line and clear the TWCH and slave interrupt flags.
TWAA and TWCMDn bits can be written at the same time. Acknowledge Action will then be executed before the
command is triggered.
The TWCMDn bits are strobed and always read zero.
19.5.3 TWSSRA – TWI Slave Status Register A
zBit 7 – TWDIF: TWI Data Interrupt Flag
This flag is set when a data byte has been successfully received, i.e. no bus errors or collisions have occurred during the
operation. When this flag is set the slave forces the SCL line low, stretching the TWI clock period. The SCL line is
released by clearing the interrupt flags.
Writing a one to this bit will clear the flag. This flag is also automatically cleared when writing a valid command to the
TWCMDn bits in TWSCRB.
zBit 6 – TWASIF: TWI Address/Stop Interrupt Flag
This flag is set when the slave detects that a valid address has been received, or when a transmit collision has been
detected. When this flag is set the slave forces the SCL line low, stretching the TWI clock period. The SCL line is
released by clearing the interrupt flags.
If TWASIE in TWSCRA is set, a STOP condition on the bus will also set TWASIF. STOP condition will set the flag only if
system clock is faster than the minimum bus free time between STOP and START.
Writing a one to this bit will clear the flag. This flag is also automatically cleared when writing a valid command to the
TWCMDn bits in TWSCRB.
zBit 5 – TWCH: TWI Clock Hold
This bit is set when the slave is holding the SCL line low.
This bit is read-only, and set when TWDIF or TWASIF is set. The bit can be cleared indirectly by clearing the interrupt
flags and releasing the SCL line.
zBit 4 – TWRA: TWI Receive Acknowledge
This bit contains the most recently received acknowledge bit from the master.
11
Used in response to an Address Byte (TWASIF is set)
0Execute Acknowledge Action, then receive next byte
1Execute Acknowledge Action, then set TWDIF
Used in response to a Data Byte (TWDIF is set)
0Execute Acknowledge Action, then wait for next byte
1No action
TWCMD[1:0] TWDIR Operation
Bit 76543210
(0xBA) TWDIF TWASIF TWCH TWRA TWC TWBE TWDIR TWAS TWSSRA
Read/Write R/WR/W R R R/WR/WR/WR/W
Initial Value 0 0 0 0 0 0 0 0
AtmeL
210
ATtiny828 [DATASHEET]
8371A–AVR–08/12
This bit is read-only. When zero, the most recent acknowledge bit from the maser was ACK and, when one, the most
recent acknowledge bit was NACK.
zBit 3 – TWC: TWI Collision
This bit is set when the slave was not able to transfer a high data bit or a NACK bit. When a collision is detected, the
slave will commence its normal operation, and disable data and acknowledge output. No low values are shifted out onto
the SDA line.
This bit is cleared by writing a one to it. The bit is also cleared automatically when a START or Repeated START
condition is detected.
zBit 2 – TWBE: TWI Bus Error
This bit is set when an illegal bus condition has occured during a transfer. An illegal bus condition occurs if a Repeated
START or STOP condition is detected, and the number of bits from the previous START condition is not a multiple of
nine.
This bit is cleared by writing a one to it.
zBit 1 – TWDIR: TWI Read/Write Direction
This bit indicates the direction bit from the last address packet received from a master. When this bit is one, a master
read operation is in progress. When the bit is zero a master write operation is in progress.
zBit 0 – TWAS: TWI Address or Stop
This bit indicates why the TWASIF bit was last set. If zero, a stop condition caused TWASIF to be set. If one, address
detection caused TWASIF to be set.
19.5.4 TWSA – TWI Slave Address Register
The slave address register contains the TWI slave address used by the slave address match logic to determine if a
master has addressed the slave. When using 7-bit or 10-bit address recognition mode, the high seven bits of the address
register (TWSA[7:1]) represent the slave address. The least significant bit (TWSA0) is used for general call address
recognition. Setting TWSA0 enables general call address recognition logic.
When using 10-bit addressing the address match logic only support hardware address recognition of the first byte of a
10-bit address. If TWSA[7:1] is set to "0b11110nn", 'nn' will represent bits 9 and 8 of the slave address. The next byte
received is then bits 7 to 0 in the 10-bit address, but this must be handled by software.
When the address match logic detects that a valid address byte has been received, the TWASIF is set and the TWDIR
flag is updated.
If TWPME in TWSCRA is set, the address match logic responds to all addresses transmitted on the TWI bus. TWSA is
not used in this mode.
Bit 76543210
(0xBC) TWSA[7:0] TWSA
Read/Write R/WR/WR/WR/WR/WR/WR/WR/W
Initial Value 0 0 0 0 0 0 0 0
AtmeL
211
ATtiny828 [DATASHEET]
8371A–AVR–08/12
19.5.5 TWSD – TWI Slave Data Register
The data register is used when transmitting and received data. During transfer, data is shifted from/to the TWSD register
and to/from the bus. Therefore, the data register cannot be accessed during byte transfers. This is protected in hardware.
The data register can only be accessed when the SCL line is held low by the slave, i.e. when TWCH is set.
When a master reads data from a slave, the data to be sent must be written to the TWSD register. The byte transfer is
started when the master starts to clock the data byte from the slave. It is followed by the slave receiving the acknowledge
bit from the master. The TWDIF and the TWCH bits are then set.
When a master writes data to a slave, the TWDIF and the TWCH flags are set when one byte has been received in the
data register. If Smart Mode is enabled, reading the data register will trigger the bus operation, as set by the TWAA bit in
TWSCRB.
Accessing TWSD will clear the slave interrupt flags and the TWCH bit.
19.5.6 TWSAM – TWI Slave Address Mask Register
zBits 7:1 – TWSAM[7:1]: TWI Address Mask
These bits can act as a second address match register, or an address mask register, depending on the TWAE setting.
If TWAE is set to zero, TWSAM can be loaded with a 7-bit slave address mask. Each bit in TWSAM can mask (disable)
the corresponding address bit in the TWSA register. If the mask bit is one the address match between the incoming
address bit and the corresponding bit in TWSA is ignored. In other words, masked bits will always match.
If TWAE is set to one, TWSAM can be loaded with a second slave address in addition to the TWSA register. In this
mode, the slave will match on 2 unique addresses, one in TWSA and the other in TWSAM.
zBit 0 – TWAE: TWI Address Enable
By default, this bit is zero and the TWSAM bits acts as an address mask to the TWSA register. If this bit is set to one, the
slave address match logic responds to the two unique addresses in TWSA and TWSAM.
Bit 76543210
(0xBD) TWSD[7:0] TWSD
Read/Write R/WR/WR/WR/WR/WR/WR/WR/W
Initial Value 0 0 0 0 0 0 0 0
Bit 76543210
(0xBB) TWSAM[7:1] TWAE TWSAM
Read/Write R/WR/WR/WR/WR/WR/WR/WR/W
Initial Value 0 0 0 0 0 0 0 0
AtmeL
212
ATtiny828 [DATASHEET]
8371A–AVR–08/12
20. debugWIRE On-chip Debug System
20.1 Features
zComplete Program Flow Control
zEmulates All On-chip Functions, Both Digital and Analog , except RESET Pin
zReal-time Operation
zSymbolic Debugging Support (Both at C and Assembler Source Level, or for Other HLLs)
zUnlimited Number of Program Break Points (Using Software Break Points)
zNon-intrusive Operation
zElectrical Characteristics Identical to Real Device
zAutomatic Configuration System
zHigh-Speed Operation
zProgramming of Non-volatile Memories
20.2 Overview
The debugWIRE On-chip debug system uses a One-wire, bi-directional interface to control the program flow, execute
AVR instructions in the CPU and to program the different non-volatile memories.
20.3 Physical Interface
When the debugWIRE Enable (DWEN) Fuse is programmed and Lock bits are unprogrammed, the debugWIRE system
within the target device is activated. The RESET port pin is configured as a wire-AND (open-drain) bi-directional I/O pin
with pull-up enabled and becomes the communication gateway between target and emulator.
Figure 89 shows the schematic of a target MCU, with debugWIRE enabled, and the emulator connector. The system
clock is not affected by debugWIRE and will always be the clock source selected by the CKSEL Fuses.
Figure 89. The debugWIRE Setup
dW
GND
dW(RESET)
VCC
1.8 - 5.5V
AtmeL
213
ATtiny828 [DATASHEET]
8371A–AVR–08/12
When designing a system where debugWIRE will be used, the following must be observed:
zPull-Up resistor on the dW/(RESET) line must be in the range of 10k to 20 kΩ. However, the pull-up resistor is
optional.
zConnecting the RESET pin directly to VCC will not work.
zCapacitors inserted on the RESET pin must be disconnected when using debugWire.
zAll external reset sources must be disconnected.
20.4 Software Break Points
debugWIRE supports Program memory Break Points by the AVR Break instruction. Setting a Break Point in AVR Studio®
will insert a BREAK instruction in the Program memory. The instruction replaced by the BREAK instruction will be stored.
When program execution is continued, the stored instruction will be executed before continuing from the Program
memory. A break can be inserted manually by putting the BREAK instruction in the program.
The Flash must be re-programmed each time a Break Point is changed. This is automatically handled by AVR Studio
through the debugWIRE interface. The use of Break Points will therefore reduce the Falsh Data retention. Devices used
for debugging purposes should not be shipped to end customers.
20.5 Limitations of debugWIRE
The debugWIRE communication pin (dW) is physically located on the same pin as External Reset (RESET). An External
Reset source is therefore not supported when the debugWIRE is enabled.
The debugWIRE system accurately emulates all I/O functions when running at full speed, i.e., when the program in the
CPU is running. When the CPU is stopped, care must be taken while accessing some of the I/O Registers via the
debugger (AVR Studio). See the debugWIRE documentation for detailed description of the limitations.
The debugWIRE interface is asynchronous, which means that the debugger needs to synchronize to the system clock. If
the system clock is changed by software (e.g. by writing CLKPS bits) communication via debugWIRE may fail. Also,
clock frequencies below 100kHz may cause communication problems.
A programmed DWEN Fuse enables some parts of the clock system to be running in all sleep modes. This will increase
the power consumption while in sleep. Thus, the DWEN Fuse should be disabled when debugWire is not used.
20.6 Register Description
The following section describes the registers used with the debugWire.
20.6.1 DWDR – debugWire Data Register
The DWDR Register provides a communication channel from the running program in the MCU to the debugger. This
register is only accessible by the debugWIRE and can therefore not be used as a general purpose register in the normal
operations.
Bit 76543210
0x31 (0x51) DWDR[7:0] DWDR
Read/Write R/WR/WR/WR/WR/WR/WR/WR/W
Initial Value 0 0 0 0 0 0 0 0
AtmeL
214
ATtiny828 [DATASHEET]
8371A–AVR–08/12
21. Self-Programming with Boot Loader and Read-While-Write
21.1 Features
zSelf-Programming Enables MCU to Erase, Write and Reprogram Application Memory
zEfficient Read-Modify-Write Support
zSupport for Read-While-Write Self-Programming
zBoot Loader Section With Variable Size
zLock Bits Allow Application Memory to Be Securely Closed for Further Access
zSeparate Boot Lock Bits Allow High Security and Flexible Protection Schemes
zSeparate Fuse for Setting Reset Vector
zOptimized Flash Page Size
zCode Efficient Algorithm
21.2 Overview
The boot loader support provides a real read-while-write self-programming mechanism for downloading and uploading
program code by the MCU itself. This feature allows flexible application software updates controlled by the MCU using a
Flash-resident boot loader program. The boot loader can use any available data interface and associated protocol to
read code and write (program) that code into the Flash memory, or read the code from the program memory. The
program code within the boot loader section has the capability to write into the entire Flash, including the boot loader
memory. The boot loader can thus even modify itself, and it can also erase itself from the code if the feature is not
needed anymore. The size of the boot loader memory is configurable with fuses and the boot loader has two separate
sets of Boot Lock Bits, which can be set independently. This gives the user a unique flexibility to select different levels of
protection.
If boot loader is not needed the entire Flash can be made available for application code.
21.3 Application and Boot Loader Flash Sections
The Flash memory is organized in two main section; the application section and the Boot Loader Section (BLS). See
Figure 91. The size of the different sections is configured by the BOOTSZ fuses, as shown in Table 82 on page 217.
These two sections can have different levels of protection since they have different sets of lock bits.
21.3.1 Application Section
The application section is the part of Flash that is used for storing the application code. The protection level for the
application section can be selected by the application boot lock bit (Boot Lock Bit 0). See Table 87 on page 226.
The application section can never store any boot loader code, since the SPM instruction is disabled when executed from
the application section.
21.3.2 BLS – Boot Loader Section
While the application section is used for storing the application code, the boot loader software must be located in the
Boot Loader Section (BLS), since the SPM instruction can initiate a programming when executed from the BLS, only.
The SPM instruction can access the entire Flash, including the BLS itself. The protection level for the BLS can be
selected by the boot loader lock bit (Boot Lock Bit 1). See Table 88 on page 226.
21.4 Read-While-Write and No Read-While-Write Flash Sections
During a software update by the boot loader the CPU either works in read-while-write -mode or is halted during the
operation. The type of operation dependens on which address is being programmed.
AtmeL
215
ATtiny828 [DATASHEET]
8371A–AVR–08/12
In addition to the application and boot loader areas, the Flash is also divided into two fixed sections; the Read-While-
Write (RWW) and the No Read-While-Write (NRWW) section. The main difference between the RWW and NRWW
sections are:
zWhen erasing or writing a page located inside the RWW section, the NRWW section can be read during the
operation
zWhen erasing or writing a page located inside the NRWW section, the CPU is halted during the entire operation
Note that during a boot loader operation, software can never read code located in the RWW section. See Table 79,
below.
Table 79. Read-While-Write Features
The term “read-while-write section” refers to the section being programmed (i.e. erased, or written), not the section that is
being read during a software update by the boot loader.
Figure 90. Read-While-Write vs. No Read-While-Write
RWW and NRWW sections are defined in Table 82 on page 217 and illustrated in Figure 90.
Section that Z-pointer addresses
during programming Section that can be read during
programming? CPU halted Read-while-write
supported
RWW NRWW No Yes
NRWW None Yes No
Read-While-Write
(RWW) Section
No Read-While-Write
(NRWW) Section
Z-pointer
Addresses RWW
Section
Z-pointer
Addresses NRWW
Section
CPU is Halted
During the Operation
Code Located in
NRWW Section
Can be Read During
the Operation
AtmeL
216
ATtiny828 [DATASHEET]
8371A–AVR–08/12
21.4.1 RWW – Read-While-Write Section
When the boot loader is programming a page inside the RWW section, it is possible to read code from the Flash, but only
code that is located in the NRWW section.
During programming, the software must ensure that the RWW section is not read. If the software during programming
tries to read code located inside the RWW section (i.e., by a call/jmp/lpm or an interrupt), it may end up in an unknown
state. To avoid this, interrupts should either be disabled or moved to the BLS, which is always located in the NRWW
section. The RWW Section Busy bit (RWWSB) in the Store Program Memory Control and Status Register (SPMCSR) is
set as long as the RWW section is blocked for reading. After a programming is completed, the RWWSB must be cleared
by software before reading code located in the RWW section.
21.4.2 NRWW – No Read-While-Write Section
Code located in the NRWW section can be read when the boot loader is updating a page in the RWW section. When the
boot loader updates the NRWW section, the CPU is halted during the entire Page Erase or Page Write operation.
21.5 Entering the Boot Loader Program
Entering the boot loader takes place by a jump or call from the application program. This may be initiated by a trigger,
such as a command received via USART, or SPI. Alternatively, the Boot Reset fuse (BOOTRST) can be programmed so
that the reset vector is pointing to the boot loader start address, in which case the boot loader is started after a reset. See
Table 80, below.
Table 80. Boot Reset Fuse
Note: 1. “1” means unprogrammed, “0” means programmed
After the application code has been loaded, the boot program can start executing the application code.
Note that fuses cannot be changed by the MCU itself. This means that once the BOOTRST fuse is programmed, the
reset vector will always point to the boot loader and the fuse can only be changed through the serial or parallel
programming interface.
21.6 Configuring the Boot Loader
Read-While-Write (RWW) and No Read-While-Write(NRWW) sections of the Flash are constant, as shown in Table 81.
For details on these two sections, see “Read-While-Write and No Read-While-Write Flash Sections” on page 214.
Table 81. Read-While-Write and No Read-While-Write Sections of the Flash
The size of application and boot loader sections can be changed, as shown in Table 82 on page 217.
BOOTRST (1) Reset Vector
1Application reset address (0x0000)
0Boot loader (see Table 82 on page 217)
Section Flash Pages Address
Read-While-Write section (RWW) 96 0x000 - 0xBFF
No Read-While-Write section (NRWW) 32 0xC00 - 0xFFF
AtmeL
217
ATtiny828 [DATASHEET]
8371A–AVR–08/12
Table 82. Setting the Size of Application and Boot Loader Sections
Note: 1. Start of boot loader section = boot reset address.
Boot Loader Section options are illustrated in Figure 91, below.
Figure 91. Flash Memory Sections vs. BOOTSZ Fuse Bits.
BOOTSZ1 BOOTSZ0
Application Section Boot Loader Section
Start End Start (1) End Size (words)
0 0
0x000
0xBFF 0xC00
0xFFF
1024
0 1 0xDFF 0xE00 512
1 0 0xEFF 0xF00 256
1 1 0xF7F 0xF80 128
Addr. Section BOOTSZ = 00 BOOTSZ = 01 BOOTSZ = 10 BOOTSZ = 11
0xFFF
...
NRWW BLS
BLS
BLS
BLS
0xF80
0xF7F
...
0xF00
0xEFF
...
0xE00
0xDFF
...
0xC00
0xBFF
...
... RWW APPLICATION
SECTION APPLICATION
SECTION APPLICATION
SECTION APPLICATION
SECTION
...
0x000
AtmeL
218
ATtiny828 [DATASHEET]
8371A–AVR–08/12
21.7 Boot Loader Lock Bits
The boot loader has two separate sets of lock bits, which can be set independently. This gives the user a unique flexibility
to select different levels of protection.
The user can choose any of the following:
zProtect the entire Flash from a software update by the MCU
zProtect only the Boot Loader Flash section from a software update by the MCU
zProtect only the Application Flash section from a software update by the MCU
zAllow software update in the entire Flash.
For more details on lock bits, see “Lock Bits” on page 225.
21.7.1 Programming Boot Loader Lock Bits by SPM
To set boot loader and general lock bits:
zWrite the desired data to R0. A cleared bit indicates the corresponding lock bit is to be programmed. See bit
mapping of R0 below
zWrite “X0001001” to SPMCSR
zExecute SPM within four clock cycles after writing SPMCSR
During lock bit programming, the contents of R0 is treated as shown below.
During the operation, the value of Z-pointer is ignored, but for future compatibility it is recommended to load the Z-pointer
with 0x0001 (same as used for reading the lock bits). For future compatibility, it is also recommended to set bits 7 and 6
in R0 to “1” when writing the Lock bits.
When programming the Lock bits the entire Flash can be read during the operation.
See Table 87 on page 226 and Table 88 on page 226 for how different settings of the boot loader lock bits affect Flash
access. See “Lock Bits” on page 225 for lock bit layout.
21.7.2 Updating the BLS
Special care must be taken if boot lock bit BLB11 is left unprogrammed, allowing the BLS to be updated. An accidental
write to the BLS can corrupt the entire boot loader, making further software updates impossible. If boot loader software
does not need to be updated, it is recommended to program boot lock bit BLB11 to protect the BLS from being changed
by software.
21.8 Self-Programming the Flash
The device provides a self-programming mechanism for downloading and uploading program code by the MCU itself.
Self-Programming can use any available data interface and associated protocol to read code and write (program) that
code into program memory.
Program memory is updated in a page by page fashion. Before programming a page with the data stored in the
temporary page buffer, the page must be erased. The temporary page buffer is filled one word at a time using SPM and
the buffer can be filled either before the Page Erase command or between a Page Erase and a Page Write operation:
Bit 76543210
R0 1 1 BLB12 BLB11 BLB02 BLB01 LB2 LB1
AtmeL
219
ATtiny828 [DATASHEET]
8371A–AVR–08/12
1. Either, fill the buffer before a Page Erase:
1. Fill temporary page buffer
2. Perform a Page Erase
3. Perform a Page Write
2. Or, fill the buffer after Page Erase:
1. Perform a Page Erase
2. Fill temporary page buffer
3. Perform a Page Write
When using alternative 1, the boot loader provides an effective read-modify-write feature, which allows the user software
to first read the page, do the necessary changes, and then write back the modified data. If alternative 2 is used, it is not
possible to read the old data while loading since the page is already erased.
If only a part of the page needs to be changed, the rest of the page must be stored (for example in the temporary page
buffer) before the erase, and then be re-written.
The temporary page buffer can be accessed in a random sequence.
It is essential that the page address used in both the Page Erase and Page Write operation is addressing the same page.
21.8.1 Addressing the Flash During Self-Programming
The Z-pointer is used to address the SPM commands.
Since the Flash is organized in pages (see Table 94 on page 232), the Program Counter can be treated as having two
different sections. One section, consisting of the least significant bits, is addressing the words within a page, while the
most significant bits are addressing the pages. This is shown in Figure 92, below.
Bit 151413121110 9 8
ZH (R31) Z15 Z14 Z13 Z12 Z11 Z10 Z9 Z8
ZL (R30) Z7Z6Z5Z4Z3Z2Z1Z0
76543210
220
ATtiny828 [DATASHEET]
8371A–AVR–08/12
Figure 92. Addressing the Flash During SPM
Variables used in Figure 92 are explained in Table 83, below.
Table 83. Variables Used in Flash Addressing
Note that the Page Erase and Page Write operations are addressed independently. Therefore, it is very important that
the boot loader addresses the same page in both Page Erase and Page Write operations.
Variable Description
PCPAGE Program Counter page address. Selects page of words and is used with Page Erase and Page
Write operations. See Table 94 on page 232
PCMSB The most significant bit of the Program Counter. See Table 94 on page 232
ZPCMSB The bit in the Z register that is mapped to PCMSB. Because Z[0] is not used, ZPCMSB =
PCMSB + 1. Z register bits above ZPCMSB are ignored
PCWORD Program Counter word address. Selects the word within a page. This is used for filling the
temporary buffer and must be zero during page write operations. See Table 94 on page 232
PAGEMSB The most significant bit used to address the word within one page
ZPAGEMSB The bit in the Z register that is mapped to PAGEMSB. Because Z[0] is not used, ZPAGEMSB =
PAGEMSB + 1
PROGRAM MEMORY
0115
Z - REGISTER
BIT
0
ZPAGEMSB
WORD ADDRESS
WITHIN A PAGE
PAGE ADDRESS
WITHIN THE FLASH
ZPCMSB
INSTRUCTION WORD
PA G E PCWORD[PAGEMSB:0]:
00
01
02
PAGEEND
PA G E
PCWORDPCPAGE
PCMSB PAGEMSB
PROGRAM
COUNTER
AtmeL
221
ATtiny828 [DATASHEET]
8371A–AVR–08/12
Although the least significant bit of the Z-register (Z0) should be zero for SPM, it should be noted that the LPM instruction
addresses the Flash byte-by-byte and uses Z0 as a byte select bit.
The only SPM operation that does not use the Z-pointer is setting the boot loader lock bits. The content of the Z-pointer is
ignored and will have no effect on this operation.
Once a programming operation is initiated, the address is latched and the Z-pointer can be used for other operations.
21.8.2 Page Erase
To execute Page Erase:
zSet up the address in the Z-pointer
zWrite “00000011” to SPMCSR
zExecute an SPM instruction within four clock cycles after writing SPMCSR
The data in R1 and R0 is ignored. The page address must be written to PCPAGE in the Z-register. Other bits in the Z-
pointer are ignored during this operation.
If an interrupt occurs during the timed sequence above the four cycle access cannot be guaranteed. In order to ensure
atomic operation interrupts should be disabled before writing to SPMCSR.
When performing a Page Erase of the RWW section, the NRWW section can be read during the operation. When
performing a Page Erase of the NRWW section, the CPU is halted during the operation
The CPU is halted during the Page Erase operation.
21.8.3 Page Load
To write an instruction word:
zSet up the address in the Z-pointer
zSet up the data in R1:R0
zWrite “00000001” to SPMCSR
zExecute an SPM instruction within four clock cycles after writing SPMCSR
The content of PCWORD in the Z-register is used to address the data in the temporary buffer. The temporary buffer will
auto-erase after a Page Write operation, or by writing the RWWSRE bit in SPMCSR. It is also erased after a system
reset.
Note that it is not possible to write more than one time to each address without erasing the temporary buffer.
If the EEPROM is written in the middle of an SPM Page Load operation, all data loaded will be lost.
21.8.4 Page Write
To execute Page Write:
zSet up the address in the Z-pointer
zWrite “00000101” to SPMCSR
zExecute an SPM instruction within four clock cycles after writing SPMCSR
The data in R1 and R0 is ignored. The page address must be written to PCPAGE. Other bits in the Z-pointer must be
written to zero during this operation.
When performing a Page Write of the RWW section, the NRWW section can be read during the operation. When
performing a Page Write of the NRWW section, the CPU is halted during the operation.
AtmeL
222
ATtiny828 [DATASHEET]
8371A–AVR–08/12
21.8.5 SPM Interrupt
If the SPM interrupt is enabled, it will generate a constant interrupt when the SPMEN bit in SPMCSR is cleared. This
means that the interrupt can be used instead of polling the SPMCSR.
When using the SPM interrupt, the interrupt vectors should be moved to the boot loader section to avoid that an interrupt
is accessing the RWW section when blocked for reading. Moving the interrupts is described in section “Interrupts” on
page 48.
21.8.6 SPMCSR Can Not Be Written When EEPROM is Being Programmed
Note that an EEPROM write operation will block all software programming to Flash. Reading fuses and lock bits from
software will also be prevented during the EEPROM write operation. It is recommended that the user checks the status
bit (EEPE) in EECR and verifies that it is cleared before writing to SPMCSR.
21.8.7 RWW Section Can Not Be Read During Self-Programming
During self-programming (Page Erase or Page Write), the RWW section is always blocked for reading and the software
should therefore prevent this section from being addressed during the operation. The RWWSB in the SPMCSR is set as
long as the RWW section is busy.
During self-programming the interrupt vector table should be moved to the BLS. See IVSEL bit of “MCUCR – MCU
Control Register” on page 53. Alternatively, interrupts should be disabled.
After programming is complete, but before addressing the RWW section, the user software must clear RWWSB by
writing the RWWSRE bit.
21.9 Preventing Flash Corruption
During periods of low VCC, the Flash program can be corrupted because the supply voltage is too low for the CPU and
the Flash to operate properly. These issues are the same as for board level systems using the Flash, and the same
design solutions should be applied.
A Flash program corruption can be caused by two situations when the voltage is too low. First, a regular write sequence
to the Flash requires a minimum voltage to operate correctly. Secondly, the CPU itself can execute instructions
incorrectly, if the supply voltage for executing instructions is too low.
Flash corruption can easily be avoided by following these design recommendations (one is sufficient):
1. Keep the AVR RESET active (low) during periods of insufficient power supply voltage. This can be done by
enabling the internal Brown-out Detector (BOD) if the operating voltage matches the detection level. If not, an
external low VCC reset protection circuit can be used. If a reset occurs while a write operation is in progress, the
write operation will be completed provided that the power supply voltage is sufficient.
2. Keep the AVR core in Power-down sleep mode during periods of low VCC. This will prevent the CPU from attempt-
ing to decode and execute instructions, effectively protecting the SPMCSR Register and thus the Flash from
unintentional writes.
3. If there is no need for a boot loader, the boot loader lock bits should be programmed to prevent software updates
AtmeL
223
ATtiny828 [DATASHEET]
8371A–AVR–08/12
21.10 Programming Time for Flash when Using SPM
Flash access is timed using the internal, calibrated 8MHz oscillator. Typical Flash programming times for the CPU are
shown in Table 84.
Table 84. SPM Programming Time
Note: 1. Min and max programming times are per individual operation.
21.11 Register Description
21.11.1 SPMCSR – Store Program Memory Control and Status Register
The Store Program Memory Control and Status Register contains the control bits needed to control the Program memory
operations.
zBit 7 – SPMIE: SPM Interrupt Enable
When the SPMIE bit is written to one, and the I-bit in the Status Register is set (one), the SPM ready interrupt will be
enabled. The SPM ready Interrupt will be executed as long as the SPMEN bit is cleared.
zBit 6 – RWWSB: Read-While-Write Section Busy
When this bit is set, the RWW section cannot be accessed.
This bit is set when a self-programming operation (Page Erase or Page Write) to the RWW section is initiated.
This bit is cleared if the RWWSRE bit is written to one after a self-programming operation is completed. This bit is
automatically cleared when a page load operation is initiated.
zBit 5 – RSIG: Read Device Signature Imprint Table
Issuing an LPM instruction within three cycles after RSIG and SPMEN bits have been set in SPMCSR will return the
selected data (depending on Z-pointer value) from the device signature imprint table into the destination register. See
“Device Signature Imprint Table” on page 228 for details.
zBit 4 – RWWSRE: Read-While-Write Section Read Enable
The RWW section is blocked for reading (see RWWSB bit) when the section is being programmed. To re-enable the
section, the software must first wait until the programming is completed (see SPMEN bit). The RWW section is then re-
enabled by simultaneously writing bits RWWSRE and SPMEN and, within four clock cycles, issuing an SPM instruction.
The RWW section cannot be re-enabled while the Flash is busy with a Page Erase or a Page Write operation (see
SPMEN). If the RWWSRE bit is written while the Flash is being loaded, the operation will abort and the data will be lost.
Operation Min (1) Max (1)
SPM: Flash Page Erase, Flash Page Write, and lock bit write 3.7 ms 4.5 ms
Bit 7 6 5 4 3 2 1 0
0x37 (0x57) SPMIE RWWSB RSIG RWWSRE RWFLB PGWRT PGERS SPMEN SPMCSR
Read/Write R/W R R/W R/W R/W R/W R/W R/W
Initial Value 0 0 0 0 0 0 0 0
AtmeL
224
ATtiny828 [DATASHEET]
8371A–AVR–08/12
zBit 3 – RWFLB: Read/Write Fuse and Lock Bits
An LPM instruction within three cycles after RWFLB and SPMEN bits are set will read either the lock bits or fuse bits
(depending on Z0 in the Z-pointer) into the destination register. See “Reading Lock, Fuse and Signature Data from
Software” on page 229 for details.
If this bit is written to one at the same time as SPMEN, the next SPM instruction within four clock cycles sets boot lock
bits and memory lock bits, according to the data in R0. The data in R1 and the address in the Z-pointer are ignored. This
bit is automatically cleared when lock bits have been set, or if no SPM instruction is executed within four clock cycles.
zBit 2 – PGWRT: Page Write
If this bit is written to one at the same time as SPMEN, the next SPM instruction within four clock cycles executes Page
Write, with the data stored in the temporary buffer. The page address is taken from the high part of the Z-pointer. The
data in R1 and R0 are ignored. The PGWRT bit will auto-clear upon completion of a Page Write, or if no SPM instruction
is executed within four clock cycles. The CPU is halted during the entire Page Write operation.
zBit 1 – PGERS: Page Erase
If this bit is written to one at the same time as SPMEN, the next SPM instruction within four clock cycles executes Page
Erase. The page address is taken from the high part of the Z-pointer. The data in R1 and R0 are ignored. The PGERS bit
will auto-clear upon completion of a Page Erase, or if no SPM instruction is executed within four clock cycles. The CPU is
halted during the entire Page Write operation.
zBit 0 – SPMEN: Store Program Memory Enable
This bit enables the SPM instruction for the next four clock cycles. If set to one together with RSIG, CTPB, RWFLB,
PGWRT or PGERS, the following LPM/SPM instruction will have a special meaning, as described elsewhere.
If only SPMEN is written, the following SPM instruction will store the value in R1:R0 in the temporary page buffer
addressed by the Z-pointer. The LSB of the Z-pointer is ignored. The SPMEN bit will auto-clear upon completion of an
SPM instruction, or if no SPM instruction is executed within four clock cycles. During Page Erase and Page Write, the
SPMEN bit remains high until the operation is completed.
AtmeL
225
ATtiny828 [DATASHEET]
8371A–AVR–08/12
22. Lock Bits, Fuse Bits and Device Signature
22.1 Lock Bits
ATtiny828 provides the program and data memory lock bits listed in Table 85.
Table 85. Lock Bit Byte
Notes: 1. “1” means unprogrammed, “0” means programmed.
Lock bits can be left unprogrammed (“1”) or can be programmed (“0”) to obtain the additional features listed in Table 86,
Table 87, and Table 88.
Table 86. Lock Bit Protection Modes
Notes: 1. “1” means unprogrammed, “0” means programmed.
2. Program fuse bits before programming LB1 and LB2.
The general read/write lock bits do not control reading/writing by LPM/SPM. SPM and LPM access to application and
boot loader sections is controlled by boot lock bits, listed in Table 87 and Table 88.
Lock Bit Byte Bit No Description See Default Value (1)
– 7 – 1 (unprogrammed)
– 6 – 1 (unprogrammed)
BLB12 5
Boot lock bit Page 226
1 (unprogrammed)
BLB11 41 (unprogrammed)
BLB02 31 (unprogrammed)
BLB01 21 (unprogrammed)
LB2 1Lock bit Below 1 (unprogrammed)
LB1 01 (unprogrammed)
Lock Bits (1)
Mode of ProtectionLB2 LB1
1 1 No memory lock features enabled
1 0 Further programming of Flash and EEPROM is disabled in parallel and serial programming
mode. Fuse bits are locked in both serial and parallel programming mode (2)
0 1 Reserved
0 0 Further reading and programming of Flash and EEPROM is disabled in parallel and serial
programming mode. Fuse bits are locked in both serial and parallel programming mode (2)
AtmeL
226
ATtiny828 [DATASHEET]
8371A–AVR–08/12
Table 87. Lock Bit Protection Modes (Application Section)
Notes: 1. “1” means unprogrammed, “0” means programmed.
Table 88. Lock Bit Protection Modes (Boot Loader Section)
Notes: 1. “1” means unprogrammed, “0” means programmed.
Boot lock bits can be set by software or in serial or parallel programming mode, but they can be cleared by a Chip Erase
command, only. See “Programming Boot Loader Lock Bits by SPM” on page 218.
22.2 Fuse Bits
Fuse bits are described in Table 89, Table 90, and Table 91. Note that programmed fuses read as zero.
Table 89. Extended Fuse Byte
Lock Bits (1)
Mode of ProtectionBLB02 BLB01
1 1 No restrictions for SPM or LPM accessing the application section
1 0 SPM is not allowed to write to the application section
0 1 LPM executing from the boot loader section is not allowed to read from the application
section. If interrupt vectors are placed in the boot loader section, interrupts are disabled
while executing from the application section
0 0
SPM is not allowed to write to the application section, and LPM executing from the boot
loader section is not allowed to read from the application section. If interrupt vectors are
placed in the boot loader section, interrupts are disabled while executing from the application
section
Lock Bits (1)
Mode of ProtectionBLB12 BLB11
1 1 No restrictions for SPM or LPM accessing the boot loader section
1 0 SPM is not allowed to write to the boot loader section
0 1 LPM executing from the application section is not allowed to read from the boot loader
section. If interrupt vectors are placed in the application section, interrupts are disabled while
executing from the boot loader section
0 0
SPM is not allowed to write to the boot loader section, and LPM executing from the
application section is not allowed to read from the boot loader section. If interrupt vectors are
placed in the application section, interrupts are disabled while executing from the boot loader
section
Bit # Bit Name Use See Default Value
7BODPD1 Sets BOD mode of operation when device is
in sleep modes other than idle Page 42 1 (unprogrammed)
6BODPD0 1 (unprogrammed)
5BODACT1 Sets BOD mode of operation when device is
active or idle Page 43 1 (unprogrammed)
4BODACT0 1 (unprogrammed)
AtmeL
227
ATtiny828 [DATASHEET]
8371A–AVR–08/12
Table 90. High Fuse Byte
Notes: 1. Programming this fuse bit will change the functionality of the RESET pin and render further programming via
the serial interface impossible. The fuse bit can be unprogrammed using the parallel programming algorithm
(see page 232).
2. This fuse bit is not accessible in serial programming mode.
3. This setting enables SPI programming.
4. This setting does not preserve EEPROM.
Table 91. Low Fuse Byte
Note: 1. Unprogramming this fuse at low voltages may result in overclocking. See Section 24.3 on page 249 for
device speed versus supply voltage.
2. This setting results in maximum start-up time for the default clock source.
3 – – 1 (unprogrammed)
2BOOTSZ1 Sets size of boot loader section Page 216 1 (unprogrammed)
1BOOTSZ0 1 (unprogrammed)
0BOOTRST Defines boot reset vector Page 216 1 (unprogrammed)
Bit # Bit Name Use See Default Value
7RSTDISBL Disables external reset (1) Page 79 1 (unprogrammed)
6 DWEN Enables debugWIRE (1) Page 212 1 (unprogrammed)
5SPIEN Enables serial programming and
downloading of data to device (2) 0 (programmed) (3)
4WDTON Sets watchdog timer permanently on Page 46 1 (unprogrammed)
3EESAVE Preserves EEPROM memory during Chip
Erase operation Page 235 1 (unprogrammed) (4)
2BODLEVEL2
Sets BOD trigger level Page 251
1 (unprogrammed)
1BODLEVEL1 1 (unprogrammed)
0BODLEVEL0 1 (unprogrammed)
Bit # Bit Name Use See Default Value
7CKDIV8 Divides clock by 8 (1) Page 30 0 (programmed)
6CKOUT Outputs system clock on port pin Page 30 1 (unprogrammed)
5SUT1 Sets system start-up time Page 30 1 (unprogrammed) (2)
4SUT0 0 (programmed) (2)
3 – – 1 (unprogrammed)
2 – – 1 (unprogrammed)
1CKSEL1 Selects clock source Page 28 1 (unprogrammed) (3)
0CKSEL0 0 (programmed) (3)
Bit # Bit Name Use See Default Value
AtmeL
228
ATtiny828 [DATASHEET]
8371A–AVR–08/12
3. This setting selects Calibrated Internal 8MHz Oscillator.
Fuse bits are locked when Lock Bit 1 (LB1) is programmed. Hence, fuse bits must be programmed before lock bits.
Fuse bits are not affected by a Chip Erase.
22.2.1 Latching of Fuses
The fuse values are latched when the device enters programming mode and changes of the fuse values will have no
effect until the part leaves Programming mode. This does not apply to the EESAVE fuse, which will take effect once it is
programmed. The fuses are also latched on Power-up in Normal mode.
22.3 Device Signature Imprint Table
The device signature imprint table is a dedicated memory area used for storing miscellaneous device information, such
as the device signature and oscillator calibaration data. Most of this memory segment is reserved for internal use, as
outlined in Table 92.
Byte addresses are used when the device itself reads the data with the LPM command. External programming devices
must use word addresses.
Table 92. Contents of Device Signature Imprint Table
Notes: 1. For more information, see section “Signature Bytes” below.
2. For more information, see section “Calibration Bytes” below.
3. See “Temperature Measurement” on page 148. Calibration data is valid for ATtiny828R-devices, only.
4. Unsigned, fixed point, two’s complement: [0:(255/128)].
5. Signed integer, two’s complement: [-127:+128].
Word Address
(External) Byte Address
(Internal) Description
0x00 0x00 Signature byte 0 (1)
0x01 Calibration data for internal 8MHz oscillator (OSCCAL0) (2)
0x01 0x02 Signature byte 1 (1)
0x03 Oscillator temperature calibration data (OSCTCAL0A)
0x02 0x04 Signature byte 2 (1)
0x05 Oscillator temperature calibration data (OSCTCAL0B)
0x03 0x06 Reserved
0x07 Calibration data for internal 32kHz oscillator (OSCCAL1) (2)
0x04 ...0x15 ... Reserved
... Reserved
0x16 0x2C Calibration data for temperature sensor (gain) (3)(4)
0x2D Calibration data for temperature sensor (offset) (3)(5)
0x17...0x3F ... Reserved
... Reserved
AtmeL
229
ATtiny828 [DATASHEET]
8371A–AVR–08/12
22.3.1 Signature Bytes
All Atmel microcontrollers have a three-byte signature code which identifies the device. This code can be read in both
serial and parallel mode, also when the device is locked.
Signature bytes can also be read by the device firmware. See section “Reading Lock, Fuse and Signature Data from
Software” on page 229.
The three signature bytes reside in a separate address space called the device signature imprint table. The signature
data for ATtiny828 is given in Table 93.
Table 93. Device Signature Bytes
22.3.2 Calibration Bytes
The device signature imprint table of ATtiny828 contains calibration data for the internal oscillators, as shown in Table 92
on page 228. During reset, calibration data is automatically copied to the calibration registers (OSCCAL0, OSCCAL1) to
ensure correct frequency of the calibrated oscillators. See “OSCCAL0 – Oscillator Calibration Register” on page 32, and
“OSCCAL1 – Oscillator Calibration Register” on page 33.
Calibration bytes can also be read by the device firmware. See section “Reading Lock, Fuse and Signature Data from
Software” on page 229.
22.4 Reading Lock, Fuse and Signature Data from Software
Fuse and lock bits can be read by device firmware. Programmed fuse and lock bits read zero. unprogrammed as one.
See “Lock Bits” on page 225 and “Fuse Bits” on page 226.
In addition, firmware can also read data from the device signature imprint table. See “Device Signature Imprint Table” on
page 228.
22.4.1 Lock Bit Read
Lock bit values are returned in the destination register after an LPM instruction has been issued within three CPU cycles
after RWFLB and SPMEN bits have been set in SPMCSR (see page 223). The RWFLB and SPMEN bits automatically
clear upon completion of reading the lock bits, or if no LPM instruction is executed within three CPU cycles, or if no SPM
instruction is executed within four CPU cycles. When RWFLB and SPMEN are cleared LPM functions normally.
To read the lock bits, follow the below procedure:
1. Load the Z-pointer with 0x0001.
2. Set RWFLB and SPMEN bits in SPMCSR.
3. Issue an LPM instruction within three clock cycles.
4. Read the lock bits from the LPM destination register.
If successful, the contents of the destination register are as follows.
See section “Lock Bits” on page 225 for more information.
Part Signature Byte 0 Signature Byte 1 Signature Byte 0
ATtiny828 0x1E 0x93 0x14
Bit 76543210
Rd – – BLB12 BLB11 BLB02 BLB01 LB2 LB1
AtmeL
230
ATtiny828 [DATASHEET]
8371A–AVR–08/12
See “Boot Loader Lock Bits” on page 218 for how different settings of the boot loader lock bits affect Flash access.
22.4.2 Fuse Bit Read
The algorithm for reading fuse bytes is similar to the one described above for reading lock bits, only the addresses are
different.
To read the Fuse Low Byte (FLB), follow the below procedure:
1. Load the Z-pointer with 0x0000.
2. Set RWFLB and SPMEN bits in SPMCSR.
3. Issue an LPM instruction within three clock cycles.
4. Read the FLB from the LPM destination register.
If successful, the contents of the destination register are as follows.
For a detailed description and mapping of the Fuse Low Byte, see Table 91 on page 227.
To read the Fuse High Byte (FHB), replace the address in the Z-pointer with 0x0003 and repeat the procedure above. If
successful, the contents of the destination register are as follows.
For a detailed description and mapping of the Fuse High Byte, see Table 90 on page 227.
To read the Fuse Extended Byte (FEB), replace the address in the Z-pointer with 0x0002 and repeat the previous
procedure. If successful, the contents of the destination register are as follows.
For a detailed description and mapping of the Fuse Extended Byte, see Table 89 on page 226.
22.4.3 Device Signature Imprint Table Read
To read the contents of the device signature imprint table, follow the below procedure:
1. Load the Z-pointer with the table index.
2. Set RSIG and SPMEN bits in SPMCSR.
3. Issue an LPM instruction within three clock cycles.
4. Read table data from the LPM destination register.
If successful, the contents of the destination register are as described in section “Device Signature Imprint Table” on
page 228.
Bit 76543210
Rd FLB7 FLB6 FLB5 FLB4 FLB3 FLB2 FLB1 FLB0
Bit 76543210
Rd FHB7 FHB6 FHB5 FHB4 FHB3 FHB2 FHB1 FHB0
Bit 76543210
Rd FEB7 FEB6 FEB5 FEB4 FEB3 FEB2 FEB1 FEB0
AtmeL
231
ATtiny828 [DATASHEET]
8371A–AVR–08/12
See program example below.
Note: See “Code Examples” on page 7.
Assembly Code Example
DSIT_read:
; Uses Z-pointer as table index
ldi ZH, 0
ldi ZL, 1
; Preload SPMCSR bits into R16, then write to SPMCSR
ldi r16, (1<<RSIG)|(1<<SPMEN)
out SPMCSR, r16
; Issue LPM. Table data will be returned into r17
lpm r17, Z
ret
AtmeL
232
ATtiny828 [DATASHEET]
8371A–AVR–08/12
23. External Programming
This section describes how to program and verify Flash memory, EEPROM, lock bits, and fuse bits in ATtiny828.
23.1 Memory Parametrics
Flash memory parametrics are summarised in Table 94, below.
Table 94. Flash Parametrics
Note: 1. See Table 96 on page 233.
EEPROM parametrics are summarised in Table 95, below.
Table 95. EEPROM Parametrics
Note: 1. See Table 96 on page 233.
23.2 Parallel Programming
Parallel programming signals and connections are illustrated in Figure 93, below.
Figure 93. Parallel Programming Signals
Device Flash Size Page Size PCWORD (1) Pages PCPAGE (1) PCMSB (1)
ATtiny828 4K words
(8K bytes) 32 words PC[4:0] 128 PC[11:5] 11
Device EEPROM Size Page Size PCWORD (1) Pages PCPAGE (1) EEAMSB
ATtiny828 256 bytes 4 bytes EEA[1:0] 64 EEA[7:2] 7
VCC
+5V
GND
CLKI
DATA I/O
RESET
+12 V
BS1
XA0
BS2
OE
RDY/BSY
WR
AVCC
+5V
XA1
PAGEL
AtmeL
233
ATtiny828 [DATASHEET]
8371A–AVR–08/12
Signals are described in Table 96, below. Pins not listed in the table are referenced by pin names.
Table 96. Pin and Signal Names Used in Programming Mode
Note: VCC - 0.3V < AVCC < VCC + 0.3V, however, AVCC should always be within 4.5 – 5.5.
Pulses are assumed to be at least 250 ns, unless otherwise noted.
Table 97. Pin Values Used to Enter Programming Mode
Pins XA1 and XA0 determine the action when CLKI is given a positive pulse, as shown in Table 98.
Signal Name Pin(s) I/O Function
RDY/BSY PC0 O0: Device is busy programming,
1: Device is ready for new command
OE PC1 IOutput enable (active low)
WR PC2 IWrite pulse (active low)
BS1 PC3 IByte select 1 (0: low byte, 1: high byte)
XA0 PA0 IXTAL action bit 0
XA1 PA1 IXTAL action bit 1
BS2 PB6 IByte Select 2 (0: low byte, 1: 2nd high byte)
PAGEL PA2 IProgram memory and EEPROM data page load
DATA I/O
PB5 (MSB)
PB4
PB0
PA7
PA6
PA5
PA4
PA3 (LSB)
I/O Bi-directional data bus. Output when OE is low
Pin Symbol Value
PAGEL Prog_enable[3] 0
XA1 Prog_enable[2] 0
XA0 Prog_enable[1] 0
BS1 Prog_enable[0] 0
AtmeL
234
ATtiny828 [DATASHEET]
8371A–AVR–08/12
Table 98. XA1 and XA0 Coding
When pulsing WR or OE, the command loaded determines the action executed. The different command options are
shown in Table 99.
Table 99. Command Byte Bit Coding
23.2.1 Enter Programming Mode
The following algorithm puts the device in Parallel (High-voltage) Programming mode:
1. Set Prog_enable pins (see Table 97 on page 233) to “0000”, RESET pin to 0V and VCC to 0V.
2. Apply 4.5 – 5.5V between VCC and GND. Ensure that VCC reaches at least 1.7V within the next 20 µs.
3. Wait 20 – 60 µs, and apply 11.5 – 12.5V to RESET.
4. Keep the Prog_enable pins unchanged for at least 10µs after the high voltage has been applied to ensure
Prog_enable signature has been latched.
5. Wait at least 300 µs before giving any parallel programming commands.
6. Exit programming mode by powering the device down or by bringing RESET pin to 0V.
If the rise time of the VCC is unable to fulfill the requirements listed above, the following alternative algorithm can be used:
1. Set Prog_enable pins (Table 97 on page 233) to “0000”, RESET pin to 0V and VCC to 0V.
2. Apply 4.5 – 5.5V between VCC and GND.
3. Monitor VCC, and as soon as VCC reaches 0.9 – 1.1V, apply 11.5 – 12.5V to RESET.
4. Keep the Prog_enable pins unchanged for at least 10µs after the high voltage has been applied to ensure
Prog_enable signature has been latched.
XA1 XA0 Action when CLKI is Pulsed
0 0 Load Flash or EEPROM address (high or low address byte, determined by BS1)
0 1 Load data (high or low data byte for Flash, determined by BS1)
1 0 Load command
1 1 No action, idle
Command Byte Command
1000 0000 Chip Erase
0100 0000 Write fuse bits
0010 0000 Write lock bits
0001 0000 Write Flash
0001 0001 Write EEPROM
0000 1000 Read signature bytes and calibration byte
0000 0100 Read fuse and lock bits
0000 0010 Read Flash
0000 0011 Read EEPROM
AtmeL
235
ATtiny828 [DATASHEET]
8371A–AVR–08/12
5. Wait until VCC actually reaches 4.5 – 5.5V before giving any parallel programming commands.
6. Exit programming mode by powering the device down or by bringing RESET pin to 0V.
23.2.2 Considerations for Efficient Programming
Loaded commands and addresses are retained in the device during programming. For efficient programming, the
following should be considered.
zWhen writing or reading multiple memory locations, the command needs only be loaded once
zDo not write the data value 0xFF, since this already is the contents of the entire Flash and EEPROM (unless the
EESAVE Fuse is programmed) after a Chip Erase
zAddress high byte needs only be loaded before programming or reading a new 256 word window in Flash or 256
byte EEPROM. This also applies to reading signature bytes
23.2.3 Chip Erase
A Chip Erase must be performed before the Flash and/or EEPROM are reprogrammed. The Chip Erase command will
erase all Flash and EEPROM plus lock bits. If the EESAVE fuse is programmed, the EEPROM is not erased.
Lock bits are not reset until the program memory has been completely erased. Fuse bits are not changed.
The Chip Erase command is loaded as follows:
1. Set XA1, XA0 to “10”. This enables command loading
2. Set BS1 to “0”
3. Set DATA to “1000 0000”. This is the command for Chip Erase
4. Give CLKI a positive pulse. This loads the command
5. Give WR a negative pulse. This starts the Chip Erase. RDY/BSY goes low
6. Wait until RDY/BSY goes high before loading a new command
23.2.4 Programming the Flash
Flash is organized in pages, as shown in Table 94 on page 232. When programming the Flash, the program data is first
latched into a page buffer. This allows one page of program data to be programmed simultaneously. The following
procedure describes how to program the entire Flash memory:
A. Load Command “Write Flash”
1. Set XA1, XA0 to “10”. This enables command loading.
2. Set BS1 to “0”.
3. Set DATA to “0001 0000”. This is the command for Write Flash.
4. Give CLKI a positive pulse. This loads the command.
B. Load Address Low byte
1. Set XA1, XA0 to “00”. This enables address loading.
2. Set BS1 to “0”. This selects low address.
3. Set DATA = Address low byte (0x00 – 0xFF).
4. Give CLKI a positive pulse. This loads the address low byte.
C. Load Data Low Byte
1. Set XA1, XA0 to “01”. This enables data loading.
2. Set DATA = Data low byte (0x00 – 0xFF).
AtmeL
236
ATtiny828 [DATASHEET]
8371A–AVR–08/12
3. Give CLKI a positive pulse. This loads the data byte.
D. Load Data High Byte
1. Set BS1 to “1”. This selects high data byte.
2. Set XA1, XA0 to “01”. This enables data loading.
3. Set DATA = Data high byte (0x00 – 0xFF).
4. Give CLKI a positive pulse. This loads the data byte.
E. Latch Data
1. Set BS1 to “1”. This selects high data byte.
2. Give PAGEL a positive pulse. This latches the data bytes. (See Figure 95 for signal waveforms)
F. Repeat B through E until the entire buffer is filled or until all data within the page is loaded.
While the lower bits in the address are mapped to words within the page, the higher bits address the pages within
the FLASH. This is illustrated in Figure 94 on page 237. Note that if less than eight bits are required to address
words in the page (pagesize < 256), the most significant bit(s) in the address low byte are used to address the
page when performing a Page Write.
G. Load Address High byte
1. Set XA1, XA0 to “00”. This enables address loading.
2. Set BS1 to “1”. This selects high address.
3. Set DATA = Address high byte (0x00 – 0xFF).
4. Give CLKI a positive pulse. This loads the address high byte.
H. Program Page
1. Give WR a negative pulse. This starts programming of the entire page of data. RDY/BSY goes low.
2. Wait until RDY/BSY goes high (See Figure 95 for signal waveforms).
I. Repeat B through H until the entire Flash is programmed or until all data has been programmed.
J. End Page Programming
1. 1. Set XA1, XA0 to “10”. This enables command loading.
2. Set DATA to “0000 0000”. This is the command for No Operation.
3. Give CLKI a positive pulse. This loads the command, and the internal write signals are reset.
Flash page addressing is illustrated in Figure 94, below. Symbols used are described in Table 96 on page 233.
MX
XA
237
ATtiny828 [DATASHEET]
8371A–AVR–08/12
Figure 94. Addressing the Flash Which is Organized in Pages
Flash programming waveforms are illustrated in Figure 95, where XX means “don’t care” and letters refer to the
programming steps described earlier.
Figure 95. Flash Programming Waveforms
PROGRAM MEMORY
WORD ADDRESS
WITHIN A PAGE
PAGE ADDRESS
WITHIN THE FLASH
INSTRUCTION WORD
PA G E PCWORD[PAGEMSB:0]:
00
01
02
PAGEEND
PA G E
PCWORDPCPAGE
PCMSBPAGEMSB
PROGRAM
COUNTER
RDY/BSY
WR
OE
RESET +12V
PAGEL
BS2
0x10 ADDR. LOW ADDR. HIGH
DATA DATA LOW DATA HIGH ADDR. LOW DATA LOW DATA HIGH
XA1
XA0
BS1
XTAL1
XX XX XX
ABCDEBCDEGH
F
AtmeL
238
ATtiny828 [DATASHEET]
8371A–AVR–08/12
23.2.5 Programming the EEPROM
The EEPROM is organized in pages, see Table 95 on page 232. When programming the EEPROM, the program data is
latched into a page buffer. This allows one page of data to be programmed simultaneously. The programming algorithm
for the EEPROM data memory is as follows (see “Programming the Flash” on page 235 for details on loading command,
address and data):
zA: Load command “0001 0001”
zG: Load address high byte (0x00 – 0xFF)
zB: Load address low byte (0x00 – 0xFF)
zC: Load data (0x00 – 0xFF)
zE: Latch data (give PAGEL a positive pulse)
zK: Repeat steps B, C, and E until the entire buffer is filled
zL: Program EEPROM page:
zSet BS1 to “0”
zGive WR a negative pulse. This starts programming of the EEPROM page. RDY/BSY goes low
zWait until to RDY/BSY goes high before programming the next page (See Figure 96 for signal waveforms)
EEPROM programming waveforms are illustrated in Figure 96, where XX means “don’t care” and letters refer to the
programming steps described above.
Figure 96. EEPROM Programming Waveforms
23.2.6 Reading the Flash
The algorithm for reading the Flash memory is as follows (see “Programming the Flash” on page 235 for details on
command and address loading):
zA: Load command “0000 0010”
zG: Load address high byte (0x00 – 0xFF)
zB: Load address low byte (0x00 – 0xFF)
zSet OE to “0”, and BS1 to “0”. The Flash word low byte can now be read at DATA
RDY/BSY
WR
OE
RESET +12V
PAGEL
BS2
0x11 ADDR. HIGH
DATA ADDR. LOW DATA ADDR. LOW DATA XX
XA1
XA0
BS1
XTAL1
XX
AGBCEB C EL
K
AtmeL
239
ATtiny828 [DATASHEET]
8371A–AVR–08/12
zSet BS1 to “1”. The Flash word high byte can now be read at DATA
zSet OE to “1”
23.2.7 Reading the EEPROM
The algorithm for reading the EEPROM memory is as follows (see “Programming the Flash” on page 235 for details on
command and address loading):
zA: Load command “0000 0011”
zG: Load address high byte (0x00 – 0xFF)
zB: Load address low byte (0x00 – 0xFF)
zSet OE to “0”, and BS1 to “0”. The EEPROM Data byte can now be read at DATA
zSet OE to “1”
23.2.8 Programming Low Fuse Bits
The algorithm for programming the low fuse bits is as follows (see “Programming the Flash” on page 235 for details on
command and data loading):
zA: Load command “0100 0000”
zC: Load data low byte. Bit n = “0” programs and bit n = “1” erases the fuse bit
zGive WR a negative pulse and wait for RDY/BSY to go high
23.2.9 Programming High Fuse Bits
The algorithm for programming the high fuse bits is as follows (see “Programming the Flash” on page 235 for details on
command and data loading):
zA: Load command “0100 0000”
zC: Load data low byte. Bit n = “0” programs and bit n = “1” erases the fuse bit
zSet BS1 to “1” and BS2 to “0”. This selects high data byte
zGive WR a negative pulse and wait for RDY/BSY to go high
zSet BS1 to “0”. This selects low data byte
23.2.10 Programming Extended Fuse Bits
The algorithm for programming the extended fuse bits is as follows (see “Programming the Flash” on page 235 for details
on command and data loading):
zA: Load command “0100 0000”
zC: Load data low byte. Bit n = “0” programs and bit n = “1” erases the fuse bit
zSet BS1 to “0” and BS2 to “1”. This selects extended data byte
zGive WR a negative pulse and wait for RDY/BSY to go high
zSet BS2 to “0”. This selects low data byte
EEPROM programming waveforms are illustrated in Figure 96, where XX means “don’t care” and letters refer to the
programming steps described above.
AtmeL
240
ATtiny828 [DATASHEET]
8371A–AVR–08/12
Figure 97. Fuses Programming Waveforms
23.2.11 Programming the Lock Bits
The algorithm for programming the lock bits is as follows (see “Programming the Flash” on page 235 for details on
command and data loading):
zA: Load command “0010 0000”
zC: Load data low byte. Bit n = “0” programs the Lock bit. If LB1 and LB2 have been programmed, it is not possible
to program the Lock Bits by any External Programming mode
zGive WR a negative pulse and wait for RDY/BSY to go high
Lock bits can only be cleared by executing Chip Erase.
23.2.12 Reading Fuse and Lock Bits
The algorithm for reading fuse and lock bits is as follows (see “Programming the Flash” on page 235 for details on
command loading):
zA: Load command “0000 0100”
zSet OE to “0”, BS2 to “0” and BS1 to “0”. Low fuse bits can now be read at DATA (“0” means programmed)
zSet OE to “0”, BS2 to “1” and BS1 to “1”. High fuse bits can now be read at DATA (“0” means programmed)
zSet OE to “0”, BS2 to “1”, and BS1 to “0”. Extended fuse bits can now be read at DATA (“0” means programmed)
zSet OE to “0”, BS2 to “0” and BS1 to “1”. Lock bits can now be read at DATA (“0” means programmed)
zSet OE to “1”
Fuse and lock bit mapping is illustrated in Figure 98, below.
RDY/BSY
WR
OE
RESET +12V
PAGEL
0x40
DATA DATA XX
XA1
XA0
BS1
XTAL1
AC
0x40 DATA XX
AC
Write Fuse Low byte Write Fuse high byte
0x40 DATA XX
AC
Write Extended Fuse byte
BS2
AtmeL
241
ATtiny828 [DATASHEET]
8371A–AVR–08/12
Figure 98. Mapping Between BS1, BS2 and the Fuse and Lock Bits During Read
23.2.13 Reading Signature Bytes
The algorithm for reading the signature bytes is as follows (see “Programming the Flash” on page 235 for details on
command and address loading):
1. A: Load command “0000 1000”
2. B: Load address low byte (0x00 – 0x02)
3. Set OE to “0”, and BS1 to “0”. The selected signature byte can now be read at DATA.
4. Set OE to “1”.
23.2.14 Reading the Calibration Byte
The algorithm for reading the calibration byte is as follows (see “Programming the Flash” on page 235 for details on
command and address loading):
1. A: Load command “0000 1000”.
2. B: Load address low byte, 0x00.
3. Set OE to “0”, and BS1 to “1”. The calibration byte can now be read at DATA.
4. Set OE to “1”.
23.3 Serial Programming
Flash and EEPROM memory arrays can both be programmed using the serial SPI bus while RESET is pulled to GND.
The serial interface consists of pins SCK, MOSI (input) and MISO (output). After RESET is set low, the Programming
Enable instruction needs to be executed before program/erase operations can be executed.
Serial programming signals and connections are illustrated in Figure 99, below. The pin mapping is listed in Table 100 on
page 243.
Lock Bits 0
1
BS2
Fuse High Byte
0
1
BS1
DATA
Fuse Low Byte 0
1
BS2
Extended Fuse Byte
AtmeL
LL)
242
ATtiny828 [DATASHEET]
8371A–AVR–08/12
Figure 99. Serial Programming Signals
Notes: 1. If the device is clocked by the internal oscillator there is no need to connect a clock source to the CLKI pin.
2. VCC - 0.3V < AVCC < VCC + 0.3V, however, AVCC should always be within 1.7 – 5.5V.
When programming the EEPROM, an auto-erase cycle is built into the self-timed programming operation and there is no
need to first execute the Chip Erase instruction. This applies for serial programming mode, only.
The Chip Erase operation turns the content of every memory location in Flash and EEPROM arrays into 0xFF.
Depending on CKSEL fuses, a valid clock must be present. The minimum low and high periods for the serial clock (SCK)
input are defined as follows:
zMinimum low period of serial clock:
zWhen fck < 12MHz: > 2 CPU clock cycles
zWhen fck >= 12MHz: 3 CPU clock cycles
zMinimum high period of serial clock:
zWhen fck < 12MHz: > 2 CPU clock cycles
zWhen fck >= 12MHz: 3 CPU clock cycles
23.3.1 Pin Mapping
The pin mapping is listed in Table 100 on page 243. Note that not all parts use the SPI pins dedicated for the internal SPI
interface.
VCC
GND
CLKI (1)
SCK
MISO
MOSI
RESET
+1.8 - 5.5V
AVCC
+1.8 - 5.5V (2)
AtmeL
R5
243
ATtiny828 [DATASHEET]
8371A–AVR–08/12
Table 100. Pin Mapping Serial Programming
23.3.2 Programming Algorithm
When writing serial data to the ATtiny828, data is clocked on the rising edge of SCK. When reading data from the
ATtiny828, data is clocked on the falling edge of SCK. See Figure 107 on page 257 and Figure 108 on page 257 for
timing details.
To program and verify the ATtiny828 in the serial programming mode, the following sequence is recommended (See
Table 101 on page 244):
1. Power-up sequence: apply power between VCC and GND while RESET and SCK are set to “0”
zIn some systems, the programmer can not guarantee that SCK is held low during power-up. In this case,
RESET must be given a positive pulse after SCK has been set to '0'. The duration of the pulse must be at
least tRST plus two CPU clock cycles. See Table 107 on page 250 for definition of minimum pulse width on
RESET pin, tRST
2. Wait for at least 20 ms and then enable serial programming by sending the Programming Enable serial instruction
to the MOSI pin
3. The serial programming instructions will not work if the communication is out of synchronization. When in sync, the
second byte (0x53) will echo back when issuing the third byte of the Programming Enable instruction
zRegardless if the echo is correct or not, all four bytes of the instruction must be transmitted
zIf the 0x53 did not echo back, give RESET a positive pulse and issue a new Programming Enable command
4. The Flash is programmed one page at a time. The memory page is loaded one byte at a time by supplying the 6
LSB of the address and data together with the Load Program Memory Page instruction
zTo ensure correct loading of the page, data low byte must be loaded before data high byte for a given
address is applied
zThe Program Memory Page is stored by loading the Write Program Memory Page instruction with the 7
MSB of the address
zIf polling (RDY/BSY) is not used, the user must wait at least tWD_FLASH before issuing the next page (See
Table 102 on page 246). Accessing the serial programming interface before the Flash write operation
completes can result in incorrect programming.
5. The EEPROM can be programmed one byte or one page at a time.
zA: Byte programming. The EEPROM array is programmed one byte at a time by supplying the address and
data together with the Write instruction. EEPROM memory locations are automatically erased before new
data is written. If polling (RDY/BSY) is not used, the user must wait at least tWD_EEPROM before issuing the
next byte (See Table 102 on page 246). In a chip erased device, no 0xFFs in the data file(s) need to be
programmed
zB: Page programming (the EEPROM array is programmed one page at a time). The memory page is loaded
one byte at a time by supplying the 6 LSB of the address and data together with the Load EEPROM Memory
Page instruction. The EEPROM memory page is stored by loading the Write EEPROM Memory Page
Instruction with the 7 MSB of the address. When using EEPROM page access only byte locations loaded
with the Load EEPROM Memory Page instruction are altered and the remaining locations remain
unchanged. If polling (RDY/BSY) is not used, the user must wait at least tWD_EEPROM before issuing the next
byte (See Table 102 on page 246). In a chip erased device, no 0xFF in the data file(s) need to be
programmed
Symbol Pins I/O Description
MOSI PD0 ISerial Data in
MISO PD1 OSerial Data out
SCK PD3 ISerial Clock
AtmeL
244
ATtiny828 [DATASHEET]
8371A–AVR–08/12
6. Any memory location can be verified by using the Read instruction, which returns the content at the selected
address at the serial output pin (MISO)
7. At the end of the programming session, RESET can be set high to commence normal operation
8. Power-off sequence (if required): set RESET to “1”, and turn VCC power off
23.3.3 Programming Instruction set
The instruction set for serial programming is described in Table 101 and Figure 100 on page 245.
Table 101. Serial Programming Instruction Set
Instruction/Operation
Instruction Format
Byte 1 Byte 2 Byte 3 Byte4
Programming Enable $AC $53 $00 $00
Chip Erase (Program Memory/EEPROM) $AC $80 $00 $00
Poll RDY/BSY $F0 $00 $00 data byte out
Load Instructions
Load Extended Address byte (1) $4D $00 Extended adr $00
Load Program Memory Page, High byte $48 $00 adr LSB high data byte in
Load Program Memory Page, Low byte $40 $00 adr LSB low data byte in
Load EEPROM Memory Page (page access) $C1 $00 0000 000aa (2) data byte in
Read Instructions
Read Program Memory, High byte $28 adr MSB adr LSB high data byte out
Read Program Memory, Low byte $20 adr MSB adr LSB low data byte out
Read EEPROM Memory $A0 0000 00aa (2) aaaa aaaa (2) data byte out
Read Lock bits $58 $00 $00 data byte out
Read Signature Byte $30 $00 0000 000aa (2) data byte out
Read Fuse bits $50 $00 $00 data byte out
Read Fuse High bits $58 $08 $00 data byte out
Read Fuse Extended Bits $50 $08 $00 data byte out
Read Calibration Byte $38 $00 $00 data byte out
Write Instructions (3)
Write Program Memory Page $4C adr MSB (4) adr LSB (4) $00
Write EEPROM Memory $C0 0000 00aa (2) aaaa aaaa (2) data byte in
Write EEPROM Memory Page (page access) $C2 0000 00aa (2) aaaa aa00 (2) $00
Write Lock bits (5) $AC $E0 $00 data byte in
V AM! i A V WW
|—
59 U
/
AtmeL
245
ATtiny828 [DATASHEET]
8371A–AVR–08/12
Notes: 1. Not all instructions are applicable for all parts.
2. a = address.
3. Instructions accessing program memory use a word address. This address may be random within the page range.
4. Word addressing.
5. To ensure future compatibility, unused fuses and lock bits should be unprogrammed (‘1’) .
If the LSB of RDY/BSY data byte out is ‘1’, a programming operation is still pending. Wait until this bit returns ‘0’ before
the next instruction is carried out.
Within the same page, the low data byte must be loaded prior to the high data byte.
After data is loaded to the page buffer, program the EEPROM page, see Figure 100 on page 245.
Figure 100. Serial Programming Instruction example
23.4 Programming Time for Flash and EEPROM
Flash and EEPROM wait times are listed in Table 102 on page 246.
Write Fuse bits (5) $AC $A0 $00 data byte in
Write Fuse High bits (5) $AC $A8 $00 data byte in
Write Fuse Extended Bits (5) $AC $A4 $00 data byte in
Instruction/Operation
Instruction Format
Byte 1 Byte 2 Byte 3 Byte4
Byte 1 Byte 2 Byte 3 Byte 4
Adr MSB Adr LSB
Bit 15 B 0
Serial Programming Instruction
Program Memory/
EEPROM Memory
Page 0
Page 1
Page 2
Page N-1
Page Buffer
Write Program Memory Page/
Write EEPROM Memory Page
Load Program Memory Page (High/Low Byte)/
Load EEPROM Memory Page (page access)
Byte 1 Byte 2 Byte 3 Byte 4
Bit 15 B 0
Adr MSB Adr LSB
Page Offset
Page Number
Adr
dr M
r MS
SB
A
A
Adr
dr LS
LSB
SB
AtmeL
246
ATtiny828 [DATASHEET]
8371A–AVR–08/12
Table 102. Typical Wait Delays Before Next Flash or EEPROM Location Can Be Written
Symbol Minimum Wait Delay
tWD_FLASH 4.5 ms
tWD_EEPROM 3.6 ms
tWD_ERASE 9.0 ms
AtmeL
247
ATtiny828 [DATASHEET]
8371A–AVR–08/12
24. Electrical Characteristics
24.1 Absolute Maximum Ratings*
24.2 DC Characteristics
Table 103. DC Characteristics. T = -40°C to +85°C
Operating Temperature . . . . . . . . . . .-55°C to +125°C*NOTICE: Stresses beyond those listed under “Absolute
Maximum Ratings” may cause permanent dam-
age to the device. This is a stress rating only
and functional operation of the device at these
or other conditions beyond those indicated in
the operational sections of this specification is
not implied. Exposure to absolute maximum rat-
ing conditions for extended periods may affect
device reliability.
Storage Temperature . . . . . . . . . . . . .-65°C to +150°C
Voltage on any Pin except RESET
with respect to Ground. . . . . . . . . . -0.5V to VCC+0.5V
Voltage on RESET with respect to Ground-0.5V to +13.0V
Maximum Operating Voltage . . . . . . . . . . . . . . . . 6.0V
DC Current per I/O Pin. . . . . . . . . . . . . . . . . . 40.0 mA
DC Current VCC and GND Pins . . . . . . . . . . 200.0 mA
Symbol Parameter Condition Min Typ (1) Max Units
VIL Input Low Voltage VCC = 1.7V – 2.4V
VCC = 2.4V – 5.5V -0.5 0.2VCC(3)
0.3VCC(3) V
VIH
Input High-voltage
Except RESET pin VCC = 1.7V – 2.4V
VCC = 2.4V – 5.5V 0.7VCC(2)
0.6VCC(2) VCC +0.5 V
Input High-voltage
RESET pin VCC = 1.7V to 5.5V 0.9VCC(2) VCC +0.5 V
VOL
Output Low Voltage (4)
RESET pin as I/O (6)
VCC = 5V, IOL = 2 mA (5) 0.6
V
VCC = 3V, IOL = 1 mA(5) 0.5
VCC = 1.8V, IOL = 0.4mA(5) 0.4
Output Low Voltage (4)
Standard Sink I/O Pin (7)
VCC = 5V, IOL = 10 mA (5) 0.6
VCC = 3V, IOL = 5 mA (5) 0.5
VCC = 1.8V, IOL = 2mA (5) 0.4
Output Low Voltage (4)
High Sink I/O Pin (8)
VCC = 5V, IOL = 20 mA (5) 0.6
VCC = 3V, IOL = 10 mA(5) 0.5
VCC = 1.8V, IOL = 4mA (5) 0.4
Output Low Voltage (4)
Extra High Sink I/O Pin (9)
VCC = 5V, IOL = 20 mA (5) 0.6
VCC = 3V, IOL = 20 mA (5) 0.6
VCC = 1.8V, IOL = 8mA(5) 0.5
AtmeL
248
ATtiny828 [DATASHEET]
8371A–AVR–08/12
Notes: 1. Typical values at 25°C.
2. “Min” means the lowest value where the pin is guaranteed to be read as high.
3. “Max” means the highest value where the pin is guaranteed to be read as low.
4. Under steady-state (non-transient) conditions I/O ports can sink/source more current than the test conditions, how-
ever, the sum current of PORTA and PORTB mustn’t exceed 100mA. Also, the sum current of PORTC and PORTD
mustn’t exceed 120mA. VOL/VOH is not guaranteed to meet specifications if pin or port currents exceed the limits
given.
5. Pins are not guaranteed to sink/source currents greater than those listed at the given supply voltage.
6. The RESET pin must tolerate high voltages when entering and operating in programming modes and, as a conse-
quence, has a weak drive strength as compared to regular I/O pins. See “Reset Pin as I/O” on page 279, and “Reset
Pin as I/O” on page 285.
7. Ports with standard sink strength: PORTD0, PORTD3.
8. Ports with high sink strength: PORTA[7:0], PORTB[7:0], PORTC[7:0], PORTD1.
9. Ports with extra high strength: PORTC[7:0]. See “PHDE – Port High Drive Enable Register” on page 81.
10.Results obtained using external clock and methods described in “Minimizing Power Consumption” on page 35. Power
reduction fully enabled (PRR = 0xFF) and with no I/O drive.
11. BOD Disabled.
VOH Output High-voltage(4)
Except RESET pin(6)
VCC = 5V, IOH = -10 mA (5) 4.3
VVCC = 3V, IOH = -5 mA (5) 2.5
VCC = 1.8V, IOH = -2 mA (5) 1.4
ILIL Input Leakage Current,
I/O Pin (absolute value) VCC = 5.5V, pin low <0.05 1µA
ILIH Input Leakage Current,
I/O Pin (absolute value) VCC = 5.5V, pin high <0.05 1µA
ILIAC Input Leakage Current,
Analog Comparator VCC = 5V
VIN = VCC/2 -50 50 nA
RRST Reset Pull-up Resistor VCC = 5.5V, input low 30 60 kΩ
RPU I/O Pin Pull-up Resistor VCC = 5.5V, input low 20 50 kΩ
ICC
Power Supply Current(10)
Active 1 MHz, VCC = 2V 0.2 0.4 mA
Active 4 MHz, VCC = 3V 1.2 2mA
Active 8 MHz, VCC = 5V 3.9 5mA
Idle 1 MHz, VCC = 2V 0.03 0.1 mA
Idle 4 MHz, VCC = 3V 0.2 0.4 mA
Idle 8 MHz, VCC = 5V 0.9 1.5 mA
Power-down mode(11) WDT enabled, VCC = 3V 1.8 4µA
WDT disabled, VCC = 3V 0.1 2µA
Symbol Parameter Condition Min Typ (1) Max Units
AAAAA
249
ATtiny828 [DATASHEET]
8371A–AVR–08/12
24.3 Speed
The maximum operating frequency of the device is dependent on supply voltage, VCC . The relationship between supply
voltage and maximum operating frequency is piecewise linear, as shown in Figure 101.
Figure 101. Maximum Operating Frequency vs. Supply Voltage
24.4 Clock Characteristics
24.4.1 Accuracy of Calibrated Internal Oscillator
It is possible to manually calibrate the internal oscillator to be more accurate than default factory calibration. Note that the
oscillator frequency depends on temperature and voltage. Voltage and temperature characteristics can be found in
“Internal Oscillator Speed” on page 293.
Table 104. Calibration Accuracy of Internal 8MHz Oscillator
Notes: 1. Accuracy of oscillator frequency at calibration point (fixed temperature and voltage).
2. See device ordering codes on page 303 for alternatives.
3. Not available in ATtiny828R devices.
24.4.2 Accuracy of Calibrated 32kHz Oscillator
It is possible to manually calibrate the internal 32kHz oscillator to be more accurate than default factory calibration. Note
that the oscillator frequency depends on temperature and voltage. Voltage and temperature characteristics can be found
in “Internal Oscillator Speed” on page 293.
4 MHz
1.8V 5.5V
4.5V
20 MHz
2.7V
10 MHz
2 MHz
1.7V
Calibration
Method Target Frequency VCC Temperature Accuracy (1)
Factory
Calibration 8.0 MHz 3V 25°C±2% (2)
±10% (2)
User
Calibration (3) Within:
7.3 – 8.1 MHz Within:
1.7V – 5.5V Within:
-40°C to +85°C±1%
ICHCX
AtmeL
250
ATtiny828 [DATASHEET]
8371A–AVR–08/12
Table 105. Calibration Accuracy of Internal 32kHz Oscillator
24.4.3 External Clock Drive
Figure 102. External Clock Drive Waveform
Table 106. External Clock Drive Characteristics
24.5 System and Reset Characteristics
Table 107. Reset and Internal Voltage Characteristics
Note: 1. Values are guidelines, only
Calibration
Method Target Frequency VCC Temperature Accuracy
Factory
Calibration 32kHz 1.7 – 5.5V -40°C to +85°C±30%
Symbol Parameter
VCC = 1.7 – 5.5V VCC = 2.7–5.5V VCC = 4.5–5.5V
UnitMin. Max. Min. Max. Min. Max.
1/tCLCL Clock Frequency 0 4 0 8 0 12 MHz
tCLCL Clock Period 250 125 83 ns
tCHCX High Time 100 40 20 ns
tCLCX Low Time 100 40 20 ns
tCLCH Rise Time 2.0 1.6 0.5 μs
tCHCL Fall Time 2.0 1.6 0.5 μs
ΔtCLCL Period change from one clock cycle to next 2 2 2 %
V
IL1
V
IH1
Symbol Parameter Condition Min(1) Typ(1) Max(1) Units
VRST RESET Pin Threshold Voltage 0.2 VCC 0.9VCC V
VBG Internal bandgap voltage VCC = 2.7V
TA=25°C 1.0 1.1 1.2 V
tRST Minimum pulse width on RESET
Pin
VCC = 1.8V
VCC = 3V
VCC = 5V
2000
700
400 ns
AtmeL
251
ATtiny828 [DATASHEET]
8371A–AVR–08/12
24.5.1 Power-On Reset
Table 108. Characteristics of Enhanced Power-On Reset. TA = -40 to +85°C
Note: 1. Values are guidelines, only
2. Threshold where device is released from reset when voltage is rising
3. The Power-on Reset will not work unless the supply voltage has been below VPOT (falling)
24.5.2 Brown-Out Detection
Table 109. VBOT vs. BODLEVEL Fuse Coding
Note: 1. VBOT may be below nominal minimum operating voltage for some devices. For devices where this is the
case, the device is tested down to VCC = VBOT during the production test. This guarantees that a Brown-out
Reset will occur before VCC drops to a voltage where correct operation of the microcontroller is no longer
guaranteed.
24.6 Temperature Sensor
Table 110. Accuracy of Temperature Sensor at Factory Calibration
Note: 1. Firmware calculates temperature based on factory calibration value.
2. Min and max values are not guaranteed. Contact your local Atmel sales office if higher accuracy is required.
Symbol Parameter Min(1) Typ(1) Max(1) Units
VPOR Release threshold of power-on reset (2) 1.1 1.4 1.6 V
VPOA Activation threshold of power-on reset (3) 0.6 1.3 1.6 V
SRON Power-On Slope Rate 0.01 V/ms
BODLEVEL[2:0] Fuses Min(1) Typ(1) Max(1) Units
11X 1.7 1.8 2.0
V101 2.5 2.7 2.9
100 4.1 4.3 4.5
0XX Reserved
Symbol Parameter Condition Min Typ Max Units
ATS Accuracy VCC = 4.0, TA = 25°C – 85°C10 °C
AtmeL
252
ATtiny828 [DATASHEET]
8371A–AVR–08/12
24.7 Two-Wire Serial Interface Characteristics
The following data is based on simulations and characterisations. Parameters listed in Table 111 on page 252 are not tested in
production. Symbols refer to Figure 103.
Table 111. Two-Wire Serial Interface Characteristics
Notes: 1. fCK = CPU clock frequency.
Figure 103. Two-Wire Serial Bus Timing
Symbol Parameter Condition Min Max Uni
t
VIL Input Low voltage -0.5 0.3 VCC V
VIH Input High voltage 0.7 VCC VCC + 0.5 V
VHYS Hysteresis of Schmitt-trigger inputs VCC > 2.7V 0.05 VCC –V
VCC < 2.7V 0
VOL Output Low voltage IOL = 3mA, VCC > 2.7V 00.4 V
IOL = 2mA, VCC < 2.7V
tSP Spikes suppressed by input filter 050 ns
fSCL SCL clock frequency (1) 0400 kHz
tHD:STA Hold time (repeated) START Condition 0.6 –µs
tLOW Low period of SCL clock 1.3 –µs
tHIGH High period of SCL clock 0.6 –µs
tSU:STA Set-up time for repeated START condition 0.6 –µs
tHD:DAT Data hold time 00.9 µs
tSU:DAT Data setup time 100 –ns
tSU:STO Setup time for STOP condition 0.6 –µs
tBUF Bus free time between STOP and START
condition 1.3 –µs
t
SU:STA
t
LOW
t
HIGH
t
LOW
t
OF
t
HD:STA
t
HD:DAT
t
SU:DAT
t
SU:STO
t
BUF
SCL
SDA
t
R
AtmeL
253
ATtiny828 [DATASHEET]
8371A–AVR–08/12
24.8 ADC Characteristics
Table 112. ADC Characteristics. T = -40°C to +85°C. VCC = 1.7 – 5.5V
Symbol Parameter Condition Min Typ Max Units
Resolution 10 Bits
Absolute accuracy
(Including INL, DNL, and
Quantization, Gain and
Offset Errors)
VREF = VCC = 4V,
ADC clock = 200 kHz 2LSB
VREF = VCC = 4V,
ADC clock = 1 MHz 3LSB
VREF = VCC = 4V,
ADC clock = 200 kHz
Noise Reduction Mode 1.5 LSB
VREF = VCC = 4V,
ADC clock = 1 MHz
Noise Reduction Mode 2.5 LSB
Integral Non-Linearity
(INL)
(Accuracy after Offset
and Gain Calibration)
VREF = VCC = 4V,
ADC clock = 200 kHz 1LSB
Differential Non-linearity
(DNL) VREF = VCC = 4V,
ADC clock = 200 kHz 0.5 LSB
Gain Error VREF = VCC = 4V,
ADC clock = 200 kHz 2.5 LSB
Offset Error VREF = VCC = 4V,
ADC clock = 200 kHz 1.5 LSB
Conversion Time Free Running Conversion 13 260 µs
Clock Frequency 50 1000 kHz
VIN Input Voltage GND VREF V
Input Bandwidth 38.5 kHz
RAIN Analog Input Resistance 100 MΩ
ADC Conversion Output 01023 LSB
AtmeL
254
ATtiny828 [DATASHEET]
8371A–AVR–08/12
24.9 Analog Comparator Characteristics
Table 113. Analog Comparator Characteristics, T = -40°C to +85°C
24.10 Parallel Programming Characteristics
Figure 104. Parallel Programming Timing, Including some General Timing Requirements
Symbol Parameter Condition Min Typ Max Units
VAIO Input Offset Voltage VCC = 5V, VIN = VCC / 2 < 10 40 mV
ILAC Input Leakage Current VCC = 5V, VIN = VCC / 2 -50 50 nA
tAPD
Analog Propagation Delay
(from saturation to slight overdrive)
VCC = 2.7V 750
ns
VCC = 4.0V 500
Analog Propagation Delay
(large step change)
VCC = 2.7V 100
VCC = 4.0V 75
tDPD Digital Propagation Delay VCC = 1.7V – 5.5 1 2 CLK
Data & Contol
(DATA, XA0/1, BS1, BS2)
CLKI
tXHXL
tWLWH
tDVXH tXLDX
tPLWL
tWLRH
WR
RDY/BSY
PAGEL
tPHPL
tPLBX
tBVPH
tXLWL
tWLBX
tBVWL
WLRL
AtmeL
255
ATtiny828 [DATASHEET]
8371A–AVR–08/12
Figure 105. Parallel Programming Timing, Loading Sequence with Timing Requirements(1)
Note: 1. The timing requirements shown in Figure 104 (i.e., tDVXH, tXHXL, and tXLDX) also apply to loading operation.
Figure 106. Parallel Programming Timing, Reading Sequence (within the Same Page) with Timing Requirements(1)
Note: 1. The timing requirements shown in Figure 104 (i.e., tDVXH, tXHXL, and tXLDX) also apply to reading operation.
CLKI
PAGEL
t
PLXH
XLXH
tt
XLPH
z
ADDR0 (Low Byte) DATA (Low Byte) DATA (High Byte) ADDR1 (Low Byte)
DATA
BS1
XA0
XA1
LOAD ADDRESS
(LOW BYTE) LOAD DATA
(LOW BYTE) LOAD DATA
(HIGH BYTE)
LOAD DATA
LOAD ADDRESS
(LOW BYTE)
CLKI
OE
ADDR0 (Low Byte) DATA (Low Byte) DATA (High Byte) ADDR1 (Low Byte)
DATA
BS1
XA0
XA1
LOAD ADDRESS
(LOW BYTE) READ DATA
(LOW BYTE) READ DATA
(HIGH BYTE) LOAD ADDRESS
(LOW BYTE)
tBVDV
tOLDV
tXLOL
tOHDZ
AtmeL
256
ATtiny828 [DATASHEET]
8371A–AVR–08/12
Table 114. Parallel Programming Characteristics, T = 25°C, VCC = 5V
Notes: 1. tWLRH is valid for the Write Flash, Write EEPROM, Write Fuse bits and Write Lock bits commands.
2. tWLRH_CE is valid for the Chip Erase command.
Symbol Parameter Min Typ Max Units
VPP Programming Enable Voltage 11.5 12.5 V
IPP Programming Enable Current 250 μA
tDVXH Data and Control Valid before CLKI High 67 ns
tXLXH CLKI Low to CLKI High 200 ns
tXHXL CLKI Pulse Width High 150 ns
tXLDX Data and Control Hold after CLKI Low 67 ns
tXLWL CLKI Low to WR Low 0ns
tXLPH CLKI Low to PAGEL high 0ns
tPLXH PAGEL low to CLKI high 150 ns
tBVPH BS1 Valid before PAGEL High 67 ns
tPHPL PAGEL Pulse Width High 150 ns
tPLBX BS1 Hold after PAGEL Low 67 ns
tWLBX BS2/1 Hold after WR Low 67 ns
tPLWL PAGEL Low to WR Low 67 ns
tBVWL BS1 Valid to WR Low 67 ns
tWLWH WR Pulse Width Low 150 ns
tWLRL WR Low to RDY/BSY Low 0 1 μs
tWLRH WR Low to RDY/BSY High(1) 3.7 4.5 ms
tWLRH_CE WR Low to RDY/BSY High for Chip Erase(2) 7.5 9ms
tXLOL CLKI Low to OE Low 0ns
tBVDV BS1 Valid to DATA valid 0250 ns
tOLDV OE Low to DATA Valid 250 ns
tOHDZ OE High to DATA Tri-stated 250 ns
Xflw
m
:XXXXXXX
§>5><><><><><><>< i‘il‘ll‘ll‘ll‘ll‘ll‘ll‘l="" tttttttt="" atmel="">257
ATtiny828 [DATASHEET]
8371A–AVR–08/12
24.11 Serial Programming Characteristics
Figure 107. Serial Programming Timing
Figure 108. Serial Programming Waveform
Table 115. Serial Programming Characteristics, T = -40°C to +85°C, VCC = 1.7 – 5.5V (Unless Otherwise
Noted)
Note: 1. 2 tCLCL for fck < 12MHz, 3 tCLCL for fck >= 12 MHz
Symbol Parameter Min Typ Max Units
1/tCLCL Oscillator Frequency 0 4 MHz
tCLCL Oscillator Period 250 ns
1/tCLCL Oscillator Freq. (VCC = 4.5V - 5.5V) 020 MHz
tCLCL Oscillator Period (VCC = 4.5V - 5.5V) 50 ns
tSHSL SCK Pulse Width High 2 tCLCL(1) ns
tSLSH SCK Pulse Width Low 2 tCLCL(1) ns
tOVSH MOSI Setup to SCK High tCLCL ns
tSHOX MOSI Hold after SCK High 2 tCLCL ns
M
OSI
M
ISO
SCK
t
OVSH
t
SHSL
t
SLSH
t
SHOX
MSB
MSB
LSB
LSB
SERIAL CLOCK INPUT
(SCK)
SERIAL DATA INPUT
(MOSI)
(MISO)
SAMPLE
SERIAL DATA OUTPUT
AAAAA
258
ATtiny828 [DATASHEET]
8371A–AVR–08/12
25. Typical Characteristics
The data contained in this section is largely based on simulations and characterization of similar devices in the same
process and design methods. Thus, the data should be treated as indications of how the part will behave.
The following charts show typical behavior. These figures are not tested during manufacturing. During characterisation
devices are operated at frequencies higher than test limits but they are not guaranteed to function properly at frequencies
higher than the ordering code indicates.
All current consumption measurements are performed with all I/O pins configured as inputs and with internal pull-ups
enabled. Current consumption is a function of several factors such as operating voltage, operating frequency, loading of
I/O pins, switching rate of I/O pins, code executed and ambient temperature. The dominating factors are operating
voltage and frequency.
A sine wave generator with rail-to-rail output is used as clock source but current consumption in Power-Down mode is
independent of clock selection. The difference between current consumption in Power-Down mode with Watchdog Timer
enabled and Power-Down mode with Watchdog Timer disabled represents the differential current drawn by the
Watchdog Timer.
The current drawn from pins with a capacitive load may be estimated (for one pin) as follows:
where VCC = operating voltage, CL = load capacitance and fSW = average switching frequency of I/O pin.
25.1 Current Consumption in Active Mode
Figure 109. Active Supply Current vs. Low Frequency (0.1 - 1.0 MHz)
ICP VCC CLf×× SW
≈
5.5 V
5.0 V
4.5 V
4.0 V
3.3 V
2.7 V
1.8 V
0
0,1
0,2
0,3
0,4
0,5
0,6
0,7
0,8
0,9
1
0 0,1 0,2 0,3 0,4 0,5 0,6 0,7 0,8 0,9 1
Frequency [MHz]
I
CC
[mA]
AAAAA
259
ATtiny828 [DATASHEET]
8371A–AVR–08/12
Figure 110. Active Supply Current vs. Frequency (1 - 20 MHz)
Figure 111. Active Supply Current vs. VCC (Internal Oscillator, 8 MHz)
5.5 V
5.0 V
4.5 V
4.0 V
3.3 V
2.7 V
0
1
2
3
4
5
6
7
8
9
10
02468101214161820
Frequency [MHz]
ICC [mA]
1.8 V
85
25
-40
0
0,5
1
1,5
2
2,5
3
3,5
4
4,5
5
1,5 2 2,5 3 3,5 4 4,5 5 5,5
V
CC
[V]
I
CC
[mA]
AtmeL
260
ATtiny828 [DATASHEET]
8371A–AVR–08/12
Figure 112. Active Supply Current vs. VCC (Internal Oscillator, 1 MHz)
Figure 113. Active Supply Current vs. VCC (Internal Oscillator, 32kHz)
85
25
-40
0
0,2
0,4
0,6
0,8
1
1,2
1,5 2 2,5 3 3,5 4 4,5 5 5,5
VCC [V]
ICC [mA]
85
25
-40
0
0,005
0,01
0,015
0,02
0,025
0,03
0,035
0,04
1,5 2 2,5 3 3,5 4 4,5 5 5,5
VCC [V]
ICC [mA]
AAAAA
261
ATtiny828 [DATASHEET]
8371A–AVR–08/12
25.2 Current Consumption in Idle Mode
Figure 114. Idle Supply Current vs. Low Frequency (0.1 - 1.0 MHz)
Figure 115. Idle Supply Current vs. Frequency (1 - 20 MHz)
5.5 V
5.0 V
4.5 V
4.0 V
3.3 V
2.7 V
1.8 V
0
0,02
0,04
0,06
0,08
0,1
0,12
0,14
0 0,1 0,2 0,3 0,4 0,5 0,6 0,7 0,8 0,9 1
Frequency [MHz]
ICC [mA]
5.5 V
5.0 V
4.5 V
4.0 V
3.3 V
2.7 V
1.8 V
0
0,5
1
1,5
2
2,5
3
0 2 4 6 8 101214161820
Frequency [MHz]
I
CC
[mA]
AAAAA
262
ATtiny828 [DATASHEET]
8371A–AVR–08/12
Figure 116. Idle Supply Current vs. VCC (Internal Oscillator, 8 MHz)
Figure 117. Idle Supply Current vs. VCC (Internal Oscillator, 1 MHz)
85
25
-40
0
0,2
0,4
0,6
0,8
1
1,2
1,5 2 2,5 3 3,5 4 4,5 5 5,5
V
CC
[V]
I
CC
[mA]
85
25
-40
0
0,05
0,1
0,15
0,2
0,25
0,3
1,5 2 2,5 3 3,5 4 4,5 5 5,5
VCC [V]
ICC [mA]
AtmeL
263
ATtiny828 [DATASHEET]
8371A–AVR–08/12
Figure 118. Idle Supply Current vs. VCC (Internal Oscillator, 32kHz)
25.3 Current Consumption in Power-down Mode
Figure 119. Power-down Supply Current vs. VCC (Watchdog Timer Disabled)
85
25
-40
0
0,001
0,002
0,003
0,004
0,005
0,006
0,007
0,008
0,009
0,01
1,5 2 2,5 3 3,5 4 4,5 5 5,5
V
CC
[V]
I
CC
[mA]
85
25
-40
0
0,1
0,2
0,3
0,4
0,5
0,6
0,7
0,8
0,9
1,5 2 2,5 3 3,5 4 4,5 5 5,5
V
CC
[V]
I
CC
[uA]
AAAAA
264
ATtiny828 [DATASHEET]
8371A–AVR–08/12
Figure 120. Power-down Supply Current vs. VCC (Watchdog Timer Enabled)
25.4 Current Consumption in Reset
Figure 121. Reset Current vs. Frequency (0.1 – 1MHz, Excluding Pull-Up Current)
85
25
-40
0
1
2
3
4
5
6
1,5 2 2,5 3 3,5 4 4,5 5 5,5
VCC [V]
ICC [uA]
5.5 V
5.0 V
4.5 V
4.0 V
3.3 V
2.7 V
1.8 V
0
0,02
0,04
0,06
0,08
0,1
0,12
0 0,1 0,2 0,3 0,4 0,5 0,6 0,7 0,8 0,9 1
Frequency [MHz]
I
CC
[mA]
AAAAA
265
ATtiny828 [DATASHEET]
8371A–AVR–08/12
Figure 122. Reset Current vs. Frequency (1 – 20MHz, Excluding Pull-Up Current)
Figure 123. Reset Current vs. VCC (No Clock, excluding Reset Pull-Up Current)
5.5 V
5.0 V
4.5 V
4.0 V
3.3 V
2.7 V
1.8 V
0
0,5
1
1,5
2
2,5
0 2 4 6 8 101214161820
Frequency [MHz]
I
CC
[mA]
85
25
-40
0
0,001
0,002
0,003
0,004
0,005
0,006
1,5 2 2,5 3 3,5 4 4,5 5 5,5
VCC [V]
ICC [mA]
AAAAA
266
ATtiny828 [DATASHEET]
8371A–AVR–08/12
25.5 Current Consumption of Peripheral Units
Figure 124. Current Consumption of Peripherals at 4MHz vs. VCC
Figure 125. Current Consumption of Peripherals at 3V vs. Frequency
USART0
TWI
T/C1
T/C0
SPI
ADC
0
50
100
150
200
250
1,522,533,544,555,5
V
CC
[V]
I
CC
[uA]
0
50
100
150
200
250
300
350
400
450
500
02468101214161820
Frequency [MHz]
I
CC
[uA]
USART0
TWI
T/C1
T/C0
SPI
ADC
AtmeL
267
ATtiny828 [DATASHEET]
8371A–AVR–08/12
Figure 126. Watchdog Timer Current vs. VCC
Figure 127. Brownout Detector Current vs. VCC
85
25
-40
0
0,001
0,002
0,003
0,004
0,005
0,006
1,5 2 2,5 3 3,5 4 4,5 5 5,5
VCC [V]
ICCWDT [mA]
85
25
-40
0
0,005
0,01
0,015
0,02
0,025
0,03
1,5 2 2,5 3 3,5 4 4,5 5 5,5
VCC [V]
ICC [mA]
AtmeL
268
ATtiny828 [DATASHEET]
8371A–AVR–08/12
Figure 128. Sampled Brownout Detector Current vs. VCC
25.6 Pull-up Resistors
25.6.1 I/O Pins
Figure 129. I/O pin Pull-up Resistor Current vs. Input Voltage (VCC = 1.8V)
85
25
-40
0
0,001
0,002
0,003
0,004
0,005
0,006
0,007
0,008
1,5 2 2,5 3 3,5 4 4,5 5 5,5
V
CC
[V]
I
CC
[mA]
0
10
20
30
40
50
60
26,1
2
,
1
8,
0
4
,
00
VOP [V]
IOP [uA]
85
25
-40
AAAAA
269
ATtiny828 [DATASHEET]
8371A–AVR–08/12
Figure 130. I/O Pin Pull-up Resistor Current vs. input Voltage (VCC = 2.7V)
Figure 131. I/O pin Pull-up Resistor Current vs. Input Voltage (VCC = 5V)
85
25
-40
0
10
20
30
40
50
60
70
80
0 0,5 1 1,5 2 2,5 3
V
OP
[V]
I
OP
[uA]
85
25
-40
0
40
80
120
160
543
2
10
V
OP
[V]
I
OP
[uA]
AtmeL
270
ATtiny828 [DATASHEET]
8371A–AVR–08/12
25.6.2 Reset Pin
Figure 132. Reset Pull-up Resistor Current vs. Reset Pin Voltage (VCC = 1.8V)
Figure 133. Reset Pull-up Resistor Current vs. Reset Pin Voltage (VCC = 2.7V)
0
5
10
15
20
25
30
35
40
0 0,2 0,4 0,6 0,8 1 1,2 1,4 1,6 1,8 2
VRESET [V]
IRESET [uA]
85
25
-40
85
25
-40
0
10
20
30
40
50
60
00,511,522,53
VRESET [V]
IRESET [uA]
AAAAA
271
ATtiny828 [DATASHEET]
8371A–AVR–08/12
Figure 134. Reset Pull-up Resistor Current vs. Reset Pin Voltage (VCC = 5V)
25.7 Input Thresholds
25.7.1 I/O Pins
Figure 135. VIH: Input Threshold Voltage vs. VCC (I/O Pin, Read as ‘1’)
85
25
-40
0
20
40
60
80
100
120
5
432
1
0
VRESET [V]
IRESET [uA]
85
25
-40
0
0,5
1
1,5
2
2,5
3
3,5
1,5 2 2,5 3 3,5 4 4,5 5 5,5
V
CC
[V]
Threshold [V]
AtmeL
272
ATtiny828 [DATASHEET]
8371A–AVR–08/12
Figure 136. VIL: Input Threshold Voltage vs. VCC (I/O Pin, Read as ‘0’)
Figure 137. VIH-VIL: Input Hysteresis vs. VCC (I/O Pin)
85
25
-40
0
0,5
1
1,5
2
2,5
1,5 2 2,5 3 3,5 4 4,5 5 5,5
VCC [V]
Threshold [V]
85
25
-40
0
0,1
0,2
0,3
0,4
0,5
0,6
0,7
0,8
0,9
1
1,5 2 2,5 3 3,5 4 4,5 5 5,5
VCC [V]
Hysteresis [V]
AtmeL
273
ATtiny828 [DATASHEET]
8371A–AVR–08/12
25.7.2 TWI Pins
Figure 138. VIH: Input Threshold Voltage vs. VCC (I/O Pin, Read as ‘1’)
Figure 139. VIL: Input Threshold Voltage vs. VCC (I/O Pin, Read as ‘0’)
85
25
-40
0
0,5
1
1,5
2
2,5
3
3,5
1,5 2 2,5 3 3,5 4 4,5 5 5,5
VCC [V]
Threshold [V]
85
25
-40
0
0,5
1
1,5
2
2,5
3
1,5 2 2,5 3 3,5 4 4,5 5 5,5
V
CC
[V]
Threshold [V]
AAAAA
274
ATtiny828 [DATASHEET]
8371A–AVR–08/12
Figure 140. VIH-VIL: Input Hysteresis vs. VCC (I/O Pin)
25.7.3 Reset Pin as I/O
Figure 141. VIH: Input Threshold Voltage vs. VCC (Reset Pin as I/O, Read as ‘1’)
85
25
-40
0
0,1
0,2
0,3
0,4
0,5
0,6
0,7
0,8
0,9
1
1,5 2 2,5 3 3,5 4 4,5 5 5,5
VCC [V]
Hysteresis [V]
85
25
-40
0
0,5
1
1,5
2
2,5
3
1,5 2 2,5 3 3,5 4 4,5 5 5,5
V
CC
[V]
Threshold [V]
AAAAA
275
ATtiny828 [DATASHEET]
8371A–AVR–08/12
Figure 142. VIL: Input Threshold Voltage vs. VCC (Reset Pin as I/O, Read as ‘0’)
Figure 143. VIH-VIL: Input Hysteresis vs. VCC (Reset Pin as I/O)
85
25
-40
0
0,5
1
1,5
2
2,5
1,5 2 2,5 3 3,5 4 4,5 5 5,5
VCC [V]
Threshold [V]
85
25
-40
0
0,2
0,4
0,6
0,8
1
1,5 2 2,5 3 3,5 4 4,5 5 5,5
V
CC
[V]
Hysteresis [V]
AtmeL
276
ATtiny828 [DATASHEET]
8371A–AVR–08/12
25.7.4 Reset Pin
Figure 144. VIH: Input Threshold Voltage vs. VCC (Reset Pin, Read as ‘1’)
Figure 145. VIL: Input Threshold Voltage vs. VCC (Reset Pin, Read as ‘0’)
85
25
-40
0
0,5
1
1,5
2
2,5
1,5 2 2,5 3 3,5 4 4,5 5 5,5
V
CC
[V]
Threshold [V]
85
25
-40
0
0,5
1
1,5
2
2,5
1,5 2 2,5 3 3,5 4 4,5 5 5,5
VCC [V]
Threshold [V]
AtmeL
Pin, vm:
277
ATtiny828 [DATASHEET]
8371A–AVR–08/12
Figure 146. VIH-VIL: Input Hysteresis vs. VCC (Reset Pin )
25.8 Current Source Strength
25.8.1 I/O Pins
Figure 147. VOH: Output Voltage vs. Source Current (I/O Pin, VCC = 1.8V)
85
25
-40
-0,2
0
0,2
0,4
0,6
0,8
1
1,5 2 2,5 3 3,5 4 4,5 5 5,5
V
CC
[V]
Hysteresis [V]
85
25
-40
0
0,2
0,4
0,6
0,8
1
1,2
1,4
1,6
1,8
2
543210
IOH [mA]
VOH [V]
AtmeL
Pin, Vm:
Pin, Vm:
278
ATtiny828 [DATASHEET]
8371A–AVR–08/12
Figure 148. VOH: Output Voltage vs. Source Current (I/O Pin, VCC = 3V)
Figure 149. VOH: Output Voltage vs. Source Current (I/O Pin, VCC = 5V)
85
25
-40
0
0,5
1
1,5
2
2,5
3
012345678910
I
OH
[mA]
V
OH
[V]
85
25
-40
0
1
2
3
4
5
02468101214161820
I
OH
[mA]
V
OH
[V]
AtmeL
l/O. Vm:
I/o. vcc
279
ATtiny828 [DATASHEET]
8371A–AVR–08/12
25.8.2 Reset Pin as I/O
Figure 150. VOH: Output Voltage vs. Source Current (Reset Pin as I/O, VCC = 1.8V
Figure 151. VOH: Output Voltage vs. Source Current (Reset Pin as I/O, VCC = 3V
85
25
-40
0
0,2
0,4
0,6
0,8
1
1,2
1,4
1,6
18
,
06
,
04,02
,0
0
IOH [mA]
VOH [V]
85
25
-40
0
0,5
1
1,5
2
2,5
1
8,0
6
,04,02
,
0
0
VOH [V]
AtmeL
280
ATtiny828 [DATASHEET]
8371A–AVR–08/12
Figure 152. VOH: Output Voltage vs. Source Current (Reset Pin as I/O, VCC = 5V
25.9 Current Sink Capability
25.9.1 I/O Pins with Standard Sink Capability
Figure 153. VOL: Output Voltage vs. Sink Current (Standard I/O Pin, VCC = 1.8V)
85
25
-40
0
1
2
3
4
5
1
8
,06,04
,
02
,
0
0
V
OH
[V]
85
25
-40
0
0,2
0,4
0,6
0,8
1
0 0,5 1 1,5 2 2,5 3 3,5 4 4,5 5
IOL [mA]
VOL [V]
AtmeL
281
ATtiny828 [DATASHEET]
8371A–AVR–08/12
Figure 154. VOL: Output Voltage vs. Sink Current (Standard I/O Pin, VCC = 3V)
Figure 155. VOL: Output Voltage vs. Sink Current (Standard I/O Pin, VCC = 5V)
85
25
-40
0
0,2
0,4
0,6
0,8
1
018
6
420
IOL [mA]
VOL [V]
85
25
-40
0
0,2
0,4
0,6
0,8
1
0 2 4 6 8 101214161820
IOL [mA]
VOL [V]
AtmeL
282
ATtiny828 [DATASHEET]
8371A–AVR–08/12
25.9.2 I/O Pins with High Sink Capability
Figure 156. VOL: Output Voltage vs. Sink Current (High Sink I/O Pin, VCC = 1.8V)
Figure 157. VOL: Output Voltage vs. Sink Current (High Sink I/O Pin, VCC = 3V)
85
25
-40
0
0,2
0,4
0,6
0,8
1
012345678910
IOL [mA]
VOL [V]
85
25
-40
0
0,2
0,4
0,6
0,8
1
0
251
0
1
5
0
I
OL
[mA]
V
OL
[V]
AtmeL
283
ATtiny828 [DATASHEET]
8371A–AVR–08/12
Figure 158. VOL: Output Voltage vs. Sink Current (High Sink I/O Pin, VCC = 5V)
25.9.3 I/O Pins with Extra High Sink Capability
Figure 159. VOL: Output Voltage vs. Sink Current (Extra High Sink I/O Pin, VCC = 1.8V)
85
25
-40
0
0,2
0,4
0,6
0,8
1
0 2 4 6 8 101214161820
I
OL
[mA]
V
OL
[V]
85
25
-40
0
0,2
0,4
0,6
0,8
1
51
2
19
630
IOL [mA]
VOL [V]
AtmeL
284
ATtiny828 [DATASHEET]
8371A–AVR–08/12
Figure 160. VOL: Output Voltage vs. Sink Current (Extra High Sink I/O Pin, VCC = 3V)
Figure 161. VOL: Output Voltage vs. Sink Current (Extra High Sink I/O Pin, VCC = 5V)
85
25
-40
0
0,2
0,4
0,6
0,8
1
0
2
51
0
150
IOL [mA]
VOL [V]
85
25
-40
0
0,2
0,4
0,6
0,8
1
0 2 4 6 8 101214161820
IOL [mA]
VOL [V]
AtmeL
285
ATtiny828 [DATASHEET]
8371A–AVR–08/12
25.9.4 Reset Pin as I/O
Figure 162. VOL: Output Voltage vs. Sink Current (Reset Pin as I/O, VCC = 1.8V)
Figure 163. VOL: Output Voltage vs. Sink Current (Reset Pin as I/O, VCC = 3V)
25
-40
0
0,1
0,2
0,3
0,4
0,5
0,6
0,7
0,8
0,9
1
0 0,1 0,2 0,3 0,4 0,5 0,6 0,7 0,8 0,9 1
VOL [V]
85
85
25
-40
0
0,1
0,2
0,3
0,4
0,5
0,6
0,7
0,8
0,9
1
0 0,2 0,4 0,6 0,8 1 1,2 1,4 1,6 1,8 2
VOL [V]
AtmeL
286
ATtiny828 [DATASHEET]
8371A–AVR–08/12
Figure 164. VOL: Output Voltage vs. Sink Current (Reset Pin as I/O, VCC = 5V)
25.10 BOD
Figure 165. BOD Threshold vs Temperature (BODLEVEL = 4.3V)
85
25
-40
0
0,2
0,4
0,6
0,8
1
54
3210
VOL [V]
VCC RISING
VCC FALLING
4,2
4,22
4,24
4,26
4,28
4,3
4,32
4,34
4,36
-60 -40 -20 0 20 40 60 80 100
Temperature [C]
Threshold [V]
AAAAA
287
ATtiny828 [DATASHEET]
8371A–AVR–08/12
Figure 166. BOD Threshold vs Temperature (BODLEVEL = 2.7V)
Figure 167. BOD Threshold vs Temperature (BODLEVEL = 1.8V)
VCC RISING
VCC FALLING
2,64
2,66
2,68
2,7
2,72
2,74
2,76
2,78
-60 -40 -20 0 20 40 60 80 100
Temperature [C]
Threshold [V]
VCC RISING
VCC FALLING
1,76
1,77
1,78
1,79
1,8
1,81
1,82
1,83
-60 -40 -20 0 20 40 60 80 100
Temperature [C]
Threshold [V]
AAAAA
288
ATtiny828 [DATASHEET]
8371A–AVR–08/12
Figure 168. Sampled BOD Threshold vs Temperature (BODLEVEL = 4.3V)
Figure 169. Sampled BOD Threshold vs Temperature (BODLEVEL = 2.7V)
VCC RISING
VCC FALLING
4,29
4,3
4,31
4,32
4,33
4,34
4,35
4,36
-60 -40 -20 0 20 40 60 80 100
Temperature [C]
Threshold [V]
VCC RISING
VCC FALLING
2,72
2,725
2,73
2,735
2,74
2,745
2,75
2,755
2,76
2,765
-60 -40 -20 0 20 40 60 80 100
Temperature [C]
Threshold [V]
AtmeL
289
ATtiny828 [DATASHEET]
8371A–AVR–08/12
Figure 170. Sampled BOD Threshold vs Temperature (BODLEVEL = 1.8V)
25.11 Bandgap Voltage
Figure 171. Bandgap Voltage vs. Supply Voltage
VCC RISING
VCC FALLING
1,8
1,805
1,81
1,815
1,82
1,825
1,83
-60 -40 -20 0 20 40 60 80 100
Temperature [C]
Threshold [V]
85
25
-40
1,07
1,08
1,09
1,1
1,11
1,12
1,5 2 2,5 3 3,5 4 4,5 5 5,5
Vcc [V]
Bandgap Voltage [V]
AtmeL
290
ATtiny828 [DATASHEET]
8371A–AVR–08/12
Figure 172. Bandgap Voltage vs. Temperature (VCC = 3.3V)
25.12 Reset
Figure 173. POR Trigger Levels
5
3
1,8
1,06
1,07
1,08
1,09
1,1
-40-20 0 20406080100
Temperature [°C]
Bandgap Voltage [V]
RISING
FALLING
1,1
1,15
1,2
1,25
1,3
1,35
1,4
1,45
1,5
-40 -20 0 20 40 60 80 100
Temperature
Threshold [V]
AAAAA
291
ATtiny828 [DATASHEET]
8371A–AVR–08/12
Figure 174. Minimum Reset Pulse Width vs. VCC
25.13 Analog Comparator Offset
Figure 175. Analog Comparator Offset vs. VIN (VCC = 5V)
85
25
-40
0
500
1000
1500
2000
2500
3000
1,5 2 2,5 3 3,5 4 4,5 5 5,5
VCC [V]
Pulsewidth [ns]
85
25
-40
0
0,002
0,004
0,006
0,008
0,01
0,012
0,014
00,511,522,533,544,55
Vin [V]
Offset [V]
AtmeL
292
ATtiny828 [DATASHEET]
8371A–AVR–08/12
Figure 176. Analog Comparator Offset vs. VCC (VIN = 1.1V)
Figure 177. Analog Comparator Hysteresis vs. VIN (VCC = 5.0V)
85
25
-40
0
0,001
0,002
0,003
0,004
0,005
0,006
0,007
0,008
1,522,533,544,555,5
VCC [V]
Offset [V]
85
25
-40
0
0,02
0,04
0,06
0,08
0,1
0,12
0 0,5 1 1,5 2 2,5 3 3,5 4 4,5 5
Vin [V]
Hysteresis [V]
AAAAA
293
ATtiny828 [DATASHEET]
8371A–AVR–08/12
25.14 Internal Oscillator Speed
25.14.1 8MHz Oscillator with CKDIV8 Enabled
Figure 178. Calibrated Oscillator Frequency vs. VCC (One-point Calibration)
Figure 179. Calibrated Oscillator Frequency vs. VCC (Two-point Calibration)
85
25
-40
0,97
0,98
0,99
1
1,01
1,02
1,03
1,04
1,05
1,5 2 2,5 3 3,5 4 4,5 5 5,5
VCC [V]
Frequency [MHz]
85
25
-40
0,96
0,98
1
1,02
1,04
1,06
1,5 2 2,5 3 3,5 4 4,5 5 5,5
Frequency [MHz]
AAAAA
294
ATtiny828 [DATASHEET]
8371A–AVR–08/12
Figure 180. Calibrated Oscillator Frequency vs. Temperature (One-point Calibration)
Figure 181. Calibrated Oscillator Frequency vs. Temperature (Two-point Calibration)
5.0 V
3.0 V
1.8 V
0,97
0,98
0,99
1
1,01
1,02
1,03
1,04
-40-30-20-100 102030405060708090100
Temperature [°]
Frequency [MHz]
5.0 V
3.0 V
1.8 V
0,97
0,98
0,99
1
1,01
1,02
1,03
-40 -20 0 20 40 60 80 100
Temperature [°]
Frequency [MHz]
AtmeL
295
ATtiny828 [DATASHEET]
8371A–AVR–08/12
Figure 182. Calibrated Oscillator Frequency vs. OSCCAL0 Value
25.14.2 32kHz ULP Oscillator
Figure 183. ULP Oscillator Frequency vs. VCC
85
25
-40
0
0,2
0,4
0,6
0,8
1
1,2
1,4
1,6
1,8
2
0 16 32 48 64 80 96 112 128 144 160 176 192 208 224 240
Frequency [MHz]
85
25
-40
0,028
0,029
0,03
0,031
0,032
0,033
1,5 2 2,5 3 3,5 4 4,5 5 5,5
V
CC
[V]
Frequency [MHz]
AtmeL
296
ATtiny828 [DATASHEET]
8371A–AVR–08/12
Figure 184. ULP Oscillator Frequency vs. Temperature
Figure 185. ULP Oscillator Frequency vs. OSCCAL1 Value
5.0 V
3.0 V
1.8 V
0,028
0,029
0,03
0,031
0,032
0,033
-40-20 0 20406080100
Temperature [°]
Frequency [MHz]
3
2
1
0
20000
25000
30000
35000
40000
45000
-40 -20 0 20 40 60 80 100
Temperature [°C]
Frequency [Hz]
AtmeL
297
ATtiny828 [DATASHEET]
8371A–AVR–08/12
26. Register Summary
Address Name Bit 7 Bit 6 Bit 5 Bit 4 Bit 3 Bit 2 Bit 1 Bit 0 Page(s)
(0xFF) Reserved – – – – – – – –
(0xFE) Reserved – – – – – – – –
(0xFD) Reserved – – – – – – – –
(0xFC) Reserved – – – – – – – –
(0xFB) Reserved – – – – – – – –
(0xFA) Reserved – – – – – – – –
(0xF9) Reserved – – – – – – – –
(0xF8) Reserved – – – – – – – –
(0xF7) Reserved – – – – – – – –
(0xF6) Reserved – – – – – – – –
(0xF5) Reserved – – – – – – – –
(0xF4) Reserved – – – – – – – –
(0xF3) Reserved – – – – – – – –
(0xF2) Reserved – – – – – – – –
(0xF1) OSCTCAL0B Oscillator Temperature Compensation Register B Page 33
(0xF0) OSCTCAL0A Oscillator Temperature Compensation Register A Page 33
(0xEF) Reserved – – – – – – – –
(0xEE) Reserved – – – – – – – –
(0xED) Reserved – – – – – – – –
(0xEC) Reserved – – – – – – – –
(0xEB) Reserved – – – – – – – –
(0xEA) Reserved – – – – – – – –
(0xE9) TOCPMSA1 TOCC7S1 TOCC7S0 TOCC6S1 TOCC6S0 TOCC5S1 TOCC5S0 TOCC4S1 TOCC4S0 Page 127
(0xE8) TOCPMSA0 TOCC3S1 TOCC3S0 TOCC2S1 TOCC2S0 TOCC1S1 TOCC1S0 TOCC0S1 TOCC0S0 Page 127
(0xE7) Reserved – – – – – – – –
(0xE6) Reserved – – – – – – – –
(0xE5) Reserved – – – – – – – –
(0xE4) Reserved – – – – – – – –
(0xE3) Reserved – – – – – – – –
(0xE2) TOCPMCOE TOCC7OE TOCC6OE TOCC5OE TOCC4OE TOCC3OE TOCC2OE TOCC1OE TOCC0OE Page 128
(0xE1) Reserved – – – – – – – –
(0xE0) Reserved – – – – – – – –
(0xDF) DIDR3 – – – – ADC27D ADC26D ADC25D ADC24D Page 154
(0xDE) DIDR2 ADC23D ADC22D ADC21D ADC20D ADC19D ADC18D ADC17D ADC16D Page 154
(0xDD) Reserved – – – – – – – –
(0xDC) Reserved – – – – – – – –
(0xDB) Reserved – – – – – – – –
(0xDA) Reserved – – – – – – – –
(0xD9) Reserved – – – – – – – –
(0xD8) Reserved – – – – – – – –
(0xD7) Reserved – – – – – – – –
(0xD6) Reserved – – – – – – – –
(0xD5) Reserved – – – – – – – –
(0xD4) Reserved – – – – – – – –
(0xD3) Reserved – – – – – – – –
(0xD2) Reserved – – – – – – – –
(0xD1) Reserved – – – – – – – –
(0xD0) Reserved – – – – – – – –
(0xCF) Reserved – – – – – – – –
(0xCE) Reserved – – – – – – – –
(0xCD) Reserved – – – – – – – –
(0xCC) Reserved – – – – – – – –
(0xCB) Reserved – – – – – – – –
(0xCA) Reserved – – – – – – – –
(0xC9) Reserved – – – – – – – –
(0xC8) Reserved – – – – – – – –
(0xC7) Reserved – – – – – – – –
(0xC6) UDR USART Data Register Pages 184, 195
(0xC5) UBRRH – – – – USART Baud Register High Page 189, 198
(0xC4) UBRRL USART Baud Rate Register Low Page 189, 198
(0xC3) UCSRD RXSIE RXS SFDE – – – – – Page 188
(0xC2) UCSRC UMSEL1 UMSEL0 UPM1 UPM0 USBS UCSZ1/UDO UCSZ0/UCP UCPOL Page 186, 197
(0xC1) UCSRB RXCIE TXCIE UDRIE RXEN TXEN UCSZ2 RXB8 TXB8 Page 185, 196
(0xC0) UCSRA RXC TXC UDRE FE DOR UPE U2X MPCM Page 184, 196
(0xBF) Reserved – – – – – – – –
(0xBE) Reserved – – – – – – – –
Reserved
AtmeL
298
ATtiny828 [DATASHEET]
8371A–AVR–08/12
(0xBD) TWSD TWI Slave Data Register Page 211
(0xBC) TWSA TWI Slave Address Register Page 210
(0xBB) TWSAM TWI Slave Address Mask Register TWAE Page 211
(0xBA) TWSSRA TWDIF TWASIF TWCH TWRA TWC TWBE TWDIR TWAS Page 209
(0xB9) TWSCRB – – – – – TWAA TWCMD1 TWCMD0 Page 208
(0xB8) TWSCRA TWSHE – TWDIE TWASIE TWEN TWSIE TWPME TWSME Page 207
(0xB7) Reserved – – – – – – – –
(0xB6) Reserved – – – – – – – –
(0xB5) Reserved – – – – – – – –
(0xB4) Reserved – – – – – – – –
(0xB3) Reserved – – – – – – – –
(0xB2) Reserved – – – – – – – –
(0xB1) Reserved – – – – – – – –
(0xB0) Reserved – – – – – – – –
(0xAF) Reserved – – – – – – – –
(0xAE) Reserved – – – – – – – –
(0xAD) Reserved – – – – – – – –
(0xAC) Reserved – – – – – – – –
(0xAB) Reserved – – – – – – – –
(0xAA) Reserved – – – – – – – –
(0xA9) Reserved – – – – – – – –
(0xA8) Reserved – – – – – – – –
(0xA7) Reserved – – – – – – – –
(0xA6) Reserved – – – – – – – –
(0xA5) Reserved – – – – – – – –
(0xA4) Reserved – – – – – – – –
(0xA3) Reserved – – – – – – – –
(0xA2) Reserved – – – – – – – –
(0xA1) Reserved – – – – – – – –
(0xA0) Reserved – – – – – – – –
(0x9F) Reserved – – – – – – – –
(0x9E) Reserved – – – – – – – –
(0x9D) Reserved – – – – – – – –
(0x9C) Reserved – – – – – – – –
(0x9B) Reserved – – – – – – – –
(0x9A) Reserved – – – – – – – –
(0x99) Reserved – – – – – – – –
(0x98) Reserved – – – – – – – –
(0x97) Reserved – – – – – – – –
(0x96) Reserved – – – – – – – –
(0x95) Reserved – – – – – – – –
(0x94) Reserved – – – – – – – –
(0x93) Reserved – – – – – – – –
(0x92) Reserved – – – – – – – –
(0x91) Reserved – – – – – – – –
(0x90) Reserved – – – – – – – –
(0x8F) Reserved – – – – – – – –
(0x8E) Reserved – – – – – – – –
(0x8D) Reserved – – – – – – – –
(0x8C) Reserved – – – – – – – –
(0x8B) OCR1BH Timer/Counter1 – Output Compare Register B High Byte Page 128
(0x8A) OCR1BL Timer/Counter1 – Output Compare Register B Low Byte Page 128
(0x89) OCR1AH Timer/Counter1 – Output Compare Register A High Byte Page 128
(0x88) OCR1AL Timer/Counter1 – Output Compare Register A Low Byte Page 128
(0x87) ICR1H Timer/Counter1 – Input Capture Register High Byte Page 129
(0x86) ICR1L Timer/Counter1 – Input Capture Register Low Byte Page 129
(0x85) TCNT1H Timer/Counter1 – Counter Register High Byte Page 128
(0x84) TCNT1L Timer/Counter1 – Counter Register Low Byte Page 128
(0x83) Reserved – – – – – – – –
(0x82) TCCR1C FOC1A FOC1B – – – – – – Page 127
(0x81) TCCR1B ICNC1 ICES1 – WGM13 WGM12 CS12 CS11 CS10 Page 125
(0x80) TCCR1A COM1A1 COM1A0 COM1B1 COM1B0 –– WGM11 WGM10 Page 123
(0x7F) DIDR1 ADC15D ADC14D ADC13D ADC12D ADC11D ADC10D ADC9D ADC8D Page 154
(0x7E) DIDR0 ADC7D ADC6D ADC5D ADC4D ADC3D ADC2D ADC1D ADC0D Pages 136, 154
(0x7D) ADMUXB ––REFS–––– MUX5 Page 150
(0x7C) ADMUXA – – – MUX4 MUX3 MUX2 MUX1 MUX0 Page 149
(0x7B) ADCSRB – – – – ADLAR ADTS2 ADTS1 ADTS0 Page 153
(0x7A) ADCSRA ADEN ADSC ADATE ADIF ADIE ADPS2 ADPS1 ADPS0 Page 151
Address Name Bit 7 Bit 6 Bit 5 Bit 4 Bit 3 Bit 2 Bit 1 Bit 0 Page(s)
ma 0on epmz 6mm Pu w 5er 2
0x25 am qu/Caunlzm 7
AtmeL
299
ATtiny828 [DATASHEET]
8371A–AVR–08/12
(0x79) ADCH ADC – Conversion Result High Byte Page 151
(0x78) ADCL ADC – Conversion Result Low Byte Page 151
(0x77) Reserved – – – – – – – –
(0x76) Reserved – – – – – – – –
(0x75) Reserved – – – – – – – –
(0x74) Reserved – – – – – – – –
(0x73) PCMSK3 – – – – PCINT27 PCINT26 PCINT25 PCINT24 Page 54
(0x72) Reserved – – – – – – – –
(0x71) Reserved – – – – – – – –
(0x70) Reserved – – – – – – – –
(0x6F) TIMSK1 ––ICIE1–– OCIE1B OCIE1A TOIE1 Page 129
(0x6E) TIMSK0 – – – – – OCIE0B OCIE0A TOIE0 Page 102
(0x6D) PCMSK2 PCINT23 PCINT22 PCINT21 PCINT20 PCINT19 PCINT18 PCINT17 PCINT16 Page 54
(0x6C) PCMSK1 PCINT15 PCINT14 PCINT13 PCINT12 PCINT11 PCINT10 PCINT9 PCINT8 Page 54
(0x6B) PCMSK0 PCINT7 PCINT6 PCINT5 PCINT4 PCINT3 PCINT2 PCINT1 PCINT0 Page 55
(0x6A) Reserved – – – – – – – –
(0x69) EICRA – – – – ISC11 ISC10 ISC01 ISC00 Page 55
(0x68) PCICR – – – – PCIE3 PCIE2 PCIE1 PCIE0 Page 56
(0x67) OSCCAL1 – – – – – –CAL11CAL10 Page 33
(0x66) OSCCAL0 CAL07 CAL06 CAL05 CAL04 CAL03 CAL02 CAL01 CAL00 Page 32
(0x65) Reserved – – – – – – – –
(0x64) PRR PRTWI –PRTIM0– PRTIM1 PRSPI PRUSART0 PRADC Page 37
(0x63) Reserved – – – – – – – –
(0x62) Reserved – – – – – – – –
(0x61) CLKPR – – – – CLKPS3 CLKPS2 CLKPS1 CLKPS0 Page 31
(0x60) WDTCSR WDIF WDIE WDP3 – WDE WDP2 WDP1 WDP0 Page 46
0x3F (0x5F) SREG I T H S V N Z C Page 15
0x3E (0x5E) SPH – – – – – – SP9 SP8 Page 14
0x3D (0x5D) SPL SP7 SP6 SP5 SP4 SP3 SP2 SP1 SP0 Page 14
0x3C (0x5C) Reserved – – – – – – – –
0x3B (0x5B) Reserved – – – – – – – –
0x3A (0x5A) Reserved – – – – – – – –
0x39 (0x59) Reserved – – – – – – – –
0x38 (0x58) Reserved – – – – – – – –
0x37 (0x57) SPMCSR SPMIE RWWSB RSIG RWWSRE RWFLB PGWRT PGERS SPMEN Page 223
0x36 (0x56) CCP CPU Change Protection Register Page 14
0x35 (0x55) MCUCR – – – – – – IVSEL –Page 53
0x34 (0x54) MCUSR – – – – WDRF BORF EXTRF PORF Page 45
0x33 (0x53) SMCR – – – – –SM1SM0SE Page 37
0x32 (0x52) Reserved – – – – – – – –
0x31 (0x51) DWDR debugWire Data Register Page 213
0x30 (0x50) ACSRA ACD ACPMUX2 ACO ACI ACIE ACIC ACIS1 ACIS0 Page 134
0x2F (0x4F) ACSRB HSEL HLEV ACLP ACNMUX1 ACNMUX0 ACPMUX1 ACPMUX0 Page 135
0x2E (0x4E) SPDR SPI Data Register Page 163
0x2D (0x4D) SPSR SPIF WCOL – – – – –SPI2X Page 162
0x2C (0x4C) SPCR SPIE SPE DORD MSTR CPOL CPHA SPR1 SPR0 Page 161
0x2B (0x4B) GPIOR2 General Purpose I/O Register 2 Page 25
0x2A (0x4A) GPIOR1 General Purpose I/O Register 1 Page 25
0x29 (0x49) Reserved
0x28 (0x48) OCR0B Timer/Counter0 – Output Compare Register B Page 102
0x27 (0x47) OCR0A Timer/Counter0 – Output Compare Register A Page 102
0x26 (0x46) TCNT0 Timer/Counter0 – Counter Register Page 101
0x25 (0x45) TCCR0B FOC0A FOC0B –– WGM02 CS02 CS01 CS00 Page 100
0x24 (0x44) TCCR0A COM0A1 COM0A0 COM0B1 COM0B0 –– WGM01 WGM00 Page 97
0x23 (0x43) GTCCR TSM ––––––PSR Page 132
0x22 (0x42) Reserved
0x21 (0x41) EEARL EEPROM Address Register Low Byte Page 23
0x20 (0x40) EEDR EEPROM Data Register Page 24
0x1F (0x3F) EECR –– EEPM1 EEPM0 EERIE EEMPE EEPE EERE Page 24
0x1E (0x3E) GPIOR0 General Purpose I/O register 0 Page 26
0x1D (0x3D) EIMSK – – – – – – INT1 INT0 Page 56
0x1C (0x3C) EIFR – – – – – – INT1 INTF0 Page 57
0x1B (0x3B) PCIFR – – – – PCIF3 PCIF2 PCIF1 PCIF0 Page 57
0x1A (0x3A) Reserved – – – – – – – –
0x19 (0x39) Reserved – – – – – – – –
0x18 (0x38) Reserved – – – – – – – –
0x17 (0x37) Reserved – – – – – – – –
0x16 (0x36) TIFR1 ––ICF1–– OCF1B OCF1A TOV1 Page 130
Address Name Bit 7 Bit 6 Bit 5 Bit 4 Bit 3 Bit 2 Bit 1 Bit 0 Page(s)
AtmeL
300
ATtiny828 [DATASHEET]
8371A–AVR–08/12
Note: 1. For compatibility with future devices, reserved bits should be written to zero if accessed. Reserved I/O memory
addresses should never be written.
2. I/O Registers within the address range 0x00 - 0x1F are directly bit-accessible using the SBI and CBI instructions. In
these registers, the value of single bits can be checked by using the SBIS and SBIC instructions.
3. Some of the Status Flags are cleared by writing a logical one to them. Note that, unlike most other AVRs, the CBI and
SBI instructions will only operation the specified bit, and can therefore be used on registers containing such Status
Flags. The CBI and SBI instructions work with registers 0x00 to 0x1F only.
0x15 (0x35) TIFR0 – – – – – OCF0B OCF0A TOV0 Page 103
0x14 (0x34) PHDE – – – – – PHDEC ––Page 81
0x13 (0x33) Reserved – – – – – – – –
0x12 (0x32) Reserved – – – – – – – –
0x11 (0x31) Reserved – – – – – – – –
0x10 (0x30) Reserved – – – – – – – –
0x0F (0x2F) PUED – – – – PUED3 PUED2 PUED1 PUED0 Page 82
0x0E (0x2E) PORTD – – – – PORTD3 PORTD2 PORTD1 PORTD0 Page 82
0x0D (0x2D) DDRD – – – – DDD3 DDD2 DDD1 DDD0 Page 82
0x0C (0x2C) PIND – – – – PIND3 PIND2 PIND1 PIND0 Page 83
0x0B (0x2B) PUEC PUEC7 PUEC6 PUEC5 PUEC4 PUEC3 PUEC2 PUEC1 PUEC0 Page 83
0x0A (0x2A) PORTC PORTC7 PORTC6 PORTC5 PORTC4 PORTC3 PORTC2 PORTC1 PORTC0 Page 83
0x09 (0x29) DDRC DDC7 DDC6 DDC5 DDC4 DDC3 DDC2 DDC1 DDC0 Page 83
0x08 (0x28) PINC PINC7 PINC6 PINC5 PINC4 PINC3 PINC2 PINC1 PINC0 Page 84
0x07 (0x27) PUEB PUEB7 PUEB6 PUEB5 PUEB4 PUEB3 PUEB2 PUEB1 PUEB0 Page 84
0x06 (0x26) PORTB PORTB7 PORTB6 PORTB5 PORTB4 PORTB3 PORTB2 PORTB1 PORTB0 Page 84
0x05 (0x25) DDRB DDB7 DDB6 DDB5 DDB4 DDB3 DDB2 DDB1 DDB0 Page 84
0x04 (0x24) PINB PINB7 PINB6 PINB5 PINB4 PINB3 PINB2 PINB1 PINB0 Page 85
0x03 (0x23) PUEA PUEA7 PUEA6 PUEA5 PUEA4 PUEA3 PUEA2 PUEA1 PUEA0 Page 85
0x02 (0x22) PORTA PORTA7 PORTA6 PORTA5 PORTA4 PORTA3 PORTA2 PORTA1 PORTA0 Page 85
0x01 (0x21) DDRA DDA7 DDA6 DDA5 DDA4 DDA3 DDA2 DDA1 DDA0 Page 85
0x00 (0x20) PINA PINA7 PINA6 PINA5 PINA4 PINA3 PINA2 PINA1 PINA0 Page 86
Address Name Bit 7 Bit 6 Bit 5 Bit 4 Bit 3 Bit 2 Bit 1 Bit 0 Page(s)
AtmeL
301
ATtiny828 [DATASHEET]
8371A–AVR–08/12
27. Instruction Set Summary
Mnemonics Operands Description Operation Flags #Clocks
ARITHMETIC AND LOGIC INSTRUCTIONS
ADD Rd, Rr Add two Registers Rd ← Rd + Rr Z,C,N,V,H 1
ADC Rd, Rr Add with Carry two Registers Rd ← Rd + Rr + C Z,C,N,V,H 1
ADIW Rdl,K Add Immediate to Word Rdh:Rdl ← Rdh:Rdl + K Z,C,N,V,S 2
SUB Rd, Rr Subtract two Registers Rd ← Rd - Rr Z,C,N,V,H 1
SUBI Rd, K Subtract Constant from Register Rd ← Rd - K Z,C,N,V,H 1
SBC Rd, Rr Subtract with Carry two Registers Rd ← Rd - Rr - C Z,C,N,V,H 1
SBCI Rd, K Subtract with Carry Constant from Reg. Rd ← Rd - K - C Z,C,N,V,H 1
SBIW Rdl,K Subtract Immediate from Word Rdh:Rdl ← Rdh:Rdl - K Z,C,N,V,S 2
AND Rd, Rr Logical AND Registers Rd ← Rd • Rr Z,N,V 1
ANDI Rd, K Logical AND Register and Constant Rd ← Rd • K Z,N,V 1
OR Rd, Rr Logical OR Registers Rd ← Rd v Rr Z,N,V 1
ORI Rd, K Logical OR Register and Constant Rd ← Rd v K Z,N,V 1
EOR Rd, Rr Exclusive OR Registers Rd ← Rd ⊕ Rr Z,N,V 1
COM Rd One’s Complement Rd ← 0xFF − Rd Z,C,N,V 1
NEG Rd Two’s Complement Rd ← 0x00 − Rd Z,C,N,V,H 1
SBR Rd,K Set Bit(s) in Register Rd ← Rd v K Z,N,V 1
CBR Rd,K Clear Bit(s) in Register Rd ← Rd • (0xFF - K) Z,N,V 1
INC Rd Increment Rd ← Rd + 1 Z,N,V 1
DEC Rd Decrement Rd ← Rd − 1 Z,N,V 1
TST Rd Test for Zero or Minus Rd ← Rd • Rd Z,N,V 1
CLR Rd Clear Register Rd ← Rd ⊕ Rd Z,N,V 1
SER Rd Set Register Rd ← 0xFF None 1
BRANCH INSTRUCTIONS
RJMP k Relative Jump PC ← PC + k + 1 None 2
IJMP Indirect Jump to (Z) PC ← Z None 2
RCALL k Relative Subroutine Call PC ← PC + k + 1 None 3
ICALL Indirect Call to (Z) PC ← ZNone3
RET Subroutine Return PC ← STACK None 4
RETI Interrupt Return PC ← STACK I 4
CPSE Rd,Rr Compare, Skip if Equal if (Rd = Rr) PC ← PC + 2 or 3 None 1/2/3
CP Rd,Rr Compare Rd − Rr Z, N,V,C,H 1
CPC Rd,Rr Compare with Carry Rd − Rr − C Z, N,V,C,H 1
CPI Rd,K Compare Register with Immediate Rd − K Z, N,V,C,H 1
SBRC Rr, b Skip if Bit in Register Cleared if (Rr(b)=0) PC ← PC + 2 or 3 None 1/2/3
SBRS Rr, b Skip if Bit in Register is Set if (Rr(b)=1) PC ← PC + 2 or 3 None 1/2/3
SBIC P, b Skip if Bit in I/O Register Cleared if (P(b)=0) PC ← PC + 2 or 3 None 1/2/3
SBIS P, b Skip if Bit in I/O Register is Set if (P(b)=1) PC ← PC + 2 or 3 None 1/2/3
BRBS s, k Branch if Status Flag Set if (SREG(s) = 1) then PC←PC+k + 1 None 1/2
BRBC s, k Branch if Status Flag Cleared if (SREG(s) = 0) then PC←PC+k + 1 None 1/2
BREQ k Branch if Equal if (Z = 1) then PC ← PC + k + 1 None 1/2
BRNE k Branch if Not Equal if (Z = 0) then PC ← PC + k + 1 None 1/2
BRCS k Branch if Carry Set if (C = 1) then PC ← PC + k + 1 None 1/2
BRCC k Branch if Carry Cleared if (C = 0) then PC ← PC + k + 1 None 1/2
BRSH k Branch if Same or Higher if (C = 0) then PC ← PC + k + 1 None 1/2
BRLO k Branch if Lower if (C = 1) then PC ← PC + k + 1 None 1/2
BRMI k Branch if Minus if (N = 1) then PC ← PC + k + 1 None 1/2
BRPL k Branch if Plus if (N = 0) then PC ← PC + k + 1 None 1/2
BRGE k Branch if Greater or Equal, Signed if (N ⊕ V= 0) then PC ← PC + k + 1 None 1/2
BRLT k Branch if Less Than Zero, Signed if (N ⊕ V= 1) then PC ← PC + k + 1 None 1/2
BRHS k Branch if Half Carry Flag Set if (H = 1) then PC ← PC + k + 1 None 1/2
BRHC k Branch if Half Carry Flag Cleared if (H = 0) then PC ← PC + k + 1 None 1/2
BRTS k Branch if T Flag Set if (T = 1) then PC ← PC + k + 1 None 1/2
BRTC k Branch if T Flag Cleared if (T = 0) then PC ← PC + k + 1 None 1/2
BRVS k Branch if Overflow Flag is Set if (V = 1) then PC ← PC + k + 1 None 1/2
BRVC k Branch if Overflow Flag is Cleared if (V = 0) then PC ← PC + k + 1 None 1/2
BRIE k Branch if Interrupt Enabled if ( I = 1) then PC ← PC + k + 1 None 1/2
BRID k Branch if Interrupt Disabled if ( I = 0) then PC ← PC + k + 1 None 1/2
BIT AND BIT-TEST INSTRUCTIONS
SBI P,b Set Bit in I/O Register I/O(P,b) ← 1None2
CBI P,b Clear Bit in I/O Register I/O(P,b) ← 0None2
LSL Rd Logical Shift Left Rd(n+1) ← Rd(n), Rd(0) ← 0 Z,C,N,V 1
LSR Rd Logical Shift Right Rd(n) ← Rd(n+1), Rd(7) ← 0 Z,C,N,V 1
ROL Rd Rotate Left Through Carry Rd(0)←C,Rd(n+1)← Rd(n),C←Rd(7) Z,C,N,V 1
ROR Rd Rotate Right Through Carry Rd(7)←C,Rd(n)← Rd(n+1),C←Rd(0) Z,C,N,V 1
AtmeL
302
ATtiny828 [DATASHEET]
8371A–AVR–08/12
ASR Rd Arithmetic Shift Right Rd(n) ← Rd(n+1), n=0..6 Z,C,N,V 1
SWAP Rd Swap Nibbles Rd(3..0)←Rd(7..4),Rd(7..4)←Rd(3..0) None 1
BSET s Flag Set SREG(s) ← 1 SREG(s) 1
BCLR s Flag Clear SREG(s) ← 0 SREG(s) 1
BST Rr, b Bit Store from Register to T T ← Rr(b) T 1
BLD Rd, b Bit load from T to Register Rd(b) ← TNone1
SEC Set Carry C ← 1C1
CLC Clear Carry C ← 0 C 1
SEN Set Negative Flag N ← 1N1
CLN Clear Negative Flag N ← 0 N 1
SEZ Set Zero Flag Z ← 1Z1
CLZ Clear Zero Flag Z ← 0 Z 1
SEI Global Interrupt Enable I ← 1I1
CLI Global Interrupt Disable I ← 0 I 1
SES Set Signed Test Flag S ← 1S1
CLS Clear Signed Test Flag S ← 0 S 1
SEV Set Twos Complement Overflow. V ← 1V1
CLV Clear Twos Complement Overflow V ← 0 V 1
SET Set T in SREG T ← 1T1
CLT Clear T in SREG T ← 0 T 1
SEH Set Half Carry Flag in SREG H ← 1H1
CLH Clear Half Carry Flag in SREG H ← 0 H 1
DATA TRANSFER INSTRUCTIONS
MOV Rd, Rr Move Between Registers Rd ← Rr None 1
MOVW Rd, Rr Copy Register Word Rd+1:Rd ← Rr+1:Rr None 1
LDI Rd, K Load Immediate Rd ← KNone1
LD Rd, X Load Indirect Rd ← (X) None 2
LD Rd, X+ Load Indirect and Post-Inc. Rd ← (X), X ← X + 1 None 2
LD Rd, - X Load Indirect and Pre-Dec. X ← X - 1, Rd ← (X) None 2
LD Rd, Y Load Indirect Rd ← (Y) None 2
LD Rd, Y+ Load Indirect and Post-Inc. Rd ← (Y), Y ← Y + 1 None 2
LD Rd, - Y Load Indirect and Pre-Dec. Y ← Y - 1, Rd ← (Y) None 2
LDD Rd,Y+q Load Indirect with Displacement Rd ← (Y + q) None 2
LD Rd, Z Load Indirect Rd ← (Z) None 2
LD Rd, Z+ Load Indirect and Post-Inc. Rd ← (Z), Z ← Z+1 None 2
LD Rd, -Z Load Indirect and Pre-Dec. Z ← Z - 1, Rd ← (Z) None 2
LDD Rd, Z+q Load Indirect with Displacement Rd ← (Z + q) None 2
LDS Rd, k Load Direct from SRAM Rd ← (k) None 2
ST X, Rr Store Indirect (X) ← Rr None 2
ST X+, Rr Store Indirect and Post-Inc. (X) ← Rr, X ← X + 1 None 2
ST - X, Rr Store Indirect and Pre-Dec. X ← X - 1, (X) ← Rr None 2
ST Y, Rr Store Indirect (Y) ← Rr None 2
ST Y+, Rr Store Indirect and Post-Inc. (Y) ← Rr, Y ← Y + 1 None 2
ST - Y, Rr Store Indirect and Pre-Dec. Y ← Y - 1, (Y) ← Rr None 2
STD Y+q,Rr Store Indirect with Displacement (Y + q) ← Rr None 2
ST Z, Rr Store Indirect (Z) ← Rr None 2
ST Z+, Rr Store Indirect and Post-Inc. (Z) ← Rr, Z ← Z + 1 None 2
ST -Z, Rr Store Indirect and Pre-Dec. Z ← Z - 1, (Z) ← Rr None 2
STD Z+q,Rr Store Indirect with Displacement (Z + q) ← Rr None 2
STS k, Rr Store Direct to SRAM (k) ← Rr None 2
LPM Load Program Memory R0 ← (Z) None 3
LPM Rd, Z Load Program Memory Rd ← (Z) None 3
LPM Rd, Z+ Load Program Memory and Post-Inc Rd ← (Z), Z ← Z+1 None 3
SPM Store Program Memory (Z) ← R1:R0 None -
IN Rd, P In Port Rd ← PNone1
OUT P, Rr Out Port P ← Rr None 1
PUSH Rr Push Register on Stack STACK ← Rr None 2
POP Rd Pop Register from Stack Rd ← STACK None 2
MCU CONTROL INSTRUCTIONS
NOP No Operation None 1
SLEEP Sleep (see specific descr. for Sleep function) None 1
WDR Watchdog Reset (see specific descr. for WDR/timer) None 1
BREAK Break For On-chip Debug Only None N/A
Mnemonics Operands Description Operation Flags #Clocks
AtmeL
303
ATtiny828 [DATASHEET]
8371A–AVR–08/12
28. Ordering Information
Notes: 1. For speed vs. supply voltage, see section “Speed” on page 249.
2. All packages are Pb-free, halide-free and fully green and they comply with the European directive for Restriction of
Hazardous Substances (RoHS).
3. Indicates accuracy of internal oscillator. See “Accuracy of Calibrated Internal Oscillator” on page 249.
4. Code indicators:
zU: matte tin
zR: tape & reel
5. These devices can also be supplied in wafer form. Please contact your local Atmel sales office for detailed ordering
information and minimum quantities.
28.1 ATtiny828
Speed (MHz) (1) Supply Voltage (V) (1) Temperature Range Package (2) Accuracy (3) Ordering Code (4)
20 MHz 1.7 – 5.5V Industrial (5)
(-40°C to +85°C)
32A
±10% ATtiny828-AU
±2% ATtiny828R-AU
±10% ATtiny828-AUR
±2% ATtiny828R-AUR
32M1-A
±10% ATtiny828-MU
±2% ATtiny828R-MU
±10% ATtiny828-MUR
±2% ATtiny828R-MUR
Package Type
32A 32-lead, Thin (1.0 mm) Plastic Quad Flat Package (TQFP)
32M1-A 32-pad, 5 x 5 x 1.0 body, Lead Pitch 0.50 mm, Quad Flat No-Lead (QFN)
HHHHHHHH
H
UUHUUUUU
A \‘
‘k _
A IIIEI.
AtmeL
304
ATtiny828 [DATASHEET]
8371A–AVR–08/12
29. Packaging Information
29.1 32A
2325 Orchard Parkway
San Jose, CA 95131
TITLE DRAWING NO.
R
REV.
32A, 32-lead, 7 x 7mm body size, 1.0mm body thickness,
0.8mm lead pitch, thin profile plastic quad flat package (TQFP) C
32A
2010-10-20
PIN 1 IDENTIFIER
0°~7°
PIN 1
L
C
A1 A2 A
D1
D
eE1 E
B
Notes:
1. This package conforms to JEDEC reference MS-026, Variation ABA.
2. Dimensions D1 and E1 do not include mold protrusion. Allowable
protrusion is 0.25mm per side. Dimensions D1 and E1 are maximum
plastic body size dimensions including mold mismatch.
3. Lead coplanarity is 0.10mm maximum.
A – – 1.20
A1 0.05 – 0.15
A2 0.95 1.00 1.05
D 8.75 9.00 9.25
D1 6.90 7.00 7.10 Note 2
E 8.75 9.00 9.25
E1 6.90 7.00 7.10 Note 2
B 0.30 – 0.45
C 0.09 – 0.20
L 0.45 – 0.75
e 0.80 TYP
COMMON DIMENSIONS
(Unit of measure = mm)
SYMBOL MIN NOM MAX NOTE
my
_I_
E
,—
fl
D
:ccccc:
\Iyx
UUUUUUJ
f
WPAPD
A flIEI.
305
ATtiny828 [DATASHEET]
8371A–AVR–08/12
29.2 32M1-A
2325 Orchard Parkway
San Jose, CA 95131
TITLE DRAWING NO.
R
REV.
32M1-A, 32-pad, 5 x 5 x 1.0mm Body, Lead Pitch 0.50mm, E
32M1-A
5/25/06
3.10mm Exposed Pad, Micro Lead Frame Package (MLF)
COMMON DIMENSIONS
(Unit of Measure = mm)
SYMBOL MIN NOM MAX NOTE
D1
D
E1 E
e
b
A3
A2
A1
A
D2
E2
0.08C
L
1
2
3
P
P
0
1
2
3
A 0.80 0.90 1.00
A1 – 0.02 0.05
A2 – 0.65 1.00
A3 0.20 REF
b 0.180.23 0.30
D
D1
D2 2.95 3.10 3.25
4.90 5.00 5.10
4.70 4.75 4.80
4.70 4.75 4.80
4.90 5.00 5.10
E
E1
E2 2.95 3.10 3.25
e 0.50 BSC
L 0.30 0.40 0.50
P – – 0.60
– – 12o
Note: JEDEC Standard MO-220, Fig. 2 (Anvil Singulation), VHHD-2.
TOP VIEW
SIDE VIEW
BOTTOM VIEW
0
Pin 1 ID
Pin #1 Notch
(0.20 R)
K 0.20 – –
K
K
AtmeL
306
ATtiny828 [DATASHEET]
8371A–AVR–08/12
30. Errata
The revision letters in this section refer to the revision of the corresponding ATtiny828 device.
30.1 Rev. A
zPort Pin Restrictions When ULP Oscillator Is Disabled
1. Port Pin Restrictions When ULP Oscillator Is Disabled
Port pin PD3 is not guaranteed to perform as a reliable input when the Ultra Low Power (ULP) oscillator is not run-
ning. In addition, the pin is pulled down internally when ULP oscillator is disabled. TWI and SPI use may be limited
when ULP is not running since pin PD3 is used by SCL and SCK signals.
Problem Fix / Workaround
The ULP oscillator is automatically activated when required. To use PD3 as an input or clock signal of TWI/SPI,
activate the watchdog timer. The watchdog timer automatically enables the ULP oscillator.
AtmeL
307
ATtiny828 [DATASHEET]
8371A–AVR–08/12
31. Revision History
Doc. Rev. Date Comments
8371A 08/2012 Initial document release.
AtmeL
308
ATtiny828 [DATASHEET]
8371A–AVR–08/12
AtmeL
1
ATtiny828 [DATASHEET]
8371A–AVR–08/12
Table of Contents
Features . . . . . . . . . . . . . . . . . . . . . . . . . . . . . . . . . . . . . . . . . . . . . . . . . . 1
1. Pin Configurations . . . . . . . . . . . . . . . . . . . . . . . . . . . . . . . . . . . . . . . 2
1.1 Pin Description . . . . . . . . . . . . . . . . . . . . . . . . . . . . . . . . . . . . . . . . . . . . . . . . . 3
2. Overview . . . . . . . . . . . . . . . . . . . . . . . . . . . . . . . . . . . . . . . . . . . . . . 5
3. General Information . . . . . . . . . . . . . . . . . . . . . . . . . . . . . . . . . . . . . . 7
3.1 Resources . . . . . . . . . . . . . . . . . . . . . . . . . . . . . . . . . . . . . . . . . . . . . . . . . . . . . 7
3.2 Code Examples. . . . . . . . . . . . . . . . . . . . . . . . . . . . . . . . . . . . . . . . . . . . . . . . . 7
3.3 Data Retention . . . . . . . . . . . . . . . . . . . . . . . . . . . . . . . . . . . . . . . . . . . . . . . . . 7
4. CPU Core . . . . . . . . . . . . . . . . . . . . . . . . . . . . . . . . . . . . . . . . . . . . . 8
4.1 Architectural Overview . . . . . . . . . . . . . . . . . . . . . . . . . . . . . . . . . . . . . . . . . . . 8
4.2 ALU – Arithmetic Logic Unit . . . . . . . . . . . . . . . . . . . . . . . . . . . . . . . . . . . . . . . 9
4.3 Status Register . . . . . . . . . . . . . . . . . . . . . . . . . . . . . . . . . . . . . . . . . . . . . . . . . 9
4.4 General Purpose Register File . . . . . . . . . . . . . . . . . . . . . . . . . . . . . . . . . . . . . 9
4.5 Stack Pointer. . . . . . . . . . . . . . . . . . . . . . . . . . . . . . . . . . . . . . . . . . . . . . . . . . 11
4.6 Instruction Execution Timing . . . . . . . . . . . . . . . . . . . . . . . . . . . . . . . . . . . . . . 11
4.7 Reset and Interrupt Handling . . . . . . . . . . . . . . . . . . . . . . . . . . . . . . . . . . . . . 12
4.8 Register Description . . . . . . . . . . . . . . . . . . . . . . . . . . . . . . . . . . . . . . . . . . . . 14
5. Memories . . . . . . . . . . . . . . . . . . . . . . . . . . . . . . . . . . . . . . . . . . . . . 16
5.1 Program Memory (Flash) . . . . . . . . . . . . . . . . . . . . . . . . . . . . . . . . . . . . . . . . 16
5.2 Data Memory (SRAM) and Register Files. . . . . . . . . . . . . . . . . . . . . . . . . . . . 17
5.3 Data Memory (EEPROM) . . . . . . . . . . . . . . . . . . . . . . . . . . . . . . . . . . . . . . . . 19
5.4 Register Description . . . . . . . . . . . . . . . . . . . . . . . . . . . . . . . . . . . . . . . . . . . . 23
6. Clock System . . . . . . . . . . . . . . . . . . . . . . . . . . . . . . . . . . . . . . . . . . 27
6.1 Clock Subsystems. . . . . . . . . . . . . . . . . . . . . . . . . . . . . . . . . . . . . . . . . . . . . . 27
6.2 Clock Sources . . . . . . . . . . . . . . . . . . . . . . . . . . . . . . . . . . . . . . . . . . . . . . . . . 28
6.3 System Clock Prescaler . . . . . . . . . . . . . . . . . . . . . . . . . . . . . . . . . . . . . . . . . 30
6.4 Clock Output Buffer. . . . . . . . . . . . . . . . . . . . . . . . . . . . . . . . . . . . . . . . . . . . . 30
6.5 Start-Up Time . . . . . . . . . . . . . . . . . . . . . . . . . . . . . . . . . . . . . . . . . . . . . . . . . 30
6.6 Register Description . . . . . . . . . . . . . . . . . . . . . . . . . . . . . . . . . . . . . . . . . . . . 31
7. Power Management and Sleep Modes . . . . . . . . . . . . . . . . . . . . . . 34
7.1 Sleep Modes . . . . . . . . . . . . . . . . . . . . . . . . . . . . . . . . . . . . . . . . . . . . . . . . . . 34
7.2 Power Reduction Register. . . . . . . . . . . . . . . . . . . . . . . . . . . . . . . . . . . . . . . . 35
7.3 Minimizing Power Consumption . . . . . . . . . . . . . . . . . . . . . . . . . . . . . . . . . . . 35
7.4 Register Description . . . . . . . . . . . . . . . . . . . . . . . . . . . . . . . . . . . . . . . . . . . . 37
8. System Control and Reset . . . . . . . . . . . . . . . . . . . . . . . . . . . . . . . . 39
8.1 Resetting the AVR. . . . . . . . . . . . . . . . . . . . . . . . . . . . . . . . . . . . . . . . . . . . . . 39
8.2 Reset Sources. . . . . . . . . . . . . . . . . . . . . . . . . . . . . . . . . . . . . . . . . . . . . . . . . 39
8.3 Internal Voltage Reference . . . . . . . . . . . . . . . . . . . . . . . . . . . . . . . . . . . . . . . 43
8.4 Watchdog Timer . . . . . . . . . . . . . . . . . . . . . . . . . . . . . . . . . . . . . . . . . . . . . . . 43
8.5 Register Description . . . . . . . . . . . . . . . . . . . . . . . . . . . . . . . . . . . . . . . . . . . . 45
9. Interrupts . . . . . . . . . . . . . . . . . . . . . . . . . . . . . . . . . . . . . . . . . . . . . 48
9.1 Interrupt Vectors . . . . . . . . . . . . . . . . . . . . . . . . . . . . . . . . . . . . . . . . . . . . . . . 48
AtmeL
2
ATtiny828 [DATASHEET]
8371A–AVR–08/12
9.2 External Interrupts. . . . . . . . . . . . . . . . . . . . . . . . . . . . . . . . . . . . . . . . . . . . . . 51
9.3 Register Description . . . . . . . . . . . . . . . . . . . . . . . . . . . . . . . . . . . . . . . . . . . . 53
10. I/O Ports . . . . . . . . . . . . . . . . . . . . . . . . . . . . . . . . . . . . . . . . . . . . . 59
10.1 Overview . . . . . . . . . . . . . . . . . . . . . . . . . . . . . . . . . . . . . . . . . . . . . . . . . . . . . 59
10.2 Ports as General Digital I/O. . . . . . . . . . . . . . . . . . . . . . . . . . . . . . . . . . . . . . . 59
10.3 Alternative Port Functions . . . . . . . . . . . . . . . . . . . . . . . . . . . . . . . . . . . . . . . . 63
10.4 Register Description . . . . . . . . . . . . . . . . . . . . . . . . . . . . . . . . . . . . . . . . . . . . 81
11. 8-bit Timer/Counter0 with PWM . . . . . . . . . . . . . . . . . . . . . . . . . . . 87
11.1 Features . . . . . . . . . . . . . . . . . . . . . . . . . . . . . . . . . . . . . . . . . . . . . . . . . . . . . 87
11.2 Overview . . . . . . . . . . . . . . . . . . . . . . . . . . . . . . . . . . . . . . . . . . . . . . . . . . . . . 87
11.3 Clock Sources . . . . . . . . . . . . . . . . . . . . . . . . . . . . . . . . . . . . . . . . . . . . . . . . . 88
11.4 Counter Unit . . . . . . . . . . . . . . . . . . . . . . . . . . . . . . . . . . . . . . . . . . . . . . . . . . 88
11.5 Output Compare Unit . . . . . . . . . . . . . . . . . . . . . . . . . . . . . . . . . . . . . . . . . . . 89
11.6 Compare Match Output Unit . . . . . . . . . . . . . . . . . . . . . . . . . . . . . . . . . . . . . . 91
11.7 Modes of Operation. . . . . . . . . . . . . . . . . . . . . . . . . . . . . . . . . . . . . . . . . . . . . 92
11.8 Timer/Counter Timing Diagrams . . . . . . . . . . . . . . . . . . . . . . . . . . . . . . . . . . . 96
11.9 Register Description . . . . . . . . . . . . . . . . . . . . . . . . . . . . . . . . . . . . . . . . . . . . 97
12. 16-bit Timer/Counter1 . . . . . . . . . . . . . . . . . . . . . . . . . . . . . . . . . . 104
12.1 Features . . . . . . . . . . . . . . . . . . . . . . . . . . . . . . . . . . . . . . . . . . . . . . . . . . . . 104
12.2 Overview . . . . . . . . . . . . . . . . . . . . . . . . . . . . . . . . . . . . . . . . . . . . . . . . . . . . 104
12.3 Timer/Counter Clock Sources . . . . . . . . . . . . . . . . . . . . . . . . . . . . . . . . . . . . 105
12.4 Counter Unit . . . . . . . . . . . . . . . . . . . . . . . . . . . . . . . . . . . . . . . . . . . . . . . . . 106
12.5 Input Capture Unit . . . . . . . . . . . . . . . . . . . . . . . . . . . . . . . . . . . . . . . . . . . . . 106
12.6 Output Compare Units. . . . . . . . . . . . . . . . . . . . . . . . . . . . . . . . . . . . . . . . . . 108
12.7 Compare Match Output Unit . . . . . . . . . . . . . . . . . . . . . . . . . . . . . . . . . . . . . 110
12.8 Modes of Operation. . . . . . . . . . . . . . . . . . . . . . . . . . . . . . . . . . . . . . . . . . . . 111
12.9 Timer/Counter Timing Diagrams . . . . . . . . . . . . . . . . . . . . . . . . . . . . . . . . . . 118
12.10 Accessing 16-bit Registers . . . . . . . . . . . . . . . . . . . . . . . . . . . . . . . . . . . . . . 120
12.11 Register Description . . . . . . . . . . . . . . . . . . . . . . . . . . . . . . . . . . . . . . . . . . . 123
13. Timer/Counter Prescaler . . . . . . . . . . . . . . . . . . . . . . . . . . . . . . . . 131
13.1 Prescaler Reset. . . . . . . . . . . . . . . . . . . . . . . . . . . . . . . . . . . . . . . . . . . . . . . 131
13.2 External Clock Source. . . . . . . . . . . . . . . . . . . . . . . . . . . . . . . . . . . . . . . . . . 131
13.3 Register Description . . . . . . . . . . . . . . . . . . . . . . . . . . . . . . . . . . . . . . . . . . . 132
14. Analog Comparator . . . . . . . . . . . . . . . . . . . . . . . . . . . . . . . . . . . . 133
14.1 Register Description . . . . . . . . . . . . . . . . . . . . . . . . . . . . . . . . . . . . . . . . . . . 134
15. Analog to Digital Converter . . . . . . . . . . . . . . . . . . . . . . . . . . . . . . 137
15.1 Features . . . . . . . . . . . . . . . . . . . . . . . . . . . . . . . . . . . . . . . . . . . . . . . . . . . . 137
15.2 Overview . . . . . . . . . . . . . . . . . . . . . . . . . . . . . . . . . . . . . . . . . . . . . . . . . . . . 137
15.3 Operation. . . . . . . . . . . . . . . . . . . . . . . . . . . . . . . . . . . . . . . . . . . . . . . . . . . . 138
15.4 Starting a Conversion . . . . . . . . . . . . . . . . . . . . . . . . . . . . . . . . . . . . . . . . . . 139
15.5 Prescaling and Conversion Timing . . . . . . . . . . . . . . . . . . . . . . . . . . . . . . . . 140
15.6 Changing Channel or Reference Selection . . . . . . . . . . . . . . . . . . . . . . . . . . 143
15.7 ADC Noise Canceler . . . . . . . . . . . . . . . . . . . . . . . . . . . . . . . . . . . . . . . . . . . 144
15.8 Analog Input Circuitry . . . . . . . . . . . . . . . . . . . . . . . . . . . . . . . . . . . . . . . . . . 144
15.9 Noise Canceling Techniques. . . . . . . . . . . . . . . . . . . . . . . . . . . . . . . . . . . . . 145
15.10 ADC Accuracy Definitions . . . . . . . . . . . . . . . . . . . . . . . . . . . . . . . . . . . . . . . 145
AtmeL
3
ATtiny828 [DATASHEET]
8371A–AVR–08/12
15.11 ADC Conversion Result . . . . . . . . . . . . . . . . . . . . . . . . . . . . . . . . . . . . . . . . 148
15.12 Temperature Measurement. . . . . . . . . . . . . . . . . . . . . . . . . . . . . . . . . . . . . . 148
15.13 Register Description . . . . . . . . . . . . . . . . . . . . . . . . . . . . . . . . . . . . . . . . . . . 149
16. SPI – Serial Peripheral Interface . . . . . . . . . . . . . . . . . . . . . . . . . . 155
16.1 Features . . . . . . . . . . . . . . . . . . . . . . . . . . . . . . . . . . . . . . . . . . . . . . . . . . . . 155
16.2 Overview . . . . . . . . . . . . . . . . . . . . . . . . . . . . . . . . . . . . . . . . . . . . . . . . . . . . 155
16.3 SS Pin Functionality . . . . . . . . . . . . . . . . . . . . . . . . . . . . . . . . . . . . . . . . . . . 159
16.4 Data Modes. . . . . . . . . . . . . . . . . . . . . . . . . . . . . . . . . . . . . . . . . . . . . . . . . . 160
16.5 Register Description . . . . . . . . . . . . . . . . . . . . . . . . . . . . . . . . . . . . . . . . . . . 161
17. USART . . . . . . . . . . . . . . . . . . . . . . . . . . . . . . . . . . . . . . . . . . . . . 164
17.1 Features . . . . . . . . . . . . . . . . . . . . . . . . . . . . . . . . . . . . . . . . . . . . . . . . . . . . 164
17.2 Overview . . . . . . . . . . . . . . . . . . . . . . . . . . . . . . . . . . . . . . . . . . . . . . . . . . . . 164
17.3 Clock Generation. . . . . . . . . . . . . . . . . . . . . . . . . . . . . . . . . . . . . . . . . . . . . . 165
17.4 Frame Formats . . . . . . . . . . . . . . . . . . . . . . . . . . . . . . . . . . . . . . . . . . . . . . . 168
17.5 USART Initialization . . . . . . . . . . . . . . . . . . . . . . . . . . . . . . . . . . . . . . . . . . . 169
17.6 Data Transmission – The USART Transmitter . . . . . . . . . . . . . . . . . . . . . . . 170
17.7 Data Reception – The USART Receiver. . . . . . . . . . . . . . . . . . . . . . . . . . . . 173
17.8 Asynchronous Data Reception . . . . . . . . . . . . . . . . . . . . . . . . . . . . . . . . . . . 177
17.9 Multi-processor Communication Mode . . . . . . . . . . . . . . . . . . . . . . . . . . . . . 180
17.10 Examples of Baud Rate Setting . . . . . . . . . . . . . . . . . . . . . . . . . . . . . . . . . . 180
17.11 Register Description . . . . . . . . . . . . . . . . . . . . . . . . . . . . . . . . . . . . . . . . . . . 184
18. USART in SPI Mode . . . . . . . . . . . . . . . . . . . . . . . . . . . . . . . . . . . 190
18.1 Features . . . . . . . . . . . . . . . . . . . . . . . . . . . . . . . . . . . . . . . . . . . . . . . . . . . . 190
18.2 Overview . . . . . . . . . . . . . . . . . . . . . . . . . . . . . . . . . . . . . . . . . . . . . . . . . . . . 190
18.3 Clock Generation. . . . . . . . . . . . . . . . . . . . . . . . . . . . . . . . . . . . . . . . . . . . . . 190
18.4 SPI Data Modes and Timing . . . . . . . . . . . . . . . . . . . . . . . . . . . . . . . . . . . . . 191
18.5 Frame Formats . . . . . . . . . . . . . . . . . . . . . . . . . . . . . . . . . . . . . . . . . . . . . . . 191
18.6 Data Transfer . . . . . . . . . . . . . . . . . . . . . . . . . . . . . . . . . . . . . . . . . . . . . . . . 193
18.7 AVR USART MSPIM vs. AVR SPI . . . . . . . . . . . . . . . . . . . . . . . . . . . . . . . . 195
18.8 Register Description . . . . . . . . . . . . . . . . . . . . . . . . . . . . . . . . . . . . . . . . . . . 195
19. I2C Compatible, Two-Wire Slave Interface . . . . . . . . . . . . . . . . . . 199
19.1 Features . . . . . . . . . . . . . . . . . . . . . . . . . . . . . . . . . . . . . . . . . . . . . . . . . . . . 199
19.2 Overview . . . . . . . . . . . . . . . . . . . . . . . . . . . . . . . . . . . . . . . . . . . . . . . . . . . . 199
19.3 General TWI Bus Concepts. . . . . . . . . . . . . . . . . . . . . . . . . . . . . . . . . . . . . . 199
19.4 TWI Slave Operation. . . . . . . . . . . . . . . . . . . . . . . . . . . . . . . . . . . . . . . . . . . 205
19.5 Register Description . . . . . . . . . . . . . . . . . . . . . . . . . . . . . . . . . . . . . . . . . . . 207
20. debugWIRE On-chip Debug System . . . . . . . . . . . . . . . . . . . . . . . 212
20.1 Features . . . . . . . . . . . . . . . . . . . . . . . . . . . . . . . . . . . . . . . . . . . . . . . . . . . . 212
20.2 Overview . . . . . . . . . . . . . . . . . . . . . . . . . . . . . . . . . . . . . . . . . . . . . . . . . . . . 212
20.3 Physical Interface . . . . . . . . . . . . . . . . . . . . . . . . . . . . . . . . . . . . . . . . . . . . . 212
20.4 Software Break Points. . . . . . . . . . . . . . . . . . . . . . . . . . . . . . . . . . . . . . . . . . 213
20.5 Limitations of debugWIRE. . . . . . . . . . . . . . . . . . . . . . . . . . . . . . . . . . . . . . . 213
20.6 Register Description . . . . . . . . . . . . . . . . . . . . . . . . . . . . . . . . . . . . . . . . . . . 213
21. Self-Programming with Boot Loader and Read-While-Write . . . . . 214
21.1 Features . . . . . . . . . . . . . . . . . . . . . . . . . . . . . . . . . . . . . . . . . . . . . . . . . . . . 214
21.2 Overview . . . . . . . . . . . . . . . . . . . . . . . . . . . . . . . . . . . . . . . . . . . . . . . . . . . . 214
AtmeL
4
ATtiny828 [DATASHEET]
8371A–AVR–08/12
21.3 Application and Boot Loader Flash Sections. . . . . . . . . . . . . . . . . . . . . . . . . 214
21.4 Read-While-Write and No Read-While-Write Flash Sections . . . . . . . . . . . . 214
21.5 Entering the Boot Loader Program . . . . . . . . . . . . . . . . . . . . . . . . . . . . . . . . 216
21.6 Configuring the Boot Loader . . . . . . . . . . . . . . . . . . . . . . . . . . . . . . . . . . . . . 216
21.7 Boot Loader Lock Bits . . . . . . . . . . . . . . . . . . . . . . . . . . . . . . . . . . . . . . . . . . 218
21.8 Self-Programming the Flash . . . . . . . . . . . . . . . . . . . . . . . . . . . . . . . . . . . . . 218
21.9 Preventing Flash Corruption . . . . . . . . . . . . . . . . . . . . . . . . . . . . . . . . . . . . . 222
21.10 Programming Time for Flash when Using SPM . . . . . . . . . . . . . . . . . . . . . . 223
21.11 Register Description . . . . . . . . . . . . . . . . . . . . . . . . . . . . . . . . . . . . . . . . . . . 223
22. Lock Bits, Fuse Bits and Device Signature . . . . . . . . . . . . . . . . . . 225
22.1 Lock Bits . . . . . . . . . . . . . . . . . . . . . . . . . . . . . . . . . . . . . . . . . . . . . . . . . . . . 225
22.2 Fuse Bits . . . . . . . . . . . . . . . . . . . . . . . . . . . . . . . . . . . . . . . . . . . . . . . . . . . . 226
22.3 Device Signature Imprint Table. . . . . . . . . . . . . . . . . . . . . . . . . . . . . . . . . . . 228
22.4 Reading Lock, Fuse and Signature Data from Software. . . . . . . . . . . . . . . . 229
23. External Programming . . . . . . . . . . . . . . . . . . . . . . . . . . . . . . . . . . 232
23.1 Memory Parametrics . . . . . . . . . . . . . . . . . . . . . . . . . . . . . . . . . . . . . . . . . . . 232
23.2 Parallel Programming . . . . . . . . . . . . . . . . . . . . . . . . . . . . . . . . . . . . . . . . . . 232
23.3 Serial Programming. . . . . . . . . . . . . . . . . . . . . . . . . . . . . . . . . . . . . . . . . . . . 241
23.4 Programming Time for Flash and EEPROM . . . . . . . . . . . . . . . . . . . . . . . . . 245
24. Electrical Characteristics . . . . . . . . . . . . . . . . . . . . . . . . . . . . . . . . 247
24.1 Absolute Maximum Ratings* . . . . . . . . . . . . . . . . . . . . . . . . . . . . . . . . . . . . . 247
24.2 DC Characteristics . . . . . . . . . . . . . . . . . . . . . . . . . . . . . . . . . . . . . . . . . . . . 247
24.3 Speed . . . . . . . . . . . . . . . . . . . . . . . . . . . . . . . . . . . . . . . . . . . . . . . . . . . . . . 249
24.4 Clock Characteristics. . . . . . . . . . . . . . . . . . . . . . . . . . . . . . . . . . . . . . . . . . . 249
24.5 System and Reset Characteristics . . . . . . . . . . . . . . . . . . . . . . . . . . . . . . . . 250
24.6 Temperature Sensor . . . . . . . . . . . . . . . . . . . . . . . . . . . . . . . . . . . . . . . . . . . 251
24.7 Two-Wire Serial Interface Characteristics . . . . . . . . . . . . . . . . . . . . . . . . . . . 252
24.8 ADC Characteristics . . . . . . . . . . . . . . . . . . . . . . . . . . . . . . . . . . . . . . . . . . . 253
24.9 Analog Comparator Characteristics . . . . . . . . . . . . . . . . . . . . . . . . . . . . . . . 254
24.10 Parallel Programming Characteristics. . . . . . . . . . . . . . . . . . . . . . . . . . . . . . 254
24.11 Serial Programming Characteristics . . . . . . . . . . . . . . . . . . . . . . . . . . . . . . . 257
25. Typical Characteristics . . . . . . . . . . . . . . . . . . . . . . . . . . . . . . . . . 258
25.1 Current Consumption in Active Mode . . . . . . . . . . . . . . . . . . . . . . . . . . . . . . 258
25.2 Current Consumption in Idle Mode . . . . . . . . . . . . . . . . . . . . . . . . . . . . . . . . 261
25.3 Current Consumption in Power-down Mode . . . . . . . . . . . . . . . . . . . . . . . . . 263
25.4 Current Consumption in Reset . . . . . . . . . . . . . . . . . . . . . . . . . . . . . . . . . . . 264
25.5 Current Consumption of Peripheral Units . . . . . . . . . . . . . . . . . . . . . . . . . . . 266
25.6 Pull-up Resistors . . . . . . . . . . . . . . . . . . . . . . . . . . . . . . . . . . . . . . . . . . . . . . 268
25.7 Input Thresholds . . . . . . . . . . . . . . . . . . . . . . . . . . . . . . . . . . . . . . . . . . . . . . 271
25.8 Current Source Strength . . . . . . . . . . . . . . . . . . . . . . . . . . . . . . . . . . . . . . . . 277
25.9 Current Sink Capability . . . . . . . . . . . . . . . . . . . . . . . . . . . . . . . . . . . . . . . . . 280
25.10 BOD. . . . . . . . . . . . . . . . . . . . . . . . . . . . . . . . . . . . . . . . . . . . . . . . . . . . . . . . 286
25.11 Bandgap Voltage. . . . . . . . . . . . . . . . . . . . . . . . . . . . . . . . . . . . . . . . . . . . . . 289
25.12 Reset. . . . . . . . . . . . . . . . . . . . . . . . . . . . . . . . . . . . . . . . . . . . . . . . . . . . . . . 290
25.13 Analog Comparator Offset. . . . . . . . . . . . . . . . . . . . . . . . . . . . . . . . . . . . . . . 291
25.14 Internal Oscillator Speed. . . . . . . . . . . . . . . . . . . . . . . . . . . . . . . . . . . . . . . . 293
26. Register Summary . . . . . . . . . . . . . . . . . . . . . . . . . . . . . . . . . . . . . 297
AtmeL
5
ATtiny828 [DATASHEET]
8371A–AVR–08/12
27. Instruction Set Summary . . . . . . . . . . . . . . . . . . . . . . . . . . . . . . . . 301
28. Ordering Information . . . . . . . . . . . . . . . . . . . . . . . . . . . . . . . . . . . 303
28.1 ATtiny828 . . . . . . . . . . . . . . . . . . . . . . . . . . . . . . . . . . . . . . . . . . . . . . . . . . . 303
29. Packaging Information . . . . . . . . . . . . . . . . . . . . . . . . . . . . . . . . . . 304
29.1 32A . . . . . . . . . . . . . . . . . . . . . . . . . . . . . . . . . . . . . . . . . . . . . . . . . . . . . . . . 304
29.2 32M1-A . . . . . . . . . . . . . . . . . . . . . . . . . . . . . . . . . . . . . . . . . . . . . . . . . . . . . 305
30. Errata . . . . . . . . . . . . . . . . . . . . . . . . . . . . . . . . . . . . . . . . . . . . . . . 306
30.1 Rev. A . . . . . . . . . . . . . . . . . . . . . . . . . . . . . . . . . . . . . . . . . . . . . . . . . . . . . . 306
31. Revision History . . . . . . . . . . . . . . . . . . . . . . . . . . . . . . . . . . . . . . . 307
AtmeL ‘ Enabling Unlimited Possibilities:
Atmel Corporation
1600 Technology Drive
San Jose, CA 95110
USA
Tel: (+1) (408) 441-0311
Fax: (+1) (408) 487-2600
www.atmel.com
Atmel Asia Limited
Unit 01-5 & 16, 19F
BEA Tower, Millennium City 5
418 Kwun Tong Roa
Kwun Tong, Kowloon
HONG KONG
Tel: (+852) 2245-6100
Fax: (+852) 2722-1369
Atmel Munich GmbH
Business Campus
Parkring 4
D-85748 Garching b. Munich
GERMANY
Tel: (+49) 89-31970-0
Fax: (+49) 89-3194621
Atmel Japan G.K.
16F Shin-Osaki Kangyo Bldg
1-6-4 Osaki, Shinagawa-ku
Tokyo 141-0032
JAPAN
Tel: (+81) (3) 6417-0300
Fax: (+81) (3) 6417-0370
© 2012 Atmel Corporation. All rights reserved. / Rev.: 8371A–AVR–08/12
Disclaimer: The information in this document is provided in connection with Atmel products. No license, express or implied, by estoppel or otherwise, to any intellectual property right is granted by this
document or in connection with the sale of Atmel products. EXCEPT AS SET FORTH IN THE ATMEL TERMS AND CONDITIONS OF SALES LOCATED ON THE ATMEL WEBSITE, ATMEL ASSUMES
NO LIABILITY WHATSOEVER AND DISCLAIMS ANY EXPRESS, IMPLIED OR STATUTORY WARRANTY RELATING TO ITS PRODUCTS INCLUDING, BUT NOT LIMITED TO, THE IMPLIED
WARRANTY OF MERCHANTABILITY, FITNESS FOR A PARTICULAR PURPOSE, OR NON-INFRINGEMENT. IN NO EVENT SHALL ATMEL BE LIABLE FOR ANY DIRECT, INDIRECT,
CONSEQUENTIAL, PUNITIVE, SPECIAL OR INCIDENTAL DAMAGES (INCLUDING, WITHOUT LIMITATION, DAMAGES FOR LOSS AND PROFITS, BUSINESS INTERRUPTION, OR LOSS OF
INFORMATION) ARISING OUT OF THE USE OR INABILITY TO USE THIS DOCUMENT, EVEN IF ATMEL HAS BEEN ADVISED OF THE POSSIBILITY OF SUCH DAMAGES. Atmel makes no
representations or warranties with respect to the accuracy or completeness of the contents of this document and reserves the right to make changes to specifications and products descriptions at any time
without notice. Atmel does not make any commitment to update the information contained herein. Unless specifically provided otherwise, Atmel products are not suitable for, and shall not be used in,
automotive applications. Atmel products are not intended, authorized, or warranted for use as components in applications intended to support or sustain life.
Products related to this Datasheet
IC MCU 8BIT 8KB FLASH 32VQFN
IC MCU 8BIT 8KB FLASH 32TQFP
IC MCU 8BIT 8KB FLASH 32TQFP
IC MCU 8BIT 8KB FLASH 32TQFP
IC MCU 8BIT 8KB FLASH 32VQFN
IC MCU 8BIT 8KB FLASH 32TQFP
IC MCU 8BIT 8KB FLASH 32TQFP
IC MCU 8BIT 8KB FLASH 32VQFN
IC MCU 8BIT 8KB FLASH 32VQFN
IC MCU 8BIT 8KB FLASH 32VQFN
IC MCU 8BIT 8KB FLASH 32VQFN
IC MCU 8BIT 8KB FLASH 32TQFP
IC MCU 8BIT 8KB FLASH 32VQFN
IC MCU 8BIT 8KB FLASH 32VQFN
IC MCU 8BIT 8KB FLASH 32TQFP
IC MCU 8BIT 8KB FLASH 32VQFN
IC MCU 8BIT 8KB FLASH 32TQFP
