Designing a High-Efficiency Solar Power Battery Charger

By Stephen Evanczuk

Contributed By Electronic Products

Engineers have numerous choices when it comes to creating designs for solar-powered battery chargers. Beyond basic circuit design techniques, a growing class of integrated devices offers solutions created specifically for building highly efficient, solar-powered battery charger systems with minimal component count. Designers can find suitable ICs and associated evaluation kits from Linear Technology, National Semiconductor, NXP, STMicroelectronics, and Texas Instruments.

Panel leakage

With their large junction area, solar panels are characteristically leaky devices. Without appropriate precautions, panel leakage can result in significant discharge from attached batteries during periods of low or no illumination. Solar panel designs have traditionally accounted for panel leakage by including a diode in series with the panel -- an approach that dramatically reduces battery discharge through leakage, but results in lower overall efficiency, due to energy lost in the diode forward drop. ICs such as the Linear Technology LTC4412 offer a simple alternative to the traditional series diode. These ICs were designed to control an external P-channel MOSFET, providing near-ideal diode functionality.

Beyond reducing battery discharge through panel leakage, engineers need to design their solar chargers with battery protection capabilities to ensure both battery life and safety. ICs such as Linear's LTC4071 provide basic overcharging protection by shunting current away from the battery as battery voltage reaches the float voltage. Along with a current-limiting resistor for higher current solar panels, designers can build a basic solar power battery charger using only the LTC4071, an additional shunt resistor, capacitor, and leakage-protection diode (Figure 1). Along with its overcharge protection, the LTC4071 protects the battery from over discharge by disconnecting the load from the battery when the battery discharges to the point where VCC falls below the low battery disconnect voltage (VLBD).

Linear Technology LTC4071

Figure 1: Engineers can implement a basic solar power charger using a few components and a battery protection device such as the Linear Technology LTC4071. (Courtesy of Linear Technology)

Designed specifically for solar power battery charging, a variety of ICs offer highly sophisticated approaches for input voltage regulation, not only to protect batteries but also to achieve maximum efficiency from solar panels. TI's bq24210 Battery Solar Charger IC offers a dynamic power management feature that detects when a solar panel is reaching its current limit, resulting in reduced voltage input which could fall below battery charging thresholds. In such a case, the bq24210 reduces current to prevent further voltage drop at the input.

Maximum power point tracking

Although the approaches described above offer low-cost solutions for solar power battery charging, designers need to employ more sophisticated techniques to operate solar panels at or near optimal efficiency. Solar panels operate at maximum efficiency at a characteristic point on their VI curve called the maximum power point (MPP). If load characteristics are not well matched to panel characteristics, panel energy production will fall below optimum values. Maximum operating efficiency calls for maintaining panel load at MPP -- a process called maximum power point tracking (MPPT).

The most basic approach for maintaining peak power point voltage (VMP) sets panel voltage to a constant voltage level, based on the manufacturer-specified open-circuit voltage (VOC). The rationale for this approach is based on the fundamental electrical characteristics of a solar panel. A typical solar panel comprises a series of cells that, electrically, are simply forward-biased p-n junctions. Consequently, engineers can approach solar cells as common p-n diodes -- with similar electrical characteristics including VOC and temperature coefficient (typically about 2 mV/°C).

For a solar panel, VMP can be approximated as a fixed voltage below VOC, with a temperature coefficient at VMP essentially the same as that at VOC (and considered linear across normal environmental temperature ranges). Designing an efficient solar battery charger then becomes a matter of augmenting the battery protection capabilities mentioned above with a simple temperature-compensated resistor network designed to set panel voltage at VMP.

The Texas Instruments bq24650 and Linear Technology LT3652 each offer MPPT based on this constant-voltage approach.

For the TI bq24650, engineers can set the solar panel voltage to the peak power point using a resistor network across the device's VCC and MPPSET pins. The device's input voltage regulation circuitry responds when the input voltage drops as the solar panel loses the ability to provide the total power of the system. When the device senses that voltage on the MPPSET pin drops below 1.2 V, the IC maintains the input voltage by reducing the charge current. For MPPSET pin voltage below 1.2 V, the bq24650 stays in its input voltage regulation loop while the output current is zero. Engineers can also disable charging completely by pulling MPPSET below 75 mV.

Along with a full range of battery protection capabilities, the bq24650 supports diverse battery chemistries including Li-Ion/Polymer, Lithium Phosphate, and lead-acid batteries. Based on the TI bq24650, the TI bq24650EVM Evaluation Module offers a complete solar power battery charger with multiple test points and jumpers for experimenting with this device.

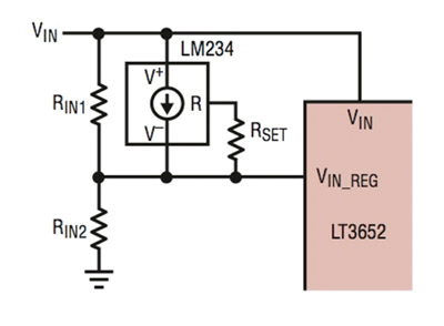
For the Linear Technology LT3652, engineers can program the peak power voltage for a solar panel by setting the required values in a resistor divider across the VIN and VIN_REG pins. Designed specifically for solar power battery charging, the device features multiple battery protection modes and supports diverse battery chemistries including Li-ion/Polymer, Lithium Phosphate, and NiMH/NiCd. The Linear DC1568A is a demonstration kit that provides a complete solar power battery charger based on the Linear LT3652.

With their use of resistor networks for setting the fixed voltage for MPPT, both the TI and Linear devices enable engineers to employ a relatively simple approach for implementing temperature-compensated MPPT. Because the temperature coefficient for a typical solar panel is essentially linear, engineers can implement basic temperature compensation by augmenting the resistor network with a 3-terminal temperature sensor such as the National LM234 (Figure 2).

National Semiconductor LM234

Figure 2: Engineers can use a 3-terminal temperature sensor such as the National LM234 to implement temperature-compensated MPPT in solar power battery charger ICs using constant-voltage MPPT, set with resistor networks. (Courtesy of Linear Technology)

Perturb and observe

Although the constant voltage approach used in the TI bq24650 and Linear LT3652 is the simplest method for Maximum Power Point Tracking (MPPT), it cannot ensure maximum efficiency in the face of short- or long-term variations in performance due to passing clouds, blowing leaves, or even component aging. Unlike constant-voltage MPPT, dynamic MPPT methods such as the Perturb & Observe (P&O) algorithm can continue to seek changing values for MPP, as variations in components or environment induce changes in the panel's MPP. With the P&O algorithm, a solar power system searches for maximum panel output by perturbing panel load slightly and observing improvement (or degradation) in the output (Figure 3). For most installations, this algorithm is a significant improvement over basic constant voltage approaches and is offered in the STMicroelectronics SPV1040 solar battery charger IC.

ST SPV1040 solar battery charger

Figure 3: The ST SPV1040 solar battery charger IC provides a dynamic MPPT algorithm able to seek new values for a panel's MPP by perturbing the load and observing changes in panel output. (Courtesy of STMicroelectronics)

The SPV1040 is a low-voltage DC-DC step-up converter that combines the efficiency-boosting advantages of P&O MPPT with key battery-charging features, including output voltage regulation, input source reverse-polarity protection, overcurrent protection, and overtemperature protection. After completing its startup procedures, the SPV1040 enters the MPPT mode to search for maximum power point, monitoring either the voltage or the current supplied by the solar panel, and increasing or decreasing its PWM signal duty-cycle as needed to maximize panel output. Engineers can evaluate SPV1040-based designs with the ST STEVAL-ISV006V2 - a demonstration board that implements a complete solar power battery charging using ST's P&O MPPT method.

Some of these and other solar battery charging solutions are also highlighted in DigiKey’s Reference Design Library.

Summary

In designing solar power battery charging systems, engineers can take advantage of a broad range of design techniques and integrated devices to achieve specific targets for system cost, power efficiency, and charger performance. In particular, the availability of basic MPPT support in these devices allows engineers to create solar powered chargers with energy efficiencies that begin to rival more expensive solar power solutions based on more sophisticated MPPT algorithms.

Disclaimer: The opinions, beliefs, and viewpoints expressed by the various authors and/or forum participants on this website do not necessarily reflect the opinions, beliefs, and viewpoints of DigiKey or official policies of DigiKey.

About this author

Image of Stephen Evanczuk

Stephen Evanczuk

Stephen Evanczuk มีประสบการณ์มากกว่า 20 ปีในการเขียนรวมทั้งประสบการณ์เกี่ยวกับอุตสาหกรรมอิเล็กทรอนิกส์ในด้านต่าง ๆ มากมายซึ่งรวมถึงฮาร์ดแวร์ซอฟต์แวร์ระบบและแอพพลิเคชั่นรวมถึง IoT เขาสำเร็จการศึกษาระดับปริญญาเอกทางด้านระบบประสาทเกี่ยวกับเครือข่ายเซลล์ประสาทและทำงานในอุตสาหกรรมการบินและอวกาศเกี่ยวกับระบบความปลอดภัยแบบกระจายจำนวนมากและวิธีการเร่งอัลกอริทึม ปัจจุบัน หากว่าเขาไม่ยุ่งกับการเขียนบทความเกี่ยวกับเทคโนโลยีและวิศวกรรม ก็จะทำงานเกี่ยวกับการประยุกต์ใช้การเรียนรู้เชิงลึกกับระบบการจดจำและการแนะนำ

About this publisher

Electronic Products

Electronic Products magazine and ElectronicProducts.com serves engineers and engineering managers responsible for designing electronic equipment and systems.